Management of Occupational Risk Prevention of Nanomaterials Manufactured in Construction Sites in the EU
Abstract
1. Introduction
2. Nanomaterials Background
2.1. Typology of NMs
2.2. Current Status of Regulations
2.3. NMS and Health
2.3.1. Impact on Human Health
2.3.2. Evaluation of Exposure
- Assess health hazards. This recommends assigning a hazard level to MNMs in accordance with the international harmonized labeling system for chemicals (source, ECHA). It also recommends updating of the SDS. However, the specific area in the nanoscale is higher than in the macroscale, so the reactivity will be higher, too, and this hinders the assignation of a hazard level and implies higher safety risks and dangerous atmospheres (explosion and fire) [47,48]. There are studies related to the health effects and the toxicological effects, especially in inhalation, which reveal the higher deposition in the nanoscale, as well as different location (nasopharyngeal, tracheobronchial, alveolar, … [49]. The toxicity depends on the chemical composition of the MNMs, and it increases in the nanoscale. Solubility is another important aspect in the nanoscale, because a soluble material will cease to behave as an MNM [33].
- Assess potential exposure. It is recommended to use similar methods to those used in industrial hygiene for chemical products, comparing with the limit values (OEL). The problem is that there are no regulated limit values at the nanoscale and the OEL for chemical agents in their macrosize cannot be extrapolated, due to the larger surface area of the MNMs. It is therefore necessary to use other values of recognized prestigious entities, such as the weight values mass of the National Institute for Occupational Safety and Health (NIOSH) or the British Standards Institution (BSI), or the number of particles per volume used by the IFA (Institut für Arbeitsschutz), and the SER (sensitization enhancement ratio) [18,46].
- Control exposure. Especially in cases with risks of inhalation, since the dermal and digestive routes are less studied, a precautionary approach will be used due to the absence of agreed reference values.
- Health surveillance. This does not exist, so no specific program is suggested. There are some epidemiological studies for MNMs, with some proposed biomarkers.
- Training and involvement of workers. At the present moment there are no programs for the training of workers, but they are expected to be developed by 2022.
3. Methodology
4. Results and Discussion
4.1. Nanoproducts and MNMs
4.2. Management and Recommendations for the Use of MNMs on Site
- Handling and transfer of bulk powdered MNO (e.g., bagging or dumping of powder);
- Dispersion of solid intermediates or ready-to-use MNO-containing products;
- Spraying of ready-to-use nanoproducts;
- Handling of liquid intermediates containing MNOs;
- Activities resulting in fracturing and abrasion of MNO-containing end products (e.g., sanding of surfaces).
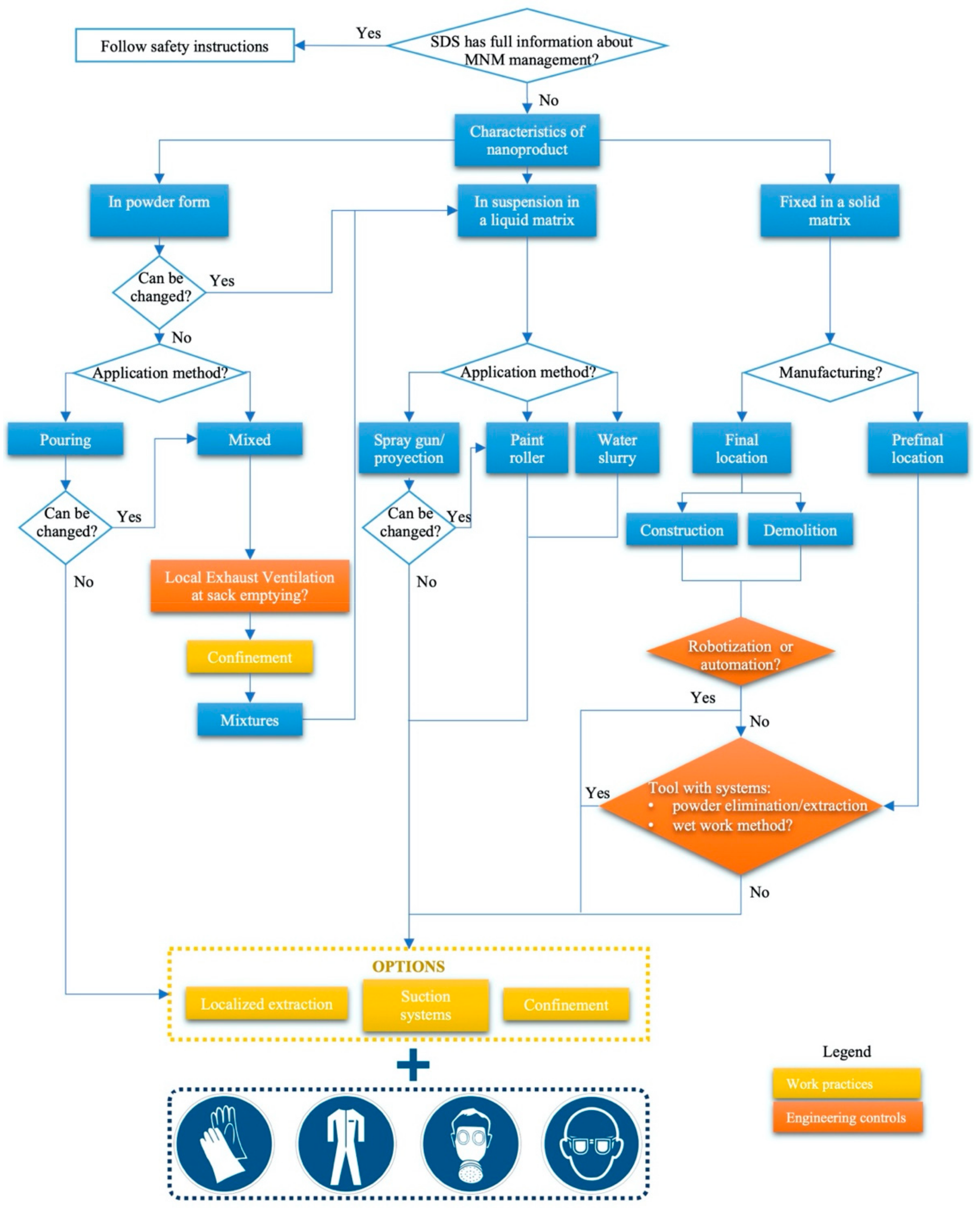
4.3. Protocol for Decision-Making in the Incorporation of MNMs in Construction Work: Implementing Measures for the Prevention of Risks from Their Reception at the Worksite until Waste Management
- Elimination of nanoproducts—only in the case that the specific properties of nanomaterials offset possible new risks. However, this option will be a decision considered at the project stage.
- Substitution may be applied with different perspectives in the construction phase, including substitution of nanoproducts, working equipment, and working processes. Among these options is the use of MNMs that generate less dust, the use of liquid matrix additives, or of other equipment that does not generate aerosols, such as the application of paints using rollers instead of sprays [77].
- Work practices related to both the environment (equipment and work processes—such as placing nonskid mats on the floor so that any material that falls on the mats can be easily cleaned by just removing it [78], or preventing people from moving around a worker handling nanoproducts to avoid air turbulence [79]) and personal hygiene measures (do not store or consume food and drink in the workplace, avoid applying cosmetics, wash hands before eating or leaving the job, and avoid touching your face or other exposed parts of the body with contaminated fingers [80]).
- Powder-shaped material, as previously discussed, is the most common form that leads to greater exposure.
- Material in suspension in a liquid. This entails direct contact in the manipulation and contact associated with the different forms used on the construction site, such as projection, grouts, cleaning agents (wipes), polishing agents (electric grinding).
- Material dispersed in a solid matrix. This will have different types of machining associated with its assembly: cutting, sanding, drilling, etc. All might produce dust that will contain particles of MNMs.
- In all issues, before making a decision, the principle of reducing the number of particles released prior to the application of a work practice and the use of PPE have been applied. That is why, if the manufacturer does not provide information on the possibility of changing the method of application of the material in its SDS, the preventive measure will be related to work practices. If a means of application can be selected so as to reduce particle release, this option will be selected.
- In fact, collective control measures such as ventilation systems are rarely practical on temporary or outdoor sites. Control of airborne dust is usually through a combination of water suppression, maintaining distance (for example, during concrete crushing most workers will be fairly remote from the site of activity, or inside a cab), and the use of personal protective equipment (PPE) [35].
- The term “final location” refers to those products that are used in the last phase of their life cycle. On the other hand”, prefinal location” refers to those materials that have yet to be handled.
- It has been considered that, if the robotization/automation option is not possible, tools and/or machinery are used in the wet method. The latter does not exclude the possibility of wetting in these engineering controls.
- Confinement includes both the limitation of access of personnel to the exposure area and the isolation of the work areas.
5. Conclusions
Author Contributions
Funding
Acknowledgments
Conflicts of Interest
Appendix A
| Model | Nano Specific? Y/N | Products/ Scenarios | Approach/Principle | Reference |
|---|---|---|---|---|
| NanoRiskCat | Y | NMs, consumer products, products for professional end-users. | Qualitative ranking. Tiered approach for screening of indications of exposure and effects of MNMs. | [84] |
| ANSES tool: French Agency for Food, Environmental and Occupational Health & Safety (ANSES) tool | Y | Solids, liquids, powders, aerosols. | Control-banding tool for specific risks in the case of MNMs. Exposure risk estimated considering process location, scaling, and product state along the life cycle studied. | [85] |
| Swiss Precautionary Matrix | Y | NMs, consumer products, products for professional end-users. | Estimation of the actual (worst-case) airborne exposure or exposure over the course of 24 h or a workday. | [86] |
| Control Banding Nanotool 2.0 | Y | Any operation involving production and use of manufactured NMs. | Control strategies based on overall risk level (i.e., “severity” and “probability” scores) calculated considering amount handled, dustiness, use frequency, workers exposed, and duration of the task, among others. | [87,88] |
| Stoffenmanager 8.0 | N | Stepwise transfer from the source through various transmission compartments to the worker. | Online system to identify the chemical hazards and control the exposure at workplaces. Inhalation model based on the source–receptor approach. Determinants of exposure include task, local controls, general ventilation, and product characteristics. | [89] |
| Stoffenmanager Dermal module | N | Dermal exposure assessment. | Model uses an algorithm to produce categorical estimates of exposure and risk (and qualitative assessment) considering 15 dermal exposure modifiers to account for differences in surface contact (SC) and deposition (DEP). | [90] |
| Stoffenmanager Nano | Y | Exposure from point source or fugitive emission during synthesis, handling and transfer of powders, dispersion, application of ready-to-use products, fracturing and abrasion end-products at work sites. | Qualitatively assess occupational health risks ranging from inhalation exposure to ENMs. Input parameters are substance and activity emission potential, localized control, dispersion, surface contamination factor, personal enclosure, personal protection, duration and frequency of the handling. | [91] |
| NanoSafer 1.0/1.1 | Y | Exposure during process-specific manufacturing and handling of NMs. | Control-banding and risk management tool that enables assessment of the risk level and recommended exposure control associated with production and use of MNMs. Calculations based on emission rates (Ei), dustiness data (Eo), activity energy (hi), general (QFF), and NF-FF (QNF) ventilation rates. Outcomes expressed as risk bands in the context of control-banding/risk management banding. | [90,92] |
| ECETOCTRA | N | Occupational and consumer inhalation, dermal, and oral exposure. | Inhalation exposure is calculated as either the concentration in room air (mg/m3) over a day, resulting from one or more events of product/article application or as the inhalation exposure dose (amount per kg body weight (BW)). Estimates may also be made from existing measurement data for a number of consumer and worker. Algorithm for dermal exposure estimation uses such parameters as: dermal dose (mg/kg/day), product ingredient (g/g), contact area (cm2), frequency of use (events/day), thickness of layer (cm), density (g/cm3), BW. It does not take into account any duration factor and assumes 100% transfer of substance from the product or article contact layer to the skin instantaneously. | [93] |
| MEASE | N | Occupational inhalation and dermal exposure. | First tier exposure assessment tool developed for the assessment of occupational inhalation and dermal exposure. Inhalation exposure is calculated considering 3 fugacity classes, i.e., low, medium, or high, based on the physical form, the melting point of the metal, the temperature of the process, the vapor pressure, and the selected process category. Dermal exposure estimates, exposed skin area and total dermal loading are also calculated. | [94,95] |
| EMKG-Expo tool: Easy-to-use workplace control scheme for hazardous substances (EMKG) | N | Inhalation exposure while handling hazardous substances in the workplace. | Chemical banding approach for filtering low-risk workplace situations. The tool uses volatility or dustiness, amount of substance used, and control strategy as three input parameters. | [95,96] |
| NF/FF model: The Near-field (NF) and the far-field (FF) model | N | Occupational inhalation exposure in NF and FF zones. | Framework for characterization of exposure to ENMs. NF zone comprises the source and workers and FF zone covers the rest of the room. Critical parameters in the NF/FF model are the size of the NF volume, air exchange between the NF and FF volumes, and how well the emission source potency is characterized (i.e., particles emitted from the process to the NF volume). | [97,98] |
| Advanced REACH Tool | N | Stepwise transfer from the source through various transmission compartments to the worker. | Algorithms estimate the contribution from NF and FF sources. Exposure from a near-field source (Cnf) is a multiplicative function of substance emission potential (E), activity emission potential (H), (primary) localized control (LC1), secondary localized control (LC2), and dispersion (D). The algorithm for a far-field concentration (Cff) also includes segregation (Seg) and personal enclosure/separation (Sep). | [99] |
| DREAM | N | Pathways resulting in loading of the skin, i.e., through direct contact, by deposition, or transfer from contaminated surfaces. | Initial assessment of dermal exposure, among others, resulting in a ranking of tasks and subsequent jobs. Potential and actual dermal exposure levels are estimated in DREAM units. The estimation of the potential dermal exposure level is based on the product of the “probability” and “intensity” of each exposure route and corrected for 33 determinants at task level. The DREAM model is “generic”, i.e., not taking into account any properties of substances. | [100] |
| RISKOFDERM | N | Dermal exposures in industrial and professional settings. | RISKOFDERM clusters activities in six different dermal exposure operation (DEO) units based on measured data and the basic estimate is the potential exposure per minute (for hands and/or remainder of the body). For each DEO, different parameters need to be filled in to calculate the dermal exposure. | [101] |
| dART | N | Dermal deposition. | dART is an extension of ART, with all the ART determinants related to the estimation of air emission applied to predict potential deposition onto the skin, clothing, and surfaces. The total potential exposure to the substance on the skin is a summation of deposition, direct emission, and transfer, including also the weight fraction, retention on the skin or clothing, and the protection of PPE. | [102] |
| IEAT (Ingestion Exposure Assessment Tool) | N | Estimates hand/object loading from contextual information and uses this to estimate inadvertent ingestion exposure. | [103] |
References
- Pacheco-Torgal, F.; Jalali, S. Nanotechnology: Advantages and drawbacks in the field of construction and building materials. Constr. Build. Mater. 2011, 25, 582–590. [Google Scholar] [CrossRef]
- Shah, K.W.; Lu, Y. Morphology, large scale synthesis and building applications of copper nanomaterials. Constr. Build. Mater. 2018, 180, 544–578. [Google Scholar] [CrossRef]
- Horszczaruk, E.; Mijowska, E.; Kalenczuk, R.J.; Aleksandrzak, M.; Mijowska, S. Nanocomposite of cement/graphene oxide—Impact on hydration kinetics and Young’s modulus. Constr. Build. Mater. 2015, 78, 234–242. [Google Scholar] [CrossRef]
- Wang, Y.; Grainger, D.W. Barriers to advancing nanotechnology to better improve and translate nanomedicines. Front. Chem. Sci. Eng. 2014, 8, 265–275. [Google Scholar] [CrossRef]
- Díaz-Soler, B.M.; Martínez-Aires, M.D.; López-Alonso, M. A view of Occupational Risk Prevention by Researchers in the Nanosciences, but Not Exposed to Nanomaterials. In Occupational Safety and Hygiene IV; CRC Press: Boca Raton, FL, USA; Taylor & Francis Group: London, UK, 2016; pp. 447–452. [Google Scholar]
- Díaz-Soler, B.M.; López-Alonso, M.; Martínez-Aires, M.D. Nanosafety practices: Results from a national survey at research facilities. J. Nanopart. Res. 2017, 19. [Google Scholar] [CrossRef]
- Sanz Albert, F. Estudio Sobre Riesgos Laborales Emergentes en el Sector de la Construcción: Revisión Bibliográfica. Available online: http://www.insht.es/InshtWeb/Contenidos/Documentacion/ (accessed on 24 November 2020).
- OSHA The Economics of Occupational Safety and Health- the Value of OSH to Society. Available online: https://visualisation.osha.europa.eu/osh-costs#!/ (accessed on 25 November 2020).
- Martínez-Rojas, M.; Martín Antolín, R.; Salguero-Caparrós, F.; Rubio-Romero, J.C. Management of construction Safety and Health Plans based on automated content analysis. Autom. Constr. 2020, 120. [Google Scholar] [CrossRef]
- Martínez Aires, M.D.; Rubio Gámez, M.C.; Gibb, A. Prevention through design: The effect of European Directives on construction workplace accidents. Saf. Sci. 2010, 48, 248–258. [Google Scholar] [CrossRef]
- AECOM The Nanotechnology Energy Revolution. Available online: https://www.aecom.com/blog/the-nanotechnology-energy-revolution/ (accessed on 20 May 2020).
- Inshakova, E.; Inshakov, O. World market for nanomaterials: Structure and trends. MATEC Web Conf. 2017, 129, 02013. [Google Scholar] [CrossRef]
- ISO 16972:2010. Respiratory Protective Devices—Terms, Definitions, Graphical Symbols and Units of Measurement. 2010. Available online: https://www.iso.org/standard/38180.html (accessed on 10 June 2020).
- ISO ISO/TR 18637:2016. Nanotechnologies—Overview of Available Frameworks for the Development of Occupational Exposure Limits and Bands for Nano-Objects and their Aggregates and Agglomerates (NOAAs). 2016. Available online: https://www.iso.org/standard/63096.html (accessed on 25 November 2020).
- OSHA European Agency for Safety and Health at Work. Expert Forecast on Emerging Chemical Risks RELATED to Occupational Safety and Health. FACTS 84. 2009. Available online: https://osha.europa.eu/en/publications/report-expert-forecast-emerging-chemical-risks-related-occupational-safety-and-health (accessed on 25 November 2020).
- European Union European Chemicals Agency (ECHA). Available online: https://echa.europa.eu/en/home (accessed on 25 October 2020).
- Organisation for Economic Co-operation and Development (OECD). Strategies, Techniques and Sampling Protocols for Determining the Concentrations of Manufactured Nanomaterials in air at the Workplace. ENV/JM/MONO(2017)30. 2017. Available online: http://www.oecd.org/officialdocuments/publicdisplaydocumentpdf/?cote=env/jm/mono(2017)30&doclanguage=en (accessed on 20 May 2020).
- Mihalache, R.; Verbeek, J.; Graczyk, H.; Murashov, V.; van Broekhuizen, P. Occupational exposure limits for manufactured nanomaterials, a systematic review. Nanotoxicology 2017, 11, 7–19. [Google Scholar] [CrossRef]
- Savolainen, K.; Alenius, H.; Norppa, H.; Pylkkänen, L.; Tuomi, T.; Kasper, G. Risk assessment of engineered nanomaterials and nanotechnologies-A review. Toxicology 2010, 269, 92–104. [Google Scholar] [CrossRef]
- European Commission Commission Recommendation of 18 October 2011 on the Definition of Nanomaterial Text with EEA Relevance. 2011. Available online: https://ec.europa.eu/research/industrial_technologies/pdf/policy/commission-recommendation-on-the-definition-of-nanomater-18102011_en.pdf (accessed on 20 May 2020).
- International Organization for Standardization (ISO). ISO/TS 27687:2008, ‘Nanotechnologies—Terminology and definitions for nano-objects—Nanoparticle, nanofibre and nanoplate. 2008. Available online: https://www.iso.org/standard/44278.html (accessed on 20 May 2020).
- Gerritzen, G.; Huang, L.; Killpack, K.; Murcheva, M.; Conu, J. Review of Safety Practices in the Nanotechnology Industry. Phase One Report: Current Knowledge and Practices Regarding Environmental Health and Safety in the Nanotechnology Workplace; International Council on Nanotechnology by the University of California: Santa Barbara, CA, USA, 2006. [Google Scholar]
- Jacquet, F. Repérage des Salariés Potentiellement Exposés aux Nanoparticules; Références en Santé au Travail, 132; L’Institut National de Recherche et de Sécurité (INRS): Vandœuvre-lès-Nancy, France, 2012. [Google Scholar]
- Schmid, K.; Riediker, M. Use of nanoparticles in swiss industry: A targeted survey. Environ. Sci. Technol. 2008, 42, 2253–2260. [Google Scholar] [CrossRef] [PubMed]
- European Commission Regulation (EC) No 1907/2006 of the European Parliament and of the Council of 18 December 2006 concerning the Registration, Evaluation, Authorisation and Restriction of Chemicals (REACH), establishing a European Chemicals Agency, amending Directive 1999/45/EC and repealing Council Regulation (EEC) No 793/93 and Commission Regulation (EC) No 1488/94 as well as Council Directive 76/769/EEC and Commission Directives 91/155/EEC, 93/67/EEC, 93/105/EC and 2000/21/EC. Off. J. Eur. Union 2006, L 396, 1–849.
- European Commission. Commission Regulation (EU) 2020/878 of 18 June 2020 amending Annex II to Regulation (EC) No 1907/2006 of the European Parliament and of the Council concerning the Registration, Evaluation, Authorisation and Restriction of Chemicals (REACH) (Text with EEA relevance). Available online: https://eur-lex.europa.eu/legal-content/EN/TXT/HTML/?uri=CELEX:32020R0878&from=EN (accessed on 4 November 2020).
- European Chemicals Agency (ECHA). Guidance on the Compilation of Safety Data Sheets. Available online: https://echa.europa.eu/-/guidance-on-the-compilation-of-safety-data-sheets (accessed on 4 November 2020).
- Council of the European Union. Council Directive 89/391/EEC of 12 June 1989 on the Introduction of Measures to Encourage Improvements in the Safety and Health of Workers at Work. 1989. Available online: https://eur-lex.europa.eu/legal-content/EN/ALL/?uri=celex%3A31989L0391 (accessed on 20 May 2020).
- Council of the European Union. Council Directive 98/24/EC of 7 April 1998 on the Protection of the Health and Safety of Workers from the RISKS related to Chemical agents at Work (Fourteenth Individual Directive within the Meaning of Article 16(1) of Directive 89/391/EEC). 1989. Available online: https://eur-lex.europa.eu/LexUriServ/LexUriServ.do?uri=CELEX:31998L0024:EN:HTML (accessed on 25 May 2020).
- Kaluza, S.; Kleine, J.; Orthen, B.; Honest, B.; Jankowsha, E.; Pietrowski, P.; Gracia, M.; Tanarro, C.; Tejedor, J.; Zugasti, A. Workplace Exposure to Nanoparticles. EU-OSHA. 2009. Available online: https://osha.europa.eu/en/publications/literature_reviews/workplace_exposure_to_nanoparticles (accessed on 26 May 2020).
- Ricaud, M.; Witschger, O. Les Nanomatériaux. Définitions, Risques Toxicologiques, Caractérisation de l’Exposition Professionnelle et Mesures de Prevention; L’Institut national de recherche et de sécurité (INRS): Vandœuvre-lès-Nancy, France, 2012. [Google Scholar]
- Gibson, R.; Stacey, N.; Drais, E.; Wallin, H.; Zatorski, W. Risk Perception and Risk Communication with Regard to Nanomaterials in the Workplace. 2012. Available online: https://osha.europa.eu/en/publications/literature_reviews/risk-perception-and-risk-communication-with-regard-to-nanomaterials-in-the-workplace (accessed on 20 May 2020).
- INSST. Exposición Potencial a Nanomateriales en el sector de la Construcción. Available online: https://www.insst.es/documents/94886/538970/Exposición+potencial+a+nanomateriales+en+el+sector+de+la+construcción.pdf/ (accessed on 24 November 2020).
- INSST. Seguridad y Salud en el Trabajo con Nanomateriales. Available online: https://www.insst.es/documentacion/catalogo-de-publicaciones/seguridad-y-salud-en-el-trabajo-con-nanomateriales.-xxxv-bienal-de-la-real-sociedad-espanola-de-quimica (accessed on 24 November 2020).
- Gibb, A.; Jones, W.; Goodier, C.; Bust, P.; Song, M.; Jin, J. Nanotechnology in construction and demolition: What we know, what we don’t. Constr. Res. Innov. 2018, 9, 55–68. [Google Scholar] [CrossRef]
- Hoet, P.H.M.; Brüske-Hohlfeld, I.; Salata, O.V. Nanoparticles—Known and unknown health risks. J. Nanobiotechnol. 2004, 2. [Google Scholar] [CrossRef] [PubMed]
- Díaz-Soler, B.M.; Martínez-Aires, M.D.; López-Alonso, M. Emerging risk in the construction industry: Recommendations for managing exposure to nanomaterials. DYNA 2016, 83, 48–54. [Google Scholar] [CrossRef]
- Baron, M. Safe Handling of Nano Materials and other Advanced Materials at Workplaces. Available online: http://www.nanovalid.eu (accessed on 30 April 2020).
- Buzea, C.; Pacheco, I.I.; Robbie, K. Nanomaterials and nanoparticles: Sources and toxicity. Biointerphases 2007, 2, MR17–MR71. [Google Scholar] [CrossRef]
- Clark, K.; Van Tongeren, M.; Christensen, F.M.; Brouwer, D.; Nowack, B.; Gottschalk, F.; Micheletti, C.; Schmid, K.; Gerritsen, R.; Aitken, R.; et al. Limitations and information needs for engineered nanomaterial-Specific exposure estimation and scenarios: Recommendations for improved reporting practices. J. Nanopart. Res. 2012, 14. [Google Scholar] [CrossRef]
- Bouwmeester, H.; Lynch, I.; Marvin, H.J.P.; Dawson, K.A.; Berges, M.; Braguer, D.; Byrne, H.J.; Casey, A.; Chambers, G.; Clift, M.J.D.; et al. Minimal analytical characterization of engineered nanomaterials needed for hazard assessment in biological matrices. Nanotoxicology 2011, 5, 1–11. [Google Scholar] [CrossRef] [PubMed]
- Dimou, K.; Emond, C. Nanomaterials, and Occupational Health and Safety—A Literature Review about Control Banding and a Semi-Quantitative Method Proposed for Hazard Assessment. J. Phys. 2017, 838, 12. [Google Scholar] [CrossRef]
- Trump, B.D.; Hristozov, D.; Malloy, T.; Linkov, I. Risk associated with engineered nanomaterials: Different tools for different ways to govern. Nano Today 2018, 21, 9–13. [Google Scholar] [CrossRef]
- Liguori, B.; Hansen, S.F.; Baun, A.; Jensen, K.A. Control banding tools for occupational exposure assessment of nanomaterials—Ready for use in a regulatory context? NanoImpact 2016, 2, 1–17. [Google Scholar] [CrossRef]
- Sánchez Jiménez, A.; Varet, J.; Poland, C.; Fern, G.J.; Hankin, S.M.; van Tongeren, M. A comparison of control banding tools for nanomaterials. J. Occup. Environ. Hyg. 2016, 13, 936–949. [Google Scholar] [CrossRef] [PubMed]
- World Health Organization. Guidelines on Protecting Workers from Potential Risks of Manufactured Nanomaterials. 2017. Available online: https://apps.who.int/iris/bitstream/handle/10665/259671/9789241550048-eng.pdf;jsessionid=CBAAB1C44857B9D8900FE81215AE958E?sequence=1 (accessed on 10 June 2020).
- Vignes, A.; Muñoz, F.; Bouillard, J.; Dufaud, O.; Perrin, L.; Laurent, A.; Thomas, D. Risk assessment of the ignitability and explosivity of aluminum nanopowders. Process Saf. Environ. Prot. 2012, 90, 304–310. [Google Scholar] [CrossRef]
- Dimitrijevic, D. Dangers of nanotechnology: Potential fire concerns and safety frameworks. Int. J. Emerg. Manag. 2010, 7, 249–257. [Google Scholar] [CrossRef]
- Oberdörster, G.; Oberdörster, E.; Oberdörster, J. Nanotoxicology: An emerging discipline evolving from studies of ultrafine particles. Environ. Health Perspect. 2005, 113, 823–839. [Google Scholar] [CrossRef] [PubMed]
- eLCOSH. eLCOSH Nano Products Categories. Available online: http://nano.elcosh.org/ (accessed on 20 June 2020).
- Nanotechnology Products Database (NPD). Construction. Available online: http://product.statnano.com/industry/construction (accessed on 20 June 2018).
- Woodrow Wilson Centre. The Project on Emerging Nanotechnologies. Available online: http://www.nanotechproject.org/cpi/products/ (accessed on 25 June 2020).
- The Nanodatabase Search Database. Available online: http://nanodb.dk/en/search-database/ (accessed on 19 June 2018).
- ANEC/BEUC. ANEC/BEUC Inventory of Products Claiming to CONTAIN nanoparticles Available on the EU Market. Available online: https://ethics.iit.edu/NanoEthicsBank/node/2403 (accessed on 25 June 2020).
- Der Bund fürUmwelt und Naturschutz Deutschland Nanoproduktdatenbank. Available online: https://www.bund.net/themen/chemie/nanotechnologie/nanoprodukte-im-alltag/nanoproduktdatenbank/ (accessed on 28 June 2020).
- Díaz-Soler, B.M.; Martínez-Aires, M.D.; López-Alonso, M. Potential risks posed by the use of nano-enabled construction products: A perspective from coordinators for safety and health matters. J. Clean. Prod. 2019, 220, 33–44. [Google Scholar] [CrossRef]
- Jones, W.; Gibb, A.; Goodier, C.; Bust, P.; Jin, J.; Song, M. Nanomaterials in construction and demolition - how can we assess the risk if we don’t know where they are? J. Phys. Conf. Ser. 2014, 617. [Google Scholar] [CrossRef]
- Statnano. Available online: https://statnano.com (accessed on 20 June 2020).
- Keller, A.A.; McFerran, S.; Lazareva, A.; Suh, S. Global life cycle releases of engineered nanomaterials. J. Nanopart. Res. 2013, 15. [Google Scholar] [CrossRef]
- Hincapié, I.; Caballero-Guzman, A.; Hiltbrunner, D.; Nowack, B. Use of engineered nanomaterials in the construction industry with specific emphasis on paints and their flows in construction and demolition waste in Switzerland. Waste Manag. 2015, 43, 398–406. [Google Scholar] [CrossRef]
- Van Broekhuizen, F.; Van Broekhuizen, P. Nano-Products in the European Construction Industry; European Federation of Building and Wood Workers and European Construction Industry Federation: Brussels, Belgium, 2009. [Google Scholar]
- West, G.H.; Lippy, B.E.; Cooper, M.R.; Marsick, D.; Burrelli, L.G.; Griffin, K.N.; Segrave, A.M. Toward responsible development and effective risk management of nano-enabled products in the U.S. construction industry. J. Nanopart. Res. 2016, 18, 1–27. [Google Scholar] [CrossRef]
- Hernandez-Moreno, S.; Solache de la Torre, S.C. Nano-Technological Products in Architecture and Construction. Holos 2017, 33, 35–51. [Google Scholar] [CrossRef]
- IOSH Nanotechnology in Construction and Demolition. Guidance for Industry. Available online: https://www.iosh.com/resources-and-research/resources/nanotechnology-construction-demolition-what-we-know-what-we-dont/ (accessed on 5 June 2020).
- DGUV Deutsche Gesetzliche Unfallversicherung. Available online: http://nano.dguv.de/home/ (accessed on 5 July 2020).
- European Commission. Working Safely with Manufactured Nanomaterials. Guidance for Workers. 2014. Available online: https://www.safenano.org/knowledgebase/guidance/safehandling/ec-2014-working-safely-with-nanomaterials/ (accessed on 25 June 2020).
- Marcoulaki, E.; Konstandinidou, M.; Papazoglou, I.A.; National Centre for Scientific Research “Demokritos”. Customized Control Banding Approach for Potential Exposure to Manufactured Nanomaterials (MNMS) in the Construction Industry. Scaffold Public Documents—Ref. Scaffold SPD23. 2015. Available online: http://scaffold.eu-vri.eu/filehandler.ashx?file=13833 (accessed on 19 May 2020).
- Larraza, I.; Hazebrouck, B.; Pina, R.; Hargreaves, B.; Stockmann-Juvala, H.; Vaquero, C.; Fernandez, S.; López, J. Roadmap for Occupational Safety in Relation with Manufactured Nanomaterials (MNMs) in the Construction Sector. Scaffold Public Documents—Ref.: Scaffold SPD3. 2015. Available online: http://scaffold.eu-vri.eu/filehandler.ashx?file=13828 (accessed on 28 June 2020).
- COMEST (UNESCO). The Precautionary Principle. SHS.2005/WS/21. World Commission on the Ethics of Scientific Knowledge and Technology; UNESCO: Paris, France, 2005. [Google Scholar]
- Jahnel, J.; Fleischer, T.; Seitz, S.B. Risk Assessment of Nanomaterials and Nanoproducts-Adaptation of traditional Approaches. In Proceedings of the International Conferences on Safe Production and Use of Nanomaterials, Grenoble, France, 13–15 November 2012; Volume 429. [Google Scholar]
- Díaz Soler, B.M. Análisis Integral de la Seguridad y Salud Laboral en el Uso de Nanomateriales en Edificación; Universidad de Granada: Granada, Spain, 2019. [Google Scholar]
- Aschberger, K.; Klöslova, Z.; Falck, G.; Christensen, F.M. Defining Occupational and Consumer Exposure Limits for Nanomaterials—First Experiences from REACH Registrations. J. Phys. Conf. Ser. 2013, 429, 012069. [Google Scholar] [CrossRef]
- Lee, J.H.; Kuk, W.K.; Kwon, M.; Lee, J.H.; Lee, K.S.; Yu, I.J. Evaluation of information in nanomaterial safety data sheets and development of international standard for guidance on preparation of nanomaterial safety data sheets. Nanotoxicology 2013, 7, 338–345. [Google Scholar] [CrossRef] [PubMed]
- Kim, J.; Yu, I.J. National Survey of Workplaces Handling and Manufacturing Nanomaterials, Exposure to and Health Effects of Nanomaterials, and Evaluation of Nanomaterial Safety Data Sheets. BioMed Res. Int. 2016, 2016. [Google Scholar] [CrossRef]
- Väänänen, V.; Kanerva, T.; Kaisa Viitanen, A.; Säämänen, A.; Stockmann-Juvala, H. Innovative Strategies, Methods and Tools for Occupational Risks Management of Manufactured Nanomaterials (MNMs) in the Construction Industry. Results of APPLICATION of the Stoffenmanager nano—Tool in the Construction Work Area. 2014. Available online: http://scaffold.eu-vri.eu/filehandler.ashx?file=13720 (accessed on 28 June 2020).
- Schulte, P.; Geraci, C.; Zumwalde, R.; Hoover, M.; Kuempe, E. Occupational risk management of engineered nanoparticles. J. Occup. Environ. Hyg. 2008, 5, 239–249. [Google Scholar] [CrossRef] [PubMed]
- Nanorama Bau. Available online: http://nano.dguv.de/nanorama/bgbau/ (accessed on 20 July 2020).
- Gibbs, L.M.; Lamba, F.; Stoxkmeier, B.C.; Kojola, W. General Safe Practices for Working with Engineered Nanomaterials in Research Laboratories; NIOSH: Atlanta, GA, USA, 2012.
- Johnson, A.E.; Fletcher, B. The effect of operating conditions on fume cupboard containment. Saf. Sci. 1996, 24, 51–60. [Google Scholar] [CrossRef]
- Rosell, M.G.; Pujol, L. Nota Técnica de Prevención 797: Riesgos asociados a la nanotecnología. 2008. Available online: https://www.insst.es/documents/94886/327401/797+web.pdf/3e4e3012-4d81-4424-9558-7732d49f87ca (accessed on 12 June 2020).
- OSHA. Occupational Safety and Health Administration Introduction to Nanomaterials and Occupational Safety and Health. ol. SH-21008-10-60-F-48. 2010. Available online: https://www.osha.gov/sites/default/files/2018-12/fy10_sh-21008-10_student_manual.pdf (accessed on 20 May 2020).
- European Commission. Guidance on the protection of the health and safety of workers from the potential risks related to nanomaterials at work. EU-OSHA. Employment, Social Affairs Inclusion. 2014. Available online: https://osha.europa.eu/es/legislation/guidelines/guidance-protection-health-and-safety-workers-potential-risks-related (accessed on 20 May 2020).
- International Organization for Standardization (ISO). ISO/TS 12901-2:2014. Nanotechnologies—Occupational Risk Management Applied to Engineered Nanomaterials—Part 2: Use of the Control Banding Approach. 2014. Available online: https://www.iso.org/standard/53375.html (accessed on 20 June 2020).
- Hansen, S.F.; Jensen, K.A.; Baun, A. NanoRiskCat: A conceptual tool for categorization and communication of exposure potentials and hazards of nanomaterials in consumer products. J. Nanoparticle Res. 2014, 16, 2195, Erratum in 2017, 19, 236. [Google Scholar] [CrossRef]
- Riediker, M.; Ostiguy, C.; Triolet, J.; Troisfontaine, P.; Vernez, D.; Bourdel, G.; Thieriet, N.; Cadène, A. Development of a Control Banding Tool for Nanomaterials. J. Nanomater. 2012, 2012. [Google Scholar] [CrossRef]
- Höck, J.; Behra, R.; Bergamin, L.; Bourqui-Pittet, M.; Bosshard, C.; Epprecht, T.; Furrer, V.; Frey, S.; Gautschi, M.; Hofmann, H.; et al. Guidelines on the Precautionary Matrix for Synthetic Nanomaterials; Version 3.1; Federal Office of Public Health and Federal Office for the Environment: Bern, Switzerland, 2018. [Google Scholar]
- Paik, S.; Zalk, D.; Swuste, P. Application of a pilot control banding tool for risk level assessment and control of nanoparticle exposures. Ann. Occup. Hyg. 2008, 52, 419–428. [Google Scholar] [CrossRef]
- Zalk, D.M.; Paik, S.Y.; Chase, W.D. A Quantitative Validation of the Control Banding Nanotool. Ann. Work Expo. Health. 2019, 63, 898–917. [Google Scholar] [CrossRef]
- Stoffenmanager 8.0. Available online: www.stoffenmanager.nl (accessed on 20 July 2020).
- Goede, H.A.; Tijssen, S.C.H.A.; Schipper, H.J.; Warren, N.; Oppl, R.; Kalberlah, F.; Van Hemmen, J.J. Classification of Dermal Exposure Modifiers and Assignment of Values for a Risk Assessment Toolkit. Ann. Occup. Hyg. 2003, 47, 609–618. [Google Scholar] [CrossRef] [PubMed][Green Version]
- Van Duuren-Stuurman, B.; Vink, S.; Verbist, K. Stoffenmanager Nano version 1.0: A web-based tool for risk prioritization of airborne manufactured nano objects. Ann. Occup. Hyg. 2012, 56, 525–541. [Google Scholar] [CrossRef] [PubMed]
- Jensen, K.; Saber, A.T.; Kristensen, H.V.; Koponen, I.; Liguori, B.; Wallin, H. NanoSafer vs. 1.1—Nanomaterial risk assessment using first order modeling. In Proceedings of the Inhaled Particles XI Conference, Nottingham, UK, 23–25 September 2013. [Google Scholar]
- Money, C.; Schnoeder, F.; Noij, D.; Chang, H.Y.; Urbanus, J. ECETOC TRA version 3: Capturing and consolidating the experiences of REACH. Environ. Sci. Process. Impacts 2014, 16, 970–977. [Google Scholar] [CrossRef] [PubMed]
- EBRC MEASE—Occupational Exposure Assessment Tool for REACH. Services for the Chemical Instruies. 2010. Available online: https://www.ebrc.de/industrial-chemicals-reach/projects-and-references/mease.php (accessed on 20 May 2020).
- ECHA Guidance on Information Requirements and Chemical Safety Assessment Chapter R.14: Occupational exposure assessment. Available online: https://echa.europa.eu/documents/10162/13632/information_requirements_r14_en.pdf (accessed on 20 November 2020).
- Kahl, A.; Wilmes, A. Einfaches Maßnahmenkonzept Gefahrstoffe—Version 2.1. Eine Handlungshilfe für die Anwendung der Gefahrstoffverordnung in Klein- und Mittelbetrieben. 2008. Available online: https://www.bgbau-medien.de/handlungshilfen_gb/daten/bau/massnk.pdf (accessed on 20 May 2020).
- Cherrie, J.W.; MacCalman, L.; Fransman, W.; Tielemans, E.; Tischer, M.; Van Tongeren, M. Revisiting the effect of room size and general ventilation on the relationship between near- and far-field air concentrations. Ann. Occup. Hyg. 2011, 55, 1006–1015. [Google Scholar] [CrossRef]
- Zhang, Y.; Banerjee, S.; Yang, R.; Lungu, C.; Ramachandran, G. Bayesian modeling of exposure and airflow using two-zone models. Ann. Occup. Hyg. 2009, 53, 409–424. [Google Scholar] [CrossRef]
- Tielemans, E.; Warren, N.; Fransman, W.; Van Tongeren, M.; McNally, K.; Tischer, M.; Ritchie, P.; Kromhout, H.; Schinkel, J.; Schneider, T.; et al. Advanced REACH Tool (ART): Overview of version 1.0 and research needs. Ann. Occup. Hyg. 2011, 55, 949–956. [Google Scholar] [CrossRef]
- Van-Wendel-De-Joode, B.; Brouwer, D.H.; Vermeulen, R.; Van Hemmen, J.J.; Heederik, D.; Kromhout, H. DREAM: A method for semi-quantitative dermal exposure assessment. Ann. Occup. Hyg. 2003, 47, 71–87. [Google Scholar] [CrossRef]
- Warren, N.D.; Marquart, H.; Christopher, Y.; Laitinen, J.; Van Hemmen, J.J. Task-based dermal exposure models for regulatory risk assessment. Ann. Occup. Hyg. 2006, 50, 491–503. [Google Scholar] [CrossRef]
- Gorman, M.; Poot, S.D.; Schmid, K.; Lamb, J.; Cowie, H.; Tongeren, M.V. Investigation of Determinants of Dermal Exposure to Enable Development of a Dermal Advanced REACH Tool (DART); Research Report RR949; HSE Books: Bootle, UK, 2012. [Google Scholar]
- Ng, M.G.; De Poot, S.; Schmid, K.; Cowie, H.; Semple, S.; Van Tongeren, M. Properties of liquids and dusts: How do they influence dermal loading during immersion, deposition, and surface contact exposure pathways? Ann. Occup. Hyg. 2013, 57, 627–639. [Google Scholar] [CrossRef]




| Inorganic Nonmetallic Nanomaterials | |
|---|---|
| Synthetic amorphous silica | SiO2, EC number 231-545-4 |
| Titanium dioxide | TiO2, EC number 236-675-5 |
| Zinc oxide | ZnO, EC number 215-222-5 |
| Aluminum oxide | Al2O3, EC number 215-691-6 |
| Iron oxides | Fe2O3, EC number 215-168-2 |
| Fe3O4, EC number 215-277-5 | |
| Zirconium dioxide | ZrO2, EC number 215-227-2 |
| Calcium carbonate | CaCO3, EC number 207-439-9 |
| Metals and Metal Alloys | |
| Gold | Au, EC number 231-165-9 |
| Silver | Ag, EC number 231-131-3 |
| Carbon-based Nanomaterials | |
| Fullerenes | |
| Carbon nanotubes and carbon nanofibers | |
| Carbon black | EC number 215-609-9 |
| Graphene flakes | |
| Products | MNMs | Properties | Examples |
|---|---|---|---|
| Cement | CNTs | Durability, resistance to cracking, electrical conductivity | EdenCrete (Eden Innovations |
| SiO2 | Mechanical strength, corrosion reduction, reduction of water permeability | Agilia, Ductal, Chronolia (Lafarge) Evolution, Microtech, Promptis (Cemex) Emaco nanocrete (BASF) | |
| Fe2O3 | Increase in compression force, resistance to abrasion; anticorrosion | Development in research projects | |
| TiO2 | Durability, self-cleaning, photocatalytic activity outdoors, improved hydration | NOxer (Eurovia) TioCem (Hanson) Ti Active (Italcementi) | |
| Graphene | Increased impermeability, bending and plasticity; electric conductivity | Talga Concrete | |
| Paints | Silver (Ag) | Biocidal activity | Ag Bionika Bioni Roof |
| TiO2 | Resistance, photocatalytic activity, biocidal activity, self-cleaning, maintains transparency, hydrophobic | KNOxOUT TM (Boysen®) Healthy environment (Granphenstone) |
| PPE | Type |
|---|---|
| Gloves | Nitrile gloves are generally recommended, but latex is also used [81] |
| Coveralls | Nonwoven coverall: Tyvek-type [81] |
| Respiratory protection | FF P3-type disposable masks have been recommended [81] FF P2-type disposable masks have been recommended [65] In this case, we recommend FF P3-type for greater worker protection |
| Eye protection | As a minimum, close-fitting safety glasses [82] |
Publisher’s Note: MDPI stays neutral with regard to jurisdictional claims in published maps and institutional affiliations. |
© 2020 by the authors. Licensee MDPI, Basel, Switzerland. This article is an open access article distributed under the terms and conditions of the Creative Commons Attribution (CC BY) license (http://creativecommons.org/licenses/by/4.0/).
Share and Cite
López-Alonso, M.; Díaz-Soler, B.; Martínez-Rojas, M.; Fito-López, C.; Martínez-Aires, M.D. Management of Occupational Risk Prevention of Nanomaterials Manufactured in Construction Sites in the EU. Int. J. Environ. Res. Public Health 2020, 17, 9211. https://doi.org/10.3390/ijerph17249211
López-Alonso M, Díaz-Soler B, Martínez-Rojas M, Fito-López C, Martínez-Aires MD. Management of Occupational Risk Prevention of Nanomaterials Manufactured in Construction Sites in the EU. International Journal of Environmental Research and Public Health. 2020; 17(24):9211. https://doi.org/10.3390/ijerph17249211
Chicago/Turabian StyleLópez-Alonso, Mónica, Beatriz Díaz-Soler, María Martínez-Rojas, Carlos Fito-López, and María Dolores Martínez-Aires. 2020. "Management of Occupational Risk Prevention of Nanomaterials Manufactured in Construction Sites in the EU" International Journal of Environmental Research and Public Health 17, no. 24: 9211. https://doi.org/10.3390/ijerph17249211
APA StyleLópez-Alonso, M., Díaz-Soler, B., Martínez-Rojas, M., Fito-López, C., & Martínez-Aires, M. D. (2020). Management of Occupational Risk Prevention of Nanomaterials Manufactured in Construction Sites in the EU. International Journal of Environmental Research and Public Health, 17(24), 9211. https://doi.org/10.3390/ijerph17249211

