Research on Spent LiFePO4 Electric Vehicle Battery Disposal and Its Life Cycle Inventory Collection in China
Abstract
1. Introduction
1.1. The Issue of End-of-Life Vehicle Battery
1.2. Purpose
2. Method
2.1. Materials, the Total Disposal, and Inventory Program
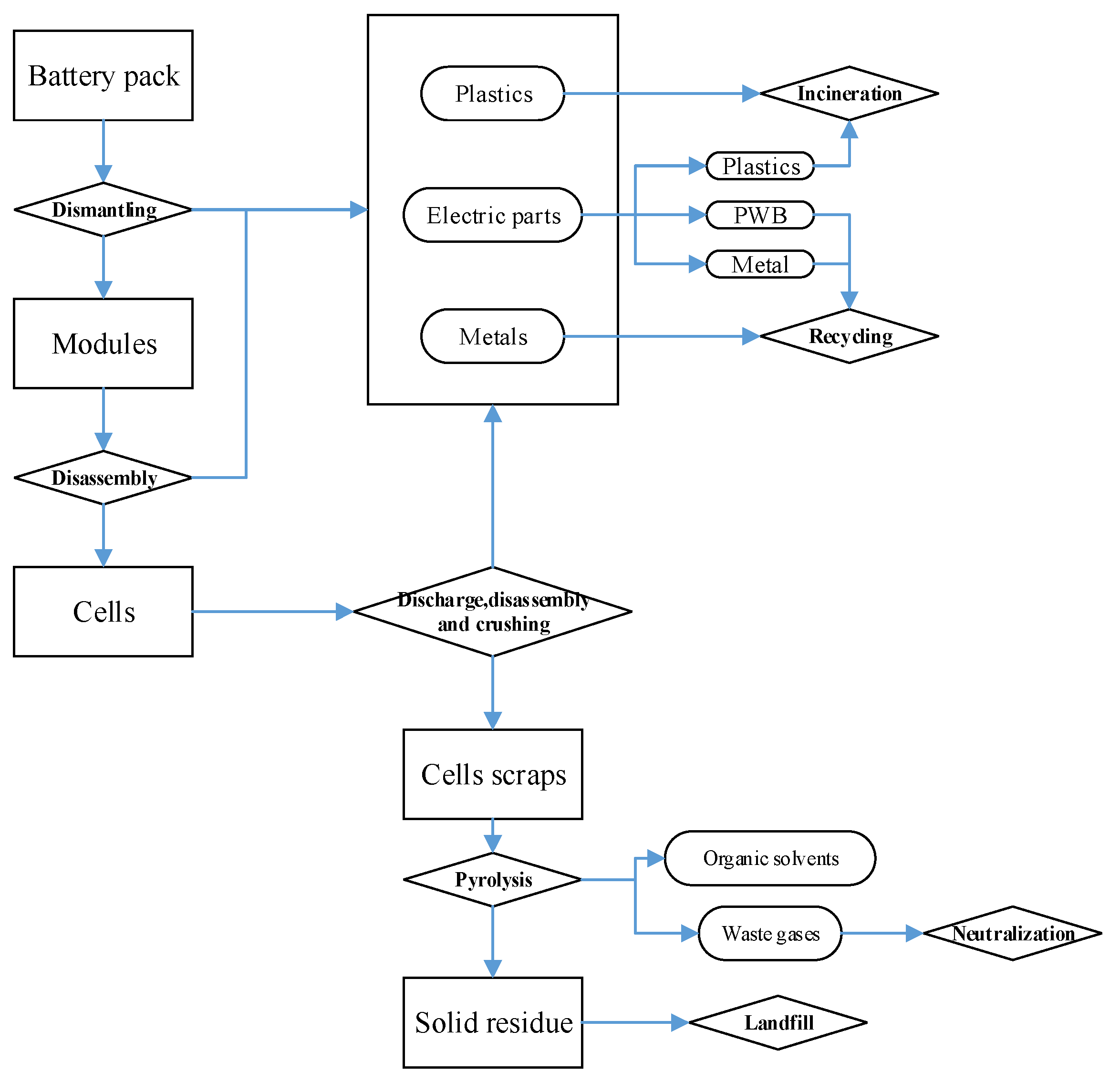
2.2. Dismantling and Disposal from Battery Pack to Cell
2.2.1. The Dismantling and Crushing from Battery Pack to Cell
- -
- Firstly, the process of disassembling battery packs includes an appearance assessment to determine the approximate situation of the battery, removal of the cover, disconnection of the module plug-in, separation of battery modules, removal of the remaining components and accessories, and then collecting and sorting for dismantling results.
- -
- Subsequently, the module dismantling procedure includes the removal of the case, circuit board, wires, bushings, busbar, bracket, covers, heat sink, and LFP cells.
- -
- The next step is the crushing of battery cells. This process aims to separate the internal materials from the cell, as listed in Table 2. The first step involves deep discharge by a slide resistor to completely eliminate residual electricity for safe crushing. Then, the cell is crushed, and the shell and separator are removed. The remaining residue (internal materials) are treated in the following process.
- -
- The authors did not manually disassemble the electric components in this study, and the approximate content of the materials in electric components is roughly obtained through the investigation of vehicle battery manufacturers in China. We assumed that electric components consist of steel, plastics, and PWB with masses of 50%, 35%, and 15%, respectively.
- -
- We used a manual method for wire crushing because of the experimental limitations and for the purposes of simplification, although specific equipment can be obtained, such as a copper wire crusher. The authors assumed the contents of copper and plastic in wires as 55% and 45%, respectively.
2.2.2. Results and Disposal Methods for LCI Calculation
2.3. The Cell Residue Disposal
2.3.1. The Pyrolysis of Cell Scraps
2.3.2. The Assumptions and Calculations for LCI in the Pyrolysis Phase
- -
- During the pyrolysis process, the main energy consumption is from electricity power. Firstly, we can record and calculate the average demand value for the disposal of one cell. Then, we can evaluate the electricity consumption for the whole battery pack. Finally, we can convert this to the energy consumption and environmental emissions based on the electricity mix of China [31] and the ecoinvent database.
- -
- The authors assume that organic solvents are completely volatilized into the air. Moreover, the emissions calculation refers to the contents of the BOM of cells.
- -
- The authors assume that all of the element F in the blinder (PVDF) will be transformed into HF gas, and that the fluorine content is 60%. Similarly, the related data can be evaluated based on the principle of mass conservation and the BOM of cells.
- -
- The authors assume that all of the element F in LiPF6 will be transformed into HF gas, POF3 gas, PF5 gas, and LiF solid. Limewater neutralizes the two gases as shown in Equations (4) and (5), and the LiF will be included in the solid residue as shown in Equation (1). Moreover, related data can be calculated in a similar method to that shown previously.
- -
- Regarding the consumption of nitrogen gas, the authors filled the tube with nitrogen gas before heating. Consequently, the authors were able to evaluate nitrogen consumption according to the processing capacity of the heating tube and the number of times pyrolysis was undertaken for a battery pack.
3. Results and Discussion
3.1. Foreground Data of LFP Battery Disposal
3.2. The Total LCI of the LFP Battery Disposal Phase
- -
- Regarding energy and material consumption, the majority of hard coal is mainly used in the metals and PWB recycling processes (49.6%), and electricity production (50.2%). Brown coal, crude oil, natural gas, calcite, and clay are mainly consumed in the metals and PWB recycling processes (94.9%, 89%, 90.7%, 93%, and 91.2%, respectively). Oxygen and calcium oxide consumption is mainly in the incineration of plastics (97.9%). Calcium oxide consumption is from the pyrolysis process. The nitrogen is mainly consumed in the metals and PWB recycling processes (53%) and pyrolysis (46.9%) process. Gravel is used in the metals and PWB recycling processes (59.8%), landfill of pyrolysis residue (22.8%), and electricity production (15.2%).
- -
- Regarding emissions to the air, the majority of carbon dioxide emissions come from the metal and PWB recycling processes (48.8%), the incineration of plastics process (14.8%), and electricity production (34.8%). Carbon monoxide and noble radioactive gas come mainly from the metal and PWB recycling processes (87.5% and 82.4%, respectively). Heat waste is mainly from the incineration of plastics process (99.4%), PM2.5/PM10 comes from the metal and PWB recycling processes, and solvents come from the pyrolysis process. Methane and sulfur dioxide are produced mainly by the metals and PWB recycling processes (63.9% and 69.5%, respectively), and electricity production (36.7% and 30.1%, respectively). Nitrogen gas emissions are produced mainly by each of the processes, with the exception of the incineration of plastics process.
- -
- Regarding emissions to water and soil, the majority of emissions of dissolved organic carbon (DOC), total organic carbon (TOC), and chemical oxygen demand (COD) come from the landfill treatment of pyrolysis residue, accounting for 89.2%, 89.2%, and 70.5%, respectively. The majority of emissions of biological oxygen demand (BOD5) mainly come from the metals and PWB recycling processes (26.3%), and the landfill treatment of pyrolysis residue (70.1%). The majority of the emissions of chloride come from the metal and PWB recycling processes (48.2%), and electricity production (35.9%). Heat waste is mostly from the incineration of plastics (99.5%). Emissions of sulfate, sodium, magnesium, and hydrogen-3 are mainly caused by the metals and PWB recycling processes (51.2%, 73.8%, 52.5%, and 61%, respectively), and electricity production (46.7%, 19.1%, 48.1% and 37.9%, respectively). Cadmium emissions are due mainly to the metal and PWB recycling processes (76.5%), and the landfill treatment of pyrolysis residue (20.9%). The emissions to soil comprise calcium phosphate and calcium fluoride, which come from the pyrolysis process.
3.3. The Industrial Scale Outlook
3.4. Research Limitation
4. Conclusions and Recommendation
Author Contributions
Funding
Conflicts of Interest
References
- China Association of Automobile Manufacturers. Available online: http://www.caam.org.cn/ (accessed on 23 January 2016).
- Zhu, L.; Chen, M. Research on reverse logistics model and network for used electric vehicle batteries. China Mech. Eng. 2019, 30, 1828–1836. [Google Scholar]
- Niedzicki, L.; Kasprzyk, M.; Zukowska, G.; Zalewska, A.; Armand, M.; Wieczorek, W. New conductive salts as potential lithium battery electrolytes tested in PC and gel-PC system. Electrochem. Soc. 2009, 5, 217. [Google Scholar]
- Eshetu, G.; Grugeon, S.; Laruelle, S.; Boyanov, S.; Lecocq, A.; Bertrand, J.P.; Marlair, G. In-depth safety-focused analysis of solvents used in electrolytes for large scale lithium ion batteries. Phys. Chem. Chem. Phys. 2013, 15, 9145–9155. [Google Scholar] [CrossRef]
- Zhu, L.; Chen, M. A SWOT and AHP Methodology for the formulation of development strategies for China’s waste EV battery recycling industry. In Cascade Use in Technologies 2018; Springer: Berlin, Germany, 2019; pp. 83–92. [Google Scholar]
- European Parliament; Council of the European Union. Directive 2006/66/EC of the European Parliament and of the Council of 6 September 2006 on Batteries and Accumulators and Waste Batteries and Accumulators and Repealing Directive 91/157/EEC; The European Parliament and the Council of the European Union: Brussels, Belgium, 2013. [Google Scholar]
- European Commission. Frequently Asked Questions on Directive 2006/66/EU on Batteries and Accumulators and Waste Batteries and Accumulators (Updated Version); European Commission: Brussels, Belgium, 2014. [Google Scholar]
- Ministry of Environmental Protection of the People’s Republic of China. Technical Policy for the Recovery of Automobile Products; Ministry of Environmental Protection of the People’s Republic of China: Beijing, China, 2006.
- Standing Committee of the National People’s Congress. Circular Economy Promotion Law of the People’s Republic of China; Standing Committee of the National People’s Congress: Beijing, China, 2008. [Google Scholar]
- State Council. Notice of the State Council on Issuing the Planning for the Development of the Energy-Saving and New Energy Automobile Industry (2012–2020); State Council: Beijing, China, 2012. [Google Scholar]
- Ministry of Industry and Information Technology of the People’s Republic of China. Vehicle Battery Industry Standard Conditions. 2015. Available online: http://www.miit.gov.cn/newweb/n1146285/n1146352/n3054355/n3057585/n3057590/c3617071/content.html (accessed on 27 March 2015).
- Ministry of Industry and Information Technology of the People’s Republic of China. The Industry Standard Conditions of New Energy Vehicle Used Battery Utilization and Interim Administrative Measures. 2016. Available online: http://www.miit.gov.cn/n1146295/n1652858/n1652930/n4509607/c4636437/content.html (accessed on 4 February 2016).
- Zhu, L.; Chen, M. Development of a Two-Stage Pyrolysis Process for the End-Of-Life Nickel Cobalt Manganese Lithium Battery Recycling from Electric Vehicles. Sustainability 2020, 12, 9164. [Google Scholar] [CrossRef]
- Lee, C.K.; Rhee, K. Reductive leaching of cathodic active materials from lithium ion battery wastes. Hydrometallurgy 2003, 68, 5–10. [Google Scholar] [CrossRef]
- Shin, S.M.; Kim, N.H.; Sohn, J.S.; Yanga, D.H.; Kim, Y.H. Development of a metal recovery process from Li-ion battery wastes. Hydrometallurgy 2005, 79, 172–181. [Google Scholar] [CrossRef]
- Needham, S.A.; Wang, G.X.; Liu, H.K. Synthesis of NiO nanotubes for use as negative electrodes in lithium ion batteries. J. Power Sources 2006, 159, 254–257. [Google Scholar] [CrossRef]
- Chen, L.; Tang, X.; Zhang, Y.; Li, L.; Zeng, Z.; Zhang, Y. Process for the recovery of cobalt oxalate from spent lithium-ion batteries. Hydrometallurgy 2011, 108, 80–86. [Google Scholar] [CrossRef]
- Yazicioglu, B.; Tytgat, J. Life cycle assessments involving umicore’s battery recycling process. In DG Environment–Stakeholder Meeting; Umicore: Brussels, Belgium, 2011. [Google Scholar]
- Georgi-Maschler, T.; Friedrich, B.; Weyhe, R.; Heegn, H.; Rutz, M. Development of a recycling process for Li-ion batteries. J. Power Sources 2012, 207, 173–182. [Google Scholar] [CrossRef]
- Chagnes, A.; Pospiech, B. A brief review on hydrometallurgical technologies for recycling spent lithium-ion batteries. J. Chem. Technol. Biotechnol. 2013, 88, 1191–1199. [Google Scholar] [CrossRef]
- Joulié, M.; Laucournet, R.; Billy, E. Hydrometallurgical process for the recovery of high value metals from spent lithium nickel cobalt aluminum oxide based lithium-ion batteries. J. Power Sources 2014, 247, 80–86. [Google Scholar] [CrossRef]
- Sullivan, J.L.; Gaines, L. Status of life cycle inventories for batteries. Energy Convers. Manag. 2012, 58, 134–148. [Google Scholar] [CrossRef]
- Fisher, K.; Collins, M.; Laenen, P.; Wallén, E.; Garrett, P.; Aumônier, S. Battery Waste Management Life Cycle Assessment. 2007. Available online: http://www.lcm2007.ethz.ch/paper/424.pdf (accessed on 18 October 2006).
- Ellingsen, L.A.W.; Majeau-Bettez, G.; Singh, B.; Srivastava, A.K.; Valøen, L.O.; Strømman, A.H. Life Cycle Assessment of a Lithium—Ion Battery Vehicle Pack. J. Ind. Ecol. 2014, 18, 113–124. [Google Scholar] [CrossRef]
- Notter, D.A.; Gauch, M.; Widmer, R.; Wager, P.; Stamp, A.; Zah, R.; Althaus, H.J. Contribution of Li-ion batteries to the environmental impact of electric vehicles. Environ. Sci. Technol. 2010, 44, 6550–6556. [Google Scholar] [CrossRef]
- Majeau-Bettez, G.; Hawkins, T.R.; Strømman, A.H. Life cycle environmental assessment of lithium-ion and nickel metal hydride batteries for plug-in hybrid and battery electric vehicles. Environ. Sci. Technol. 2011, 45, 4548–4554. [Google Scholar] [CrossRef]
- Zackrisson, M.; Avellán, L.; Orlenius, J. Life cycle assessment of lithium-ion batteries for plug-in hybrid electric vehicles—Critical issues. J. Clean. Prod. 2010, 18, 1519–1529. [Google Scholar] [CrossRef]
- Hendrickson, T.P.; Kavvada, O.; Shah, N.; Sathre, R.; Scown, C.D. Life-cycle implications and supply chain logistics of electric vehicle battery recycling in California. Environ. Res. Lett. 2015, 10, 014011. [Google Scholar] [CrossRef]
- Ecoinvent Centre. Ecoinvent Database Version 3. 2015. Available online: http://www.ecoinvent.org/database/database.html (accessed on 4 September 2015).
- ISO14044. Environmental Management—Life Cycle Assessment—Requirements and Guidelines; ISO: Geneva, Switzerland, 2006. [Google Scholar]
- Editorial Committee of China Electric Power Yearbook. China Electric Power Yearbook 2018; China Electric Power Press: Beijing, China, 2018. [Google Scholar]
- Frischknecht, R.; Jungbluth, N.; Althaus, H.J.; Doka, G.; Dones, R.; Heck, T.; Hellweg, S.; Hischier, R.; Nemecek, T.; Rebitzer, G.; et al. The ecoinvent database: Overview and methodological framework. Int. J. Life Cycle Assess. 2005, 10, 3–9. [Google Scholar] [CrossRef]
- Xu, K. Nonaqueous liquid electrolytes for lithium-based rechargeable batteries. Chem. Rev. 2004, 104, 4303–4418. [Google Scholar] [CrossRef]
- Mikolajczak, C.; Kahn, M.; White, K.; Long, R.T. Lithium-Ion Batteries Hazard and Use Assessment; Springer Science & Business Media: Berlin, Germany, 2012. [Google Scholar]
- Espinosa, D.C.R.; Bernardes, A.M.; Tenório, J.A.S. An overview on the current processes for the recycling of batteries. J. Power Sources 2004, 135, 311–319. [Google Scholar] [CrossRef]
- Dunn, J.B.; Gaines, L.; Barnes, M.; Sullivan, J.L.; Wang, M. Material and Energy Flows in the Materials Production, Assembly, and End-of-Life Stages of the Automotive Lithium-Ion Battery Life Cycle; Argonne National Laboratory (ANL): Lemont, IL, USA, 2012. [Google Scholar]
- Tagliaferri, C.; Evangelisti, S.; Acconcia, F.; Domenech, T.; Ekins, P.; Barletta, D.; Lettieri, P. Life cycle assessment of future electric and hybrid vehicles: A cradle-to-grave systems engineering approach. Chem. Eng. Res. Des. 2016, 112, 298–309. [Google Scholar] [CrossRef]
- Ioakimidis, C.S.; Murillo-Marrodán, A.; Bagheri, A.; Thomas, D.; Genikomsakis, K.N. Life cycle assessment of a lithium iron phosphate (LFP) electric vehicle battery in second life application scenarios. Sustainability 2019, 11, 2527. [Google Scholar] [CrossRef]
- Raugei, M.; Winfield, P. Prospective LCA of the production and EoL recycling of a novel type of Li-ion battery for electric vehicles. J. Clean. Prod. 2019, 213, 926–932. [Google Scholar] [CrossRef]
- Mohr, M.; Peters, J.F.; Baumann, M.; Weil, M. Toward a cell-chemistry specific life cycle assessment of lithium-ion battery recycling processes. J. Ind. Ecol. 2020, 24, 1310–1322. [Google Scholar] [CrossRef]
- Sun, X.; Luo, X.; Zhang, Z.; Meng, F.; Yang, J. Life cycle assessment of lithium nickel cobalt manganese oxide (ncm) batteries for electric passenger vehicles. J. Clean. Prod. 2020, 273, 123006. [Google Scholar] [CrossRef]
- Wang, S.; Yu, J. Evaluating the electric vehicle popularization trend in China after 2020 and its challenges in the recycling industry. Waste Manag. Res. 2020. [Google Scholar] [CrossRef]
- Kralisch, D.; Kreisel, G. Assessment of the ecological potential of microreaction technology. Chem. Eng. Sci. 2007, 62, 1094–1100. [Google Scholar] [CrossRef]
- Lombardi, L. Life cycle assessment comparison of technical solutions for CO2 emissions reduction in power generation. Energy Convers. Manag. 2003, 44, 93–108. [Google Scholar] [CrossRef]
- Brentner, L.B.; Eckelman, M.J.; Zimmerman, J.B. Combinatorial life cycle assessment to inform process design of industrial production of algal biodiesel. Environ. Sci. Technol. 2011, 45, 7060–7067. [Google Scholar] [CrossRef]


| Battery Pack | Weight | 150 kg |
| Capacity | 11.8 kwh | |
| Rated voltage | 300 V | |
| The number of modules | 4 | |
| The number of cells | 184 | |
| Cell | Weight | 500 g |
| Capacity | 20 Ah | |
| Nominal voltage | 3.3 V |
| Materials | LiFePO4 | Graphite | Copper foil | Aluminum foil | Aluminum film | Separator |
| Mass% | 35 | 17 | 10.5 | 5 | 3.5 | 5 |
| Materials | DMC (dimethyl carbonate) | EMC (ethyl methyl carbonate) | EC (ethylene carbonate) | LiPF6 | carbon black | PVDF |
| Mass% | 6 | 5 | 6 | 4 | 2 | 1 |
| Energy and Materials Consumption | Materials, to Further Disposal (kg) | Emissions to Air (kg) | Emissions to Solid (kg) | ||||||||||
|---|---|---|---|---|---|---|---|---|---|---|---|---|---|
| Electricity (kWh) | CaO (kg) | Nitrogen Gas (L) | Iron | Aluminum | Copper | PWB | Plastics | DMC | EMC | EC | Ca3(PO4)2 | CaF2 | Solid Waste |
| 230 | 6.22 | 180.55 | 26.4 | 12.53 | 10.59 | 0.71 | 26.6 | 5.52 | 4.6 | 5.52 | 3.78 | 5.81 | 51.3 |
| Electricity Mix | Quantity (Twh) | Details | |
|---|---|---|---|
| Total Electricity production | 64,171 | - | - |
| Thermal power | 45,558 | By coal | 41,498 Twh |
| By gas | 2028 Twh | ||
| By oil | 27 Twh | ||
| Hydropower | 11,931 | Pumped Storage | 328 Twh |
| Wind power | 3034 | - | - |
| Nuclear power | 2481 | - | - |
| Solar Power | 1166 | - | - |
| Others | 1 | - | - |
| Energy and Materials Consumption, Emissions | Recycling of Metals and PWB | Incineration of Plastics | Pyrolysis | Landfill of Pyrolysis Residue | Electricity by Coal | Electricity | Total | Unit |
|---|---|---|---|---|---|---|---|---|
| Energy and materials | ||||||||
| Energy from others 1 | 38.52 | 0.32 | - | 0.89 | 19.14 | 187.35 | 227.07 | MJ |
| Coal, brown | 9.11 | - | - | - | 0.49 | 0.49 | 9.60 | kg |
| Coal, hard | 91.59 | 0.07 | - | 0.17 | 92.62 | 92.70 | 184.54 | kg |
| Oil, crude | 10.01 | 0.08 | - | 0.26 | 0.87 | 0.89 | 11.24 | kg |
| Natural gas | 11.68 | 0.24 | - | 0.07 | 0.85 | 0.88 | 12.87 | m3 |
| Oxygen | 1.53 | 73.95 | - | - | - | - | 75.48 | kg |
| Nitrogen | 0.26 | 0.00 | 0.23 | - | - | - | 0.49 | kg |
| Gravel | 23.15 | 0.81 | - | 8.82 | 4.68 | 5.91 | 38.70 | kg |
| Calcite | 7.08 | 0.52 | - | - | 0.58 | 0.77 | 8.38 | kg |
| Clay | 1.14 | 0.11 | - | - | - | - | 1.25 | kg |
| Calcium oxide | - | - | 6.22 | - | - | - | 6.22 | kg |
| Emissions to air | ||||||||
| Carbon dioxide | 260.78 | 79.27 | 0.00 | 8.36 | 185.97 | 186.16 | 534.57 | kg |
| Carbon monoxide | 2.03 | - | - | - | - | 0.29 | 2.32 | kg |
| Heat, waste | 3.79 | 707.56 | - | - | 0.27 | 0.31 | 711.66 | MJ |
| Methane | 1.08 | - | - | - | 0.62 | 0.62 | 1.69 | kg |
| Nitrogen oxides | 0.82 | - | 0.23 | 1.06 | 0.34 | 0.34 | 2.44 | kg |
| Noble gas, radioactive | 695.27 | 2.82 | - | 10.88 | 131.80 | 134.75 | 843.72 | kBq |
| PM2.5 | 0.23 | - | - | - | - | - | 0.23 | kg |
| PM10 | 0.15 | - | - | - | - | - | 0.15 | kg |
| Sulfur dioxide | 1.71 | - | - | - | 0.74 | 0.74 | 2.46 | kg |
| DMC | - | - | 5.52 | - | - | - | 5.52 | kg |
| EMC | - | - | 4.60 | - | - | - | 4.60 | kg |
| EC | - | - | 5.52 | - | - | - | 5.52 | kg |
| Emissions to water | ||||||||
| BOD5, Biological Oxygen Demand | 0.36 | 0.05 | - | 0.96 | - | - | 1.37 | kg |
| COD, Chemical Oxygen Demand | 1.51 | 0.17 | - | 4.05 | - | - | 5.74 | kg |
| DOC, Dissolved Organic Carbon | 0.36 | 0.08 | - | 3.67 | - | - | 4.11 | kg |
| TOC, Total Organic Carbon | 0.37 | 0.08 | - | 3.67 | - | - | 4.11 | kg |
| Chloride | 1.73 | 0.17 | - | 0.40 | 1.29 | 1.29 | 3.59 | kg |
| Heat, waste | 0.85 | 162.79 | - | - | - | 0.01 | 163.64 | MJ |
| Hydrogen-3 | 63.66 | - | - | 1.11 | 12.80 | 39.53 | 104.30 | kBq |
| Magnesium | 0.82 | - | - | - | 0.74 | 0.75 | 1.56 | kg |
| Sulfate | 5.83 | 0.05 | - | 0.18 | 5.31 | 5.31 | 11.37 | kg |
| Cadmium | 2.67 | 0.08 | - | 0.73 | - | 0.02 | 3.49 | kg |
| Sodium | 2.82 | - | - | 0.27 | 0.73 | 0.73 | 3.82 | kg |
| Emissions to soil | ||||||||
| Calcium phosphate | - | - | 3.78 | - | - | - | 3.78 | kg |
| Calcium fluoride | - | - | 5.81 | - | - | - | 5.81 | kg |
| Category | LFP Recycling | NCM Recycling | Unit | ||
|---|---|---|---|---|---|
| Name | Value | Name | Value | — | |
| Materials | Gravel | 3.28 | H2SO4 (98%) | 9.6 | kg |
| Calcite | 0.71 | HCl (30%) | 0.3 | kg | |
| Clay | 0.11 | NaOH (30%) | 16.3 | kg | |
| Calcium oxide | 0.53 | Na2CO3 | 0.2 | kg | |
| — | — | Extracting reagent | 17.4 | g | |
| — | — | Kerosene | 42.5 | g | |
| — | — | H2O2 | 3.2 | kg | |
| — | — | Industrial water | 121.6 | kg | |
| — | — | Li2CO3 | 1.1 | kg | |
| Energy | Electricity | 15.87 | Electricity | 20.3 | kWh |
| — | — | Natural gas | 1.2 | m3 | |
| Emission | Sulfur dioxide | 0.21 | Sulfur dioxide | 0.01 | kg |
| Carbon dioxide | 45.3 | Carbon dioxide | 0.6 | kg | |
| Carbon monoxide | 0.19 | Dust | 3.1 | kg | |
| Nitrogen oxides | 0.21 | — | — | kg | |
| PM2.5 | 0.019 | — | — | kg | |
| PM10 | 0.013 | — | — | kg | |
Publisher’s Note: MDPI stays neutral with regard to jurisdictional claims in published maps and institutional affiliations. |
© 2020 by the authors. Licensee MDPI, Basel, Switzerland. This article is an open access article distributed under the terms and conditions of the Creative Commons Attribution (CC BY) license (http://creativecommons.org/licenses/by/4.0/).
Share and Cite
Zhu, L.; Chen, M. Research on Spent LiFePO4 Electric Vehicle Battery Disposal and Its Life Cycle Inventory Collection in China. Int. J. Environ. Res. Public Health 2020, 17, 8828. https://doi.org/10.3390/ijerph17238828
Zhu L, Chen M. Research on Spent LiFePO4 Electric Vehicle Battery Disposal and Its Life Cycle Inventory Collection in China. International Journal of Environmental Research and Public Health. 2020; 17(23):8828. https://doi.org/10.3390/ijerph17238828
Chicago/Turabian StyleZhu, Lingyun, and Ming Chen. 2020. "Research on Spent LiFePO4 Electric Vehicle Battery Disposal and Its Life Cycle Inventory Collection in China" International Journal of Environmental Research and Public Health 17, no. 23: 8828. https://doi.org/10.3390/ijerph17238828
APA StyleZhu, L., & Chen, M. (2020). Research on Spent LiFePO4 Electric Vehicle Battery Disposal and Its Life Cycle Inventory Collection in China. International Journal of Environmental Research and Public Health, 17(23), 8828. https://doi.org/10.3390/ijerph17238828

