Isolation and Identification of Streptomyces spp. from Desert and Savanna Soils in Sudan
Abstract
1. Introduction
2. Materials and Methods
2.1. Study Samples and Geographical Locations
2.2. Pretreatment of Soil Samples
2.3. Isolation of Streptomyces spp.
2.4. Characterization of Soil Isolates
2.5. Molecular Identification of Soil Isolates
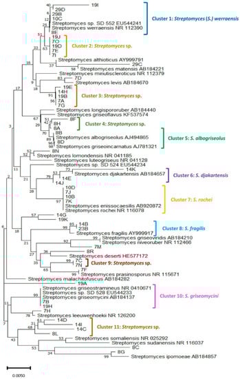
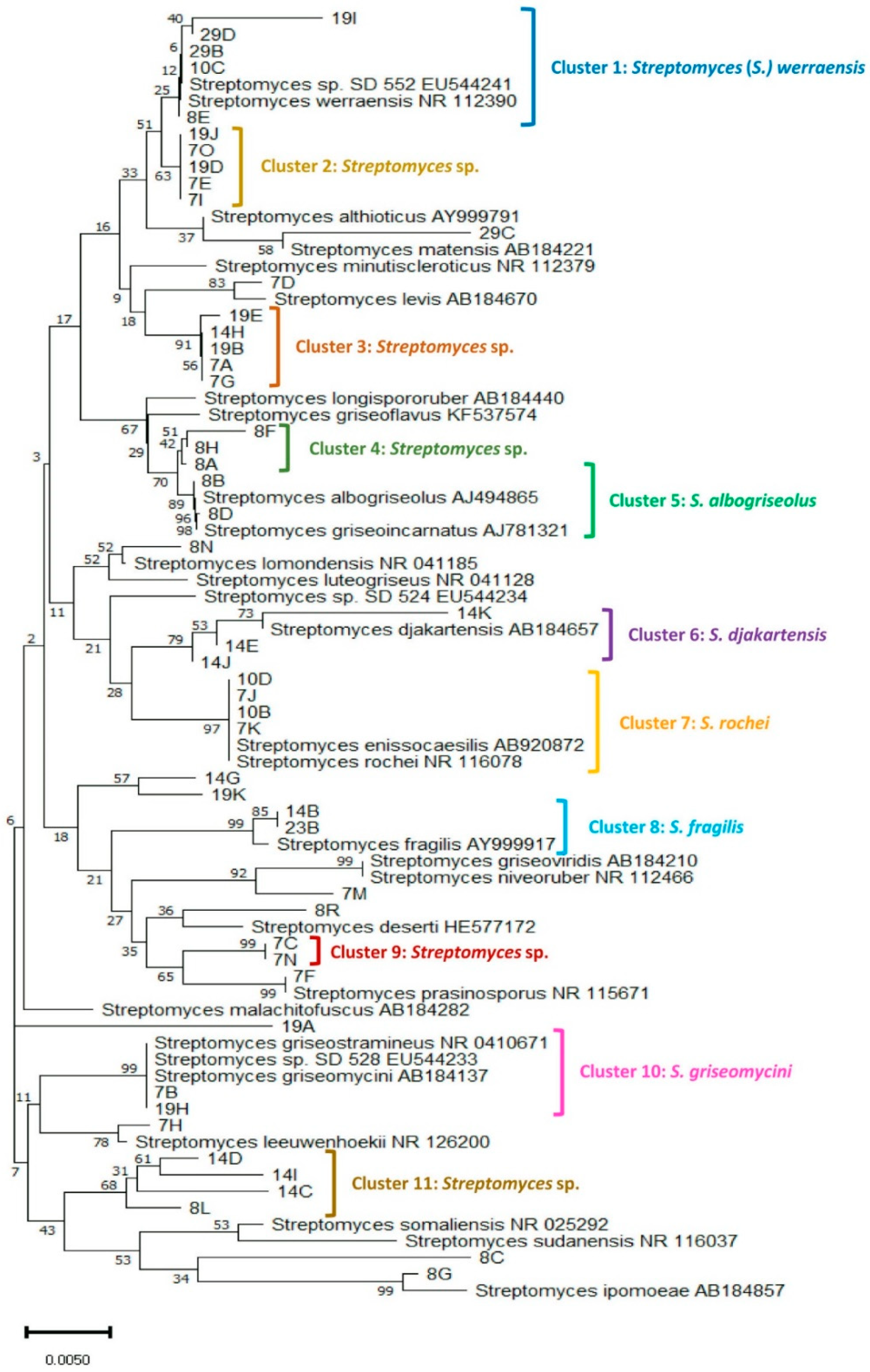
3. Results
3.1. Characteristics of the Study Samples
3.2. Isolation and Identification of Streptomyces spp.
3.3. Molecular Identification of Isolated Streptomycetes
4. Discussion
5. Conclusions
Author Contributions
Funding
Acknowledgments
Conflicts of Interest
References
- Barka, E.A.; Vatsa, P.; Sanchez, L.; Gaveau-Vaillant, N.; Jacquard, C.; Meier-Kolthoff, J.P.; Klenk, H.P.; Clement, C.; Ouhdouch, Y.; van Wezel, G.P. Taxonomy, physiology, and natural products of actinobacteria. Microbiol. Mol. Biol. Rev. 2016, 80, 1–43. [Google Scholar] [CrossRef] [PubMed]
- Kämpfer, P. Family streptomycetaceae. In Bergey’s Manual of Systematic Bacteriology. Volume 5: The Actinobacteria; Whitman, M.G.W., Kämpfer, P., Busse, H., Trujillo, M., Ludwig, W., Suzuki, K., Parte, A., Eds.; Springer: New York, NY, USA, 2012. [Google Scholar]
- Kumar, R.R.; Jadeja, V.J. Isolation of actinomycetes: A complete approach. Int. J. Curr. Microbiol. Appl. Sci. 2016, 5, 606–618. [Google Scholar] [CrossRef]
- Gerber, N.N.; Lechevalier, H.A. Geosmin, an earthly-smelling substance isolated from actinomycetes. Appl. Microbiol. 1965, 13, 935–938. [Google Scholar] [CrossRef] [PubMed]
- McCarthy, A.J.; Williams, S.T. Actinomycetes as agents of biodegradation in the environment—A review. Gene 1992, 115, 189–192. [Google Scholar] [CrossRef]
- Singh, S.K.; Rai, J.P. Soil microbial population and enzyme activity related to grazing pressure in alpine meadows of Nanda Devi Biosphere Reserve. J. Environ. Biol. 2004, 25, 103–107. [Google Scholar]
- Das, R.; Romi, W.; Das, R.; Sharma, H.K.; Thakur, D. Antimicrobial potentiality of actinobacteria isolated from two microbiologically unexplored forest ecosystems of Northeast India. BMC Microbiol. 2018, 18, 71. [Google Scholar] [CrossRef]
- Cumsille, A.; Undabarrena, A.; Gonzalez, V.; Claverias, F.; Rojas, C.; Camara, B. Biodiversity of actinobacteria from the South Pacific and the assessment of streptomyces chemical diversity with metabolic profiling. Mar. Drugs 2017, 15, 286. [Google Scholar] [CrossRef]
- Khattab, A.; Babiker, E.H.; Humodi, A.; Saeed, H.A. Streptomyces: Isolation, optimization of culture conditions and extraction of secondary metabolites. Int. Curr. Pharm. J. 2016, 5, 27–32. [Google Scholar] [CrossRef]
- Hamza, A.A.; Ali, H.A.; Clark, B.R.; Murphy, C.D.; Elsheikh, A.; Elobaid, E.A. Isolation and characterisation of actinomycin D producing Streptomyces spp. from Sudanese soil. Afr. J. Biotechnol. 2013, 12, 2624–2632. [Google Scholar]
- Davelos, A.L.; Xiao, K.; Samac, D.A.; Martin, A.P.; Kinkel, L.L. Spatial variation in Streptomyces genetic composition and diversity in a prairie soil. Microb. Ecol. 2004, 48, 601–612. [Google Scholar] [CrossRef][Green Version]
- Harrison, M.N.; Jackson, J.K. Ecological Classification of the Sudan; Forest Department, Forest Bulletin No. 2; Ministry of Agriculture: Sudan, North Africa, 1958. [Google Scholar]
- Nonomura, H.; Hayakawa, M. New methods for the selective isolation of soil actinomycets. In Biology of Actinomycetes’88; Okami, Y., Ed.; Japan Scientific Societies Press: Tokyo, Japan, 1988; pp. 288–293. [Google Scholar]
- Shirling, E.B.; Gottlieb, D. Methods for characterization of Streptomyces species. Int. J. Syst. Bacteriol. 1966, 16, 313–340. [Google Scholar] [CrossRef]
- Williams, S.T.; Cross, T. Actinomycetes, Methods in Microbiology; Academic Press: New York, NY, USA, 1971; Volume 4. [Google Scholar]
- Rainey, F.A.; Ward-Rainey, N.; Kroppenstedt, R.M.; Stackebrandt, E. The genus Nocardiopsis represents a phylogenetically coherent taxon and a distinct actinomycete lineage: Proposal of Nocardiopsaceae fam. nov. Int. J. Syst. Bacteriol. 1996, 46, 1088–1092. [Google Scholar] [CrossRef] [PubMed]
- Lane, D.J.; Stackebrandt, E.; Goodfellow, M. 6S/23S rRNA sequencing. In Nucleic Acid Techniques in Bacterial Systematics; John Wiley & Sons: New York, NY, USA, 1991. [Google Scholar]
- Lane, D.J. 16S/23S rRNA sequencing. In Nucleic Acid Techniques in Bacterial Systematics; Stackebrandt, E., Goodfellow, M., Eds.; Wiley: Chichester, UK; New York, NY, USA, 1991; pp. 115–175. [Google Scholar]
- Kumar, S.; Stecher, G.; Li, M.; Knyaz, C.; Tamura, K. MEGA X: Molecular evolutionary genetics analysis across computing platforms. Mol. Biol. Evol. 2018, 35, 1547–1549. [Google Scholar] [CrossRef] [PubMed]
- Jones, A.; Breuning-Madsen, H.; Brossard, M.; Dampha, A.; Deckers Dewitte, O.; Gallali, T.; Hallet, S.; Jones, R.; Kilasara, M.; Le Roux, P.; et al. Soil Atlas of Africa; European Commission, Publications Office of the European Union: Luxembourg, 2013; ISBN 978-92-79-26715-4. [Google Scholar]
- Burgess, N.D.; Hales, J.D.; Underwood, E.; Dinerstein, E. Terrestrial Ecoregions of Africa and Madagascar: A Conservation Assessment; Island Press: Washington, DC, USA, 2004. [Google Scholar]
- Pasternak, Z.; Al-Ashhab, A.; Gatica, J.; Gafny, R.; Avraham, S.; Minz, D.; Gillor, O.; Jurkevitch, E. Spatial and temporal biogeography of soil microbial communities in arid and semiarid regions. PLoS ONE 2013, 8, e69705. [Google Scholar] [CrossRef] [PubMed]
- Goodfellow, M.; Ferguson, E.V.; Sanglier, J.J. Numerical classification and identification of Streptomyces species—A review. Gene 1992, 115, 225–233. [Google Scholar] [CrossRef]
- Konev Iu, E.; Mitnitskii, A.B. Numerical taxonomy of verticillate actinomycetes. Mikrobiologiia 1980, 49, 110–116. [Google Scholar]
- Sangal, V.; Goodfellow, M.; Jones, A.L.; Schwalbe, E.C.; Blom, J.; Hoskisson, P.A.; Sutcliffe, I.C. Next-generation systematics: An innovative approach to resolve the structure of complex prokaryotic taxa. Sci. Rep. 2016, 6, 38392. [Google Scholar] [CrossRef]
- Clarridge, J.E., 3rd. Impact of 16S rRNA gene sequence analysis for identification of bacteria on clinical microbiology and infectious diseases. Clin. Microbiol. Rev. 2004, 17, 840–862. [Google Scholar] [CrossRef]
- Bull, A.T.; Asenjo, J.A. Microbiology of hyper-arid environments: Recent insights from the Atacama Desert, Chile. Antonie Van Leeuwenhoek 2013, 103, 1173–1179. [Google Scholar] [CrossRef]
- Neilson, J.W.; Califf, K.; Cardona, C.; Copeland, A.; van Treuren, W.; Josephson, K.L.; Knight, R.; Gilbert, J.A.; Quade, J.; Caporaso, J.G.; et al. Significant impacts of increasing aridity on the arid soil microbiome. mSystems 2017, 2. [Google Scholar] [CrossRef]
- Seipke, R.F.; Kaltenpoth, M.; Hutchings, M.I. Streptomyces as symbionts: An emerging and widespread theme? Fems Microbiol. Rev. 2012, 36, 862–876. [Google Scholar] [CrossRef] [PubMed]
- Newitt, J.T.; Prudence, S.M.M.; Hutchings, M.I.; Worsley, S.F. Biocontrol of cereal crop diseases using streptomycetes. Pathogens 2019, 8, 78. [Google Scholar] [CrossRef] [PubMed]
- Rashad, F.M.; Fathy, H.M.; El-Zayat, A.S.; Elghonaimy, A.M. Isolation and characterization of multifunctional Streptomyces species with antimicrobial, nematicidal and phytohormone activities from marine environments in Egypt. Microbiol. Res. 2015, 175, 34–47. [Google Scholar] [CrossRef] [PubMed]
- Gajdacs, M. The concept of an ideal antibiotic: Implications for drug design. Molecules 2019, 24, 892. [Google Scholar] [CrossRef] [PubMed]
- Hamid, M.E.; Reitz, T.; Joseph, M.R.P.; Hommel, K.; Mahgoub, A.; Elhassan, M.M.; Buscot, F.; Tarkka, M. Diversity and geographic distribution of soil streptomycetes with antagonistic potential against actinomycetoma-causing Streptomyces sudanensis in Sudan and South Sudan. BMC Microbiol. 2020, 20, 33. [Google Scholar] [CrossRef]
- Bolourian, A.; Mojtahedi, Z. Streptomyces, shared microbiome member of soil and gut, as ‘old friends’ against colon cancer. Fems Microbiol. Ecol. 2018, 94. [Google Scholar] [CrossRef]
- Kroiss, J.; Kaltenpoth, M.; Schneider, B.; Schwinger, M.G.; Hertweck, C.; Maddula, R.K.; Strohm, E.; Svatos, A. Symbiotic Streptomycetes provide antibiotic combination prophylaxis for wasp offspring. Nat. Chem. Biol. 2010, 6, 261–263. [Google Scholar] [CrossRef]
- Bramwell, P.A.; Wiener, P.; Akkermans, A.D.; Wellington, E.M. Phenotypic, genotypic and pathogenic variation among streptomycetes implicated in common scab disease. Lett. Appl. Microbiol. 1998, 27, 255–260. [Google Scholar] [CrossRef]
- Trujillo, M.E.; Goodfellow, M. Numerical phenetic classification of clinically significant aerobic sporoactinomycetes and related organisms. Antonie Van Leeuwenhoek 2003, 84, 39–68. [Google Scholar] [CrossRef]
- Quintana, E.T.; Wierzbicka, K.; Mackiewicz, P.; Osman, A.; Fahal, A.H.; Hamid, M.E.; Zakrzewska-Czerwinska, J.; Maldonado, L.A.; Goodfellow, M. Streptomyces sudanensis sp. nov., a new pathogen isolated from patients with actinomycetoma. Antonie Van Leeuwenhoek 2008, 93, 305–313. [Google Scholar] [CrossRef]



| Cluster/Species | Strain Code | Similarity Rate | GenBank Accession Number |
|---|---|---|---|
| Cluster 1: Streptomyces (S.) werraensis | 29D | 99.76% with S. werraensis | MF353969 |
| 19I | 100% with S. werraensis | MF353955 | |
| 29B | 100% with S. werraensis | MF353967 | |
| 10C | 100% with S. werraensis | MF353939 | |
| 8E | 100% with S. werraensis | MF353990 | |
| Cluster 2: Streptomyces sp. | 19J | 99.77% with S. werraensis | MF356334 |
| 7O | 99.76 with S. werraensis | MF356359 | |
| 19D | 99.78% with S. werraensis | MF356332 | |
| 7E | 99.19% with S. althioticus | MF356353 | |
| 7I | 99.69% with S. althioticus | MF356355 | |
| Cluster 3: Streptomyces sp. | 19E | 99.30% with S. werraensis | MF356333 |
| 14H | 99.32% with S. griseomycini | MF356328 | |
| 19B | 99.41% with S. griseomycini | MF353953 | |
| 7A | 98.11% with S. griseomycini | MF356350 | |
| 7G | 99.32% with S. griseomycini | MF356354 | |
| Cluster 4: Streptomyces sp. | 8F | 99.34% with S. albogriseolus | MF356361 |
| 8H | 99.77% with S. albogriseolus. | MF353991 | |
| 8A | 99.36% with S. longispororuber | MF353987 | |
| Cluster 5: S. albogriseolus/ S. griseoincarnatus | 8B | 100% with S. albogriseolus | MF353988 |
| 8D | 100% with S. griseoincarnatus | MF353989 | |
| Cluster 6: S. djakartensis | 14E | 100% with S. djakartensis | MF353947 |
| 14J | 100% with S. djakartensis | MF353948 | |
| 14K | 100% with S. djakartensis | MF353949 | |
| Cluster 7: S. rochei | 7K | 100% with S. rochei | MF353986 |
| 10B | 99.70 with S. rochei | MF353938 | |
| 7J | 98.99% with S. rochei | MF356356 | |
| 10D | 98.83% with S. rochei | MF353940 | |
| Cluster 8: Streptomyces sp. | 14B | 99.42% with S. fragilis | MF356324 |
| 23B | 99.79% with S. fragilis | MF353961 | |
| Cluster 9: Streptomyces sp. | 7C | 97.69% with S. chromofuscus | MF356351 |
| 7N | 99.29% with S. chromofuscus | MF356358 | |
| Cluster 10: S. griseomycini | 19H | 100% with S. griseomycini | MF353954 |
| 7B | 100% with S. griseomycini | MF353983 | |
| Cluster 11: Streptomyces sp. | 14D | 98.88% with S. leeuwenhoekii. | MF356326 |
| 14I | 98.20% with S. carpinensis | MF356329 | |
| 14C | 98.72% with S. leeuwenhoekii | MF356325 | |
| 8L | 98.65% with S. misionensis | MF356363 | |
| Single-membered clusters | |||
| Streptomyces sp. | 7D | 99.52% with S. levis | MF356352 |
| Streptomyces sp. | 8N | 99.62% with S. lomondensis | MF356364 |
| Streptomyces sp. | 14G | 98.51% with S. hawaiiensis | MF356327 |
| Streptomyces sp. | 19K | 99.09% with S. fimbriatus | MF356335 |
| Streptomyces sp. | 7M | 96.16% with S. griseoviridis | MF356357 |
| Streptomyces sp. | 8R | 98.45% with S. deserti | MF356365 |
| S. prasinosporus | 7F | 100% with S. prasinosporus | MF353984 |
| Streptomyces sp. | 19A | 98.95% with S. malachitofuscus | MF356331 |
| Streptomyces sp. | 7H | 99.88% with S. leeuwenhoekii. | MF353985 |
| Streptomyces sp. | 8C | 98.93% with S. capitiformicae | MF356360 |
| Streptomyces sp. | 8G | 99.61% with S. Ipomoeae | MF356362 |
| Streptomyces sp. | 29C | 98.77% with S. matensis | MF353968 |
Publisher’s Note: MDPI stays neutral with regard to jurisdictional claims in published maps and institutional affiliations. |
© 2020 by the authors. Licensee MDPI, Basel, Switzerland. This article is an open access article distributed under the terms and conditions of the Creative Commons Attribution (CC BY) license (http://creativecommons.org/licenses/by/4.0/).
Share and Cite
Hamid, M.E.; Mahgoub, A.; Babiker, A.J.O.; Babiker, H.A.E.; Holie, M.A.I.; Elhassan, M.M.; Joseph, M.R.P. Isolation and Identification of Streptomyces spp. from Desert and Savanna Soils in Sudan. Int. J. Environ. Res. Public Health 2020, 17, 8749. https://doi.org/10.3390/ijerph17238749
Hamid ME, Mahgoub A, Babiker AJO, Babiker HAE, Holie MAI, Elhassan MM, Joseph MRP. Isolation and Identification of Streptomyces spp. from Desert and Savanna Soils in Sudan. International Journal of Environmental Research and Public Health. 2020; 17(23):8749. https://doi.org/10.3390/ijerph17238749
Chicago/Turabian StyleHamid, Mohamed E., Adil Mahgoub, Abdulrhman J. O. Babiker, Hussein A. E. Babiker, Mohammed A. I. Holie, Mogahid M. Elhassan, and Martin R. P. Joseph. 2020. "Isolation and Identification of Streptomyces spp. from Desert and Savanna Soils in Sudan" International Journal of Environmental Research and Public Health 17, no. 23: 8749. https://doi.org/10.3390/ijerph17238749
APA StyleHamid, M. E., Mahgoub, A., Babiker, A. J. O., Babiker, H. A. E., Holie, M. A. I., Elhassan, M. M., & Joseph, M. R. P. (2020). Isolation and Identification of Streptomyces spp. from Desert and Savanna Soils in Sudan. International Journal of Environmental Research and Public Health, 17(23), 8749. https://doi.org/10.3390/ijerph17238749

