Psychological Analysis among Goal Orientation, Emotional Intelligence and Academic Burnout in Middle School Students
Abstract
1. Introduction
1.1. Goal Orientation
1.2. Emotional Intelligence
1.3. Academic Burnout
1.4. Goal Orientation, Emotional Intelligence and Academic Burnout
1.5. Study Objective
2. Materials and Methods
3. Results
3.1. Demographic Variables
3.2. Descriptive Variables
3.3. Correlational Analysis of Goal Orientation, Emotional Intelligence and Burnout
3.4. Regression Analysis of Emotional Intelligence and Academic Burnout on Goal Orientation
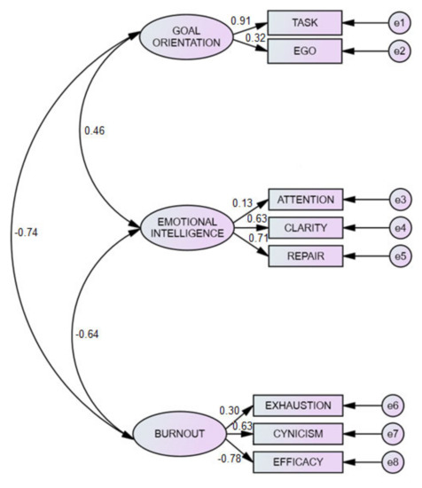
3.5. Goal Orientation, Emotional Intelligence and Academic Burnout Structural Equation Model
4. Discussion
5. Conclusions
Author Contributions
Funding
Acknowledgments
Conflicts of Interest
References
- Reina, M.; Oliva, A. From emotional competence to self-esteem and life-satisfaction in adolescents. Behav. Psychol. 2015, 23, 345–359. [Google Scholar]
- Usán, P.; Salavera, C.; Murillo, V.; Mejías, J.J. Relación entre motivación, compromiso y autoconcepto físico en futbolistas adolescentes de diferentes categorías deportivas. Cuadernos Psicología Deporte 2016, 16, 183–194. [Google Scholar]
- Del Rosal, I.; Dávila, M.A.; Sánchez, S.; Bermejo, M.L. La inteligencia emocional en estudiantes universitarios: Diferencias entre el grado de maestro en educación primaria y los grados en Ciencias. Int. J. Dev. Educ. Psychol. 2016, 1, 51–62. [Google Scholar] [CrossRef][Green Version]
- Prince, D.; Nurius, P.S. The role of positive academic self-concept in promoting school success. Child. Youth Serv. Rev. 2014, 43, 145–152. [Google Scholar] [CrossRef]
- Baena, A.; Granero, A. Modelo de predicción de la satisfacción con la educación física y la escuela. Revista Psicodidáctica 2015, 20, 177–192. [Google Scholar] [CrossRef]
- Ames, C. Achievement goals, motivational climate and motivational processes. In Motivation in Sport and Exercise; Roberts, G.C., Ed.; Human Kinetics: Champaign, IL, USA, 2002; pp. 161–176. [Google Scholar]
- Porto, R.C.; Gonçalves, M.P. Motivação e envolvimento acadêmico: Um estudo com estudantes universitários. Psicol. Esc. Educ. 2017, 21, 515–522. [Google Scholar] [CrossRef]
- Salavera, C.; Usán, P. Relación entre los estilos de humor y la satisfacción con la vida en estudiantes de Secundaria. Eur. J. Investig. Health Psychol. Educ. 2017, 7, 87–97. [Google Scholar] [CrossRef]
- Chen, W. The relations between perceived parenting styles and academic achievement in Hong Kong: The mediating role of students’ goal orientations. Learn Individ. Differ. 2015, 37, 48–54. [Google Scholar] [CrossRef]
- Gaeta, M.; Cavazos, J.; Sánchez, A.P.; Rosario, P.; Högemann, J. Propiedades psicométricas de la versión mexicana del Cuestionario para la Evaluación de Metas Académicas (CEMA). Rev. Latinoam. Psicol. 2015, 47, 16–24. [Google Scholar] [CrossRef][Green Version]
- DeFreese, J.D.; Smith, A.L. Teammate social support, burnout, and self determinated motivation in collegiate athletes. Psychol. Sport Exerc. 2013, 14, 258–265. [Google Scholar] [CrossRef]
- Gillet, N.; Vallerand, R.; Paty, B. Situational motivational profiles and performance with elite performers. J. Appl. Soc. Psychol. 2013, 43, 1200–1210. [Google Scholar] [CrossRef]
- Dahling, J.J.; Ruppel, C.L. Learning goal orientation buffers the effects of negative normative feedback on test self-efficacy and reattempt interest. Learn Individ. Differ. 2016, 50, 296–301. [Google Scholar] [CrossRef]
- Baadte, C.; Schnotz, W. Feedback effects on performance, motivation and mood: Are they moderated by the learner’s selfconcept? Scan. J. Educ. Res. 2014, 58, 570–591. [Google Scholar] [CrossRef]
- Mayer, J.D.; Salovey, P.; Caruso, D.R. Models of emotional intelligence. In Handbook of Intelligence; Sternberg, R.J., Ed.; Cambridge University Press: Cambridge, UK, 2008; pp. 396–420. [Google Scholar]
- Romano, L.; Tang, X.; Hietajärvi, L.; Salmela-Aro, K.; Fiorilli, C. Students’ Trait Emotional Intelligence and Perceived Teacher Emotional Support in Preventing Burnout: The Moderating Role of Academic Anxiety. Int. J. Environ. Res. Public Health 2020, 17, 4771. [Google Scholar] [CrossRef]
- Petrides, K. Psychometric properties of the trait emotional intelligence questionnaire (TEIQue). In Handbook of Individual Differences in Cognition; Springer Science and Business Media LLC: Berlin, Germany, 2009; pp. 85–101. [Google Scholar] [CrossRef]
- Fernández-Berrocal, P.; Extremera, N. Ability emotional intelligence, depression, and well-being. Emot. Rev. 2016, 8, 311–315. [Google Scholar] [CrossRef]
- Ferragut, M.; Fierro, A. Inteligencia emocional, bienestar personal y rendimiento académico en preadolescentes. Rev. Latinoam. Psicol. 2012, 44, 95–104. [Google Scholar]
- Pulido, F.; Herrera, F. Influencia de la felicidad en el rendimiento académico en primaria: Importancia de las variables sociodemográficas en un contexto pluricultural. Revista Española Orientación Psicopedagogía 2019, 30, 41–56. [Google Scholar] [CrossRef]
- Páez, M.L.; Castaño, J.J. Inteligencia emocional y rendimiento académico en estudiantes universitarios. Psicología Caribe 2015, 32, 268–285. [Google Scholar]
- Broc, M.A. Academic Performance and Other Psychological, Social and Family Factors in Compulsory Secondary Education Students in a Multicultural Context. Int. J. Sociol. Educ. 2018, 7, 1–23. [Google Scholar] [CrossRef]
- Caballero, C.; Bresó, E.; González, G. Burnout en estudiantes universitarios. Psicología Caribe 2015, 32, 424–441. [Google Scholar] [CrossRef]
- Schaufeli, W.; Martínez, I.; Marques-Pinto, A.; Salanova, M.; Bakker, A. Burnout and engagement in university students: A crossnational study. J. Cross Cult. Psychol. 2002, 33, 464–468. [Google Scholar] [CrossRef]
- Schauffeli, W.; Salanova, M. Efficacy or inefficacy, that’s the question: Burnout and work engagement, and their relationships with efficacy believes. Anxiety Stress Coping 2007, 20, 177–196. [Google Scholar] [CrossRef] [PubMed]
- Herrera, L.; Mohamed, L.; Cepero, S. Cansancio emocional en estudiantes universitarios. Rev. Educ. Hum. 2016, 9, 173–191. [Google Scholar]
- Salanova, M.; Martínez, I.M.; Llorens, S. Una Mirada Más ”Positiva” a la Salud Ocupacional Desde la Psicología Organizacional Positiva en Tiempos de Crisis: Aportaciones Desde el Equipo de Investigación WoNT; Consejo General de Colegios Oficiales de Psicólogos: Madrid, Spain, 2014; Volume 35, pp. 22–30. [Google Scholar]
- Rahamati, Z. El estudio de burnout académico en estudiantes con alto y bajo nivel de autosuficiencia. Rev. Proc. 2015, 1, 49–55. [Google Scholar]
- Goleman, D. Inteligencia Emocional; Editorial Kairós SA: Madrid, Spain, 2012. [Google Scholar]
- Fernández, A.P.; Anaya, D.; Suárez, J.M. Características motivacionales y estrategias de autorregulación motivacional de los estudiantes de secundaria. Revista Psicodidáctica 2012, 17, 95–112. [Google Scholar] [CrossRef]
- Buck, R.; Powers, S.R.; Hull, K.S. Measuring emotional and cognitive empathy using dynamic, naturalistic, and spontaneous emotion displays. Emotion 2017, 17, 1120–1136. [Google Scholar] [CrossRef]
- Froiland, J.M.; Worrell, F.C. Intrinsic motivation, learning goals, engagement, and achievement in a diverse high school. Psychol. Schools 2016, 53, 321–336. [Google Scholar] [CrossRef]
- Gargallo, B.; Campos, C.; Almerich, G. Aprender a aprender en la universidad: Efectos sobre las estrategias de aprendizaje y el rendimiento académico. Cult. Educ. 2016, 9, 1–40. [Google Scholar] [CrossRef]
- Osorio, G.; Perrello, S.; Prado, C. Burnout académico en una muestra de estudiantes universitarios mexicanos. Enseñanza Investigación Psicología 2020, 2, 27–37. [Google Scholar]
- Ardiles, R.; Alfaro, P.; Moya, M. La inteligencia emocional como factor amortiguador del burnout académico y potenciador del engagement académico. Revista Electrónica Investigación Docencia Universitaria 2019, 1, 109–128. [Google Scholar]
- Estrada, H.; De la Cruz, A.; Bahamón, J.; Pérez, J.; Cáceres, M. Burnout académico y su relación con el bienestar psicológico en estudiantes universitarios. Rev. Espac. 2018, 39, 7–23. [Google Scholar]
- Fiorilli, C.; Farina, E.; Buonomo, I.; Costa, S.; Romano, L.; Larcan, R.; Petrides, K.V. Trait Emotional Intelligence and School Burnout: The Mediating Role of Resilience and Academic Anxiety in High School. Int. J. Environ. Res. Public Health 2020, 17, 3058. [Google Scholar] [CrossRef]
- Cera, E.; Almagro, B.; Conde, C.; Sáenz-López, P. Inteligencia emocional y motivación en educación física en secundaria. Retos 2015, 27, 8–13. [Google Scholar] [CrossRef]
- Roberts, G.; Treasure, D.; Balagué, G. Achievement goals in sport: The development and validation of the Perception of Success Questionnaire. J. Sport Sci. 1998, 16, 337–347. [Google Scholar] [CrossRef]
- Martínez, C.; Alonso, N.; Moreno, J.A. Análisis factorial confirmatorio del “Cuestionario de percepción de éxito (POSQ)” en alumnos adolescentes de educación física. In Proceedings of the IV Congreso de la Asociación Española de Ciencias del Deporte, La Coruña, Spain, 24–27 October 2006; pp. 757–761. [Google Scholar]
- Salovey, P.; Mayer, J.D.; Goldman, S.L.; Turvey, C.; Palfai, T.P. Emotional attention, clarity and repair: Exploring emotional intelligence using the Trait Meta-Mood Scale. In Emotion, Disclosure, & Health; Pennebaker, J.W., Ed.; American Psychological Association: Washington, DC, USA, 1995; pp. 125–154. [Google Scholar]
- Fernández-Berrocal, P.; Extremera, N.; Ramos, N. Validity and reliability of the Spanish modified version of the Trait Meta-Mood Scale. Psychol. Rep. 2004, 94, 751–755. [Google Scholar] [CrossRef]
- Asociación Médica Mundial (AMM). Declaración de Helsinki—Principios Éticos Para las Investigaciones Con Los Seres Humanos; Asociación Médica Mundial (AMM): Seoul, Korea, 2002. [Google Scholar]
- Ferriz, R.; Sicilia, A.; Sáenz, P. Predicting satisfaction in physical education classes: A study based on self determination theory. Open Educ. J. 2013, 6, 1–7. [Google Scholar] [CrossRef][Green Version]
- Saies, E.; Arribas, S.; Cecchini, J.A.; De-Cos, I.; Otaegi, O. Diferencias en orientación de meta, motivación autodeterminada, inteligencia emocional y satisfacción con los resultados deportivos entre piragüistas expertos y novatos. Cuadernos Psicología Deporte 2014, 14, 21–30. [Google Scholar]
- Pekrun, R. The impact of emotions on learning and achievement: Towards a theory of cognitive/motivational mediators. Appl. Psychol. Int. Rev. 2002, 41, 359–376. [Google Scholar] [CrossRef]
- Pérez, N.; Castejón, J. La Inteligencia emocional como predictor del rendimiento académico en estudiantes universitarios. Ansiedad Estrés 2007, 13, 119–129. [Google Scholar]
- Jiménez, M.; López, E. Impacto de la inteligencia emocional percibida, actitudes sociales y expectativas del profesor en el rendimiento académico. Electron. J. Res. Educ. Psychol. 2013, 11, 75–98. [Google Scholar]
- Couto, S. Desarrollo de la Relación Entre Inteligencia Emocional y Los Problemas de Convivencia: Estudio Clínico y Experimental; Visión libros: Madrid, Spain, 2011. [Google Scholar]
- Pérez, A. Inteligencia Emocional y Motivación del Estudiante Universitario. Ph.D. Thesis, Universidad de Las Palmas de Gran Canaria, Las Palmas de Gran Canaria, Spain, September 2012. [Google Scholar]
- Inam, A.; Nomaan, S.; Abiodullah, M. Parents’ Parenting Styles and Academic Achievement of Underachievers and High Achievers at Middle School Level. Bull. Educ. Res. 2016, 38, 57–74. [Google Scholar]
- Gutiérrez, M.; Ruiz, L.M.; López, E. Perceptions of Motivational Climate and Teachers’ Strategies to Sustain Discipline as Predictors of Intrinsic Motivation in Physical Education. Span. J. Psychol. 2010, 13, 597–608. [Google Scholar] [CrossRef] [PubMed][Green Version]
- Bisquerra, R.; Pérez, J.C.; García, E. Inteligencia Emocional en Educación; Síntesis: Madrid, Spain, 2015. [Google Scholar]

| Socio-Demographic Variables | N | % | |
|---|---|---|---|
| Gender (male–female) | Male | 1614 | 55.73 |
| Female | 1282 | 44.26 | |
| Age (12–18) | 12 | 447 | 15.43 |
| 13 | 543 | 18.75 | |
| 14 | 553 | 19.09 | |
| 15 | 677 | 23.37 | |
| 16 | 476 | 16.43 | |
| 17 | 154 | 5.31 | |
| 18 | 46 | 1.58 | |
| School year (1–4 grade) | Year 1 | 698 | 24.10 |
| Year 2 | 745 | 25.72 | |
| Year 3 | 867 | 29.93 | |
| Year 4 | 586 | 20.23 |
| Psychological Variables | Total | Male | Female | |||
|---|---|---|---|---|---|---|
| x | sd | x | sd | x | sd | |
| Goal Task-oriented | 3.80 | 0.80 | 3.71 | 0.82 | 3.91 | 0.76 |
| Goal Ego-oriented | 2.89 | 1.03 | 2.95 | 0.98 | 2.82 | 1.08 |
| Emotional attention | 3.44 | 0.75 | 3.35 | 0.76 | 3.55 | 0.72 |
| Emotional comprehension | 3.41 | 0.72 | 3.50 | 0.70 | 3.31 | 0.74 |
| Emotional regulation | 3.56 | 0.75 | 3.62 | 0.70 | 3.49 | 0.79 |
| Physical/emotional exhaustion | 3.19 | 0.96 | 3.17 | 1.01 | 3.22 | 0.91 |
| Cynicism | 2.14 | 1.06 | 2.29 | 1.08 | 1.97 | 0.99 |
| Self-efficacy | 3.52 | 0.77 | 3.49 | 0.80 | 3.55 | 0.72 |
| Psychological Variables | 1 | 2 | 3 | 4 | 5 | 6 | 7 | 8 |
|---|---|---|---|---|---|---|---|---|
| (1) Goal Task-oriented | 1 | |||||||
| (2) Goal Ego-oriented | 0.289 ** | 1 | ||||||
| (3) Emotional attention | 0.383 ** | 0.100 ** | 1 | |||||
| (4) Emotional comprehension | 0.378 ** | 0.029 ** | 0.155 ** | 1 | ||||
| (5) Emotional regulation | 0.355 ** | 0.093 ** | 0.255 ** | 0.0451 ** | 1 | |||
| (6) Physical/emotional exhaustion | −0.182 ** | 0.132 ** | 0.100 ** | −0.136 ** | −0.198 ** | 1 | ||
| (7) Cynicism | −0.434 ** | 0.164 ** | 0.047 | −0.172 ** | −0.251 ** | 0.328 ** | 1 | |
| (8) Self-efficacy | 0.520 ** | 0.256 ** | 0.060 | 0.331 ** | 0.388 ** | −0.158 ** | −0.489 ** | 1 |
| X | 3.80 | 2.89 | 3.44 | 3.41 | 3.56 | 3.19 | 2.14 | 3.52 |
| SD | 0.80 | 1.03 | 0.75 | 0.72 | 0.75 | 0.96 | 1.06 | 0.77 |
| Cronbach’s α | 0.86 | 0.83 | 0.79 | 0.83 | 0.82 | 0.82 | 0.80 | 0.79 |
| Psychological Variables | B | s.e. | R2 | t | Sig. |
|---|---|---|---|---|---|
| Constant | 2.172 | 0.296 | 0.342 | 7.334 | 0.000 |
| Attention | 0.095 | 0.035 | 1.672 | 0.006 | |
| Comprehension | 0.096 | 0.035 | 2.701 | 0.007 | |
| Regulation | 0.093 | 0.030 | 3.608 | 0.002 | |
| Self-efficacy | 0.363 | 0.035 | 10.303 | 0.000 | |
| Cynicism | −0.165 | 0.024 | −6.780 | 0.000 |
| Psychological Variables | B | s.e. | R2 | t | Sig. |
|---|---|---|---|---|---|
| Constant | 1.082 | 0.243 | 0.077 | 4.448 | 0.000 |
| Comprehension | 0.117 | 0.049 | 2.377 | 0.018 | |
| Self-efficacy | 0.323 | 0.047 | 6.953 | 0.000 | |
| Exhaustion | 0.086 | 0.035 | 2.448 | 0.015 |
Publisher’s Note: MDPI stays neutral with regard to jurisdictional claims in published maps and institutional affiliations. |
© 2020 by the authors. Licensee MDPI, Basel, Switzerland. This article is an open access article distributed under the terms and conditions of the Creative Commons Attribution (CC BY) license (http://creativecommons.org/licenses/by/4.0/).
Share and Cite
Usán Supervía, P.; Salavera Bordás, C.; Murillo Lorente, V. Psychological Analysis among Goal Orientation, Emotional Intelligence and Academic Burnout in Middle School Students. Int. J. Environ. Res. Public Health 2020, 17, 8160. https://doi.org/10.3390/ijerph17218160
Usán Supervía P, Salavera Bordás C, Murillo Lorente V. Psychological Analysis among Goal Orientation, Emotional Intelligence and Academic Burnout in Middle School Students. International Journal of Environmental Research and Public Health. 2020; 17(21):8160. https://doi.org/10.3390/ijerph17218160
Chicago/Turabian StyleUsán Supervía, Pablo, Carlos Salavera Bordás, and Víctor Murillo Lorente. 2020. "Psychological Analysis among Goal Orientation, Emotional Intelligence and Academic Burnout in Middle School Students" International Journal of Environmental Research and Public Health 17, no. 21: 8160. https://doi.org/10.3390/ijerph17218160
APA StyleUsán Supervía, P., Salavera Bordás, C., & Murillo Lorente, V. (2020). Psychological Analysis among Goal Orientation, Emotional Intelligence and Academic Burnout in Middle School Students. International Journal of Environmental Research and Public Health, 17(21), 8160. https://doi.org/10.3390/ijerph17218160

