Diversity and Antimicrobial Activity of Culturable Fungal Endophytes in Solanum mauritianum
Abstract
1. Introduction
2. Materials and Methods
2.1. Sampling Method
2.2. Plant Sterilization and Endophytes Isolation
2.3. Molecular Identification of Fungal Endophytes
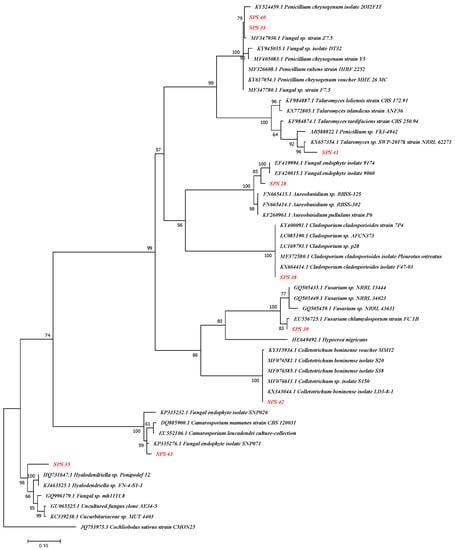
2.4. Phylogenetic Analysis
2.5. Preparation of the Crude Extracts
2.6. Mycobacterium Inoculum Preparation
2.7. Disc Diffusion Assay of Crude Extracts from Fungal Endophytes
2.8. Minimum Inhibitory Concentration Assay
3. Results
3.1. Isolation and Identification
3.2. Molecular Confirmation
3.3. Phylogenetic Analysis
3.4. Yield of Extracts
3.5. Disc Diffusion Assay of Secondary Metabolites Extracts
3.6. Minimum Inhibitory Concentration of the Crude Extracts
4. Discussion
5. Conclusions
Author Contributions
Funding
Conflicts of Interest
References
- Vega, F.E.; Posada, F.; Aime, M.C.; Pava-Ripoll, M.; Infante, F.; Rehner, S.A. Entomopathogenic fungal endophytes. Biol. Control. 2008, 46, 72–82. [Google Scholar] [CrossRef]
- Singh, L.P.; Gill, S.S.; Tuteja, N. Unraveling the role of fungal symbionts in plant abiotic stress tolerance. Plant. Signal. Behav. 2011, 6, 175–191. [Google Scholar] [CrossRef] [PubMed]
- Kaul, S.; Ahmed, M.; Zargar, K.; Sharma, P.; Dhar, M. Prospecting endophytic fungal assemblage of digitalis lanata-Ehrh. (foxglove) as a novel source of digoxin: A cardiac glycoside. 3 Biotech. 2013, 3, 335–340. [Google Scholar] [CrossRef] [PubMed]
- Kumar, S.; Stecher, G.; Tamura, K. MEGA7: Molecular Evolutionary Genetics Analysis version 7.0 for bigger datasets. Mol. Biol. Evolut. 2016, 33, 1870–1874. [Google Scholar] [CrossRef]
- Kumar, G.; Chandra, P.; Choudhary, M. Endophytic Fungi: A Potential Source of Bioactive Compounds. Chem. Sci. Rev. Lett. 2017, 6, 2373–2381. [Google Scholar]
- Strobel, G. The Emergence of Endophytic Microbes and Their Biological Promise. J. Fungi 2018, 4, 57. [Google Scholar] [CrossRef]
- Kusari, S.; Singh, S.; Jayabaskaran, C. Rethinking production of Taxol (Paclitaxel) using endophyte biotechnology. Trends Biotechnol. 2014, 32, 304–311. [Google Scholar] [CrossRef]
- Kusari, S.; Hertweck, C.; Spiteller, M. Chemical ecology of endophytic fungi: Origins of secondary metabolites. Chem. Biol. 2012, 19, 792–798. [Google Scholar] [CrossRef]
- Kumar, D.; Chadda, S.; Sharma, J.; Surain, P. Syntheses, spectral characterization, and antimicrobial studies on the coordination compounds of metal ions with schiff base containing both aliphatic and aromatic hydrazide moieties. Bioinorg. Chem. Appl. 2013, 1–10. [Google Scholar] [CrossRef]
- Ahmed, M.; Hussain, M.; Dhar, M.K.; Kaul, S. Isolation of microbial endophytes from some ethnomedicinal plants of Jammu and Kashmir. J. Nat. Prod. Plant. Resour. 2012, 2, 215–220. [Google Scholar]
- Wu, H.; Yang, H.; You, X.; Li, Y. Isolation and characterization of saponin-producing fungal endophytes from Aralia elata in Northeast China. Int. J. Mol. Sci. 2012, 13, 16255–16266. [Google Scholar] [CrossRef] [PubMed]
- El-Hawary, S.S.; Mohammed, R.; AbouZid, S.F.; Bakeer, W.; Ebel, R.; Sayed, A.M.; Rateb, M.E. Solamargine production by a fungal endophyte of solanum nigrum. J. Appl. Microbiol. 2016, 120, 900–911. [Google Scholar] [CrossRef]
- Le Tuan Anh, H.; Tran, P.T.; Thao, D.T.; Trang, D.T.; Dang, N.H.; Van Cuong, P.; Kiem, P.V.; Minh, C.V.; Lee, J. Degalactotigonin, a steroidal glycoside from Solanum nigrum, induces apoptosis and cell cycle arrest via inhibiting the EGFR signaling pathways in pancreatic cancer cells. BioMed. Res. Int. 2018, 2018, 1–9. [Google Scholar] [CrossRef]
- Huang, W.Y.Y.Z.; Cai, J.; Xing, H.; Corke, H.; Sun, M. A potential antioxidant resource: Endophytic fungi isolated from traditional Chinese medicinal plants. Econ. Botany 2007, 61, 14–30. [Google Scholar] [CrossRef]
- Larran, S.; Perelló, A.; Simón, M.R.; Moreno, V. The endophytic fungi from wheat (Triticum aestivum L.). World J. Microbiol. Biotechnol. 2007, 36, 565–572. [Google Scholar] [CrossRef]
- Katoch, M.; Phull, S.; Vaid, S.; Singh, S. Diversity, phylogeny, anticancer and antimicrobial potential of fungal endophytes associated with Monarda Citriodora, L. BMC Microbiol. 2017, 17, 17–44. [Google Scholar] [CrossRef] [PubMed]
- White, T.J.; Bruns, T.; Lee, S.; Taylor, J. Amplification and Direct Sequencing of Fungal Ribosomal RNA Genes for Phylogenetics. In PCR Protocols. A Guide to Methods and Applications; Innis, M.A., Gelfand, D.H., Sninsky, J.J., White, T.J., Eds.; Academic Press: San Diego, CA, USA, 1990. [Google Scholar]
- Stephen, F.; Altschul, T.L.; Madden, A.A.; Schaumleffer, J.Z.; Zhang, Z.; Miller, W.; David, J. Lipman Gapped BLAST and PSI-BLAST: A new generation of protein database search programs. Nucleic Acids Res. 1997, 25, 3389–3402. [Google Scholar]
- Hall, T. BioEdit: A user-friendly biological sequence alignment editor and analysis program for Windows 95/98/NT. Nucleic Acids Symp. Ser. 1999, 41, 95–98. [Google Scholar]
- National Center of Biotechnology Information (NCBI), GenBank. Available online: https://www.ncbi.nlm.nih.gov/genbank/update/ (accessed on 4 October 2017).
- Varanda, C.M.R.; Oiveira, M.; Materatski, P.; Landum, M.; Clara, M.I.E.; do Rosário Félix, M. Fungal endophytic communities associated to the phyllosphere of grapevine cultivars under different types of management. Fungal Biol. 2016, 120, 1525–1536. [Google Scholar] [CrossRef]
- Kumar, S.; Tamura, K.; Nei, M. MEGA3: Integrated software for molecular evolutionary genetics analysis and sequence alignment. Brief Bioinform. 2004, 5, 150–163. [Google Scholar] [CrossRef]
- Marcellano, J.P.; Collanto, A.S.; Fuentes, R.G. Antibacterial activity of endophytic fungi isolated from the bark of Cinnamomum Merc. Pharmacol. J. 2017, 9, 405–409. [Google Scholar]
- Chien, H.T.; Nazni, W.A.; Nurulhusna, A.H.; Norazah, A.; Han, L.L. Determination of antibacterial activity and minimum inhibitory concentration of larval extract of fly via resazurin-based turbidometric assay. BMC Microbiol. 2017, 36, 171–178. [Google Scholar]
- Oclkers, T. Biological control of Solanum mauritianum Scop. (Solanaceae) in South Africa: Will perseverance pay off? Afr. Entomol. 2011, 19, 416–426. [Google Scholar]
- Hormazabal, E.; Piontelli, E. Fungal endophytes from Chilean native gymnosperms: Antimicrobial activity against human and phytopathogenic fungi. World J. Microbiol. Biotechnol. 2009, 25, 813–819. [Google Scholar] [CrossRef]
- Meng, X.; Mao, Z.; Lou, J.; Xu, L.; Zhong, L.; Peng, Y.; Zhou, L.; Wang, M. Benzopyranones from the endophytic fungus Hyalodendriella sp. Ponipodef12 and their bioactivities. Molecules 2012, 17, 11303–11314. [Google Scholar] [CrossRef]
- Zhao, H.; Wu, L.; Chai, T.; Zhang, Y.; Tan, J.; Ma, S. The effects of copper, manganese and zinc on plant growth and elemental accumulation in the manganese-hyperaccumulator Phytolacca americana. J. Plant. Pysiol. 2012, 169, 1243–1252. [Google Scholar] [CrossRef]
- Chen, M.; Han, L.; Shao, C.; She, Z.; Wang, C. Bioactive diphenyl ether derivatives from a gorgonian-derived fungus Talaromyces sp. Chem. Biodivers. 2015, 12, 443–450. [Google Scholar] [CrossRef]
- Nonaka, K.; Chiba, T.; Suga, T.; Asami, Y.; Iwatsuki, M.; Masuma, R.; Omura, S.; Shiomi, K. Coculnol, a new penicillic acid produced by a coculture of Fusarium solani FKI-6853 and Talaromyces sp. FKA-65. J. Antibiot. 2015, 68, 530–532. [Google Scholar] [CrossRef]
- Anand, B.G.; Thomas, C.K.N.; Prakash, S. In vitro cytotoxicity and antimicrobial activity of Talaromyces flavus SP5 inhabited in the marine sediment of Southern Coast of India. Chin. J. Nat. Med. 2016, 14, 913–921. [Google Scholar] [CrossRef]
- Parsa, S.; Garcea-Lemos, A.M.; Castillo, K.; Ortiz, V.; Lopez-Lavalle, L.A.; Braun, J.; Vega, F.E. Fungal endophytes in germinated seeds of the common bean, Phaseolus vulg. Fungal Boil. 2016, 120, 783–790. [Google Scholar] [CrossRef]
- Akinsanya, M.A.; Goh, J.K.; Lim, S.P.; Ting, A.S.Y. Metagenomics study of endophytic bacteria in Aloe vera using next-generation technology. Genom. Data 2015, 6, 159–163. [Google Scholar] [CrossRef] [PubMed]
- Rodriguez, R.J.; White, J.F., Jr.; Arnold, A.E.; Redman, R.S. Fungal endophytes: Diversity and functional roles. New Phytol. 2009, 182, 314–330. [Google Scholar] [CrossRef] [PubMed]
- Al-Fakih, A.; Almaqtri, W.Q.A. Overview on antibacterial metabolites from terrestrial Aspergillus spp. Mycology 2019, 10, 191–209. [Google Scholar] [CrossRef] [PubMed]
- Ergin, F.; Yildiz, G.; Gocer, E.M.C.; Kucukcetin, A. Use of bacteriophages as antimicrobial agents. Akade Gida 2017, 15, 172–181. [Google Scholar]
- Wainwright, M. Who witnessed the discovery of penicillin? Biologist 2005, 52, 234–237. [Google Scholar]
- Bentley, R. Different roads to discovery; prontosil (hence sulfa drugs) and penicillin (hence-lactams). J. Ind. Microbiol. Biotechnol. 2009, 36, 775–786. [Google Scholar] [CrossRef]
- Kono, H.; Kondo, N.; Hirabayashi, K.; Ogata, M.; Totani, K.; Ikematsu, S.; Osada, M. NMR spectroscopic structural characterization of a water-soluble β-(1 → 3, 1 → 6)-glucan from Aureobasidium pullulans. Carbohydr. Polym. 2017, 17, 876–886. [Google Scholar] [CrossRef]
- Muramatsu, D.; Iwai, A.; Aoki, S.; Uchiyama, H.; Kawata, K.; Nakayama, Y.; Nikawa, Y.; Kusano, K.; Okabe, M.; Miyazaki, T. β-glucan derived from Aureobasidium pullulans is effective for the prevention of influenza in mice. PLoS ONE 2012, 7, 1–9. [Google Scholar] [CrossRef]
- Wang, W.L.; Chi, Z.M.; Chi, Z.; Li, J.; Wang, X.H. Siderophore production by the marine-derived Aureobasidium pullulans and its antimicrobial activity. Bioresour. Technol. 2009, 100, 2639–2641. [Google Scholar] [CrossRef]
- De Lucca, A.J. Antifungal peptides: Potential candidates for the treatment of fungal infections. Expert Opin. Investig. Drugs 2000, 9, 273–299. [Google Scholar] [CrossRef]
- Mao, Z.; Lai, D.; Liu, X.; Fu, X.; Meng, J.; Wang, A.; Wang, X.; Sun, W.; Liu, Z.L.; Zhou, L.; et al. Dibenzo-a-pyrones: A new class of larvicidal metabolites against Aedes aegypti from the endophytic fungus Hyalodendriella sp. Ponipodef12. Pest. Manag. Sci. 2017, 73, 1478–1485. [Google Scholar] [CrossRef]
- Rodriguez, R.; Redman, R. More than 400 million years of evolution and some plants still can’t make it on their own: Plant stress tolerance via fungal symbiosis. J. Exp. Bot. 2008, 59, 1109–1114. [Google Scholar] [CrossRef] [PubMed]
- Arora, J.; Ramawat, K.G.; Maheshwari, D.K. An Introduction to Endophytes. In Endophytes: Biology and Biotechnology; Springer: New York, NY, USA, 2017; pp. 1–23. [Google Scholar]
- Shankar Naik, B.; Krishnappa, M.; Krishnamurthy, Y. Biodiversity of fungal endophytes from seven herbaceous medicinal plants of Malnad region, Western Ghats, Southern India. J. For. Res. 2014, 25, 707–711. [Google Scholar] [CrossRef]
- Sharma, N.; Jandaik, S.; Kumar, S.; Chitkara, M.; Sandhu, I.S. Synthesis, characterization and antimicrobial activity of manganese- and iron-doped zinc oxide nanoparticles. J. Exp. Nanosci. 2016, 11, 54–71. [Google Scholar] [CrossRef]
- Xie, X.; Fang, X.; Huang, R.; Zhang, S.; Wei, H.; Wu, S. A new dimeric anthraquinone from endophytic Talaromyces sp. YE3016. Nat. Product Res. 2016, 30, 1706–1711. [Google Scholar] [CrossRef] [PubMed]
- Liu, F.; Cai, X.; Yang, H.; Xia, X.; Guo, Z.; Yuan, J.; Li, M.; She, Z.; Lin, Y. The bioactive metabolites of the mangrove endophytic fungus Talaromyces sp. ZH-154 isolated from Kandelia candel (L.) druce. Planta Med. 2010, 76, 185–189. [Google Scholar] [CrossRef] [PubMed]
- Yang, H.; Li, F.; Ji, N. Alkaloids from an algicolous strain of Talaromyces sp. Chin. J. Oceanol. Limnol. 2016, 34, 367–371. [Google Scholar] [CrossRef][Green Version]
- Rios, J.L.; Recio, M.C. Medicinal plants and antimicrobial activity. J. Ethnopharmacol. 2005, 100, 80–84. [Google Scholar] [CrossRef]

| Isolates | Source | Macro and Microscopic Characteristics | Fungal Endophyte |
|---|---|---|---|
| SPS 28 | Stem | Flat cream white colonies which turn black with aging, chlamydospores, colonies are smooth with aging, they become slimy and shiny. | Aureobasidium pullulans |
| SPS 33 | Unripe fruit | Powdery green spores on the surface, yellow-white lower surface center. | Penicillium chrysogenum |
| SPS 35 | Unripe fruit | Black colonies with a slimy and shiny appearance on the surface. | Hyalodendriella sp. |
| SPS 38 | Ripe fruit | Olivaceous green on the top and bottom greenish black, conidiophores which are dense and becoming powdery or velvety due to abundance, reverse of the colony is greenish-black. | Cladosporium sp. |
| SPS 39 | Ripe fruit | Colonies grow flat on the media, they are white and turn pink with aging, release orange pigment into the media and spores are formed. | Fusarium sp. |
| SPS 40 | Leaves | Darker region at the center, yellow-white lower surface. Powdery green spores on the surface. | Penicillium chrysogenum |
| SPS 41 | Leaves | Centre is raised, floccose, sulcate center, bottom orange/white, top orange/yellow, soluble pigment faint orange and as it ages it produces green color spores. | Talaromyces sp. |
| SPS 42 | Leaves | White cotton-like colonies turn brown/greenish with age starting at the center, bottom pale yellow or greenish. | Collectotrichum boninense |
| SPS 43 | Ripe fruit | They start out as pale green on the plate and later the hyphae become pale brown in color, has hyphae that pale as spores. | Paracamarosporium leucadendri |
| Isolates | Accession No. | Close Relatives | Similarity (%) | Source |
|---|---|---|---|---|
| SPS 28 | MF926050 | Aureobasidium pullulans | 98 | Stem |
| SPS 33 | MF928760 | Penicillium chrysogenum | 100 | Unripe fruit |
| SPS 35 | MF928761 | Hyalodendriella sp. | 94 | Unripe fruit |
| SPS 38 | MF928762 | Cladosporium sp. | 100 | Ripe fruit |
| SPS 39 | MF928763 | Fusarium sp. | 99 | Ripe fruit |
| SPS 40 | MF928764 | Penicillium chrysogenum | 100 | Leaves |
| SPS 41 | MF928765 | Talaromyces sp. | 99 | Leaves |
| SPS 42 | MF928766 | Collectotrichum boninense | 100 | Leaves |
| SPS 43 | MF928767 | Paracamarosporium leucadendri | 99 | Ripe fruit |
| Fungal Endophytic Isolates | Weight of the Extract (g) |
|---|---|
| SPS 28 | 0.34 |
| SPS 33 | 0.46 |
| SPS 35 | 0.59 |
| SPS 38 | 1.02 |
| SPS 39 | 0.2 |
| SPS 40 | 1.24 |
| SPS 41 | 0.54 |
| SPS 43 | 1.23 |
| Crude Extracts of the Fungal Endophytes | Zone of Inhibition (mm) * | ||||||
|---|---|---|---|---|---|---|---|
| Gram Positive | Gram Negative | Acid-Fast Stain | |||||
| Bs | Sa | Kp | Ec | Pa | Mb | Ms | |
| A. pullulans | 7 ± 1.0 | 9.9 ± 05 | 10 ± 2.7 | 13 ± 1.0 | 9.7 ± 0.6 | 11 ± 1.0 | 10.7 ± 0.6 |
| P. leucadendri | - | 7.3 ± 1.5 | 9.7 ± 0.6 | 11.7 ± 0.6 | 11 ± 1.0 | 7.7 ± 1.5 | 13 ± 1.0 |
| Cladosporium sp. | 10.3 ± 1.5 | 7.3±0.6 | 14.7 ± 0.6 | 8.7 ± 0.6 | 10.3 ± 0.6 | 12.7 ± 2.3 | 9.7 ± 0.6 |
| Fusarium sp. | 8.7 ± 0.6 | 9.7 ± 0.6 | 10.7 ± 1.5 | 11.7 ± 0.6 | 23 ± 2.7 | 14 ± 1.7 | - |
| Hyalodendriella sp. | 11.3 ± 0.6 | 7.3 ± 0.6 | 9.7 ± 0.6 | 10.7 ± 3.5 | 9.3 ± 0.6 | 12.7 ± 2.3 | 6.7 ± 0.6 |
| P. chrysogenum (F) | 12.3 ± 1.2 | 8.7 ± 1.5 | - | 11.7 ± 0.6 | 7.7 ± 0.6 | 14 ± 2.9 | 10.3 ± 0.6 |
| P. chrysogenum (L) | 13.7 ± 0.6 | 8.7 ± 2.3 | - | 12.3 ± 2.1 | 6.7 ± 0.6 | 10 ± 2.9 | 11.3 ± 2.3 |
| Talaromyces sp. (EA) | - | 14.7 ± 1.2 | - | 17.3 ± 2.1 | 7.7 ± 2.1 | 8 ± 1.7 | 9.7 ± 0.6 |
| Talaromyces sp. (MeoH) | 11 ± 1.0 | 12.7 ± 2.5 | 18.3 ± 0.6 | 19 ± 1.0 | 9.7 ± 0.6 | 10.3 ± 0.6 | 10.3 ± 0.6 |
| Positive control | 27 ± 1.7 | 32.3 ± 0.3 | 26 ± 1.7 | 32.6 ± 0.3 | 26 ± 1.7 | 27 ± 1.7 | 27 ± 1.7 |
| Crude Extracts of the Fungal Endophytes | Minimum Inhibitory Concentration (mg/mL) | |||||||
|---|---|---|---|---|---|---|---|---|
| Gram Positive | Gram Negative | Acid-Fast Stain | ||||||
| Bs | Sa | Ko | Kp | Ec | Pa | Mb | Ms | |
| A. pullulans | 2.13 | 2.13 | 2.13 | 0.17 | 2.13 | 0.17 | 0.17 | 0.17 |
| P. leucadendri | 1.16 | 2.33 | 1.16 | 0.006 | 1.16 | 0.006 | 0.006 | 2.91 |
| Cladosporium sp. | 6.37 | 1.28 | 6.38 | 0.049 | 0.049 | 0.049 | 0.049 | 1.28 |
| Fusarium sp. | 0.03 | 5 | 1.25 | 0.009 | 1.25 | 0.009 | 0.009 | 0.009 |
| Hyalodendriella sp. | 7.38 | 1.48 | 1.48 | 0.03 | 5 | 0.03 | 0.03 | 0.03 |
| P. chrysogenum (fruit) | 5.75 | 1.15 | 5.57 | 0.02 | 5 | 0.02 | 0.02 | 0.02 |
| P. chrysogenum (leaves) | 0.75 | 6 | 3 | 0.01 | 0.01 | 0.01 | 0.01 | 0.01 |
| Talaromyces sp. | 1.69 | 3.38 | 1.35 | 0.03 | 0.03 | 0.03 | 0.03 | 0.03 |
| Positive control * | 0.0019 | 0.0019 | 0.0019 | 0.0019 | 0.0019 | 0.0019 | 0.0019 | 0.0019 |
| Negative control † | 10 | 10 | 10 | 10 | 10 | 10 | 10 | 10 |
© 2020 by the authors. Licensee MDPI, Basel, Switzerland. This article is an open access article distributed under the terms and conditions of the Creative Commons Attribution (CC BY) license (http://creativecommons.org/licenses/by/4.0/).
Share and Cite
Pelo, S.; Mavumengwana, V.; Green, E. Diversity and Antimicrobial Activity of Culturable Fungal Endophytes in Solanum mauritianum. Int. J. Environ. Res. Public Health 2020, 17, 439. https://doi.org/10.3390/ijerph17020439
Pelo S, Mavumengwana V, Green E. Diversity and Antimicrobial Activity of Culturable Fungal Endophytes in Solanum mauritianum. International Journal of Environmental Research and Public Health. 2020; 17(2):439. https://doi.org/10.3390/ijerph17020439
Chicago/Turabian StylePelo, Sharon, Vuyo Mavumengwana, and Ezekiel Green. 2020. "Diversity and Antimicrobial Activity of Culturable Fungal Endophytes in Solanum mauritianum" International Journal of Environmental Research and Public Health 17, no. 2: 439. https://doi.org/10.3390/ijerph17020439
APA StylePelo, S., Mavumengwana, V., & Green, E. (2020). Diversity and Antimicrobial Activity of Culturable Fungal Endophytes in Solanum mauritianum. International Journal of Environmental Research and Public Health, 17(2), 439. https://doi.org/10.3390/ijerph17020439

