Spatio-Econometric Analysis of Urban Land Use Efficiency in China from the Perspective of Natural Resources Input and Undesirable Outputs: A Case Study of 287 Cities in China
Abstract
1. Introduction
2. Theoretical Analysis of New Type of Urbanization and ULUE
2.1. Industrial Structure Transition and ULUE
2.2. Economic Agglomeration and ULUE
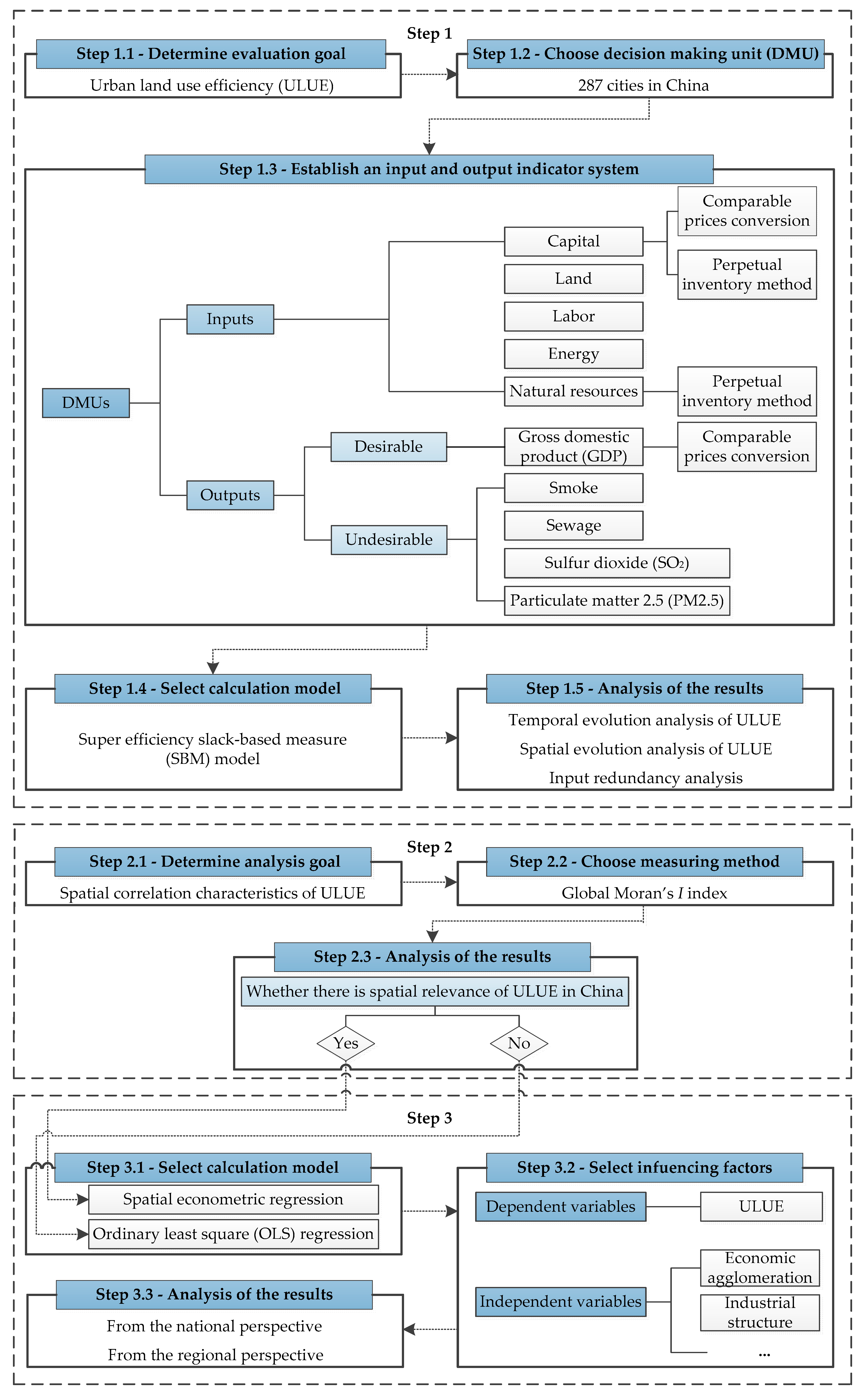
3. Methodology and Data Specification
3.1. Research Area
3.2. Indicator Selection
- (1)
- Input indicators
- (2)
- Output indicators
3.3. Method for Measuring ULUE
3.4. Method for Exploring the Distribution and Temporal Dynamic Evolution of ULUE
3.5. Method for Exploring the Spatial Correlation Effect of ULUE
3.6. Method for Spatial Influencing Analysis of ULUE
3.7. Data Sources
4. Results
4.1. Analysis of ULUE Results
4.1.1. Spatio-Temporal Characteristics of ULUE
4.1.2. Input Redundancy Analysis of Non-DEA Effective DMU
4.2. Spatial Econometric Analysis of ULUE
4.2.1. Spatial Correlation Characteristics of ULUE
4.2.2. Spatial Influencing Factors of ULUE
5. Discussion and Policy Implications
6. Conclusions
Author Contributions
Funding
Conflicts of Interest
References
- Liu, J.G.; Dietz, T.; Carpenter, S.R.; Alberti, M.; Folke, C.; Moran, E.; Pell, A.N.; Deadman, P.; Kratz, T.; Lubchenco, J.; et al. Complexity of Coupled Human and Natural Systems. Science 2007, 317, 1513–1516. [Google Scholar] [CrossRef] [PubMed]
- Fan, Y.; Jin, X.; Gan, L.; Jessup, L.H.; Pijanowski, B.C.; Yang, X.; Xiang, X.; Zhou, Y. Spatial Identification and Dynamic Analysis of Land Use Functions Reveals Distinct Zones of Multiple Functions in Eastern China. Sci. Total Environ. 2018, 642, 33–44. [Google Scholar] [CrossRef] [PubMed]
- Liu, Y.; Fang, F.; Li, Y. Key Issues of Land Use in China and Implications for Policy Making. Land Use Policy 2014, 40, 6–12. [Google Scholar] [CrossRef]
- Shaker, R.R.; Altman, Y.; Deng, C.; Vaz, E.; Forsythe, K.W. Investigating Urban Heat Island Through Spatial Analysis of New York City Streetscapes. J. Clean. Prod. 2019, 233, 972–992. [Google Scholar] [CrossRef]
- Currit, N.; Easterling, W.E. Globalization and Population Drivers of Rural-Urban Land-Use Change in Chihuahua, Mexico. Land Use Policy 2009, 26, 535–544. [Google Scholar] [CrossRef]
- Heijman, W. How Big Is the Bio-Business? Notes on Measuring the Size of the Dutch Bio-Economy. NJAS Wagening J. Life Sci. 2016, 77, 5–8. [Google Scholar] [CrossRef]
- Patermann, C.; Aguilar, A. The Origins of the Bioeconomy in the European Union. New Biotechnol. 2018, 40, 20–24. [Google Scholar] [CrossRef]
- Kaplowitz, M.D.; Machemer, P.; Pruetz, R. Planners’ Experiences in Managing Growth Using Transferable Development Rights (TDR) in the United States. Land Use Policy 2008, 25, 378–387. [Google Scholar] [CrossRef]
- Espana, V.A.A.; Pinilla, A.R.R.; Bardos, P.; Naidu, R. Contaminated Land in Colombia: A Critical Review of Current Status and Future Approach for the Management of Contaminated Sites. Sci. Total. Environ. 2018, 618, 199–209. [Google Scholar] [CrossRef]
- Ishii, K.; Furuichi, T.; Nagao, Y. A Needs Analysis Method for Land-Use Planning of Illegal Dumping Sites: A Case Study in Aomori–Iwate, Japan. Waste Manag. 2013, 33, 445–455. [Google Scholar] [CrossRef]
- Shih, M.; Chiang, Y.-H.; Chang, H.B. Where Does Floating Tdr Land? An Analysis of Location Attributes in Real Estate Development in Taiwan. Land Use Policy 2019, 82, 832–840. [Google Scholar] [CrossRef]
- Zhang, Z.; Wen, Q.; Liu, F.; Zhao, X.; Liu, B.; Xu, J.; Yi, L.; Hu, S.; Wang, X.; Zuo, L.; et al. Urban Expansion in China and Its Effect on Cultivated Land Before and After Initiating “Reform and Open Policy”. Sci. China Earth Sci. 2016, 59, 1930–1945. [Google Scholar] [CrossRef]
- Ji, C.Y.; Liu, Q.H.; Sun, D.F.; Wang, S.; Lin, P.; Li, X.W. Monitoring Urban Expansion with Remote Sensing in China. Int. J. Remote Sens. 2011, 22, 1441–1455. [Google Scholar] [CrossRef]
- Zhu, X.; Li, Y.; Zhang, P.; Wei, Y.; Zheng, X.; Xie, L. Temporal–Spatial Characteristics of Urban Land Use Efficiency of China’s 35mega Cities Based on DEA: Decomposing Technology and Scale Efficiency. Land Use Policy 2019, 88, 104083. [Google Scholar] [CrossRef]
- National Bureau of Statistics of China, Department of Industrial Transportation Statistics. China Energy Statistics Yearbook; China Statistics Press: Beijing, China, 2018.
- Yao, Z.Z. How Can China Avoid the Middle Income Trap? Financ. Mark. Res. 2015, 23, 26–42. [Google Scholar] [CrossRef]
- Chapin, F.S.; Kaiser, E.J. Urban Land Use Planning, 3rd ed.; University of Illinois Press: Urbana, IL, USA, 1967. [Google Scholar]
- Sakamoto, K.; Iida, A.; Yokohari, M. Spatial Patterns of Population Turnover in a Japanese Regional City for Urban Regeneration Against Population Decline: Is Compact City Policy Effective? Cities 2018, 81, 230–241. [Google Scholar] [CrossRef]
- Vance, J.E.; Chapin, F.S. Urban Land Use Planning. Econ. Geogr. 1958, 34, 374. [Google Scholar] [CrossRef]
- Capozza, D.R.; Helsley, R.W. The Fundamentals of Land Prices and Urban Growth. J. Urban Econ. 1989, 26, 295–306. [Google Scholar] [CrossRef]
- Wheaton, W.C. Urban Residential Growth Under Perfect Foresight. J. Urban Econ. 1982, 12, 1–21. [Google Scholar] [CrossRef]
- Chen, Y.; Chen, Z.; Xu, G.; Tian, Z. Built-up Land Efficiency in Urban China: Insights from the General Land Use Plan (2006–2020). Habitat Int. 2016, 51, 31–38. [Google Scholar] [CrossRef]
- Cui, X.; Wang, X. Urban Land Use Change and Its Effect on Social Metabolism: An Empirical Study in Shanghai. Habitat Int. 2015, 49, 251–259. [Google Scholar] [CrossRef]
- Marco, Z.; Carlotta, F.; Luigi, P.; Margherita, C.; Luca, S. Long-Term Urban Growth and Land Use Efficiency, in Southern Europe: Implications for Sustainable, Land Management. Sustain. Sci. 2015, 7, 3359–3385. [Google Scholar]
- Cao, Y.G.; Zhou, W.; Qiao, L.Y.; Xu, D. Research on Urban Construction Land Changes and Using Benefit in Eastern China. Prog. Geogr. 2012, 31, 869–877. [Google Scholar]
- Ye, L.; Huang, X.; Yang, H.; Chen, Z.; Zhong, T.; Xie, Z. Effects of Dual Land Ownerships and Different Land Lease Terms on Industrial Land Use Efficiency In Wuxi City, East China. Habitat Int. 2018, 78, 21–28. [Google Scholar] [CrossRef]
- Liu, S.; Xiao, W.; Li, L.; Ye, Y.; Song, X. Urban Land Use Efficiency and Improvement Potential in China: A Stochastic Frontier Analysis. Land Use Policy 2020, 99, 105046. [Google Scholar] [CrossRef]
- Fang, C.L.; Guan, X.L. Comprehensive Measurement and Spatial Distinction of Input-Output Efficiency of Urban Agglomerations in China. Acta Geogr. Sin. 2011, 66, 1011–1022. [Google Scholar]
- Chen, W.; Wu, Q. Economic Efficiency of Urban Construction Land and Its Influential Factors in Yangtze River Delta. Econ. Geogr. 2014, 34, 142–149. [Google Scholar]
- Zhu, Q.X.; Mei, Y.; Chen, Y.R.; Han, X. Regional Differentiation Characteristics and Optimization of the Structural Efficiency of Land Use in Hubei Province Based on the Carbon Emissions. Econ. Geogr. 2015, 35, 176–184. [Google Scholar]
- Zhu, X.; Zhang, P.; Wei, Y.; Li, Y.; Zhao, H.; Zhu, X. Measuring the Efficiency and Driving Factors of Urban Land Use Based on the DEA Method and the PLS-SEM Model—A Case Study of 35 Large and Medium-Sized Cities in China. Sustain. Cities Soc. 2019, 50, 101646. [Google Scholar] [CrossRef]
- Seto, K.C.; Fragkias, M.; Güneralp, B.; Reilly, M.K. A Meta-Analysis of Global Urban Land Expansion. PLoS ONE 2011, 6, e23777. [Google Scholar] [CrossRef]
- Hu, F.Z.Y.; Qian, J. Land-Based Finance, Fiscal Autonomy and Land Supply for Affordable Housing in Urban China: A Prefecture-Level Analysis. Land Use Policy 2017, 69, 454–460. [Google Scholar] [CrossRef]
- Paulsen, K. Geography, Policy or Market? New Evidence on the Measurement and Causes of Sprawl (and Infill) in US Metropolitan Regions. Urban Stud. 2013, 51, 2629–2645. [Google Scholar] [CrossRef]
- Xia, Y.R.; Lu, M. “Mengmu’s Three Migration” between Cities: An Empirical Study on the Influence of Public Services on Labor Flow. Manag. World 2015, 10, 78–90. [Google Scholar]
- DeSalvo, J.S.; Su, Q. Determinants of Urban Sprawl: A Panel Data Approach. Int. J. Reg. Dev. 2017, 4, 25. [Google Scholar] [CrossRef]
- Osman, T.; Divigalpitiya, P.; Arima, T. Driving Factors of Urban Sprawl in Giza Governorate of the Greater Cairo Metropolitan Region Using a Logistic Regression Model. Int. J. Urban Sci. 2016, 20, 1–20. [Google Scholar] [CrossRef]
- Wang, Y.; Hui, E.C. Are Local Governments Maximizing Land Revenue? Evidence from China. China Econ. Rev. 2017, 43, 196–215. [Google Scholar] [CrossRef]
- Wu, Q.; Li, Y.; Yan, S.G. The Incentives of China’s Urban Land Finance. Land Use Policy 2015, 42, 432–442. [Google Scholar]
- Loomis, J. Valuing Environmental and Natural Resources: The Econometrics of Non-Market Valuation. Am. J. Agric. Econ. 2005, 87, 529–530. [Google Scholar] [CrossRef]
- Chukwuma, C. Environmental Impact Assessment of Development Projects and Natural Resources—A Viewpoint. Int. J. Environ. Stud. 1996, 50, 187–200. [Google Scholar] [CrossRef]
- Liu, R.X. Exploring the Source of China’s Economic Growth: Factor Input, Productivity and Environmental Consumption. J. World Econ. 2013, 10, 123–141. [Google Scholar]
- Qiao, H.Q.; Chen, Y. Research on the Relationship between Ecological Environment and Economic Growth Based on the Decoupling Theory. Chin. J. Soil Sci. 2016, 47, 21–28. [Google Scholar]
- Yang, W.P.; Du, X. Sources of Chinese Economic Growth: Factor Input, Efficiency Promotion, Ecological Loss? J. Xi’an Jiaotong Univ. 2015, 35, 23–31. [Google Scholar]
- Shi, M.J.; Ma, G.X. Resource and Environmental Costs of China’s Economic Growth; The Science Publishing Company: Beijing, China, 2009. [Google Scholar]
- Guastella, G.; Pareglio, S.; Sckokai, P. A Spatial Econometric Analysis of Land Use Efficiency in Large and Small Municipalities. Land Use Policy 2017, 63, 288–297. [Google Scholar] [CrossRef]
- Gu, C.; Guan, W.; Liu, H. Chinese Urbanization 2050: SD Modeling and Process Simulation. Sci. China Earth Sci. 2017, 14, 97–1082. [Google Scholar] [CrossRef]
- Huang, Y.; Li, L.; Yu, Y. Do Urban Agglomerations Outperform Non-Agglomerations? a New Perspective on Exploring the Eco-Efficiency of Yangtze River Economic Belt in China. J. Clean. Prod. 2018, 202, 1056–1067. [Google Scholar] [CrossRef]
- Peneder, M. Industrial Structure and Aggregate Growth. Struct. Chang. Econ. Dyn. 2003, 14, 427–448. [Google Scholar] [CrossRef]
- Bai, Y.; Zhou, W.; Guan, Y.; Li, X.; Huang, B.; Lei, F.; Yang, H.; Huo, W. Evolution of Policy Concerning the Readjustment of Inefficient Urban Land Use in China Based on a Content Analysis Method. Sustain. Sci. 2020, 12, 797. [Google Scholar] [CrossRef]
- Alonso, W. A Theory of The Urban Land Market. Pap. Reg. Sci. 2005, 6, 149–157. [Google Scholar] [CrossRef]
- Krugman, P. Increasing Returns and Economic Geography. J. Political Econ. 1991, 99, 483–499. [Google Scholar] [CrossRef]
- Glaeser, E.L.; Kallal, H.D.; Scheinkman, J.A.; Shleifer, A. Growth in Cities. J. Political Econ. 1992, 100, 1126–1152. [Google Scholar] [CrossRef]
- Peng, C.; Song, M.; Han, F. Urban Economic Structure, Technological Externalities, and Intensive Land Use in China. J. Clean. Prod. 2017, 152, 47–62. [Google Scholar] [CrossRef]
- Wang, H.; He, Q.; Liu, X.; Zhuang, Y.; Hong, S. Global Urbanization Research From 1991 to 2009: A Systematic Research Review. Landsc. Urban Plan. 2012, 104, 299–309. [Google Scholar] [CrossRef]
- He, C.; Han, Q.; De Vries, B.; Wang, X.; Guochao, Z.; De Veris, B. Evaluation of Sustainable Land Management in Urban Area: A Case Study of Shanghai, China. Ecol. Indic. 2017, 80, 106–113. [Google Scholar] [CrossRef]
- Xie, G.D.; Zhen, L.; Lu, C.X.; Xiao, Y.; Chen, C. Expert Knowledge Based Valuation Method of Ecosystem Services in China. J. Nat. Resour. 2008, 23, 911–919. [Google Scholar]
- Halkos, G.; Petrou, K.N. Assessing 28 EU Member States’ Environmental Efficiency in National Waste Generation with DEA. J. Clean. Prod. 2019, 208, 509–521. [Google Scholar] [CrossRef]
- Moutinho, V.; Fuinhas, J.A.; Marques, A.C.; Santiago, R. Assessing Eco-Efficiency Through the DEA Analysis and Decoupling Index in the Latin America Countries. J. Clean. Prod. 2018, 205, 512–524. [Google Scholar] [CrossRef]
- Tone, K. A Slacks-Based Measure of Efficiency in Data Envelopment Analysis. Eur. J. Oper. Res. 2001, 130, 498–509. [Google Scholar] [CrossRef]
- Tone, K. A Slacks-Based Measure of Super-Efficiency in Data Envelopment Analysis. Eur. J. Oper. Res. 2002, 143, 32–41. [Google Scholar] [CrossRef]
- Botev, Z.; Grotowski, J.F.; Kroese, D.P. Kernel Density Estimation via Diffusion. Ann. Stat. 2010, 38, 2916–2957. [Google Scholar] [CrossRef]
- Anselin, L.; Bera, A.K.; Florax, R.; Yoon, M.J. Simple Diagnostic Tests for Spatial Dependence. Reg. Sci. Urban Econ. 1996, 26, 77–104. [Google Scholar] [CrossRef]
- Chen, W.; Shen, Y.; Wang, Y.; Wu, Q. The Effect of Industrial Relocation on Industrial Land Use Efficiency in China: A Spatial Econometrics Approach. J. Clean. Prod. 2018, 205, 525–535. [Google Scholar] [CrossRef]
- Tu, F.; Yu, X.; Ruan, J. Industrial Land Use Efficiency Under Government Intervention: Evidence from Hangzhou, China. Habitat Int. 2014, 43, 1–10. [Google Scholar] [CrossRef]
- Gao, X.; Zhang, A.-L.; Sun, Z. How Regional Economic Integration Influence on Urban Land Use Efficiency? A Case Study of Wuhan Metropolitan Area, China. Land Use Policy 2020, 90, 104329. [Google Scholar] [CrossRef]
- He, S.; Yu, S.; Li, G.; Zhang, J. Exploring the Influence of Urban Form on Land-Use Efficiency from a Spatiotemporal Heterogeneity Perspective: Evidence From 336 Chinese Cities. Land Use Policy 2020, 95, 104576. [Google Scholar] [CrossRef]
- Ma, L.; Long, H.; Chen, K.; Tu, S.; Zhang, Y.; Liao, L. Green Growth Efficiency of Chinese Cities and Its Spatio-Temporal Pattern. Resour. Conserv. Recycl. 2019, 146, 441–451. [Google Scholar] [CrossRef]
- Huang, Z.; Du, X. Toward Green Development? Impact of the Carbon Emissions Trading System on Local Governments’ Land Supply in Energy-Intensive Industries in China. Sci. Total. Environ. 2020, 738, 139769. [Google Scholar] [CrossRef]
- Liu, T.; Cao, G.; Yan, Y.; Wang, R.Y. Urban Land Marketization in China: Central Policy, Local Initiative, and Market Mechanism. Land Use Policy 2016, 57, 265–276. [Google Scholar] [CrossRef]





| Category | Indicator | Description | Units |
|---|---|---|---|
| Input | Capital | Fixed capital stock | 108 Yuan |
| Land | Urban construction land | km2 | |
| Labor | Urban employment | 104 Persons | |
| Energy | Total standard coal equivalent consumption | 104 Tons | |
| Natural resources | ecosystem service value of depleted natural resources | 108 Yuan | |
| Desirable output | GDP | GDP value of secondary and tertiary industries | 108 Yuan |
| Undesirable output | Smoke | Emissions of industrial smoke | Tons |
| Sewage | Emissions of industrial sewage | Tons | |
| SO2 | Emissions of industrial SO2 | Tons | |
| PM2.5 | Average annual PM2.5 value | μg/m3 |
| Variables | Description | References |
|---|---|---|
| Economic Agglomeration | The population density (people per square kilometer) | Guastella et al. (2017) [46] |
| Industrial Structure | Ratio of output value of tertiary industry to the secondary industry (%) | Chen et al. (2018) [64] |
| Government Intervention | Per capita financial expenditure (104 yuan) | Tu et al. (2014) [65] |
| Economic Development | Per capita GDP (104 yuan) | Gao et al. (2019) [66] |
| Sci & edu investment | The proportion of science and education expenditure to fiscal expenditure (%) | He et al. (2020) [67] |
| Environmental Governance | Comprehensive waste treatment rate (%) | Ma et al. (2019) [68] |
| Unit energy consumption | Unit GDP energy consumption (ton of standard coal) | Huang et al. (2020) [69] |
| Land Marketization | The proportion of land sold by bidding, auction and listing to the total amount of land supply (%) | Liu et al. (2016) [70] |
| Region | 2010 | 2011 | 2012 | 2013 | 2014 | 2015 | 2016 | Mean |
|---|---|---|---|---|---|---|---|---|
| China | 0.528 | 0.532 | 0.544 | 0.549 | 0.557 | 0.566 | 0.603 | 0.554 |
| East | 0.565 | 0.570 | 0.580 | 0.579 | 0.590 | 0.598 | 0.637 | 0.588 |
| Central | 0.505 | 0.511 | 0.523 | 0.528 | 0.536 | 0.543 | 0.579 | 0.532 |
| West | 0.515 | 0.519 | 0.535 | 0.546 | 0.550 | 0.561 | 0.598 | 0.546 |
| Northeast | 0.521 | 0.520 | 0.528 | 0.534 | 0.536 | 0.550 | 0.583 | 0.539 |
| Year | Moran’s I index | Z-Value | p Value |
|---|---|---|---|
| 2010 | 0.038 | 5.638 | 0.000 |
| 2011 | 0.076 | 10.820 | 0.000 |
| 2012 | 0.067 | 9.582 | 0.000 |
| 2013 | 0.027 | 4.230 | 0.000 |
| 2014 | 0.064 | 9.274 | 0.000 |
| 2015 | 0.060 | 8.554 | 0.000 |
| 2016 | 0.070 | 9.899 | 0.000 |
| Test | Statistics | p Value |
|---|---|---|
| LM (Lag) | 8.803 | 0.003 |
| Robust-LM (Lag) | 1.459 | 0.227 |
| LM (Error) | 497.025 | 0.000 |
| Robust-LM (Error) | 489.682 | 0.000 |
| Variable | China | China | East | Central | West | Northeast |
|---|---|---|---|---|---|---|
| OLS | Time Fixed-Effect Spatial Panel Regression | |||||
| Economic Agglomeration | 0.011 | 0.004 ** | 0.006 | −0.003 | 0.003 | 0.013 ** |
| Industrial structure | 0.0413 *** | 0.040 *** | 0.072 *** | 0.053 *** | −0.009 | 0.014 |
| Economic development | 0.0219 ** | 0.065 *** | 0.016 | 0.070 *** | 0.064 *** | 0.121 *** |
| Government intervention | 0.0439 *** | 0.024 *** | 0.045 *** | −0.008 | 0.025 * | −0.083 *** |
| Sci & edu investment | −0.0046 | 0.220 *** | 0.277 *** | 0.295 *** | −0.031 | 0.158 |
| Environmental governance | −0.00243 | 0.002 | 0.056 | 0.039 ** | −0.006 | −0.011 |
| Unit energy consumption | −0.00361 | −0.014 *** | −0.015 *** | −0.019 *** | −0.027 *** | −0.012 |
| Land marketization | 0.0104 | 0.012 | −0.027 | −0.027 | 0.044 ** | 0.080 *** |
| λ | 0.448 *** | 0.303 *** | −0.064 | −0.013 | −0.278 | |
| R2 | 0.343 | 0.386 | 0.431 | 0.459 | 0.378 | 0.447 |
| log-L | 2605 | 702.5 | 1045 | 773.6 | 378.5 | |
| N | 2009 | 2009 | 609 | 560 | 602 | 238 |
© 2020 by the authors. Licensee MDPI, Basel, Switzerland. This article is an open access article distributed under the terms and conditions of the Creative Commons Attribution (CC BY) license (http://creativecommons.org/licenses/by/4.0/).
Share and Cite
Han, X.; Zhang, A.; Cai, Y. Spatio-Econometric Analysis of Urban Land Use Efficiency in China from the Perspective of Natural Resources Input and Undesirable Outputs: A Case Study of 287 Cities in China. Int. J. Environ. Res. Public Health 2020, 17, 7297. https://doi.org/10.3390/ijerph17197297
Han X, Zhang A, Cai Y. Spatio-Econometric Analysis of Urban Land Use Efficiency in China from the Perspective of Natural Resources Input and Undesirable Outputs: A Case Study of 287 Cities in China. International Journal of Environmental Research and Public Health. 2020; 17(19):7297. https://doi.org/10.3390/ijerph17197297
Chicago/Turabian StyleHan, Xiao, Anlu Zhang, and Yinying Cai. 2020. "Spatio-Econometric Analysis of Urban Land Use Efficiency in China from the Perspective of Natural Resources Input and Undesirable Outputs: A Case Study of 287 Cities in China" International Journal of Environmental Research and Public Health 17, no. 19: 7297. https://doi.org/10.3390/ijerph17197297
APA StyleHan, X., Zhang, A., & Cai, Y. (2020). Spatio-Econometric Analysis of Urban Land Use Efficiency in China from the Perspective of Natural Resources Input and Undesirable Outputs: A Case Study of 287 Cities in China. International Journal of Environmental Research and Public Health, 17(19), 7297. https://doi.org/10.3390/ijerph17197297
