Multifactorial 10-Year Prior Diagnosis Prediction Model of Dementia
Abstract
1. Introduction
1.1. Background
1.2. Addressing the Dementia Epidemic
1.3. Machine Learning Approaches for the Prognosis of Dementia
1.4. Study’s Aim
- A longitudinal approach that investigates the prediction of dementia in a cohort of older individuals who did not present a diagnosis of dementia at baseline (2000 to 2003) and their development (or not) of dementia at the 10-year mark of the study (2010 to 2013). This could provide a time frame large enough for the application of interventions for delaying or preventing the onset of dementia.
- A broad multifactorial approach that considers 75 variables related to modifiable and nonmodifiable risk factors in the following categories: demographic, social, lifestyle, medical history, biochemical tests, physical examination, psychological assessment and multiple health instruments relevant to the dementia evaluation. This approach considers modifiable and nonmodifiable factors which cover many domains in which interventions could be investigated.
- An interpretable approach, which employs decision trees, in order to identify possible risk factors and prognostic subgroups of interest. The decision tree approach not only identifies factors which are important for the prediction process, but examines how they interact with each other, which could lead to possible prognostic subgroups.
2. Materials and Methods
2.1. Population
2.2. Ethics and Data Privacy
2.3. Outcome Variable: Diagnosis of Dementia at the Snac 10-Year Mark
2.4. Input Variables
2.5. Data Preparation
2.6. Decision Tree Approach
2.7. Model Building
2.7.1. Cost-Sensitive Learning
2.7.2. Wrapper Feature Selection
2.8. Experimental Setup
2.9. Evaluation Metrics
3. Results
4. Discussion
4.1. Discussion of the Results
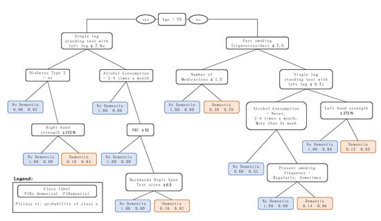
4.1.1. Prediction of Dementia for Subjects 75 Years and Older at Baseline
4.1.2. Prediction of Dementia for Subjects Younger than 75 Years at Baseline
4.2. Related Work
- Exercise: the FINGER RCT proposed interventions that addressed strength training, aerobics and balance. These can be related to the right-hand strength, left hand strength and single leg standing tests with left leg factors identified by the decision tree model, which regard the hand grip test as a measure of physical strength and the single leg standing test as a measure of balance.
- Metabolic and vascular risk: the FINGER RCT performed anthropometric measurements (weight, blood pressure, hip and waist circumference) every three months for the subjects in the intervention group. The decision tree model identified the modifiable factors for dementia: a medical history of diabetes Type 2 at least 10 years’ prior the dementia diagnosis; past smoking habit (cigarettes/day) and present smoking frequency, which indicates both the present and past habit of smoking; alcohol consumption, which takes into account alcohol consumption habits and BMI, which could be an indicator of obesity. All of these factors are related to metabolic and vascular risks.
- Cognitive training: The FINGER RCT proposed a computer-based intervention that addressed episodic memory, executive function, mental speed and working memory. The decision tree model of the present study identified the Backwards Digit Span Test score, which assesses the working memory of individuals.
4.3. Limitations
5. Conclusions and Future Work
Supplementary Materials
Author Contributions
Funding
Acknowledgments
Conflicts of Interest
References
- Winblad, B.; Amouyel, P.; Andrieu, S.; Ballard, C.; Brayne, C.; Brodaty, H.; Cedazo-Minguez, A.; Dubois, B.; Edvardsson, D.; Feldman, H.; et al. Defeating Alzheimer’s disease and other dementias: A priority for European science and society. Lancet Neurol. 2016, 15, 455–532. [Google Scholar] [CrossRef]
- Melis, R.J.F.; Marengoni, A.; Rizzuto, D.; Teerenstra, S.; Kivipelto, M.; Angleman, S.B.; Fratiglioni, L. The Influence of Multimorbidity on Clinical Progression of Dementia in a Population-Based Cohort. PLoS ONE 2013, e84014. [Google Scholar] [CrossRef]
- Furiak, N.M.; Klein, R.W.; Kahle-Wrobleski, K.; Siemers, E.R.; Sarpong, E.; Klein, T.M. Modeling screening, prevention, and delaying of Alzheimer’s disease: An early-stage decision analytic model. BMC Med. Inform. Decis. Mak. 2010, 10, 24. [Google Scholar] [CrossRef]
- Poblador-Plou, B.; Calderón-Larrañaga, A.; Marta-Moreno, J.; Hancco-Saavedra, J.; Sicras-Mainar, A.; Soljak, M.; Prados-Torres, A. Comorbidity of dementia: A cross-sectional study of primary care older patients. BMC Psychiatry 2014, 14, 84. [Google Scholar] [CrossRef] [PubMed]
- Jennings, L.A.; Reuben, D.B.; Evertson, L.C.; Serrano, K.S.; Ercoli, L.; Grill, J.; Chodosh, J.; Tan, Z.; Wenger, N.S. Unmet needs of caregivers of individuals referred to a dementia care program. J. Am. Geriatr. Soc. 2015, 63, 282–289. [Google Scholar] [CrossRef] [PubMed]
- Dua, T.; Seeher, K.M.; Sivananthan, S.; Chowdhary, N.; Pot, A.M.; Saxena, S. World Health Organization Global action plan on the public health response to dementia 2017–2025. Alzheimer’s Dement. 2017, 1450–1451. [Google Scholar] [CrossRef]
- World Health Organization. Dementia: A Public Health Priority. World Health Organization. 2012. Available online: https://play.google.com/store/books/details?id=wbE2LgEACAAJ (accessed on 10 July 2020).
- Ohno-Machado, L. Modeling medical prognosis: Survival analysis techniques. J. Biomed. Inform. 2001, 34, 428–439. [Google Scholar] [CrossRef]
- Iqbal, K.; Grundke-Iqbal, I. Alzheimer’s disease, a multifactorial disorder seeking multitherapies. Alzheimers Dement. 2010, 6, 420–424. [Google Scholar] [CrossRef]
- Dubois, B.; Hampel, H.; Feldman, H.H.; Scheltens, P.; Aisen, P.; Andrieu, S.; Bakardjian, H.; Benali, H.; Bertram, L.; Blennow, K.; et al. Preclinical Alzheimer’s disease: Definition, natural history, and diagnostic criteria. Alzheimer’s Dement. 2016, 12, 292–323. [Google Scholar] [CrossRef]
- Kotsiantis, S.B.; Zaharakis, I.; Pintelas, P. Supervised machine learning: A review of classification techniques. Emerging artificial intelligence applications in computer engineering. Emerg. Artif. Intell. Appl. Comput. Eng. 2007, 160, 3–24. [Google Scholar]
- Nilsson Nils, J. Introduction to Machine learning. Robot. Lab. Dep. Comput. Sci. Stanf. Univ. 1998, 1, 1–209. [Google Scholar]
- Rajkomar, A.; Dean, J.; Kohane, I. Machine Learning in Medicine. N. Engl. J. Med. 2019, 380, 1347–1358. [Google Scholar] [CrossRef]
- Dallora, A.L.; Eivazzadeh, S.; Mendes, E.; Berglund, J.; Anderberg, P. Machine learning and microsimulation techniques on the prognosis of dementia: A systematic literature review. PLoS ONE 2017, 12, e0179804. [Google Scholar] [CrossRef] [PubMed]
- Weiner, M.W.; Aisen, P.S.; Jack, C.R., Jr.; Jagust, W.J.; Trojanowski, J.Q.; Shaw, L.; Saykin, A.J.; Morris, J.C.; Cairns, N.; Beckett, L.A.; et al. The Alzheimer’s disease neuroimaging initiative: Progress report and future plans. Alzheimer’s Dement. 2010, 6, 202–211.e7. [Google Scholar] [CrossRef] [PubMed]
- Mitchell, A.J.; Shiri-Feshki, M. Rate of progression of mild cognitive impairment to dementia—Meta-analysis of 41 robust inception cohort studies. Acta Psychiatr. Scand. 2009, 119, 252–265. [Google Scholar] [CrossRef] [PubMed]
- Luis, C.A.; Barker, W.W.; Loewenstein, D.A.; Crum, T.A.; Rogaeva, E.; Kawarai, T.; George-Hyslop, P.S.; Duara, R. Conversion to Dementia among Two Groups with Cognitive Impairment. Dement. Geriatr. Cogn. Disord. 2004, 18, 307–313. [Google Scholar] [CrossRef]
- Geslani, D.M.; Tierney, M.C.; Herrmann, N.; Szalai, J.P. Mild Cognitive Impairment: An Operational Definition and Its Conversion Rate to Alzheimer’s Disease. Dement. Geriatr. Cogn. Disord. 2005, 383–389. [Google Scholar] [CrossRef]
- Ritchie, L.J.; Tuokko, H. Clinical decision trees for predicting conversion from cognitive impairment no dementia (CIND) to dementia in a longitudinal population-based study. Arch. Clin. Neuropsychol. 2011, 26, 16–25. [Google Scholar] [CrossRef]
- Ibrahim, N.A.; Kudus, A. Decision Tree for Prognostic Classification of Multivariate Survival Data and Competing Risks. Recent Adv. Technol. 2009. [Google Scholar] [CrossRef]
- Draper, B.; Peisah, C.; Snowdon, J.; Brodaty, H. Early dementia diagnosis and the risk of suicide and euthanasia. Alzheimer’s Dement. 2010, 6, 75–82. [Google Scholar] [CrossRef]
- Lagergren, M.; Fratiglioni, L.; Hallberg, I.R.; Berglund, J.; Elmståhl, S.; Hagberg, B.; Holst, G.; Rennemark, M.; Sjolund, B.M.; Thorslund, M.; et al. A longitudinal study integrating population, care and social services data. The Swedish National study on Aging and Care (SNAC). Aging Clin. Exp. Res. 2004, 16, 158–168. [Google Scholar] [CrossRef] [PubMed]
- Nunes, B.; Silva, R.D.; Cruz, V.T.; Roriz, J.M.; Pais, J.; Silva, M.C. Prevalence and pattern of cognitive impairment in rural and urban populations from Northern Portugal. BMC Neurol. 2010, 10, 42. [Google Scholar] [CrossRef] [PubMed]
- Killin, L.O.J.; Starr, J.M.; Shiue, I.J.; Russ, T.C. Environmental risk factors for dementia: A systematic review. BMC Geriatr. 2016, 16, 175. [Google Scholar] [CrossRef] [PubMed]
- World Health Organization. ICD-10 Version: 2010 [Internet]; World Health Organization: Geneva, Switzerland, 2010. [Google Scholar]
- Castillo, R.J.; Carlat, D.J.; Millon, T.; Millon, C.M.; Meagher, S.; Grossman, S. Diagnostic and Statistical Manual of Mental Disorders; American Psychiatric Association Press: Washington, DC, USA, 2007. [Google Scholar]
- Yu, J.-T.; Xu, W.; Tan, C.-C.; Andrieu, S.; Suckling, J.; Evangelou, E.; Pan, A.; Zhang, C.; Jia, J.; Feng, L.; et al. Evidence-based prevention of Alzheimer’s disease: Systematic review and meta-analysis of 243 observational prospective studies and 153 randomised controlled trials. J. Neurol. Neurosurg. Psychiatry 2020. [Google Scholar] [CrossRef] [PubMed]
- Arvanitakis, Z.; Shah, R.C.; Bennett, D.A. Diagnosis and Management of Dementia: Review. JAMA 2019, 1589. [Google Scholar] [CrossRef] [PubMed]
- Antonovsky, A. The structure and properties of the sense of coherence scale. Soc. Sci. Med. 1993, 36, 725–733. [Google Scholar] [CrossRef]
- Wechsler Adult Intelligence Scale (All Versions). SpringerReference; Springer: Berlin/Heidelberg, Germany, 2011. [Google Scholar] [CrossRef]
- Livingston, G.; Blizard, B.; Mann, A. Does sleep disturbance predict depression in elderly people? A study in inner London. Br. J. Gen. Pract. 1993, 43, 445–448. Available online: https://www.ncbi.nlm.nih.gov/pubmed/8292414 (accessed on 6 January 2020).
- Brooks, R. EuroQol: The current state of play. Health Policy 1996, 37, 53–72. [Google Scholar] [CrossRef]
- Katz, S. Assessing self-maintenance: Activities of daily living, mobility, and instrumental activities of daily living. J. Am. Geriatr. Soc. 1983, 31, 721–727. [Google Scholar] [CrossRef]
- Lawton, M.P.; Brody, E.M. Assessment of older people: Self-maintaining and instrumental activities of daily living. Gerontologist 1969, 9, 179–186. Available online: https://www.ncbi.nlm.nih.gov/pubmed/5349366 (accessed on 6 January 2020). [CrossRef]
- Folstein, M.F.; Folstein, S.E.; McHugh, P.R. Mini-mental state’: A practical method for grading the cognitive state of patients for the clinician. J. Psychiatr. Res. 1975, 12, 189–198. [Google Scholar] [CrossRef]
- Agrell, B.; Dehlin, O. The clock-drawing test. Age Ageing 1998, 27, 399–403. Available online: https://www.researchgate.net/profile/Sean_Amodeo/publication/236651281_Clock_Drawing_Test/links/0f317536978ffe39c9000000/Clock-Drawing-Test.pdf (accessed on 6 January 2020). [CrossRef]
- Jenkinson, C.; Layte, R. Development and testing of the UK SF-12. J. Health Serv. Res. Policy 1997, 2, 14–18. Available online: https://journals.sagepub.com/doi/abs/10.1177/135581969700200105 (accessed on 6 January 2020). [CrossRef]
- Montgomery, S.A.; Asberg, M. A new depression scale designed to be sensitive to change. Br. J. Psychiatry 1979, 134, 382–389. [Google Scholar] [CrossRef] [PubMed]
- Zhang, S. Nearest neighbor selection for iteratively kNN imputation. J. Syst. Softw. 2012, 85, 2541–2552. [Google Scholar] [CrossRef]
- Ding, Y.; Simonoff, J.S. An investigation of missing data methods for classification trees applied to binary response data. J. Mach. Learn. Res. 2010, 11. Available online: http://www.jmlr.org/papers/volume11/ding10a/ding10a.pdf (accessed on 6 January 2020).
- Beretta, L.; Santaniello, A. Nearest neighbor imputation algorithms: A critical evaluation. BMC Med. Inform. Decis. Mak. 2016, 16, 74. [Google Scholar] [CrossRef]
- Breiman, L.; Friedman, J.; Stone, C.J.; Olshen, R.A. Classification and Regression Trees; CRC Press: Boca Raton, FL, USA, 1984. [Google Scholar]
- Azam, M.; Aslam, M.; Khan, K.; Mughal, A.; Inayat, A. Comparisons of decision tree methods using water data. Commun. Stat. Simul. Comput. 2017, 46, 2924–2934. [Google Scholar] [CrossRef]
- Kuhn, M.; Johnson, K. Applied Predictive Modeling; Springer: New York, NY, USA, 2013. [Google Scholar] [CrossRef]
- Ting, K.M. An instance-weighting method to induce cost-sensitive trees. IEEE Trans. Knowl. Data Eng. 2002, 14, 659–665. [Google Scholar] [CrossRef]
- Maldonado, S.; Weber, R.; Famili, F. Feature selection for high-dimensional class-imbalanced data sets using Support Vector Machines. Inf. Sci. 2014, 286, 228–246. [Google Scholar] [CrossRef]
- Wasikowski, M.; Chen, X. Combating the Small Sample Class Imbalance Problem Using Feature Selection. IEEE Trans. Knowl. Data Eng. 2010, 22, 1388–1400. [Google Scholar] [CrossRef]
- He, H.; Garcia, E.A. Learning from Imbalanced Data. IEEE Trans. Knowl. Data Eng. 2009, 21, 1263–1284. [Google Scholar] [CrossRef]
- Sharma, R.; Bist, A.S. Genetic algorithm based weighted extreme learning machine for binary imbalance learning. In Proceedings of the 2015 International Conference on Cognitive Computing and Information Processing (CCIP), Noida, India, 3–4 March 2015; pp. 1–6. [Google Scholar] [CrossRef]
- Chen, C.; Liaw, A.; Breiman, L. Using Random Forest to Learn Imbalanced Data; University of California: Berkeley, CA, USA, 2004; Volume 110, p. 24. [Google Scholar]
- Wainer, J.; Cawley, G. Nested cross-validation when selecting classifiers is overzealous for most practical applications. arXiv 2018. arxiv:1809.09446. [Google Scholar]
- Krstajic, D.; Buturovic, L.J.; Leahy, D.E.; Thomas, S. Cross-validation pitfalls when selecting and assessing regression and classification models. J. Cheminformatics 2014, 6, 10. [Google Scholar] [CrossRef] [PubMed]
- Maloof, M.A.; Learning When Data Sets are Imbalanced and When Costs Are Unequal and Unknown. ICML-2003 Workshop on Learning from Imbalanced Data Sets II. 2003, p. 2. Available online: http://www.eiti.uottawa.ca/~nat/Workshop2003/maloof-icml03-wids.pdf (accessed on 7 January 2020).
- Wang, S.; Minku, L.L.; Yao, X. A Systematic Study of Online Class Imbalance Learning With Concept Drift. IEEE Trans. Neural Netw. Learn. Syst. 2018, 29, 4802–4821. [Google Scholar] [CrossRef]
- Bohannon, R.W. Single Limb Stance Times: A Descriptive Meta-Analysis of Data From Individuals at Least 60 Years of Age. Top. Geriatr. Rehabil. 2006, 22, 70. [Google Scholar] [CrossRef]
- Ohara, T.; Ninomiya, T.; Hata, J.; Ozawa, M.; Yoshida, D.; Mukai, N.; Nagata, M.; Iwaki, T.; Kitazono, T.; Kanba, S.; et al. Midlife and Late-Life Smoking and Risk of Dementia in the Community: The Hisayama Study. J. Am. Geriatr. Soc. 2015, 63, 2332–2339. [Google Scholar] [CrossRef]
- Anstey, K.J.; von Sanden, C.; Salim, A.; O’Kearney, R. Smoking as a risk factor for dementia and cognitive decline: A meta-analysis of prospective studies. Am. J. Epidemiol. 2007, 166, 367–378. [Google Scholar] [CrossRef] [PubMed]
- Vogel, R.A. Alcohol, heart disease, and mortality: A review. Rev. Cardiovasc. Med. 2019, 3, 7–13. Available online: https://rcm.imrpress.com/EN/abstract/abstract1115.shtml (accessed on 20 August 2020).
- Biessels, G.J.; Staekenborg, S.; Brunner, E.; Brayne, C.; Scheltens, P. Risk of dementia in diabetes mellitus: A systematic review. Lancet Neurol. 2006, 5, 64–74. [Google Scholar] [CrossRef]
- Kandimalla, R.; Thirumala, V.; Reddy, P.H. Is Alzheimer’s disease a Type 3 Diabetes? A critical appraisal. Biochim. Biophys. Acta (BBA)-Mol. Basis Dis. 2017, 1863, 1078–1089. [Google Scholar] [CrossRef] [PubMed]
- Xu, W.L.; Atti, A.R.; Gatz, M.; Pedersen, N.L.; Johansson, B.; Fratiglioni, L. Midlife overweight and obesity increase late-life dementia risk: A population-based twin study. Neurology 2011, 76, 1568–1574. [Google Scholar] [CrossRef] [PubMed]
- Qizilbash, N.; Gregson, J.; Johnson, M.E.; Pearce, N.; Douglas, I.; Wing, K.; Evans, S.J.W.; Pocock, S.J. BMI and risk of dementia in two million people over two decades: A retrospective cohort study. Lancet Diabetes Endocrinol. 2015, 3, 431–436. [Google Scholar] [CrossRef]
- Choi, H.J.; Lee, D.Y.; Seo, E.H.; Jo, M.K.; Sohn, B.K.; Choe, Y.M.; Byun, M.S.; Kim, J.W.; Kim, S.G.; Yoon, J.C.; et al. A normative study of the digit span in an educationally diverse elderly population. Psychiatry Investig. 2014, 11, 39–43. [Google Scholar] [CrossRef]
- Kivipelto, M.; Solomon, A.; Ahtiluoto, S.; Ngandu, T.; Lehtisalo, J.; Antikainen, R.; Bäckman, L.; Hänninen, T.; Jula, A.; Laatikainen, T.; et al. The Finnish Geriatric Intervention Study to Prevent Cognitive Impairment and Disability (FINGER): Study design and progress. Alzheimer’s Dement. 2013, 657–665. [Google Scholar] [CrossRef]
- Harrison, J.; Minassian, S.L.; Jenkins, L.; Black, R.S.; Koller, M.; Grundman, M. A neuropsychological test battery for use in Alzheimer disease clinical trials. Arch. Neurol. 2007, 64, 1323–1329. [Google Scholar] [CrossRef]
- Rosenberg, A.; Ngandu, T.; Rusanen, M.; Antikainen, R.; Bäckman, L.; Havulinna, S.; Hänninen, T.; Laatikainen, T.; Lehtisalo, J.; Levälahti, E.; et al. Multidomain lifestyle intervention benefits a large elderly population at risk for cognitive decline and dementia regardless of baseline characteristics: The FINGER trial. Alzheimer’s Dement. 2018, 14, 263–270. [Google Scholar] [CrossRef]
- Livingston, G.; Huntley, J.; Sommerlad, A.; Ames, D.; Ballard, C.; Banerjee, S.; Brayne, C.; Burns, A.; Cohen-Mansfield, J.; Cooper, C.; et al. Dementia prevention, intervention, and care: 2020 report of the Lancet Commission. Lancet 2020, 396, 413–446. [Google Scholar] [CrossRef]
- Zotcheva, E.; Bergh, S.; Selbæk, G.; Krokstad, S.; Håberg, A.K.; Strand, B.H.; Ernstsen, L. Midlife Physical Activity, Psychological Distress, and Dementia Risk: The HUNT Study. J. Alzheimers Dis. 2018, 66, 825–833. [Google Scholar] [CrossRef]
- Hörder, H.; Johansson, L.; Guo, X.; Grimby, G.; Kern, S.; Östling, S.; Skoog, I. Midlife cardiovascular fitness and dementia: A 44-year longitudinal population study in women. Neurology 2018, 90, e1298–e1305. [Google Scholar] [CrossRef]
- Kivimäki, M.; Singh-Manoux, A.; Pentti, J.; Sabia, S.; Nyberg, S.T.; Alfredsson, L.; Goldberg, M.; Knutsson, A.; Koskenvuo, M.; Koskinen, A.; et al. Physical inactivity, cardiometabolic disease, and risk of dementia: An individual-participant meta-analysis. BMJ 2019, 365, l1495. [Google Scholar] [CrossRef] [PubMed]
- Sabia, S.; Dugravot, A.; Dartigues, J.-F.; Abell, J.; Elbaz, A.; Kivimäki, M.; Singh-Manoux, A. Physical activity, cognitive decline, and risk of dementia: 28 year follow-up of Whitehall II cohort study. BMJ 2017, 357, j2709. [Google Scholar] [CrossRef] [PubMed]
- Brasure, M.; Desai, P.; Davila, H.; Nelson, V.A.; Calvert, C.; Jutkowitz, E.; Butler, M.; Fink, H.; Ratner, E.; Hemmy, L.S.; et al. Physical Activity Interventions in Preventing Cognitive Decline and Alzheimer-Type Dementia: A Systematic Review. Ann. Intern. Med. 2018, 168, 30–38. [Google Scholar] [CrossRef] [PubMed]


| Age at Baseline | ||||||||||
|---|---|---|---|---|---|---|---|---|---|---|
| Diagnosis | Gender | 60 | 66 | 72 | 78 | 81 | 84 | 87 | 90+ | Total |
| No dementia at 10 years mark | Male | 81 | 72 | 47 | 36 | 27 | 19 | 2 | 0 | 284 |
| Female | 81 | 92 | 67 | 38 | 35 | 27 | 7 | 4 | 351 | |
| Dementia at 10 years mark | Male | 1 | 3 | 3 | 5 | 8 | 7 | 2 | 0 | 29 |
| Female | 1 | 3 | 7 | 12 | 11 | 15 | 12 | 1 | 62 | |
| Total | 164 | 170 | 124 | 91 | 81 | 68 | 23 | 5 | 726 | |
| Variable Type | Variables |
|---|---|
| Demographic | Age, Gender, |
| Social | Education, Holds a Religious Belief or not, Participation in Religious Activities, Voluntary Association, Social Network, Support Network, Loneliness |
| Lifestyle | Light Exercise, Alcohol Consumption, Alcohol Quantity, Working State at 65 years, Physical Workload, Present Smoker, Past Smoker, Number of Cigarettes a Day, Social Activities, Physically Demanding Activities, Leisure Activities |
| Medical History | Number of Medications, Family History of Importance, Myocardial Infarction, Arrhythmia, Heart Failure, Stroke, TIA/RIND, Diabetes Type 1, Diabetes Type 2, Thyroid Disease, Cancer, Epilepsy, Atrial Fibrillation, Cardiovascular Ischemia, Parkinson’s Disease, Depression, Other Psychiatric Diseases, Snoring, Sleep Apnea, Hip Fracture, Head Trauma, Developmental Disabilities, High Blood Pressure |
| Biochemical Test | Hemoglobin Analysis, C-Reactive Protein Analysis |
| Physical Examination | Body Mass Index (BMI), Pain in the last 4 weeks, Heart Rate Sitting, Heart Rate Lying, Blood Pressure on the Right Arm, Hand Strength in Right Arm in a 10s Interval, Hand Strength in Left Arm in a 10s Interval, Feeling of Safety from Rising from a Chair, Assessment of Rising from a Chair, Single-Leg Standing with Right Leg, Single Leg Standing with Left Leg, Dental Prosthesis, Number of Teeth |
| Psychological | Memory Loss, Memory Decline, Memory Decline 2, Abstract Thinking, Personality Change, Sense of Identity |
| Health Instruments | Sense of Coherence [29], Digit Span Test [30], Backwards Digit Span Test [30], Livingston Index [31], EQ5D Test [32], Activities of Daily Living [33], Instrumental Activities of Daily Living [34], Mini-Mental State Examination [35], Clock Drawing Test [36], Mental Composite Score of the SF-12 Health Survey [37], Physical Composite Score of the SF-12 Health Survey [37], Comprehensive Psychopathological Rating Scale [38] |
| Test Set | AUC | Accuracy | Recall | Precision |
|---|---|---|---|---|
| 1 | 0.718 | 0.664 | 0.790 | 0.250 |
| 2 (median) | 0.735 | 0.745 | 0.722 | 0.289 |
| 3 | 0.827 | 0.738 | 0.944 | 0.315 |
| 4 | 0.763 | 0.752 | 0.778 | 0.304 |
| 5 | 0.712 | 0.662 | 0.778 | 0.237 |
| Factor | Description | Values |
| Age | Subject’s Age at Baseline | Numeric (Years) |
| Single leg standing test with left leg | Single leg standing test with left leg. One leg standing test to measure the time the subject can stand on the left leg without support [55]. Best value in seconds of three tries. | Numeric (seconds) |
| Past smoking (cigarettes/day) | Cigarettes/day, on average, before quitting smoking. | Numeric |
| Diabetes Type 2 | Medical history of the subject of diabetes Type 2 | Yes No |
| Alcohol Consumption | Alcohol consumption frequency | Never Once a month or more rarely 2–4 times a month 2–3 times a week More than 4x a week |
| Number of Medications | Number of medications taken regularly by the subject | Numeric |
| Right hand strength | The subject’s hand strength, measured by the computerized dynamometer Grippit in an interval of 10 s, for the right hand. | Numeric (Newtons) |
| Left hand strength | The subject’s hand strength, measured by the computerized dynamometer Grippit in an interval of 10 s, for the left hand. | Numeric (Newtons) |
| Body mass index | Subject’s BMI | Numeric (kg/m2) |
| Backwards Digit Span Test score | The number of correct sequences on the Backwards digit span test [30]. | Numeric |
| Present smoking frequency | Subject’s habit of smoking at baseline. | No, never smoked No, quit smoking Yes, smoke sometimes Yes, smoke regularly |
© 2020 by the authors. Licensee MDPI, Basel, Switzerland. This article is an open access article distributed under the terms and conditions of the Creative Commons Attribution (CC BY) license (http://creativecommons.org/licenses/by/4.0/).
Share and Cite
Dallora, A.L.; Minku, L.; Mendes, E.; Rennemark, M.; Anderberg, P.; Sanmartin Berglund, J. Multifactorial 10-Year Prior Diagnosis Prediction Model of Dementia. Int. J. Environ. Res. Public Health 2020, 17, 6674. https://doi.org/10.3390/ijerph17186674
Dallora AL, Minku L, Mendes E, Rennemark M, Anderberg P, Sanmartin Berglund J. Multifactorial 10-Year Prior Diagnosis Prediction Model of Dementia. International Journal of Environmental Research and Public Health. 2020; 17(18):6674. https://doi.org/10.3390/ijerph17186674
Chicago/Turabian StyleDallora, Ana Luiza, Leandro Minku, Emilia Mendes, Mikael Rennemark, Peter Anderberg, and Johan Sanmartin Berglund. 2020. "Multifactorial 10-Year Prior Diagnosis Prediction Model of Dementia" International Journal of Environmental Research and Public Health 17, no. 18: 6674. https://doi.org/10.3390/ijerph17186674
APA StyleDallora, A. L., Minku, L., Mendes, E., Rennemark, M., Anderberg, P., & Sanmartin Berglund, J. (2020). Multifactorial 10-Year Prior Diagnosis Prediction Model of Dementia. International Journal of Environmental Research and Public Health, 17(18), 6674. https://doi.org/10.3390/ijerph17186674

