Effects of Climate Change on Land Cover Change and Vegetation Dynamics in Xinjiang, China
Abstract
1. Introduction
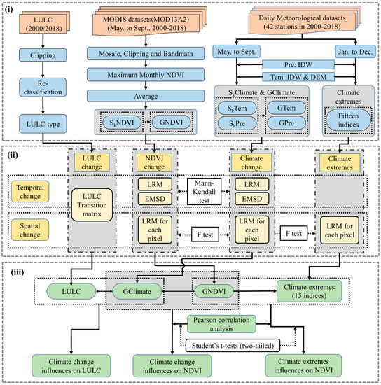
2. Material and Methods
2.1. Study Area
2.2. Data Collection and Processing
2.2.1. MODIS Time-Series Datasets
2.2.2. Land-Use/Land-Cover (LULC) Datasets
2.3. Methods
2.3.1. Inter-Annual Change Analysis and Mann–Kendall Test
2.3.2. Spatial Change Analysis
2.3.3. Climate Extremes
2.3.4. Pearson Correlation Coefficient
3. Results
3.1. Spatiotemporal Distribution of Climate
3.1.1. Temperature
3.1.2. Precipitation
- (a)
- The S1Pre in the vicinity of the Tianshan Mountains tended to increase, while other distribution characteristics were similar to those in the growing season.
- (b)
- The increasing trend of S2Pre in Xinjiang resembled that of GPre.
- (c)
- The area with an increasing trend in S3Pre in Xinjiang, NXC, and SXC was roughly the same, with proportions of 81.62%, 82.93%, and 80.48%, respectively. Unlike other seasons, there was an obviously high value for the increasing trend of S3Pre around the Altai Mountains (1.476 mm·a−1).
3.1.3. Climate Extremes
3.2. Spatiotemporal Distribution of NDVI
3.3. Spatiotemporal Distribution of LULC
3.4. Climate Changes Affects on NDVI and LULC
3.4.1. Climate Change influences on NDVI
3.4.2. Climate Change influences on LULC
3.4.3. Climate Extremes Influences on NDVI
4. Discussion
4.1. Response of NDVI and LULC to Climate Change
4.2. Suggestions, Limitaion, and Prospects
- (a)
- As for the advantages, climate change might create an environment that is more suitable for specific types of vegetation. For example, the grassland showed the highest levels of improvement, with these areas showing positive responses to an increase in precipitation. These findings could support a scientific basis for the implementation and management of ecological restoration programs to improve the fragile environment. The government could use the advantages of vegetation growth from climate change to implement some ecological restoration strategies (e.g., enhancing the protection of grassland especially during periods of increased precipitation).
- (b)
- Regarding the disadvantages, an increase in temperature will accelerate the melting of glaciers on high mountains, which could nurture and enhance the vegetation growth. However, it could also exacerbate water shortages and increase the Bare land, which would threaten the fragile local arid ecosystems. Thus, the local government should carry out effective measures to tackle climate warming, such as increasing energy conservation and emission reduction efforts. Notably, Xinjiang is the National Large-scale Coal Mining Base of China, where the carbon emissions of coal consumption cannot be ignored. Therefore, the local government should actively optimize the structure of energy utilization.
5. Conclusions
Author Contributions
Funding
Acknowledgments
Conflicts of Interest
References
- Tian, H.; Cao, C.; Chen, W.; Bao, S.; Yang, B.; Myneni, R.B. Response of vegetation activity dynamic to climatic change and ecological restoration programs in Inner Mongolia from 2000 to 2012. Ecol. Eng. 2015, 82, 276–289. [Google Scholar] [CrossRef]
- Xu, H.; Zhao, C.; Wang, X. Spatiotemporal differentiation of the terrestrial gross primary production response to climate constraints in a dryland mountain ecosystem of northwestern China. Agric. For. Meteorol. 2019, 276–277, 107628. [Google Scholar] [CrossRef]
- White, C.J.; Tanton, T.W.; Rycroft, D.W. The Impact of Climate Change on the Water Resources of the Amu Darya Basin in Central Asia. Water Resour. Manag. 2014, 28, 5267–5281. [Google Scholar] [CrossRef]
- Luo, N.; Mao, D.; Wen, B.; Liu, X. Climate Change Affected Vegetation Dynamics in the Northern Xinjiang of China: Evaluation by SPEI and NDVI. Land 2020, 9, 90. [Google Scholar] [CrossRef]
- Chuai, X.W.; Huang, X.J.; Wang, W.J.; Bao, G. NDVI, temperature and precipitation changes and their relationships with different vegetation types during 1998–2007 in Inner Mongolia, China. Int. J. Clim. 2013, 33, 1696–1706. [Google Scholar] [CrossRef]
- Yang, Y.; Zhang, S.; Hou, H.; Chen, F. Resilience mechanism of land ecosystem in mining area based on nonlinear dynamic model. J. China Coal Soc. 2019, 44, 3174–3184. [Google Scholar]
- Yan, H.; Zhan, J.; Liu, B.; Yuan, Y. Model Estimation of Water Use Efficiency for Soil Conservation in the Lower Heihe River Basin, Northwest China during 2000–2008. Sustainability 2014, 6, 6250–6266. [Google Scholar] [CrossRef]
- Zhang, F.; Quan, Q.; Ma, F.; Tian, D.; Hoover, D.L.; Zhou, Q.; Niu, S. When does extreme drought elicit extreme ecological responses? J. Ecol. 2019, 107, 2553–2563. [Google Scholar] [CrossRef]
- Seddon, A.W.R.; Macias-Fauria, M.; Long, P.R.; Benz, D.; Willis, K.J. Sensitivity of global terrestrial ecosystems to climate variability. Nature 2016, 531, 229–232. [Google Scholar] [CrossRef]
- Han, H.; Bai, J.; Ma, G.; Yan, J. Vegetation Phenological Changes in Multiple Landforms and Responses to Climate Change. ISPRS Int. J. Geo-Inf. 2020, 9, 111. [Google Scholar] [CrossRef]
- Zhou, W.; Yang, H.; Huang, L.; Chen, C.; Lin, X.; Hu, Z.; Li, J. Grassland degradation remote sensing monitoring and driving factors quantitative assessment in China from 1982 to 2010. Ecol. Indic. 2017, 83, 303–313. [Google Scholar] [CrossRef]
- Zhou, Y.; Zhang, L.; Fensholt, R.; Wang, K.; Vitkovskaya, I.; Tian, F. Climate Contributions to Vegetation Variations in Central Asian Drylands: Pre- and Post-USSR Collapse. Remote Sens. 2015, 7, 2449–2470. [Google Scholar] [CrossRef]
- Jiang, W.; Yuan, L.; Wang, W.; Cao, R.; Zhang, Y.; Shen, W. Spatio-temporal analysis of vegetation variation in the Yellow River Basin. Ecol. Indic. 2015, 51, 117–126. [Google Scholar] [CrossRef]
- Lin, Q.; Wu, Z.; Singh, V.P.; Sadeghi, S.H.R.; He, H.; Lu, G. Correlation between hydrological drought, climatic factors, reservoir operation, and vegetation cover in the Xijiang Basin, South China. J. Hydrol. 2017, 549, 512–524. [Google Scholar] [CrossRef]
- Pan, T.; Zou, X.; Liu, Y.; Wu, S.; He, G. Contributions of climatic and non-climatic drivers to grassland variations on the Tibetan Plateau. Ecol. Eng. 2017, 108, 307–317. [Google Scholar] [CrossRef]
- Luo, Z.; Song, Q.; Wang, T.; Zeng, H.; He, T.; Zhang, H.; Wu, W. Direct Impacts of Climate Change and Indirect Impacts of Non-Climate Change on Land Surface Phenology Variation across Northern China. ISPRS Int. J. Geo-Inf. 2018, 7, 451. [Google Scholar] [CrossRef]
- Xu, Y.; Yang, J.; Chen, Y. NDVI-based vegetation responses to climate change in an arid area of China. Theor. Appl. Clim. 2016, 126, 213–222. [Google Scholar] [CrossRef]
- Fensholt, R.; Rasmussen, K.; Nielsen, T.T.; Mbow, C. Evaluation of earth observation based long term vegetation trends-Intercomparing NDVI time series trend analysis consistency of Sahel from AVHRR GIMMS, Terra MODIS and SPOT VGT data. Remote Sens. Environ. 2009, 113, 1886–1898. [Google Scholar] [CrossRef]
- Yang, Y.; Erskine, P.D.; Lechner, A.M.; Mulligan, D.; Zhang, S.; Wang, Z. Detecting the dynamics of vegetation disturbance and recovery in surface mining area via Landsat imagery and LandTrendr algorithm. J. Clean. Prod. 2018, 178, 353–362. [Google Scholar] [CrossRef]
- Zoungrana, B.J.; Conrad, C.; Thiel, M.; Amekudzi, L.K.; Da, E.D. MODIS NDVI trends and fractional land cover change for improved assessments of vegetation degradation in Burkina Faso, West Africa. J. Arid. Environ. 2018, 153, 66–75. [Google Scholar] [CrossRef]
- Hoylman, Z.H.; Jencso, K.G.; Hu, J.; Holden, Z.A.; Allred, B.; Dobrowski, S.; Robinson, N.; Martin, J.T.; Affleck, D.; Seielstad, C. The Topographic Signature of Ecosystem Climate Sensitivity in the Western United States. Geophys. Res. Lett. 2019, 46, 14508–14520. [Google Scholar] [CrossRef]
- Fensholt, R.; Proud, S.R. Evaluation of Earth Observation based global long-term vegetation trends-Comparing GIMMS and MODIS global NDVI time series. Remote Sens. Environ. 2012, 119, 131–147. [Google Scholar] [CrossRef]
- Duan, H.; Zhao, H.; Jiang, Y.; Li, Y. Analysis of Seasonal Grassland Change and Its Drivers during 1982–2006 in Xinjiang. Rangel. Ecol. Manag. 2017, 70, 422–429. [Google Scholar] [CrossRef]
- Jiapaer, G.; Liang, S.; Yi, Q.; Liu, J. Vegetation dynamics and responses to recent climate change in Xinjiang using leaf area index as an indicator. Ecol. Indic. 2015, 58, 64–76. [Google Scholar]
- Mohammat, A.; Wang, X.; Xu, X.; Peng, L.; Yang, Y.; Zhang, X.; Myneni, R.B.; Piao, S. Drought and spring cooling induced recent decrease in vegetation growth in Inner Asia. Agric. For. Meteorol. 2013, 178–179, 21–30. [Google Scholar] [CrossRef]
- Stow, D.; Daeschner, S.; Hope, A.; Douglas, D.; Petersen, A.; Myneni, R.; Zhou, L.; Oechel, W. Variability of the Seasonally Integrated Normalized Difference Vegetation Index across the North Slope of Alaska in the 1990s. Int. J. Remote Sens. 2003, 24, 1111–1117. [Google Scholar] [CrossRef]
- Kong, D.; Zhang, Q.; Singh, V.P.; Shi, P. Seasonal vegetation response to climate change in the Northern Hemisphere (1982–2013). Glob. Planet. Chang. 2017, 148, 1–8. [Google Scholar] [CrossRef]
- Chen, C.; Park, T.; Wang, X.; Piao, S.; Xu, B.; Chaturvedi, R.K.; Fuchs, R.; Brovkin, V.; Ciais, P.; Fensholt, R.; et al. China and India lead in greening of the world through land-use management. Nat. Sustain. 2019, 2, 122–129. [Google Scholar] [CrossRef]
- Chuai, X.; Qi, X.; Zhang, X.; Li, J.; Yuan, Y.; Guo, X.; Huang, X.; Park, S.; Zhao, R.; Xie, X.; et al. Land degradation monitoring using terrestrial ecosystem carbon sinks/sources and their response to climate change in China. Land Degrad. Dev. 2018, 29, 3489–3502. [Google Scholar] [CrossRef]
- Gao, Q.; Wan, Y.; Xu, H.; Li, Y.; Jiangcun, W.; Borjigidai, A. Alpine grassland degradation index and its response to recent climate variability in Northern Tibet, China. Quatern. Int. 2010, 226, 143–150. [Google Scholar] [CrossRef]
- Fang, S.; Yan, J.; Che, M.; Zhu, Y.; Liu, Z.; Pei, H.; Zhang, H.; Xu, G.; Lin, X. Climate change and the ecological responses in Xinjiang, China: Model simulations and data analyses. Quatern. Int. 2013, 311, 108–116. [Google Scholar] [CrossRef]
- Yao, J.; Zhao, Y.; Chen, Y.; Yu, X.; Zhang, R. Multi-scale assessments of droughts: A case study in Xinjiang, China. Sci. Total Environ. 2018, 630, 444–452. [Google Scholar] [CrossRef] [PubMed]
- Wu, Z.; Xu, H.; Li, Y.; Wen, L.; Li, J.; Lu, G.; Li, X. Climate and drought risk regionalisation in China based on probabilistic aridity and drought index. Sci. Total Environ. 2018, 612, 513–521. [Google Scholar] [CrossRef] [PubMed]
- Sun, W.; Song, X.; Mu, X.; Gao, P.; Wang, F.; Zhao, G. Spatiotemporal vegetation cover variations associated with climate change and ecological restoration in the Loess Plateau. Agric. For. Meteorol. 2015, 209–210, 87–99. [Google Scholar] [CrossRef]
- Zhou, X.; Geng, X.; Yin, G.; Hänninen, H.; Hao, F.; Zhang, X.; Fu, Y.H. Legacy effect of spring phenology on vegetation growth in temperate China. Agric. For. Meteorol. 2020, 281, 107845. [Google Scholar] [CrossRef]
- Qin, Y.; Li, B.; Chen, Z.; Chen, Y.; Lian, L. Spatio-temporal variations of nonlinear trends of precipitation over an arid region of northwest China according to the extreme-point symmetric mode decomposition method. Int. J. Clim. 2018, 38, 2239–2249. [Google Scholar] [CrossRef]
- Wang, J.; Li, Z. Extreme-point Symmetric Mode Decomposition method for data analysis. Adv. Adapt. Data Anal. 2013, 5, 1350015. [Google Scholar] [CrossRef]
- Smith, M.D. The ecological role of climate extremes: Current understanding and future prospects. J. Ecol. 2011, 99, 651–655. [Google Scholar] [CrossRef]
- Yao, J.; Chen, Y.; Zhao, Y.; Mao, W.; Xu, X.; Liu, Y.; Yang, Q. Response of vegetation NDVI to climatic extremes in the arid region of Central Asia: A case study in Xinjiang, China. Theor. Appl. Clim. 2018, 131, 1503–1515. [Google Scholar] [CrossRef]
- Tan, Z.; Tao, H.; Jiang, J.; Zhang, Q. Influences of Climate Extremes on NDVI (Normalized Difference Vegetation Index) in the Poyang Lake Basin, China. Wetlands 2015, 35, 1033–1042. [Google Scholar] [CrossRef]
- Merino, A.; Fernández-González, S.; García-Ortega, E.; Sánchez, J.L.; López, L.; Gascón, E. Temporal continuity of extreme precipitation events using sub-daily precipitation: Application to floods in the Ebro basin, northeastern Spain. Int. J. Clim. 2018, 38, 1877–1892. [Google Scholar] [CrossRef]
- Agel, L.; Barlow, M.; Colby, F.; Binder, H.; Catto, J.L.; Hoell, A.; Cohen, J. Dynamical analysis of extreme precipitation in the US northeast based on large-scale meteorological patterns. Clim. Dynam. 2019, 52, 1739–1760. [Google Scholar] [CrossRef]
- Almazroui, M.; Islam, M.N.; Dambul, R.; Jones, P.D. Trends of temperature extremes in Saudi Arabia. Int. J. Clim. 2014, 34, 808–826. [Google Scholar] [CrossRef]
- Yu, Z.; Li, X. Recent trends in daily temperature extremes over northeastern China (1960–2011). Quatern. Int. 2015, 380–381, 35–48. [Google Scholar] [CrossRef]
- Zhao, Y.; Zou, X.; Cao, L.; Xu, X. Changes in precipitation extremes over the Pearl River Basin, southern China, during 1960–2012. Quatern. Int. 2014, 333, 26–39. [Google Scholar] [CrossRef]
- Fu, B.; Burgher, I. Riparian vegetation NDVI dynamics and its relationship with climate, surface water and groundwater. J. Arid. Environ. 2015, 113, 59–68. [Google Scholar] [CrossRef]
- Wang, Y.; Yang, J.; Chen, Y.; Fang, G.; Duan, W.; Li, Y.; De Maeyer, P. Quantifying the Effects of Climate and Vegetation on Soil Moisture in an Arid Area, China. Water 2019, 11, 767. [Google Scholar] [CrossRef]
- Wu, P.; Zhang, J.; Tan, J.; Liang, F. Research on Spatial Interpolation Accuracy Optimization of Air Temperature in Xinjiang Based on DEM. Desert. Oasis Meteorol. 2019, 13, 108–114. [Google Scholar]
- Wu, Z.; Wu, J.; Liu, J.; He, B.; Lei, T.; Wang, Q. Increasing terrestrial vegetation activity of ecological restoration program in the Beijing–Tianjin Sand Source Region of China. Ecol. Eng. 2013, 52, 37–50. [Google Scholar] [CrossRef]
- Wessels, K.J.; van den Bergh, F.; Scholes, R.J. Limits to detectability of land degradation by trend analysis of vegetation index data. Remote Sens. Environ. 2012, 125, 10–22. [Google Scholar] [CrossRef]
- Ma, M.; Frank, V. Interannual variability of vegetation cover in the Chinese Heihe River Basin and its relation to meteorological parameters. Int. J. Remote Sens. 2006, 27, 3473–3486. [Google Scholar] [CrossRef]
- Liang, K.; Bai, P.; Li, J.; Liu, C. Variability of temperature extremes in the Yellow River basin during 1961–2011. Quatern. Int. 2014, 336, 52–64. [Google Scholar] [CrossRef]
- Wu, Z.; Zhang, H.; Krause, C.M.; Cobb, N.S. Climate change and human activities: A case study in Xinjiang, China. Clim. Chang. 2010, 99, 457–472. [Google Scholar] [CrossRef]
- Tang, X.; Lv, X.; He, Y. Features of climate change and their effects on glacier snow melting in Xinjiang, China. Comptes Rendus Geosci. 2013, 345, 93–100. [Google Scholar] [CrossRef]
- Yao, J.; Hu, W.; Chen, Y.; Huo, W.; Zhao, Y.; Mao, W.; Yang, Q. Hydro-climatic changes and their impacts on vegetation in Xinjiang, Central Asia. Sci. Total Environ. 2019, 660, 724–732. [Google Scholar] [CrossRef] [PubMed]
- Huang, Q.; Zhang, Q.; Singh, V.P.; Shi, P.; Zheng, Y. Variations of dryness/wetness across China: Changing properties, drought risks, and causes. Glob. Planet. Chang. 2017, 155, 1–12. [Google Scholar] [CrossRef]
- Yuan, J.; Bian, Z.; Yan, Q.; Gu, Z.; Yu, H. An Approach to the Temporal and Spatial Characteristics of Vegetation in the Growing Season in Western China. Remote Sens. 2020, 12, 945. [Google Scholar] [CrossRef]
- De Vries, F.T.; Griffiths, R.I.; Bailey, M.; Craig, H.; Girlanda, M.; Gweon, H.S.; Hallin, S.; Kaisermann, A.; Keith, A.M.; Kretzschmar, M.; et al. Soil bacterial networks are less stable under drought than fungal networks. Nat. Commun. 2018, 9, 3033. [Google Scholar] [CrossRef]
- Song, X.; Yang, J.; Zhao, M.; Zhang, G.; Liu, F.; Wu, H. Heuristic cellular automaton model for simulating soil organic carbon under land use and climate change: A case study in eastern China. Agric. Ecosyst. Environ. 2019, 269, 156–166. [Google Scholar] [CrossRef]
- Doetterl, S.; Stevens, A.; Six, J.; Merckx, R.; Van Oost, K.; Casanova Pinto, M.; Casanova-Katny, A.; Muñoz, C.; Boudin, M.; Zagal Venegas, E.; et al. Soil carbon storage controlled by interactions between geochemistry and climate. Nat. Geosci. 2015, 8, 780–783. [Google Scholar] [CrossRef]










| Temperature | Precipitation | ||||
|---|---|---|---|---|---|
| Abbreviation | Index Name | Unit | Abbreviation | Index Name | Unit |
| TMINmean | Mean Minimum Temperature | °C | R10mm | Number of heavy precipitation days | d |
| DTR | Diurnal temperature range | °C | CDD | Consecutive dry days | d |
| FD0 | Frost days | d | CWD | Consecutive wet days | d |
| SU25 | Summer days | d | SDII | Simple daily intensity index | mm·d−1 |
| GSL | Growing season length | d | R × 1day | Maximum precipitation per day | mm |
| TN90p | Warm nights | d | PRCPTOT | Wet day precipitation | mm |
| WSDI | Warm speel duration index | d | R95p | Very wet day precipitation | mm |
| CSDI | Cold speel duration index | d | |||
| Table | Precipitation | ||||
|---|---|---|---|---|---|
| Index | Rate | Unit | Index | Rate | Unit |
| TMINmean | 0.294 | °C·(10a)−1 | R10mm | 0.592 | d·(10a)−1 |
| DTR | −0.211 | °C·(10a)−1 | CDD | 0.718 | d·(10a)−1 |
| FD0 | −4.221 ** | d·(10a)−1 | CWD | 0.013 | d·(10a)−1 |
| SU25 | −0.578 | d·(10a)−1 | SDII | 0.315 ** | mm·(d·10a)−1 |
| GSL | 2.335 | d·(10a)−1 | R × 1day | 2.254 | mm·(10a)−1 |
| TN90p | 0.744 * | d·(10a)−1 | PRCPTOT | 13.909 | mm·(10a)−1 |
| WSDI | −0.205 | d·(10a)−1 | R95p | 7.318 | mm·(10a)−1 |
| CSDI | −0.891 | d·(10a)−1 | |||
| Area | ID | 1 | 2 | 3 | 4 | 5 | 6 | 7 | 8 | 9 | 10 | 11 | 12 |
|---|---|---|---|---|---|---|---|---|---|---|---|---|---|
| Xinjiang | 2000 | 59,419 | 20,941 | 17,260 | 114,276 | 116,699 | 246,208 | 9269 | 38,235 | 4295 | 404,838 | 294,385 | 309,218 |
| 2018 | 90,253 | 13,721 | 13,908 | 132,260 | 110,666 | 239,079 | 11,357 | 17,799 | 8621 | 405,168 | 294,932 | 297,279 | |
| Change | +30,834 | −7220 | −3352 | +17,984 | −6033 | −7129 | +2088 | −20,436 | +4326 | +330 | +547 | −11,939 | |
| NXC | 2000 | 32,477 | 17,328 | 6812 | 65,756 | 50,903 | 79,386 | 3474 | 5954 | 2858 | 58,502 | 168,582 | 104,617 |
| 2018 | 47,628 | 10,758 | 3880 | 75,667 | 47,614 | 87,372 | 4382 | 2215 | 5663 | 50,985 | 147,471 | 113,014 | |
| Change | +15,151 | −6570 | −2932 | +9911 | −3289 | +7986 | +908 | −3739 | +2805 | −7517 | −21,111 | +8397 | |
| SXC | 2000 | 26,930 | 3603 | 10,441 | 48,501 | 65,775 | 16,6794 | 5795 | 32,217 | 1437 | 346,335 | 125,753 | 204,813 |
| 2018 | 42,619 | 2961 | 10,022 | 56,550 | 63,036 | 15,1661 | 6975 | 15,556 | 2958 | 354,184 | 147,422 | 184,450 | |
| Change | +15,689 | −642 | −419 | +8049 | −2739 | −15133 | +1180 | −16,661 | +1521 | +7849 | +21,669 | −20,363 |
| Xinjiang | Year | 2000 | Transfer in | |||||||||||
|---|---|---|---|---|---|---|---|---|---|---|---|---|---|---|
| Year | ID | 1 | 2 | 3 | 4 | 5 | 6 | 7 | 8 | 9 | 10 | 11 | 12 | |
| 2018 | 1 | 48,122 | 677 | 2567 | 3764 | 7983 | 13,073 | 525 | 1928 | 6171 | 4323 | 1120 | 42,131 | |
| 2 | 46 | 6160 | 797 | 4672 | 1183 | 376 | 136 | 32 | 2 | 136 | 70 | 111 | 7561 | |
| 3 | 1262 | 1450 | 2564 | 1958 | 2201 | 2530 | 122 | 3 | 69 | 1347 | 221 | 181 | 11,344 | |
| 4 | 899 | 9930 | 3307 | 69,926 | 22,949 | 7944 | 479 | 3557 | 71 | 1641 | 1027 | 10,530 | 62,334 | |
| 5 | 1766 | 1178 | 2809 | 18210 | 37,463 | 26,150 | 413 | 1147 | 83 | 4786 | 2539 | 14,122 | 73,203 | |
| 6 | 2672 | 574 | 2448 | 6677 | 28,962 | 102,422 | 493 | 1765 | 188 | 13,273 | 23,438 | 56,167 | 136,657 | |
| 7 | 320 | 201 | 184 | 420 | 675 | 808 | 5991 | 9 | 13 | 1479 | 806 | 451 | 5366 | |
| 8 | 4 | 1 | 72 | 350 | 327 | 13180 | 5 | 3860 | 4619 | |||||
| 9 | 3170 | 41 | 146 | 134 | 244 | 1050 | 80 | 1657 | 555 | 1276 | 268 | 6964 | ||
| 10 | 300 | 130 | 1625 | 998 | 3719 | 34,455 | 455 | 78 | 35,7077 | 4034 | 2297 | 48,091 | ||
| 11 | 652 | 93 | 587 | 476 | 2531 | 26,291 | 465 | 54 | 165 | 13,822 | 222,393 | 27,403 | 72,539 | |
| 12 | 210 | 503 | 225 | 6969 | 8439 | 30,782 | 110 | 18,488 | 41 | 4551 | 34,253 | 192,708 | 104,571 | |
| Transfer out | 11,297 | 14,781 | 14,696 | 44,350 | 79,236 | 143,786 | 3278 | 25,055 | 2638 | 47,761 | 71,992 | 116,510 | ||
| NXC | Year | 2000 | Transfer in | |||||||||||
| Year | ID | 1 | 2 | 3 | 4 | 5 | 6 | 7 | 8 | 9 | 10 | 11 | 12 | |
| 2018 | 1 | 26,023 | 309 | 859 | 1847 | 3530 | 7201 | 180 | 1097 | 3162 | 2597 | 823 | 21,605 | |
| 2 | 36 | 5567 | 399 | 3853 | 612 | 87 | 79 | 2 | 2 | 33 | 32 | 56 | 5191 | |
| 3 | 126 | 975 | 448 | 1078 | 480 | 443 | 29 | 1 | 9 | 50 | 120 | 121 | 3432 | |
| 4 | 586 | 8657 | 2273 | 44,048 | 11,890 | 2817 | 189 | 427 | 49 | 522 | 449 | 3760 | 31,619 | |
| 5 | 1273 | 818 | 1360 | 8113 | 20,770 | 10,347 | 129 | 62 | 66 | 833 | 1355 | 2488 | 26,844 | |
| 6 | 1972 | 313 | 907 | 2518 | 10,861 | 39,154 | 157 | 74 | 144 | 3760 | 13,961 | 13,551 | 48,218 | |
| 7 | 186 | 141 | 49 | 190 | 159 | 203 | 2491 | 3 | 10 | 534 | 266 | 150 | 1891 | |
| 8 | 4 | 41 | 19 | 23 | 1469 | 659 | 746 | |||||||
| 9 | 1843 | 29 | 99 | 96 | 168 | 877 | 15 | 1250 | 190 | 854 | 242 | 4413 | ||
| 10 | 117 | 36 | 145 | 133 | 288 | 7213 | 120 | 69 | 41,209 | 1072 | 583 | 9776 | ||
| 11 | 217 | 41 | 150 | 101 | 297 | 5629 | 39 | 130 | 5873 | 124,909 | 10,085 | 22,562 | ||
| 12 | 98 | 438 | 123 | 3738 | 1829 | 5392 | 46 | 3916 | 32 | 2336 | 22,967 | 72,099 | 40,915 | |
| Transfer out | 6454 | 11,761 | 6364 | 21,708 | 30,133 | 40,232 | 983 | 4485 | 1608 | 17,293 | 43,673 | 32,518 | ||
| SXC | Year | 2000 | Transfer in | |||||||||||
| Year | ID | 1 | 2 | 3 | 4 | 5 | 6 | 7 | 8 | 9 | 10 | 11 | 12 | |
| 2018 | 1 | 22,094 | 368 | 1708 | 1917 | 4453 | 5871 | 345 | 831 | 3009 | 1726 | 297 | 20,525 | |
| 2 | 10 | 592 | 397 | 819 | 571 | 289 | 57 | 30 | 103 | 38 | 55 | 2369 | ||
| 3 | 1134 | 475 | 2115 | 879 | 1720 | 2086 | 93 | 2 | 60 | 1297 | 101 | 60 | 7907 | |
| 4 | 310 | 1265 | 1029 | 25,868 | 11,050 | 5125 | 290 | 3130 | 22 | 1118 | 578 | 6765 | 30,682 | |
| 5 | 492 | 360 | 1449 | 10,093 | 16,688 | 15,803 | 284 | 1085 | 17 | 3953 | 1184 | 11,628 | 46,348 | |
| 6 | 699 | 260 | 1541 | 4157 | 18,095 | 63,254 | 336 | 1690 | 44 | 9513 | 9477 | 42,595 | 88,407 | |
| 7 | 134 | 60 | 135 | 230 | 516 | 605 | 3500 | 6 | 3 | 945 | 540 | 301 | 3475 | |
| 8 | 1 | 31 | 331 | 302 | 11,688 | 5 | 3198 | 3868 | ||||||
| 9 | 1327 | 12 | 47 | 38 | 76 | 173 | 65 | 407 | 365 | 422 | 26 | 2551 | ||
| 10 | 183 | 94 | 1480 | 865 | 3431 | 27,242 | 335 | 9 | 315,869 | 2962 | 1714 | 38,315 | ||
| 11 | 435 | 52 | 437 | 375 | 2234 | 20,661 | 426 | 54 | 35 | 7948 | 97,452 | 17,313 | 49,970 | |
| 12 | 112 | 65 | 102 | 3229 | 6610 | 25,383 | 64 | 14,532 | 9 | 2215 | 11,268 | 120,861 | 63,589 | |
| Transfer out | 4836 | 3011 | 8326 | 22,633 | 49,087 | 103,540 | 2295 | 20,529 | 1030 | 30,466 | 28,301 | 83,952 | ||
| Index | Temperature | Precipitation |
|---|---|---|
| S1NDVI | −0.082 | 0.538 *** |
| S2NDVI | 0.276 * | 0.747 *** |
| S3NDVI | 0.321 * | 0.278 * |
| GNDVI | 0.082 | 0.797 *** |
| Type | Extreme Indices | Percentage (%) | Pearson Correlation Coefficient | |||||||
|---|---|---|---|---|---|---|---|---|---|---|
| NC *** | NC ** | NC * | NC | PC | PC * | PC ** | PC *** | |||
| Temperature | TMINmean | 0.10 | 0.61 | 1.01 | 26.67 | 54.89 | 6.25 | 6.85 | 3.62 | 0.429 * |
| DTR | 15.45 | 19.87 | 10.98 | 39.95 | 12.44 | 0.43 | 0.72 | 0.17 | −0.634 *** | |
| FD0 | 1.02 | 3.57 | 4.08 | 59.80 | 29.82 | 0.87 | 0.68 | 0.16 | −0.341 | |
| SU25 | 1.28 | 4.13 | 4.23 | 52.18 | 35.22 | 1.45 | 1.17 | 0.33 | −0.082 | |
| GSL | 0.34 | 1.52 | 1.75 | 45.86 | 47.04 | 1.83 | 1.40 | 0.26 | 0.133 | |
| TN90p | 0.11 | 0.57 | 0.97 | 32.70 | 51.80 | 5.23 | 5.76 | 2.85 | 0.311 | |
| WSDI | 0.16 | 1.22 | 2.16 | 52.96 | 40.16 | 1.76 | 1.35 | 0.23 | −0.037 | |
| CSDI | 0.20 | 1.19 | 1.77 | 44.98 | 48.45 | 2.02 | 1.23 | 0.16 | −0.187 | |
| Precipitation | R10mm | 0.09 | 0.40 | 0.50 | 11.72 | 46.43 | 9.70 | 15.06 | 16.10 | 0.751 *** |
| CDD | 7.25 | 10.11 | 7.11 | 53.44 | 21.20 | 0.50 | 0.33 | 0.06 | −0.317 | |
| CWD | 0.12 | 0.50 | 0.71 | 25.03 | 57.86 | 6.09 | 6.48 | 3.21 | 0.286 | |
| SDII | 0.08 | 0.32 | 0.41 | 13.26 | 56.78 | 10.12 | 12.74 | 6.28 | 0.771 *** | |
| R × 1day | 0.12 | 0.39 | 0.44 | 13.37 | 51.50 | 10.77 | 14.08 | 9.33 | 0.758 *** | |
| PRCPTOT | 0.12 | 0.41 | 0.46 | 10.32 | 42.05 | 9.97 | 15.71 | 20.96 | 0.689 *** | |
| R95p | 0.06 | 0.31 | 0.40 | 12.64 | 48.10 | 11.47 | 16.07 | 10.95 | 0.721 *** | |
© 2020 by the authors. Licensee MDPI, Basel, Switzerland. This article is an open access article distributed under the terms and conditions of the Creative Commons Attribution (CC BY) license (http://creativecommons.org/licenses/by/4.0/).
Share and Cite
Yu, H.; Bian, Z.; Mu, S.; Yuan, J.; Chen, F. Effects of Climate Change on Land Cover Change and Vegetation Dynamics in Xinjiang, China. Int. J. Environ. Res. Public Health 2020, 17, 4865. https://doi.org/10.3390/ijerph17134865
Yu H, Bian Z, Mu S, Yuan J, Chen F. Effects of Climate Change on Land Cover Change and Vegetation Dynamics in Xinjiang, China. International Journal of Environmental Research and Public Health. 2020; 17(13):4865. https://doi.org/10.3390/ijerph17134865
Chicago/Turabian StyleYu, Haochen, Zhengfu Bian, Shouguo Mu, Junfang Yuan, and Fu Chen. 2020. "Effects of Climate Change on Land Cover Change and Vegetation Dynamics in Xinjiang, China" International Journal of Environmental Research and Public Health 17, no. 13: 4865. https://doi.org/10.3390/ijerph17134865
APA StyleYu, H., Bian, Z., Mu, S., Yuan, J., & Chen, F. (2020). Effects of Climate Change on Land Cover Change and Vegetation Dynamics in Xinjiang, China. International Journal of Environmental Research and Public Health, 17(13), 4865. https://doi.org/10.3390/ijerph17134865

