Optimal Strategies of Product Price, Quality, and Corporate Environmental Responsibility
Abstract
1. Introduction
2. Literature Review
3. Model Formulation and Notation
4. The Case without Government Subsidy
4.1. The Open-/Closed-loop Equilibrium
4.2. The Feedback Equilibrium
5. The Case with Government Subsidy
5.1. The Open-/Closed-loop Equilibrium
5.2. The Feedback Equilibrium
6. Simulation
6.1. The Optimal Price Levels
6.2. The Optimal Investment Levels in Quality
6.3. The Optimal Investment Levels in CER
6.4. The Optimal CER Knowledge Accumulations Levels
6.5. The Optimal Corporate Goodwill Levels
6.6. The Optimal Value Functions
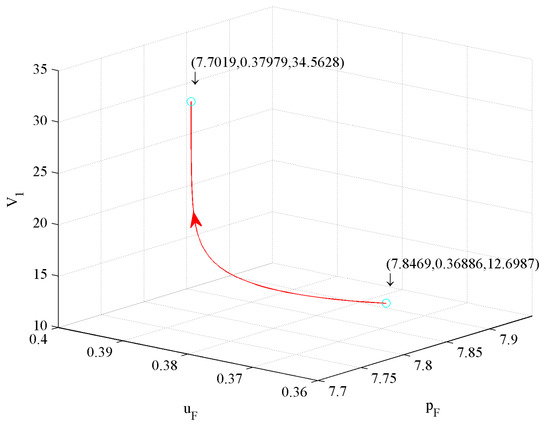
6.7. The Effect of Control Variables on Value Functions
7. Discussions
8. Conclusions
Author Contributions
Funding
Acknowledgments
Conflicts of Interest
References
- Abigail, E.H. Corporate Environmental Responsibility. In International Encyclopedia of Geography; Richardson, D., Castree, N., Goodchild, M.F., Kobayashi, A., Liu, W., Marston, R.A., Eds.; John Wiley & Sons, Ltd.: Hoboken, NJ, USA, 2017; pp. 1–7. [Google Scholar] [CrossRef]
- Aguado, E.; Holl, A. Differences of Corporate Environmental Responsibility in Small and Medium Enterprises: Spain and Norway. Sustainability 2018, 10, 1877. [Google Scholar] [CrossRef]
- Han, H.; Yu, J.; Kim, W. Environmental corporate social responsibility and the strategy to boost the airline’s image and customer loyalty intentions. J. Travel Tour. Mark. 2019, 36, 371–383. [Google Scholar] [CrossRef]
- Lee, S.H.; Park, C.H. Eco-Firms and the Sequential Adoption of Environmental Corporate Social Responsibility in the Managerial Delegation. B E J. Theor. Econ. 2019, 19. [Google Scholar] [CrossRef]
- Wang, X.Y.; Wang, L.H. State-enterprise relation, local economic priority, and corporate environmental responsibility. Appl. Econ. 2019, 51, 995–1009. [Google Scholar] [CrossRef]
- Zou, H.L.; Xie, X.M.; Qi, G.Y.; Yang, M.Y. The heterogeneous relationship between board social ties and corporate environmental responsibility in an emerging economy. Bus. Strategy Environ. 2019, 28, 40–52. [Google Scholar] [CrossRef]
- Qin, Y.; Harrison, J.; Chen, L. A framework for the practice of corporate environmental responsibility in China. J. Clean. Prod. 2019, 235, 426–452. [Google Scholar] [CrossRef]
- Suganthi, L. Examining the relationship between corporate social responsibility, performance, employees’ pro-environmental behavior at work with green practices as mediator. J. Clean. Prod. 2019, 232, 739–750. [Google Scholar] [CrossRef]
- Freeman, R.E. The politics of stakeholder theory: Some future directions. Bus. Ethics Q. 1994, 409–421. [Google Scholar] [CrossRef]
- Li, W.; Zhang, R. Corporate Social Responsibility, Ownership Structure, and Political Interference: Evidence from China. J. Bus. Ethics 2010, 96, 631–645. [Google Scholar] [CrossRef]
- McWilliams, A.; Siegel, D. Corporate Social Responsibility: a Theory of the Firm Perspective. Acad. Manag. Rev. 2001, 26, 117–127. [Google Scholar] [CrossRef]
- Babiak, K.; Trendafilova, S. CSR and environmental responsibility: motives and pressures to adopt green management practices. Corp. Soc. Responsib. Environ. Manag. 2011, 18, 11–24. [Google Scholar] [CrossRef]
- Gregory, A.; Tharyan, R.; Whittaker, J. Corporate Social Responsibility and Firm Value: Disaggregating the Effects on Cash Flow, Risk and Growth. J. Bus. Ethics 2014, 124, 633–657. [Google Scholar] [CrossRef]
- Statman, M.; Glushkov, D. The wages of social responsibility. Financ. Anal. J. 2009, 65, 33–46. [Google Scholar] [CrossRef]
- Jo, H.; Harjoto, M.A. Corporate governance and firm value: The impact of corporate social responsibility. J. Bus. Ethics 2011, 103, 351–383. [Google Scholar] [CrossRef]
- Jo, H.; Harjoto, M.A. The Causal Effect of Corporate Governance on Corporate Social Responsibility. J. Bus. Ethics 2012, 106, 53–72. [Google Scholar] [CrossRef]
- Eberle, D.; Berens, G.; Li, T. The impact of interactive corporate social responsibility communication on corporate reputation. J. Bus. Ethics 2013, 118, 731–746. [Google Scholar] [CrossRef]
- Lin-Hi, N.; Blumberg, I. The link between (not) practicing CSR and corporate reputation: Psychological foundations and managerial implications. J. Bus. Ethics 2018, 150, 185–198. [Google Scholar] [CrossRef]
- Mitra, R. Framing the corporate responsibility-reputation linkage: The case of Tata Motors in India. Public Relat. Rev. 2011, 37, 392–398. [Google Scholar] [CrossRef]
- Liu, W.; Wei, Q.; Huang, S.Q.; Tsai, S.B. Doing Good Again? A Multilevel Institutional Perspective on Corporate Environmental Responsibility and Philanthropic Strategy. Int. J. Environ. Res. Public Health 2017, 14, 1283. [Google Scholar] [CrossRef]
- Dang, V.T.; Nguyen, N.; Bu, X.; Wang, J. The Relationship between Corporate Environmental Responsibility and Firm Performance: A Moderated Mediation Model of Strategic Similarity and Organization Slack. Sustainability 2019, 11, 3395. [Google Scholar] [CrossRef]
- Nerlove, M.; Arrow, K.J. Optimal advertising policy under dynamic conditions. Economica 1962, 29, 129–142. [Google Scholar] [CrossRef]
- Burritt Roger, L. Sustainability accounting and reporting: fad or trend? Account. Audit. Account. J. 2010, 23, 829–846. [Google Scholar] [CrossRef]
- Schaltegger, S. Is environmental management accounting a discipline? A bibliometric literature review. Meditari Account. Res. 2013, 21, 4–31. [Google Scholar] [CrossRef]
- Maqbool, S.; Zameer, M.N. Corporate social responsibility and financial performance: An empirical analysis of Indian banks. Future Bus. J. 2018, 4, 84–93. [Google Scholar] [CrossRef]
- Juan Pablo, S.-I.H.; Benito, Y.-A.; Juan, M.-G. Moderating effect of firm size on the influence of corporate social responsibility in the economic performance of micro-, small- and medium-sized enterprises. Technol. Forecast. Soc. Chang. 2019, 119774. [Google Scholar] [CrossRef]
- Broadstock, D.C.; Matousek, R.; Meyer, M.; Tzeremes, N.G. Does corporate social responsibility impact firms’ innovation capacity? The indirect link between environmental & social governance implementation and innovation performance. J. Bus. Res. 2019. [Google Scholar] [CrossRef]
- Khan, H.u.R.; Ali, M.; Olya, H.G.T.; Zulqarnain, M.; Khan, Z.R. Transformational leadership, corporate social responsibility, organizational innovation, and organizational performance: Symmetrical and asymmetrical analytical approaches. Corp. Soc. Responsib. Environ. Manag. 2018, 25, 1270–1283. [Google Scholar] [CrossRef]
- Saha, R.; Shashi; Cerchione, R.; Singh, R.; Dahiya, R. Effect of ethical leadership and corporate social responsibility on firm performance: A systematic review. Corp. Soc. Responsib. Environ. Manag. 2019, 1–21. [Google Scholar] [CrossRef]
- Yoon, B.; Chung, Y. The effects of corporate social responsibility on firm performance: A stakeholder approach. J. Hosp. Tour. Manag. 2018, 37, 89–96. [Google Scholar] [CrossRef]
- Webb, N.J. Corporate profits and social responsibility: “Subsidization” of corporate income under charitable giving tax laws. J. Econ. Bus. 1996, 48, 401–421. [Google Scholar] [CrossRef]
- Webb, N.J.; Farmer, A. Corporate Goodwill: A Game Theoretic Approach to the Effect of Corporate Charitable Expenditures on Firm Behaviour. Ann. Public Coop. Econ. 2010, 67, 29–50. [Google Scholar] [CrossRef]
- Xu, X.D.; Zeng, S.X.; Chen, H.Q. Signaling good by doing good: How does environmental corporate social responsibility affect international expansion? Bus. Strategy Environ. 2018, 27, 946–959. [Google Scholar] [CrossRef]
- El Ghoul, S.; Guedhami, O.; Kim, H.; Park, K. Corporate Environmental Responsibility and the Cost of Capital: International Evidence. J. Bus. Ethics 2018, 149, 335–361. [Google Scholar] [CrossRef]
- Zeng, S.H.; Qin, Y.J.; Zeng, G.W. Impact of Corporate Environmental Responsibility on Investment Efficiency: The Moderating Roles of the Institutional Environment and Consumer Environmental Awareness. Sustainability 2019, 11, 4512. [Google Scholar] [CrossRef]
- Chuang, S.P.; Huang, S.J. The Effect of Environmental Corporate Social Responsibility on Environmental Performance and Business Competitiveness: The Mediation of Green Information Technology Capital. J. Bus. Ethics 2018, 150, 991–1009. [Google Scholar] [CrossRef]
- De Giovanni, P.; Zaccour, G. Optimal quality improvements and pricing strategies with active and passive product returns. Omega 2019, 88, 248–262. [Google Scholar] [CrossRef]
- Li, J.; Gómez, M.I.; Brent Ross, R.; Chaddad, F.R. Does passion for wine matter? The effects of owner motivation on pricing and quality decisions in emerging US wine regions. Agribusiness 2019. [Google Scholar] [CrossRef]
- Voros, J. An analysis of the dynamic price-quality relationship. Eur. J. Oper. Res. 2019, 277, 1037–1045. [Google Scholar] [CrossRef]
- Zhao, C.; Zhang, Y. Dynamic quality and pricing decisions in customer-intensive service systems with online reviews. Int. J. Prod. Res. 2019, 57, 5725–5748. [Google Scholar] [CrossRef]
- Hosseini-Motlagh, S.-M.; Nouri-Harzvili, M.; Choi, T.-M.; Ebrahimi, S. Reverse supply chain systems optimization with dual channel and demand disruptions: Sustainability, CSR investment and pricing coordination. Inf. Sci. 2019, 503, 606–634. [Google Scholar] [CrossRef]
- Khosroshahi, H.; Rasti-Barzoki, M.; Hejazi, S.R. A game theoretic approach for pricing decisions considering CSR and a new consumer satisfaction index using transparency-dependent demand in sustainable supply chains. J. Clean. Prod. 2019, 208, 1065–1080. [Google Scholar] [CrossRef]
- Jeong, W.S.; Yoon, S. Empirical-causal Approach to the Effects of Corporate Social Responsibility Activities: Is Product Quality Offset by the CSR Image? J. Prod. Res. 2014, 32, 83–92. [Google Scholar] [CrossRef]
- Gatti, L.; Caruana, A.; Snehota, I. The role of corporate social responsibility, perceived quality and corporate reputation on purchase intention: Implications for brand management. J. Brand Manag. 2012, 20, 65–76. [Google Scholar] [CrossRef]
- Nie, P.Y.; Wang, C.; Meng, Y. An analysis of environmental corporate social responsibility. Manag. Decis. Econ. 2019, 40, 384–393. [Google Scholar] [CrossRef]
- Wong, C.W.Y.; Miao, X.; Cui, S.; Tang, Y.H. Impact of Corporate Environmental Responsibility on Operating Income: Moderating Role of Regional Disparities in China. J. Bus. Ethics 2018, 149, 363–382. [Google Scholar] [CrossRef]
- Jiang, Y.; Xue, X.L.; Xue, W.R. Proactive Corporate Environmental Responsibility and Financial Performance: Evidence from Chinese Energy Enterprises. Sustainability 2018, 10, 964. [Google Scholar] [CrossRef]
- Lin, L.; Wang, H. Dynamic incentive model of knowledge sharing in construction project team based on differential game. J. Oper. Res. Soc. 2019, 70, 2084–2096. [Google Scholar] [CrossRef]
- Jiang, K.; You, D.; Li, Z.; Shi, S. A differential game approach to dynamic optimal control strategies for watershed pollution across regional boundaries under eco-compensation criterion. Ecol. Indic. 2019, 105, 229–241. [Google Scholar] [CrossRef]
- Xin, B.G.; Sun, M.H. A differential oligopoly game for optimal production planning and water savings. Eur. J. Oper. Res. 2018, 269, 206–217. [Google Scholar] [CrossRef]
- Yang, Y.X.; Xu, X. A differential game model for closed-loop supply chain participants under carbon emission permits. Comput. Ind. Eng. 2019, 135, 1077–1090. [Google Scholar] [CrossRef]
- Lu, F.; Zhang, J.; Tang, W. Wholesale price contract versus consignment contract in a supply chain considering dynamic advertising. Int. Trans. Oper. Res. 2019, 26, 1977–2003. [Google Scholar] [CrossRef]
- Wu, C.-H. Price competition and technology licensing in a dynamic duopoly. Eur. J. Oper. Res. 2018, 267, 570–584. [Google Scholar] [CrossRef]
- Wu, C.-H. Licensing to a competitor and strategic royalty choice in a dynamic duopoly. Eur. J. Oper. Res. 2019, 279, 840–853. [Google Scholar] [CrossRef]
- Xin, B.; Peng, W.; Sun, M. Optimal Coordination Strategy for International Production Planning and Pollution Abating under Cap-and-Trade Regulations. Int. J. Environ. Res. Public Health 2019, 16, 3490. [Google Scholar] [CrossRef] [PubMed]
- Esfahani, H. Profitability of horizontal mergers in the presence of price stickiness. Eur. J. Oper. Res. 2019, 279, 941–950. [Google Scholar] [CrossRef]
- Lu, J.; Zhang, J.; Jia, X.; Zhu, G. Optimal dynamic pricing, preservation technology investment and periodic ordering policies for agricultural products. Rairo-Oper. Res. 2019, 53, 731–747. [Google Scholar] [CrossRef]
- Kicsiny, R.; Varga, Z. Differential game model with discretized solution for the use of limited water resources. J. Hydrol. 2019, 569, 637–646. [Google Scholar] [CrossRef]
- Chan, C.K.; Zhou, Y.; Wong, K.H. A dynamic equilibrium model of the oligopolistic closed-loop supply chain network under uncertain and time-dependent demands. Transp. Res. Part E-Logist. Transp. Rev. 2018, 118, 325–354. [Google Scholar] [CrossRef]
- Caulkins, J.P.; Feichtinger, G.; Grass, D.; Hartl, R.F.; Kort, P.M.; Seidl, A. Interaction of pricing, advertising and experience quality: A dynamic analysis. Eur. J. Oper. Res. 2017, 256, 877–885. [Google Scholar] [CrossRef]
- Chenavaz, R. Dynamic pricing, product and process innovation. Eur. J. Oper. Res. 2012, 222, 553–557. [Google Scholar] [CrossRef]
- Thompson, P. Chapter 10—Learning by Doing. In Handbook of the Economics of Innovation; Hall, B.H., Rosenberg, N., Eds.; Elsevier: Amsterdam, The Netherlands, 2010; Volume 1, pp. 429–476. [Google Scholar]
- Clarke, F.H.; Darrough, M.N.; Heineke, J.M. Optimal Pricing Policy in the Presence of Experience Effects. J. Bus. 1982, 55, 517–530. [Google Scholar] [CrossRef]
- Chintagunta, P.K.; Vilcassim, N.J. An Empirical Investigation of Advertising Strategies in a Dynamic Duopoly. Manag. Sci. 1992, 38, 1230–1244. [Google Scholar] [CrossRef]
- Yu, W.; Xin, B. Governance Mechanism for Global Greenhouse Gas Emissions: A Stochastic Differential Game Approach. Math. Probl. Eng. 2013, 2013, 312585. [Google Scholar] [CrossRef]



















| Study | Main Relationship | Method | Reference |
|---|---|---|---|
| De Giovanni and Zaccour (2019) | Quality and product price | Two-stage model | [37] |
| Li et al. (2019) | Price and quality strategies | Tobit regression and ordinary least square models | [38] |
| Voros (2019) | Price and quality | Finite-time differential game | [39] |
| Zhao and Zhang (2019) | Price and quality | Dynamic programming model | [40] |
| Hosseini-Motlagh et al. (2019) | Price, sustainability level, and CSR | Stackelberg game | [41] |
| Khosroshahi et al. (2019) | Price, transparency, and CSR | Stackelberg game | [42] |
| Jeong and Yoon (2014) | Quality and CSR image | Empirical and causal approaches | [43] |
| Gatti, Caruana, and Snehota (2012) | CSR and perceived quality | Structural equation model | [44] |
| Nie, Wang, and Meng (2019) | CER and profit | Static game | [45] |
| Wong et al. (2018) | CER and income | Content analysis approach | [46] |
| Jiang, Xue and Xue (2018) | CER and performance | Multi-variables regression | [47] |
| Study | State Variables | Control Variables | Solution Type | Reference |
|---|---|---|---|---|
| Lin and Wang (2019) | Accumulation of sharing knowledge | Effort level of knowledge sharing, degree of incentive | Feedback | [48] |
| Jiang et al. (2019) | Pollutant stock | Emission capacity, pollution governance investment, eco-compensation ratio | Feedback | [49] |
| Xin and Sun (2018) | Product prices, water right prices | Production planning, water saving | Open-loop, closed-loop, feedback | [50] |
| Yang and Xu (2019) | Carbon stock, inventory level | Production output, product flow, product transaction, resource investment, carbon emission, carbon permit | Numerical | [51] |
| Lu, Zhang, and Tang (2019) | Corporation goodwill | Advertising effort, retail margin, wholesale price, profit rate of cost | Feedback | [52] |
| Wu (2018, 2019) | Network effect, innovation level | Price | Feedback | [53,54] |
| Xin, Peng, and Sun (2019) | Pollutant stock level | Production output, abatement effort | Feedback | [55] |
| Esfahani (2019) | Product price | Production output | Open-loop, closed-loop | [56] |
| Lu et al. (2019) | Product price | Order quantity, advertising effort, wholesale price | Feedback | [57] |
| Kicsiny and Varga (2019) | Water resource volume, payoff | consumption flow rate | Numerical | [58] |
| Chan, Zhou, and Wong (2019) | Cumulative profit | New production output | Numerical | [59] |
| Variables | Description |
|---|---|
| The product price at time | |
| Investment in CER at time | |
| The corporate goodwill at time | |
| CER knowledge accumulation from time 0 to | |
| Investment in product quality at time | |
| The marginal cost of production | |
| The cost of CER at time | |
| The demand function at time | |
| The marginal government subsidy function at time | |
| The net profit rate with at time , denotes without and with government subsidy, respectively. |
| Parameters | Description |
|---|---|
| The expected price for the brand with current corporate goodwill, | |
| The initial level of corporate goodwill, | |
| The initial CER knowledge accumulations, | |
| The price effect on the corporate goodwill, | |
| The effect of CER investment on the corporate goodwill, | |
| The effect of quality investment on the corporate goodwill, | |
| The depreciation rate of the corporate goodwill, | |
| The rate of government subsidy, | |
| The effect of CER investment on CER cost, | |
| The learning rate of CER, | |
| The demand intercept, | |
| The effect of quality investment on demand, | |
| The price effect on demand, | |
| The corporate goodwill effect on demand, | |
| The effect of CER investment on the knowledge accumulations, | |
| The discount rate, | |
| , , , | Dynamic adjoint variables |
| The effect of quality investment on the margin production cost, | |
| , , , | Constants |
© 2019 by the authors. Licensee MDPI, Basel, Switzerland. This article is an open access article distributed under the terms and conditions of the Creative Commons Attribution (CC BY) license (http://creativecommons.org/licenses/by/4.0/).
Share and Cite
Peng, W.; Xin, B.; Kwon, Y. Optimal Strategies of Product Price, Quality, and Corporate Environmental Responsibility. Int. J. Environ. Res. Public Health 2019, 16, 4704. https://doi.org/10.3390/ijerph16234704
Peng W, Xin B, Kwon Y. Optimal Strategies of Product Price, Quality, and Corporate Environmental Responsibility. International Journal of Environmental Research and Public Health. 2019; 16(23):4704. https://doi.org/10.3390/ijerph16234704
Chicago/Turabian StylePeng, Wei, Baogui Xin, and Yekyung Kwon. 2019. "Optimal Strategies of Product Price, Quality, and Corporate Environmental Responsibility" International Journal of Environmental Research and Public Health 16, no. 23: 4704. https://doi.org/10.3390/ijerph16234704
APA StylePeng, W., Xin, B., & Kwon, Y. (2019). Optimal Strategies of Product Price, Quality, and Corporate Environmental Responsibility. International Journal of Environmental Research and Public Health, 16(23), 4704. https://doi.org/10.3390/ijerph16234704

