Emotion, Psychological Well-Being and Their Influence on Resilience. A Study with Semi-Professional Athletes
Abstract
1. Introduction
2. Method
2.1. Participants
2.2. Instruments
2.3. Procedure
2.4. Data Analysis
3. Results
3.1. Preliminary Results
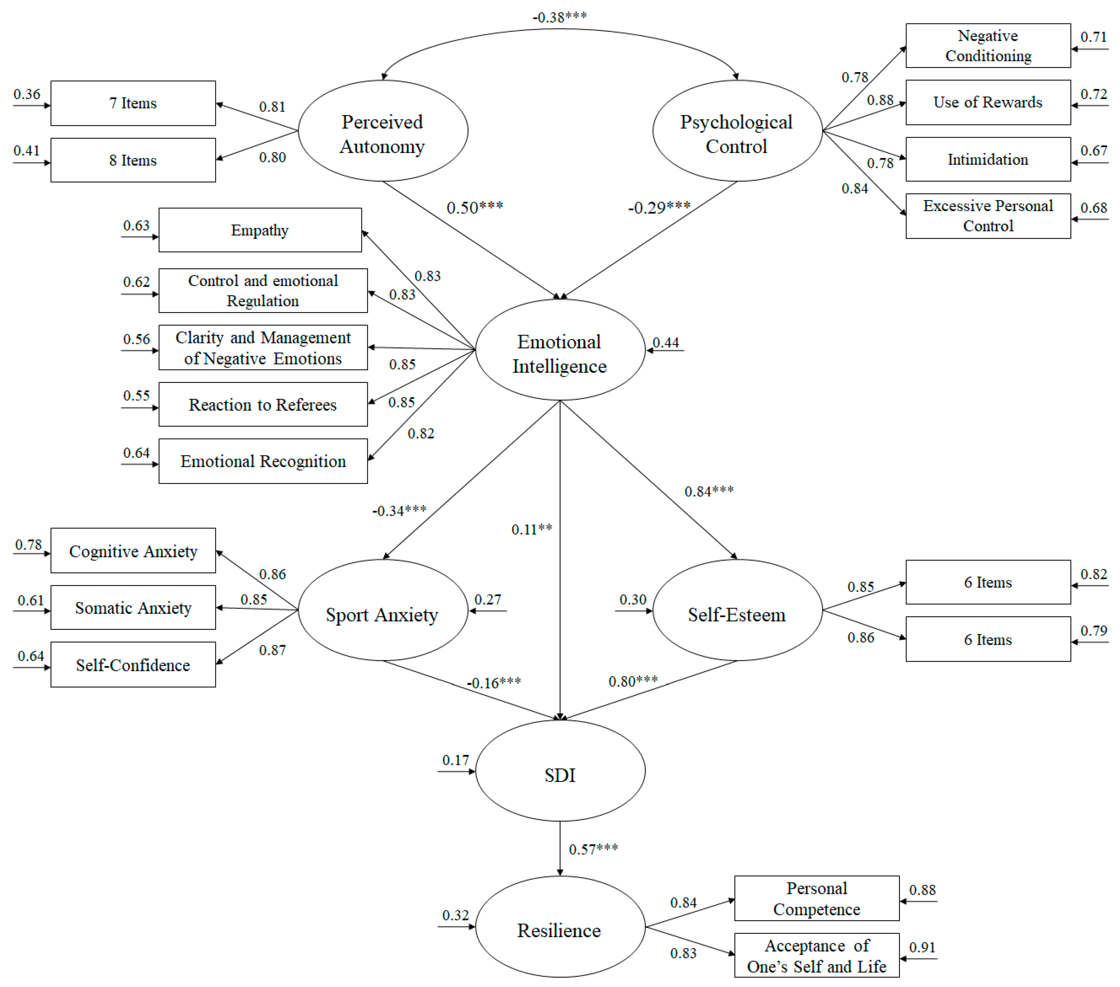
3.2. Structural Equations Model Analysis
- (a)
- The correlation between psychological control and autonomy support were negative (β = −0.38, p < 0.001).
- (b)
- Psychological control negatively predicted emotional intelligence (β = −0.29, p < 0.001). Autonomy support positively predicted emotional intelligence (β = 0.50, p < 0.001).
- (c)
- Emotional intelligence positively predicted SDI (β = 0.62, p < 0.05), negatively predicted anxiety (β = −0.34, p < 0.001), and, finally, positively predicted self-esteem (β = 0.83, p < 0.01).
- (d)
- Sports anxiety negatively predicted SDI (β = −0.12, p < 0.001) and self-esteem positively predicted SDI (β = 0.74, p < 0.001).
- (e)
- SDI positively predicted resilience (β = 0.57, p < 0.001).
4. Discussion
5. Conclusions
Author Contributions
Funding
Conflicts of Interest
References
- Loucks, A.B.; Kiens, B.; Wright, H. Energy availability in athletes. J. Sports Sci. 2011, 29, 7–15. [Google Scholar] [CrossRef] [PubMed]
- Bäckmand, H.; Kujala, U.; Sarna, S.; Kaprio, J. Former athletes’ health-related lifestyle behaviours and self-rated health in late adulthood. Int. J. Sports Sci. Coach. 2010, 31, 751–758. [Google Scholar] [CrossRef] [PubMed]
- Harre, D. Trainingslehre; Sportverlag: Berlin/Heidelberg, Germany, 1982. [Google Scholar]
- Lyle, J. Reflecting on the Development of a Conceptual Framework for Sport Coaching. Int. J. Sports Sci. Coach. 2018, 5, 90–98. [Google Scholar] [CrossRef]
- Cantón, E.; Checa, I. Entrenamiento psicológico en baile deportivo y de competición. Revista de Psicología del Deporte 2011, 2, 473–490. [Google Scholar]
- Puig, N.; Vilanova, A. Positive functions of emotions in achievement sports. Res. Q. Exerc. Sport 2011, 82, 334–344. [Google Scholar] [CrossRef] [PubMed]
- Deci, E.L.; Ryan, R.M. Self-determination theory: A macrotheory of human motivation, development, and health. Can. Psychol. 2008, 49, 182–187. [Google Scholar] [CrossRef]
- Ryan, R.M.; Deci, E.L. Self-Determination Theory: Basic Psychological Needs in Motivation, Development, and Wellness; Guilford Publications: New York, NY, USA, 2017. [Google Scholar]
- Bartholomew, K.J.; Ntoumanis, N.; Thøgersen-Ntoumani, C. The controlling interpersonal style in a coaching context: Development and initial validation of a psychometric scale. J. Sport Exerc. Psychol. 2010, 32, 193–216. [Google Scholar] [CrossRef]
- Lynch, M.F.; La Guardia, J.G.; Ryan, R.M. On being yourself in different cultures: Ideal and actual self-concept, autonomy support, and well-being in China, Russia, and the United States. J. Posit. Psychol. 2009, 4, 290–304. [Google Scholar] [CrossRef]
- Stebbings, J.; Taylor, I.M.; Spray, C.M.; Ntoumanis, N. Antecedents of perceived coach interpersonal behaviors: The coaching environment and coach psychological well-and ill-being. J. Sport Exerc. Psychol. 2012, 34, 481–502. [Google Scholar] [CrossRef]
- Barcza-Renner, K.; Eklund, R.C.; Morin, A.J.; Habeeb, C.M. Controlling coaching behaviors and athlete burnout: Investigating the mediating roles of perfectionism and motivation. J. Sport Exerc. Psychol. 2016, 38, 30–44. [Google Scholar] [CrossRef]
- Petrides, K.V.; Mikolajczak, M.; Mavroveli, S.; Sanchez-Ruiz, M.J.; Furnham, A.; Pérez-González, J.C. Developments in trait emotional intelligence research. Emot. Rev. 2016, 8, 335–341. [Google Scholar] [CrossRef]
- BarOn, R. Emotional intelligence: An integral part of positive psychology. S. Afr. J. Psychol. 2010, 40, 54–62. [Google Scholar] [CrossRef]
- Mayer, J.D.; Salovey, P.; Caruso, C. Models of emotional intelligence. In Handbook of Intelligence; Sternberg, R.J., Ed.; Cambridge: New York, NY, USA, 2000; pp. 396–420. [Google Scholar]
- Cecchini, J.A.; Méndez-Giménez, A.; García, C. Validación del cuestionario de inteligencia emocional en educación física. Revista de Psicología del Deporte 2018, 27, 87–96. [Google Scholar]
- Bernstein, E.; Phillips, S.R.; Silverman, S. Attitudes and perceptions of middle school students toward competitive activities in physical education. J. Teach. Phys. Educ. 2011, 30, 69–83. [Google Scholar] [CrossRef]
- Southwick, S.M.; Bonanno, G.A.; Masten, A.S.; Panter-Brick, C.; Yehuda, R. Resilience definitions, theory, and challenges: Interdisciplinary perspectives. Eur. J. Psychotraumatol. 2014, 5, 25338. [Google Scholar] [CrossRef]
- Fletcher, D.; Sarkar, M. A grounded theory of psychological resilience in Olympic champions. Psychol. Sport Exerc. 2012, 13, 669–678. [Google Scholar] [CrossRef]
- Bamber, M.D.; Schneider, J.K. Mindfulness-based meditation to decrease stress and anxiety in college students: A narrative synthesis of the research. Rev. Educ. Res. 2016, 18, 1–32. [Google Scholar] [CrossRef]
- Krane, V.; Williams, J. Performance and somatic anxiety, cognitive anxiety, and confidence changes prior to competition. J. Sport Behav. 1987, 10, 47–53. [Google Scholar]
- Stonerock, G.L.; Hoffman, B.M.; Smith, P.J.; Blumenthal, J.A. Exercise as treatment for anxiety: Systematic review and analysis. Ann. Behav. Med. 2015, 49, 542–556. [Google Scholar] [CrossRef]
- Balyan, K.Y.; Tok, S.; Tatar, A.; Binboga, E.; Balyan, M. The relationship among personality, cognitive anxiety, somatic anxiety, physiological arousal, and performance in male athletes. J. Clin. Sport Psychol. 2016, 10, 48–58. [Google Scholar] [CrossRef]
- Garcia-Mas, A.; Fuster-Parra, P.; Ponseti, F.J.; Palou, P.; Olmedilla, A. A Bayesian network to study motivation, motivational climate and anxiety in young competitive team players. Anal. Psicol. 2015, 31, 355–368. [Google Scholar]
- Bum, C.H.; Shin, S.H. The Relationships between Coaches’ Leadership Styles, Competitive State Anxiety, and Golf Performance in Korean Junior Golfers. Sport Sci. Rev. 2015, 24, 371–386. [Google Scholar] [CrossRef]
- Schaefer, J.; Vella, S.A.; Allen, M.S.; Magee, C.A. Competition anxiety, motivation, and mental toughness in golf. J. Appl. Sport Psychol. 2016, 28, 309–320. [Google Scholar] [CrossRef]
- Slutzky, C.B.; Simpkins, S.D. The link between children’s sport participation and self-esteem: Exploring the mediating role of sport self-concept. Psychol. Sport Exerc. 2009, 10, 381–389. [Google Scholar] [CrossRef]
- Amoedo, N.A.; Juste, R.P. Evaluación de la autoeficacia y de la autoestima en el rendimiento deportivo en Judo. Retos Nuevas Tendencias en Educación Física Deporte y Recreación 2016, 29, 109–113. [Google Scholar]
- Jawaher, M.; Dorsa, T.; Ines, F.; Imen, B.; Abdelaziz, J. Athletic performance, self-esteem and temperamental profile: Which relationship? Tunis Med. 2015, 93, 175–180. [Google Scholar]
- Liu, M.; Wu, L.; Ming, Q. How does physical activity intervention improve self-esteem and self-concept in children and adolescents? Evidence from a meta-analysis. PLoS ONE 2015, 10, e0134804. [Google Scholar] [CrossRef]
- Mruk, C.J. Self-Esteem: Research, Theory, and Practice: Toward a Positive Psychology of Self-Esteem, 3rd ed.; Springer: New York, NY, USA, 2006. [Google Scholar]
- Van Raalte, J.L.; Vincent, A.; Brewer, B.W. Self-talk: Review and sport-specific model. Psychol. Sport Exerc. 2016, 22, 139–148. [Google Scholar] [CrossRef]
- Balaguer, I.; Castillo, I.; Duda, J.L. Apoyo a la autonomía, satisfacción de las necesidades, motivación y bienestar en deportistas de competición: Un análisis de la teoría de la autodeterminación. Revista de Psicología del Deporte 2008, 17, 123–139. [Google Scholar]
- Williams, G.C.; Grow, V.M.; Freedman, Z.R.; Ryan, R.M.; Deci, E.L. Motivational predictors of weight loss and weight-loss maintenance. J. Personal. Soc. Psychol. 1996, 70, 115–122. [Google Scholar] [CrossRef]
- Castillo, I.; González, L.; Fabra, P.; Mercé, J.; Balaguer, I. Estilo interpersonal controlador del entrenador frustración de las necesidades psicológicas básicas, y burnout en futbolistas infantiles. Cuadernos de Psicología del Deporte 2012, 12, 143–146. [Google Scholar] [CrossRef]
- Arruza, J.; González, O.; Palacios, M.; Arribas, S.; Telletxea, S. Un modelo de medida de la Inteligencia Emocional percibida en contextos deportivo/competitivos. Revista de Psicología del Deporte 2013, 2, 405–413. [Google Scholar]
- Marsh, H.W.; Richards, G.E.; Johnson, S.; Roche, L.; Tremayne, P. Physical self-description question-naire: Psychometric properties and a multitrait-multi-method analysis of relations to existing instruments. J. Sport Exerc. Psychol. 1994, 16, 270–305. [Google Scholar] [CrossRef]
- Cox, R.H.; Martens, M.P.; Russell, W.D. Measuring anxiety in athletics: The revised competitive state anxiety inventory-2. J. Sport Exerc. Psychol. 2003, 25, 519–533. [Google Scholar] [CrossRef]
- Andrade, E.M.; Lois, G.; Arce, C. Propiedades psicométricas de la versión española del Inventario de Ansiedad Competitiva CSAI-2R en deportistas. Psicothema 2007, 1, 150–155. [Google Scholar]
- Lonsdale, C.; Hodge, K.; Rose, E.A. The behavioural regulation in sport questionnaire (BRSQ): Instrument development and initial validity evidence. J. Sport Exerc. Psychol. 2008, 30, 323–355. [Google Scholar] [CrossRef]
- Viladrich, C.; Torregrosa, M.; Cruz, J. Calidad psicométrica de la adaptación española del Cuestionario de Regulación Conductual en el Deporte. Psicothema 2011, 23, 786–794. [Google Scholar]
- Vallerand, R.J. A hierarchical model of intrinsic and extrinsic motivation for sport and physical activity. In Intrinsic Motivation and Self-Determination in Exercise and Sport; Hagger, M.S., Chatzisarantis, N.L.D., Eds.; Human Kinetics: Champaign, IL, USA, 2007; pp. 255–279, 356–363. [Google Scholar]
- Trigueros, R.; Álvarez, J.F.; Aguilar-Parra, J.M.; Alcaraz-Ibáñez, M.; Rosado, A. Validación y adaptación española de la escala de resiliencia en el contexto deportivo (ERCD). Psychol. Soc. Educ. 2017, 9, 311–324. [Google Scholar] [CrossRef][Green Version]
- Vigário, I.; Serpa, S.; Rosado, A. Tradução e Adaptação da Escala de Resiliência Para a População Portuguesa; Universidade Técnica de Lisboa, Facultade de Motricidad Humana: Lisbon, Portugal, 2009. [Google Scholar]
- Hair, J.; Black, W.; Babin, B.; Anderson, R. Multivariate Data Analysis; Prentice-Hall, Inc.: Upper Saddle River, NJ, USA, 2010. [Google Scholar]
- Marsh, H.W.; Hau, K.T.; Wen, Z. In search of golden rules: Comment on hypothesis-testing approaches to setting cutoff values for fit indexes and dangers in overgeneralizing Hu and Bentler’s (1999) findings. Struct. Equ. Model. 2004, 11, 320–341. [Google Scholar] [CrossRef]
- McDonald, R.P.; Ho, M.H.R. Principles and practice in reporting structural equation analyses. Psychol. Methods 2002, 7, 64–72. [Google Scholar] [CrossRef]
- Zizzi, S.; Deaner, H.; Hirschhorn, D. The relationship between emotional intelligence and performance among college basketball players. J. Appl. Sport Psychol. 2003, 15, 262–269. [Google Scholar] [CrossRef]
- Sarkar, M.; Fletcher, D. Psychological resilience in sport performers: A review of stressors and protective factors. J. Sports Sci. 2014, 32, 1419–1434. [Google Scholar] [CrossRef] [PubMed]
- Clark, K.E.; Ladd, G.W. Connectedness and autonomy support in parent–child relationships: Links to children’s socioemotional orientation and peer relationships. Dev. Psychol. 2000, 36, 485–493. [Google Scholar] [CrossRef] [PubMed]
- Tugade, M.M.; Fredrickson, B.L. Resilient individuals use positive emotions to bounce back from negative emotional experiences. J. Personal. Soc. Psychol. 2004, 86, 320–328. [Google Scholar] [CrossRef]
- Thelwell, R.C.; Lane, A.M.; Weston, N.J.; Greenlees, I.A. Examining relationships between emotional intelligence and coaching efficacy. Int. J. Sport Exerc. Psychol. 2008, 6, 224–235. [Google Scholar] [CrossRef]
- Johnson, H.A.M.; Spector, P.E. Service with a smile: Do emotional intelligence, gender, and autonomy moderate the emotional labor process? J. Occup. Health Psychol. 2007, 12, 319–331. [Google Scholar] [CrossRef]
- Wu, Y.C. Job stress and job performance among employees in the Taiwanese finance sector: The role of emotional intelligence. Soc. Behav. Personal. Int. J. 2011, 39, 21–31. [Google Scholar] [CrossRef]
- Roth, G.; Assor, A. The costs of parental pressure to express emotions: Conditional regard and autonomy support as predictors of emotion regulation and intimacy. J. Adolesc. 2012, 35, 799–808. [Google Scholar] [CrossRef]
- Rey, L.; Extremera, N.; Pena, M. Perceived emotional intelligence, self-esteem and life satisfaction in adolescents. Psychosoc. Interv. 2011, 20, 227–234. [Google Scholar] [CrossRef]
- Aouani, H.; Slimani, M.; Bragazzi, N.L.; Hamrouni, S.; Elloumi, M. A preliminary validation of the Arabic version of the “Profile of Emotional Competence” questionnaire among Tunisian adolescent athletes and nonathletes: Insights and implications for sports psychology. Psychol. Res. Behav. Manag. 2019, 12, 155. [Google Scholar] [CrossRef]
- Bhochhibhoya, A.; Branscum, P.; Taylor, E.L.; Hofford, C. Exploring the relationships of physical activity, emotional intelligence, and mental health among college students. Am. J. Health Stud. 2014, 29, 191–198. [Google Scholar]
- Kajbafnezhad, H.; Ahadi, H.; Heidarie, A.R.; Askari, P.; Enayati, M. Difference between team and individual sports with respect to psychological skills, overall emotional intelligence and athletic success motivation in Shiraz city athletes. Int. J. Sci. Basic Appl. Res. 2011, 1, 1904–1909. [Google Scholar]
- Laborde, S.; Dosseville, F.; Allen, M.S. Emotional intelligence in sport and exercise: A systematic review. Scand. J. Med. Sci. Sports 2016, 26, 862–874. [Google Scholar] [CrossRef] [PubMed]
- Lu, F.J.; Li, G.S.F.; Hsu, E.Y.W.; Williams, L. Relationship between athletes’ emotional intelligence and precompetitive anxiety. Percept. Mot. Skills 2010, 110, 323–338. [Google Scholar] [CrossRef]
- Laborde, S.; Lautenbach, F.; Allen, M.S.; Herbert, C.; Achtzehn, S. The role of trait emotional intelligence in emotion regulation and performance under pressure. Personal. Individ. Dif. 2014, 57, 43–47. [Google Scholar] [CrossRef]
- Standage, M.; Gillison, F. Students’ motivational responses toward school physical education and their relationship to general self-esteem and health-related quality of life. Psychol. Sport Exerc. 2007, 8, 704–721. [Google Scholar] [CrossRef]
- Putnick, D.L.; Hahn, C.S.; Hendricks, C.; Bornstein, M.H. Developmental stability of scholastic, social, athletic, and physical appearance self-concepts from preschool to early adulthood. J. Child Psychol. Psychiatry 2019. [Google Scholar] [CrossRef]
- Robins, R.W.; Trzesniewski, K.H.; Tracy, J.L.; Gosling, S.D.; Potter, J. Global self-esteem across the life span. Psychol. Aging 2002, 17, 423. [Google Scholar] [CrossRef]

| Participants | N |
|---|---|
| Male | 289 |
| Volleyball | 76 |
| Handball | 84 |
| Basketball | 129 |
| Female | 258 |
| Volleyball | 77 |
| Handball | 78 |
| Basketball | 103 |
| Variables | M | SD | 1 | 2 | 3 | 4 | 5 | 6 | 7 |
|---|---|---|---|---|---|---|---|---|---|
| 1. Perceived autonomy support | 4.44 | 1.30 | −0.52 *** | 0.57 *** | −0.29 *** | 0.56 *** | 0.57 *** | 0.36 *** | |
| 2. Psychological control | 1.81 | 1.02 | −0.50 *** | 0.39 *** | −0.44 *** | −0.44 *** | −0.27 *** | ||
| 3. Emotional intelligence | 3.94 | 1.46 | −0.34 *** | 0.77 *** | 0.77 *** | 0.53 *** | |||
| 4. Sports anxiety | 1.87 | 1.26 | −0.39 *** | −0.34 *** | −0.20 *** | ||||
| 5. SDI | 11.58 | 12.43 | 0.81 *** | 0.55 *** | |||||
| 6. Self-esteem | 4.88 | 1.71 | 0.53 *** | ||||||
| 7. Resilience | 4.02 | 1.11 |
© 2019 by the authors. Licensee MDPI, Basel, Switzerland. This article is an open access article distributed under the terms and conditions of the Creative Commons Attribution (CC BY) license (http://creativecommons.org/licenses/by/4.0/).
Share and Cite
Trigueros, R.; Aguilar-Parra, J.M.; Álvarez, J.F.; González-Bernal, J.J.; López-Liria, R. Emotion, Psychological Well-Being and Their Influence on Resilience. A Study with Semi-Professional Athletes. Int. J. Environ. Res. Public Health 2019, 16, 4192. https://doi.org/10.3390/ijerph16214192
Trigueros R, Aguilar-Parra JM, Álvarez JF, González-Bernal JJ, López-Liria R. Emotion, Psychological Well-Being and Their Influence on Resilience. A Study with Semi-Professional Athletes. International Journal of Environmental Research and Public Health. 2019; 16(21):4192. https://doi.org/10.3390/ijerph16214192
Chicago/Turabian StyleTrigueros, Rubén, José M. Aguilar-Parra, Joaquín F. Álvarez, Jerónimo J. González-Bernal, and Remedios López-Liria. 2019. "Emotion, Psychological Well-Being and Their Influence on Resilience. A Study with Semi-Professional Athletes" International Journal of Environmental Research and Public Health 16, no. 21: 4192. https://doi.org/10.3390/ijerph16214192
APA StyleTrigueros, R., Aguilar-Parra, J. M., Álvarez, J. F., González-Bernal, J. J., & López-Liria, R. (2019). Emotion, Psychological Well-Being and Their Influence on Resilience. A Study with Semi-Professional Athletes. International Journal of Environmental Research and Public Health, 16(21), 4192. https://doi.org/10.3390/ijerph16214192

