Application of the Theory of Planned Behavior in Environmental Science: A Comprehensive Bibliometric Analysis
Abstract
1. Introduction
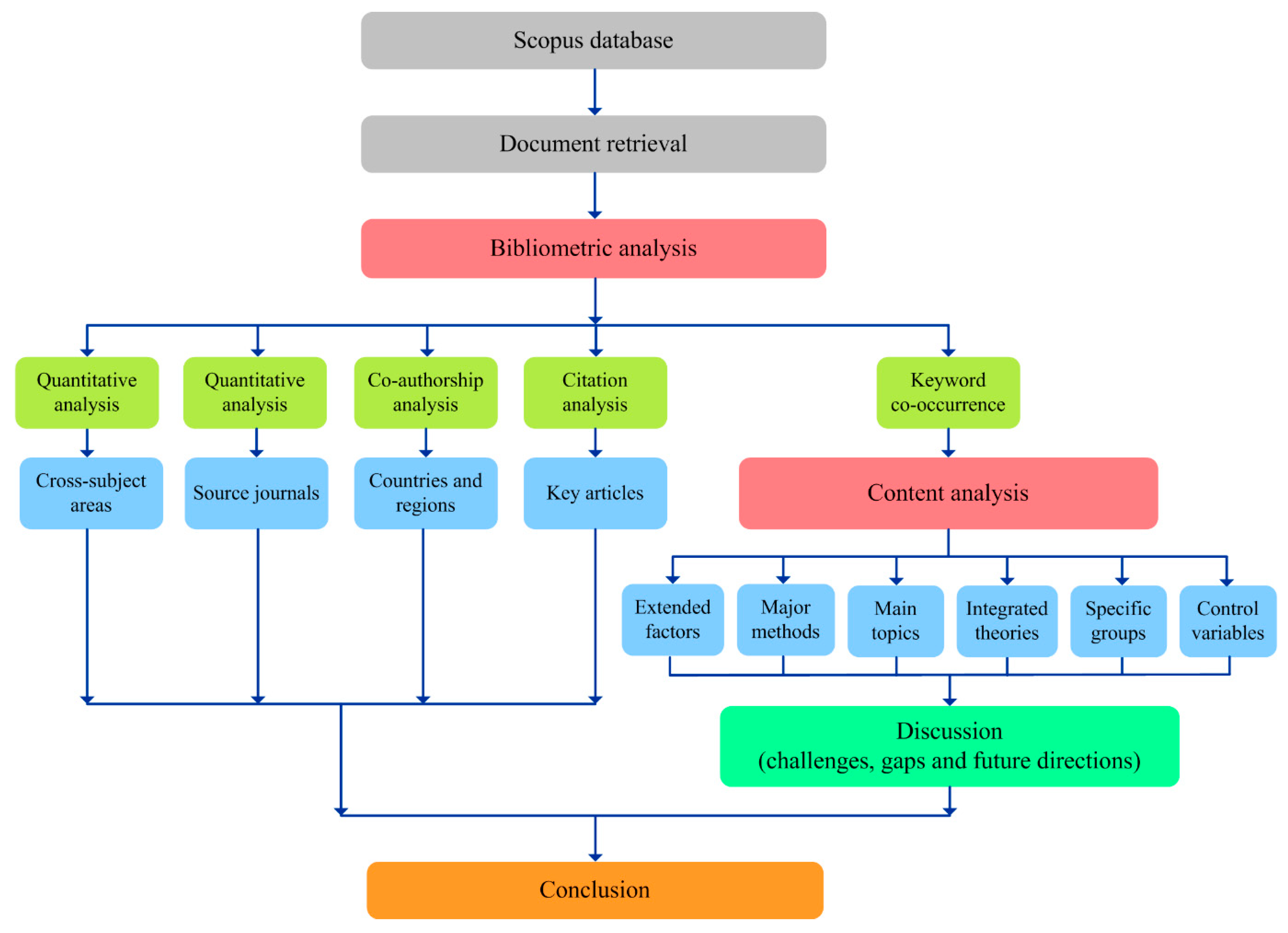
2. Research Methodology
2.1. Bibliometric Analysis
2.2. Content Analysis
3. Information Retrieval
3.1. Document Identification and Extraction
3.2. Preliminary Literature Statistics
4. Bibliometric Analysis
4.1. Quantitative Analysis: Cross-Subject Areas and Primary Source Journals
4.2. Co-Authorship Analysis: Productive Countries and Regions
4.3. Citation Analysis: Key Articles
4.4. Keyword Co-Occurrence Analysis: Main Topics, Major Methods, Extended Factors, Integrated Theories, Specific Groups, and Control Variables
4.4.1. Main Topic Distributions
4.4.2. Integrated Theories, Extended Factors, and Control Variables
4.4.3. Specific Groups and Major Methods
5. Discussion: Current Challenges, Gaps, and Future Directions
6. Conclusions
6.1. Main Research Findings
6.2. Contributions
6.3. Limitations
Author Contributions
Funding
Acknowledgments
Conflicts of Interest
References
- IPCC. Climate Change 2014: Mitigation of Climate; Contribution of Working Group III to the Fifth Assessment Report of the Intergovernmental Panel on Climate Change: Cambridge, UK, 2014. [Google Scholar]
- Mi, Z.; Zheng, J.; Meng, J.; Zheng, H.; Li, X.; Coffman, D.M. Carbon emissions of cities from a consumption-based perspective. Appl. Energy 2019, 235, 509–518. [Google Scholar] [CrossRef]
- Liu, Y.; Wang, Y.; Li, D. Estimation and uncertainty analysis on carbon dioxide emissions from construction phase of real highway projects in China. J. Clean. Prod. 2017, 144, 337–346. [Google Scholar] [CrossRef]
- Klöckner, C.A. A comprehensive model of the psychology of environmental behaviour—A meta-analysis. Glob. Environ. Chang. 2013, 23, 1028–1038. [Google Scholar] [CrossRef]
- Steg, L.; Vlek, C. Encouraging pro-environmental behaviour: An integrative review and research agenda. J. Environ. Psychol. 2009, 29, 309–317. [Google Scholar] [CrossRef]
- Ding, Z.; Jiang, X.; Liu, Z.; Long, R.; Xu, Z.; Cao, Q. Factors affecting low-carbon consumption behavior of urban residents: A comprehensive review. Resour. Conserv. Recycl. 2018, 132, 3–15. [Google Scholar] [CrossRef]
- Li, D.; Zhao, L.; Ma, S.; Shao, S.; Zhang, L. What influences an individual’s pro-environmental behavior? A literature review. Resour. Conserv. Recycl. 2019, 146, 28–34. [Google Scholar] [CrossRef]
- Fishbein, M.; Ajzen, I. Belief, Attitude, Intention, and Behaviour: An Introduction to Theory and Research; Reading, Addison-Wesley: Boston, MA, USA, 1975. [Google Scholar]
- Ajzen, I. From Intentions to Actions: A Theory of Planned Behavior; Springer: Berlin/Heidelberg, Germany, 1985. [Google Scholar]
- Ajzen, I. The theory of planned behavior. Organ. Behav. Hum. Decis. Process. 1991, 50, 179–211. [Google Scholar] [CrossRef]
- Conner, M.; Armitage, J. Extending the Theory of Planned Behavior: A Review and Avenues for Further Research. J. Appl. Soc. Psychol. 1998, 28, 1429–1464. [Google Scholar] [CrossRef]
- Yuzhanin, S.; Fisher, D. Article information: The efficacy of the theory of planned behavior for predicting intentions to choose a travel destination: A review. Tour. Rev. 2016, 71, 135–147. [Google Scholar] [CrossRef]
- Godin, G.; Kok, G. The Theory of Planned Behavior: A Review of Its Applications to Health-related Behaviors. Am. J. Health Promot. 1996, 11, 87–98. [Google Scholar] [CrossRef]
- Armitage, C.; Conner, M. Efficacy of the theory of planned behaviour: A meta-analytic review. Br. J. Soc. Psychol. 2001, 40, 471–499. [Google Scholar] [CrossRef] [PubMed]
- Scalco, A.; Noventa, S.; Sartori, R.; Ceschi, A. Predicting organic food consumption: A meta-analytic structural equation model based on the theory of planned behavior. Appetite 2017, 112, 235–248. [Google Scholar] [CrossRef] [PubMed]
- Zhao, X.; Zuo, J.; Wu, G.; Huang, C. A bibliometric review of green building research 2000–2016. Archit. Sci. Rev. 2019, 62, 74–88. [Google Scholar] [CrossRef]
- Zou, H.; Du, H.; Wang, Y.; Zhao, L.; Mao, G.; Zuo, J. A review of the first twenty-three years of articles published in the Journal of Cleaner Production: With a focus on trends, themes, collaboration networks, low/no-fossil carbon transformations and the future. J. Clean. Prod. 2017, 163, 1–14. [Google Scholar] [CrossRef]
- Jin, R.; Gao, S.; Cheshmehzangi, A.; Aboagye-nimo, E. A holistic review of off-site construction literature published between 2008 and 2018. J. Clean. Prod. 2018, 202, 1202–1219. [Google Scholar] [CrossRef]
- Si, H.; Shi, J.; Wu, G.; Chen, J.; Zhao, X. Mapping the bike sharing research published from 2010 to 2018: A scientometric review. J. Clean. Prod. 2019, 213, 415–427. [Google Scholar] [CrossRef]
- Ji, L.; Liu, C.; Huang, L.; Huang, G. The evolution of Resources Conservation and Recycling over the past 30 years: A bibliometric overview. Resour. Conserv. Recycl. 2018, 134, 34–43. [Google Scholar] [CrossRef]
- Diodato, V.; Gellatly, P. Dictionary of Bibliometrics; Routledge: New York, NY, USA, 2013. [Google Scholar]
- Danvila-del-valle, I.; Estévez-mendoza, C.; Lara, F.J. Human resources training: A bibliometric analysis. J. Bus. Res. 2019, 101, 627–636. [Google Scholar] [CrossRef]
- Li, X.; Wu, P.; Shen, G.Q.; Wang, X.; Teng, Y. Mapping the knowledge domains of Building Information Modeling (BIM): A bibliometric approach. Autom. Constr. 2017, 84, 195–206. [Google Scholar] [CrossRef]
- VOSviewer Visualizing Scientific Landscapes. Available online: http://www.vosviewer.com. (accessed on 21 May 2019).
- Jan, N.; Ludo, V.E. Software survey: VOSviewer, a computer program for bibliometric mapping. Scientometrics 2010, 84, 523–538. [Google Scholar] [CrossRef]
- Hsiu-Fang, H.; Shannon, S.E. Three approaches to qualitative content analysis. Qual. Health Res. 2005, 15, 1277–1288. [Google Scholar]
- Kimberly, N. The Content Analysis Guidebook; Sage Publications: Thousand Oaks, CA, USA, 2016. [Google Scholar]
- Krippendorff, K. Content Analysis: An Introduction to Its Methodology; Sage Publications: Thousand Oaks, CA, USA, 1980. [Google Scholar]
- Zou, X.; Long, W.; Le, H. Visualization and analysis of mapping knowledge domain of road safety studies. Accid. Anal. Prev. 2018, 118, 131–145. [Google Scholar] [CrossRef] [PubMed]
- Hallinger, P. A Bibliometric Review of Research on Higher Education for Sustainable Development, 1998–2018. Sustainability 2019, 11, 2401. [Google Scholar] [CrossRef]
- Shi, J.-G.; Miao, W.; Si, H. Visualization and Analysis of Mapping Knowledge Domain of Urban Vitality Research. Sustainability 2019, 11, 988. [Google Scholar] [CrossRef]
- Chadegani, A.A.; Salehi, H.; Yunus, M.; Farhadi, H.; Fooladi, M.; Farhadi, M. A Comparison between Two Main Academic Literature Collections: Web of Science and Scopus Databases. Asian Soc. Sci. 2017, 9, 18–26. [Google Scholar] [CrossRef]
- Vieira, E.; Gomes, J.A.N.F. A comparison of Scopus and Web of Science for a typical university. Scientometrics 2009, 81, 587–600. [Google Scholar] [CrossRef]
- Adnan, N.; Nordin, S.; Rahman, I.; Noor, A. Adoption of green fertilizer technology among paddy farmers: A possible solution for Malaysian food security. Land Use Policy 2017, 63, 38–52. [Google Scholar] [CrossRef]
- Adnan, N.; Nordin, S.; Ali, M. A solution for the sunset industry: Adoption of Green Fertiliser Technology amongst Malaysian paddy farmers. Land Use Policy 2018, 79, 575–584. [Google Scholar] [CrossRef]
- Micha, E.; José, F.; Tranter, R.B.; Bailey, A.P. Uptake of agri-environmental schemes in the Less-Favoured Areas of Greece: The role of corruption and farmers’ responses to the financial crisis. Land Use Policy 2015, 48, 144–157. [Google Scholar] [CrossRef]
- Van Dijk, W.F.A.; Marike, A.; Berendse, F.; De Snoo, G.R. Factors underlying farmers’ intentions to perform unsubsidised agri-environmental measures. Land Use Policy 2016, 59, 207–216. [Google Scholar] [CrossRef]
- Dresner, S.; Jackson, T.; Gilbert, N. History and social responses to environmental tax reform in the United Kingdom. Energy Policy 2006, 34, 930–939. [Google Scholar] [CrossRef]
- Foo, K.Y. A vision on the role of environmental higher education contributing to the sustainable development in Malaysia. J. Clean. Prod. 2013, 61, 6–12. [Google Scholar] [CrossRef]
- Bamberg, S.; Schmidt, P. Incentives, morality, or habit? Predicting Students’ Car Use for University Routes With the Models of Ajzen, Schwartz, and Triandis. Environ. Behav. 2003, 35, 264–285. [Google Scholar] [CrossRef]
- Tonglet, M.; Phillips, P.S.; Read, A.D. Using the Theory of Planned Behaviour to investigate the determinants of recycling behaviour: A case study from Brixworth, UK. Resour. Conserv. Recycl. 2004, 41, 191–214. [Google Scholar] [CrossRef]
- Vermeir, I.; Verbeke, W. Sustainable food consumption among young adults in Belgium: Theory of planned behaviour and the role of confidence and values. Ecol. Econ. 2008, 64, 542–553. [Google Scholar] [CrossRef]
- Oreg, S.; Katz-gerro, T. Predicting proenvironmental behavior cross-nationally: Values, the theory of planned behavior, and value-belief-norm theory. Environ. Behav. 2006, 38, 462–483. [Google Scholar] [CrossRef]
- Cheung, S.F.; Chan, D.K.; Wong, Z.S. Reexamining the theory of planned behavior in understanding wastepaper recycling. Environ. Behav. 1999, 31, 587–612. [Google Scholar] [CrossRef]
- Taylor, S.; Todd, P. An integrated model of waste management behavior: A test of household recycling and composting intentions. Environ. Behav. 1995, 27, 603–630. [Google Scholar] [CrossRef]
- Tonglet, M.; Phillips, P.S.; Bates, M.P. Determining the drivers for householder pro-environmental behaviour: Waste minimisation compared to recycling. Resour. Conserv. Recycl. 2004, 42, 27–48. [Google Scholar] [CrossRef]
- Chan, K. Mass communication and pro- environmental behaviour: Waste recycling in Hong Kong. J. Environ. Manag. 1998, 52, 317–325. [Google Scholar] [CrossRef]
- Begum, R.A.; Siwar, C.; Pereira, J.J.; Jaafar, A.H. Attitude and behavioral factors in waste management in the construction industry of Malaysia. Resour. Conserv. Recycl. 2009, 53, 321–328. [Google Scholar] [CrossRef]
- Hrubes, D.; Ajzen, I.; Daigle, J. Predicting Hunting Intentions and Behavior: An Application of the Theory of Planned Behavior. Leis. Sci. 2001, 23, 165–178. [Google Scholar] [CrossRef]
- Marshall, R.S.; Cordano, M.; Silberman, M. Exploring individual and institutional drivers of proactive environmentalism in the US Wine industry. Bus. Strateg. Environ. 2010, 14, 92–109. [Google Scholar] [CrossRef]
- Bamberg, S. Is a Residential Relocation a Good Opportunity to Change People’s Travel Behavior? Results From a Theory-Driven Intervention Study. Environ. Behav. 2006, 38, 820–840. [Google Scholar]
- Spash, C.L.; Urama, K.; Burton, R.; Kenyon, W.; Shannon, P.; Hill, G. Motives behind willingness to pay for improving biodiversity in a water ecosystem: Economics, ethics and social psychology. Ecol. Econ. 2006, 68, 955–964. [Google Scholar] [CrossRef]
- DO Valle, P.O.; Rebelo, E.; Reis, E. Combining behavioral theories to predict recycling involvement. Environ. Behav. 2005, 37, 364–396. [Google Scholar] [CrossRef]
- Mak, T.M.W.; Yu, I.K.M.; Tsang, D.C.W.; Hsu, S.C.; Poon, C.S. Promoting food waste recycling in the commercial and industrial sector by extending the Theory of Planned Behaviour: A Hong Kong case study. J. Clean. Prod. 2018, 204, 1034–1043. [Google Scholar] [CrossRef]
- Thi, H.; Nguyen, T.; Hung, R.; Lee, C. Determinants of Residents’ E-Waste Recycling Behavioral Intention: A Case Study from Vietnam. Sustainability 2019, 11, 164. [Google Scholar] [CrossRef]
- Wang, B.; Ren, C.; Dong, X.; Zhang, B.; Wang, Z. Determinants shaping willingness towards on-line recycling behaviour: An empirical study of household e-waste recycling in China. Resour. Conserv. Recycl. 2019, 143, 218–225. [Google Scholar] [CrossRef]
- Zhang, B.; Lai, K.; Wang, B.; Wang, Z. From intention to action: How do personal attitudes, facilities accessibility, and government stimulus matter for household waste sorting? J. Environ. Manag. 2019, 233, 447–458. [Google Scholar] [CrossRef]
- Fan, B.; Yang, W.; Shen, X. A comparison study of ‘motivation-intention-behavior’ model on household solid waste sorting in China and Singapore. J. Clean. Prod. 2019, 211, 442–454. [Google Scholar] [CrossRef]
- Mak, T.M.W.; Yu, I.K.M.; Wang, L.; Hsu, S.; Tsang, D.C.W.; Li, C.N.; Yeung, T.L.Y.; Zhang, R.; Poon, C.S. Extended theory of planned behaviour for promoting construction waste recycling in Hong Kong. Waste Manag. 2019, 83, 161–170. [Google Scholar] [CrossRef] [PubMed]
- Chen, K.; Deng, T. Research on the Green Purchase Intentions from the Perspective of Product Knowledge. Sustainability 2016, 8, 943. [Google Scholar] [CrossRef]
- Maichum, K.; Parichatnon, S.; Peng, K. Application of the Extended Theory of Planned Behavior Model to Investigate Purchase Intention of Green Products among Thai Consumers. Sustainability 2016, 8, 1077. [Google Scholar] [CrossRef]
- Yadav, R.; Pathak, G.S. Determinants of Consumers’ Green Purchase Behavior in a Developing Nation: Applying and Extending the Theory of Planned Behavior. Ecol. Econ. 2017, 134, 114–122. [Google Scholar] [CrossRef]
- Zhang, L.; Chen, L.; Wu, Z.; Zhang, S.; Song, H. Investigating Young Consumers’ Purchasing Intention of Green Housing in China. Sustainability 2018, 10, 1044. [Google Scholar] [CrossRef]
- Zhang, L.; Chen, L.; Wu, Z.; Xue, H. Key Factors Affecting Informed Consumers’ Willingness to Pay for Green Housing: A Case Study of Jinan, China. Sustainability 2018, 10, 1711. [Google Scholar] [CrossRef]
- Verma, V.K.; Chandra, B. An application of theory of planned behavior to predict young Indian consumers’ green hotel visit intention. J. Clean. Prod. 2018, 172, 1152–1162. [Google Scholar] [CrossRef]
- Lin, S. The gap between global issues and personal behaviors: Pro-environmental behaviors of citizens toward climate change in Kaohsiung, Taiwan. Mitig. Adapt. Strateg. Glob. Chang. 2013, 18, 773–783. [Google Scholar] [CrossRef]
- Arunrat, N.; Wang, C.; Pumijumnong, N.; Sereenonchai, S. Farmers’ intention and decision to adapt to climate change: A case study in the Yom and Nan basins, Phichit province of Thailand. J. Clean. Prod. 2017, 143, 672–685. [Google Scholar] [CrossRef]
- Chuang, L.; Chen, P.; Chen, Y. The Determinant Factors of Travelers’ Choices for Pro-Environment Behavioral Intention-Integration Theory of Planned Behavior, Unified Theory of Acceptance, and Use of Technology 2 and Sustainability Values. Sustainability 2018, 10, 1869. [Google Scholar] [CrossRef]
- Zahedi, S.; Batista-foguet, J.M.; Wunnik, L. Van Science of the Total Environment Exploring the public’s willingness to reduce air pollution and greenhouse gas emissions from private road transport in Catalonia. Sci. Total Environ. 2019, 646, 850–861. [Google Scholar] [CrossRef] [PubMed]
- Ru, X.; Qin, H.; Wang, S. Young people’s behaviour intentions towards reducing PM2. 5 in China: Extending the theory of planned behaviour. Resour. Conserv. Recycl. 2019, 141, 99–108. [Google Scholar] [CrossRef]
- Shi, H.; Fan, J.; Zhao, D. Predicting household PM2. 5-reduction behavior in Chinese urban areas: An integrative model of Theory of Planned Behavior and Norm Activation Theory. J. Clean. Prod. 2017, 145, 64–73. [Google Scholar] [CrossRef]
- Tan, C.; Ooi, H.; Goh, Y. A moral extension of the theory of planned behavior to predict consumers’ purchase intention for energy-e ffi cient household appliances in Malaysia. Energy Policy 2017, 107, 459–471. [Google Scholar] [CrossRef]
- Li, G.; Li, W.; Jin, Z.; Wang, Z. Influence of Environmental Concern and Knowledge on Households’ Willingness to Purchase Energy-Efficient Appliances: A Case Study in Shanxi, China. Sustainability 2019, 11, 1073. [Google Scholar] [CrossRef]
- Gao, L.; Wang, S.; Li, J.; Li, H. pplication of the extended theory of planned behavior to understand individual’s energy saving behavior in workplaces. Resour. Conserv. Recycl. 2017, 127, 107–113. [Google Scholar] [CrossRef]
- Ru, X.; Wang, S.; Yan, S. Exploring the effects of normative factors and perceived behavioral control on individual’s energy-saving intention: An empirical study in eastern China. Resour. Conserv. Recycl. 2018, 134, 91–99. [Google Scholar] [CrossRef]
- Yazdanpanah, M.; Forouzani, M.; Abdeshahi, A.; Jafari, A. Investigating the effect of moral norm and self-identity on the intention toward water conservation among Iranian young adults. Water Policy 2016, 18, 73–90. [Google Scholar] [CrossRef]
- Zhang, Y.; Wang, Z.; Zhou, G. Determinants of employee electricity saving: The role of social benefits, personal benefits and organizational electricity saving climate. J. Clean. Prod. 2014, 66, 280–287. [Google Scholar] [CrossRef]
- Wall, R.; Devine-wright, P.; Mill, G.A. Comparing and combining theories to explain proenvironmental intentions: The case of commuting-mode choice. Environ. Behav. 2007, 39, 731–753. [Google Scholar] [CrossRef]
- Birna, S.; Kaplan, S.; Møller, M.; William, T. Understanding adolescents’ intentions to commute by car or bicycle as adults. Transp. Res. Part D 2013, 24, 1–9. [Google Scholar] [CrossRef]
- Zhang, X.; Bai, X.; Shang, J. Is subsidized electric vehicles adoption sustainable: Consumers’ perceptions and motivation toward incentive policies, environmental benefits, and risks. J. Clean. Prod. 2018, 192, 71–79. [Google Scholar] [CrossRef]
- Huang, X.; Ge, J. Electric vehicle development in Beijing: An analysis of consumer purchase intention. J. Clean. Prod. 2019, 216, 361–372. [Google Scholar] [CrossRef]
- Wang, Z.; Zhao, C.; Yin, J.; Zhang, B. Purchasing intentions of Chinese citizens on new energy vehicles: How should one respond to current preferential policy? J. Clean. Prod. 2017, 161, 1000–1010. [Google Scholar] [CrossRef]
- Schwartz, S.H. Normative Influences on Altruism; Academic Press: New York, NY, USA, 1977. [Google Scholar]
- Stern, P.C.; Dietz, T.; Abel, T.; Guagnano, G.A.; Kalof, L.; Human, S.; Review, E.; Winter, N.; Stern, P.C.; Dietz, T.; et al. A Value-Belief-Norm Theory of Support for Social Movements: The Case of Environmentalism. Hum. Ecol. Rev. 1999, 81–97. [Google Scholar]
- Triandis, H.C. Values, Attitudes, and Interpersonal Behavior; University of Nebraska Press: Lincoln, NE, USA, 1979. [Google Scholar]
- Rogers, R.W. Cognitive and psychological processes in fear appeals and attitude change: A revised theory of protection motivation. Soc. Psychophysiol. A Sourceb. 1983, 153–176. [Google Scholar]
- Davis, F.D. Perceived usefulness, perceived ease of use, and user acceptance of information technology. MIS Q. 1989, 319–340. [Google Scholar] [CrossRef]
- Liu, Y.; Sheng, H.; Mundorf, N.; Redding, C.; Ye, Y. Integrating Norm Activation Model and Theory of Planned Behavior to Understand Sustainable Transport Behavior: Evidence from China. Int. J. Environ. Res. Public Health 2017, 14, 1593. [Google Scholar] [CrossRef]
- Zhang, X.; Geng, G.; Sun, P. Determinants and implications of citizens’ environmental complaint in China: Integrating theory of planned behavior and norm activation model. J. Clean. Prod. 2017, 166, 148–156. [Google Scholar] [CrossRef]
- Sung, K.; Cooper, T. Factors Influencing Upcycling for UK Makers. Sustainability 2019, 11, 870. [Google Scholar] [CrossRef]
- Wang, Y.; Liang, J.; Yang, J.; Ma, X.; Li, X.; Wu, J. Analysis of the environmental behavior of farmers for non-point source pollution control and management: An integration of the theory of planned behavior and the protection motivation theory. J. Environ. Manag. 2019, 237, 15–23. [Google Scholar] [CrossRef] [PubMed]
- Zheng, S.; Cheng, Y.; Ju, Y. Understanding the Intention and Behavior of Renting Houses among the Young Generation: Evidence from Jinan, China. Sustainability 2019, 11, 1507. [Google Scholar] [CrossRef]
- Choi, D.; Johnson, K.K.P. Influences of environmental and hedonic motivations on intention to purchase green products: An extension of the theory of planned behavior. Sustain. Prod. Consum. 2019, 18, 145–155. [Google Scholar] [CrossRef]
- Fu, B.; Kurisu, K.; Hanaki, K.; Che, Y. Influential factors of public intention to improve the air quality in China. J. Clean. Prod. 2019, 209, 595–607. [Google Scholar] [CrossRef]
- Mohiuddin, M.; Al Mamun, A.; Masud, M.M.; Su, Z. Environmental Knowledge, Awareness, and Business School Students’ Intentions to Purchase Green Vehicles in Emerging Countries. Sustainability 2018, 10, 1534. [Google Scholar] [CrossRef]
- Leelapattana, W.; Hsu, S.; Thongma, W.; Chen, C. Understanding the Impact of Environmental Education on Tourists’ Future Visit Intentions to Leisure Farms in Mountain Regions. Sustainability 2019, 11, 1567. [Google Scholar] [CrossRef]
- Long, X.; Chen, Y.; Du, J.; Oh, K.; Han, I. The effect of environmental innovation behavior on economic and environmental performance of 182 Chinese firms. J. Clean. Prod. 2017, 166, 1274–1282. [Google Scholar] [CrossRef]
- Long, X.; Chen, Y.; Du, J.; Oh, K.; Han, I. Environmental innovation and its impact on economic and environmental performance: Evidence from Korean-owned fi rms in China. Energy Policy 2017, 107, 131–137. [Google Scholar] [CrossRef]
- Ding, Z.; Yi, G.; Tam, V.W.Y.; Huang, T. A system dynamics-based environmental performance simulation of construction waste reduction management in China. Waste Manag. 2016, 51, 130–141. [Google Scholar] [CrossRef]
- White, K.M.; Hyde, M.K. The Role of in the Prediction of Household Recycling Behavior in Australia. Environ. Behav. 2012, 44, 785–799. [Google Scholar] [CrossRef]
- Trumbo, C.W.; Keefe, G.J.O. Intention to conserve water: Environmental values, planned behavior, and information effects. A comparison of three communities sharing a watershed. Soc. Nat. Resour. 2001, 14, 889–899. [Google Scholar]
- Trumbo, C.W.; Keefe, G.J.O. Intention to Conserve Water: Environmental Values, Reasoned Action, and Information Effects Across Time. Soc. Nat. Resour. 2005, 18, 573–585. [Google Scholar] [CrossRef]
- Geiger, S.M.; Schrader, U. Collaborative fashion consumption e A cross-cultural study between Tehran and Berlin. J. Clean. Prod. 2019, 212, 313–323. [Google Scholar] [CrossRef]
- Mandravickait, J.; Bernatonien, J. Theory of planned behavior approach to understand the green purchasing behavior in the EU: A cross-cultural study. Ecolog. Econ. 2016, 125, 38–46. [Google Scholar] [CrossRef]
- Hu, H.; Zhang, J.; Wang, C.; Yu, P.; Chu, G. What influences tourists’ intention to participate in the Zero Litter Initiative in mountainous tourism areas: A case study of Huangshan National Park, China. Sci. Total Environ. 2019, 657, 1127–1137. [Google Scholar] [CrossRef] [PubMed]
- Zhang, L.; Fukuda, H.; Liu, Z. Households’ willingness to pay for green roof for mitigating heat island effects in Beijing (China). Build. Environ. 2019, 150, 13–20. [Google Scholar] [CrossRef]
- Sun, G.; Acheampong, R.A.; Lin, H.; Pun, V.C. Understanding Walking Behavior among University Students Using Theory of Planned Behavior. Int. J. Environ. Res. Public Health 2015, 12, 13794–13806. [Google Scholar] [CrossRef]
- Yadav, R.; Swaroop, G. Young consumers’ intention towards buying green products in a developing nation: Extending the theory of planned behavior. J. Clean. Prod. 2016, 135, 732–739. [Google Scholar] [CrossRef]
- Hair, J.F.; Ringle, C.M.; Sarstedt, M.; Hair, J.F.; Ringle, C.M.; Sarstedt, M. PLS-SEM: Indeed a Silver Bullet PLS-SEM: Indeed a Silver Bullet. J. Mark. Theory Pract. 2011, 19, 139–152. [Google Scholar] [CrossRef]
- Hair, J.F.; Sarstedt, M.; Hopkins, L.; Kuppelwieser, V.G. Partial least squares structural equation modeling (PLS-SEM) An emerging tool in business research. Eur. Bus. Rev. 2014, 26, 106–121. [Google Scholar] [CrossRef]
- Mashhadi, R.A. Environmental Impact Assessment of the Heterogeneity in Consumers’ Usage Behavior: An Agent-Based Modeling Approach. J. Ind. Ecol. 2018, 22, 706–719. [Google Scholar] [CrossRef]
- Tong, X.; Nikolic, I.; Dijkhuizen, B.; Van Den Hoven, M.; Wang, T.; Tao, D.; Minderhoud, M.; Niels, W. Behaviour change in post-consumer recycling: Applying agent-based modelling in social experiment. J. Clean. Prod. 2018, 187, 1006–1013. [Google Scholar] [CrossRef]
- UN Environment. Global Environment Outlook 6; Cambridge University Press: Cambridge, UK, 2019. [Google Scholar]
- Tseng, M.; Shun, A.; Chiu, F.; Tan, R.R.; Siriban-manalang, A.B. Sustainable consumption and production for Asia: sustainability through green design and practice. J. Clean. Prod. 2013, 40, 1–5. [Google Scholar] [CrossRef]
- Chiou, Y.; Lan, L.W.; Chang, K. Sustainable consumption, production and infrastructure construction for operating and planning intercity passenger transport systems. J. Clean. Prod. 2013, 40, 13–21. [Google Scholar] [CrossRef]
- Geels, F.W.; Mcmeekin, A.; Mylan, J.; Southerton, D. A critical appraisal of Sustainable Consumption and Production research: The reformist, revolutionary and reconfiguration positions. Glob. Environ. Chang. 2015, 34, 1–12. [Google Scholar] [CrossRef]
- Shi, H.; Wang, S.; Zhao, D. Exploring urban resident’s vehicular PM2. 5 reduction behavior intention: An application of the extended theory of planned behavior. J. Clean. Prod. 2017, 147, 603–613. [Google Scholar] [CrossRef]
- Wang, Z.; Dong, X. Determinants and policy implications of residents’ new energy vehicle purchases: The evidence from China. Nat. Hazards 2016, 82, 155–173. [Google Scholar] [CrossRef]
- Möser, S.B. Twenty years after Hines, Hungerford, and Tomera: A new meta-analysis of psycho-social determinants of pro-environmental behaviour. J. Environ. Psychol. 2007, 27, 14–25. [Google Scholar] [CrossRef]
- Wang, B.; Wang, X.; Guo, D.; Zhang, B.; Wang, Z. Analysis of factors influencing residents’ habitual energy-saving behaviour based on NAM and TPB models: Egoism or altruism? Energy Policy 2018, 116, 68–77. [Google Scholar] [CrossRef]
- Zhang, C.; Yu, B.; Wang, J.; Wei, Y. Impact factors of household energy-saving behavior: An empirical study of Shandong Province in China. J. Clean. Prod. 2018, 185, 285–298. [Google Scholar] [CrossRef]
- UN Environment World Leaders Gather at UN’s Top Environmental Body to Ramp Up Solutions for Sustainable Economies. Available online: https://www.unenvironment.org/news-and-stories/press-release/world-leaders-gather-uns-top-environmental-body-ramp-solutions (accessed on 4 August 2019).
- Marie, L.; Bablok, I.; Drews, S.; Menzel, C. Tackling the plastic problem: A review on perceptions, behaviors, and interventions. Sci. Total Environ. 2019, 668, 1077–1093. [Google Scholar] [CrossRef]
- Barco, H.; Oribe-garcia, I.; Vargas-viedma, M.V.; Borges, C.E. New methodology for facilitating food wastage quantification. Identifying gaps and data inconsistencies. J. Environ. Manag. 2019, 234, 512–524. [Google Scholar] [CrossRef] [PubMed]









| Rank | Journal Name | No. of Articles | Percentage |
|---|---|---|---|
| 1 | Journal of Cleaner Production | 56 | 10.55% |
| 2 | Sustainability | 49 | 9.23% |
| 3 | Resources Conservation and Recycling | 25 | 4.71% |
| 4 | Journal of Environmental Management | 22 | 4.14% |
| 5 | Land Use Policy | 19 | 3.58% |
| 6 | Environment and Behavior | 18 | 3.39% |
| 7 | Advanced Science Letters | 17 | 3.20% |
| 8 | International Journal of Environmental Research and Public Health | 16 | 3.01% |
| 9 | Energy Policy | 15 | 2.82% |
| 10 | Ecological Economics | 13 | 2.45% |
| 11 | Waste Management | 11 | 2.07% |
| 12 | Forest Policy and Economics | 10 | 1.88% |
| 13 | Human Dimensions of Wildlife | 9 | 1.69% |
| 14 | Journal of Air Transport Management | 9 | 1.69% |
| 15 | Society and Natural Resources | 9 | 1.69% |
| 16 | Journal of Environmental Planning and Management | 8 | 1.51% |
| 17 | Applied Environmental Education and Communication | 6 | 1.13% |
| 18 | Environmental Management | 6 | 1.13% |
| 19 | Science of the Total Environment | 6 | 1.13% |
| 20 | Journal of Transport and Health | 5 | 0.94% |
| Country/Region | Articles | Percentage | Citations | Average Citations | Links |
|---|---|---|---|---|---|
| United States | 110 | 20.72% | 1779 | 16 | 17 |
| Mainland China | 90 | 16.95% | 714 | 8 | 16 |
| United Kingdom | 64 | 12.05% | 1790 | 28 | 20 |
| Malaysia | 50 | 9.42% | 444 | 9 | 7 |
| Taiwan | 33 | 6.21% | 346 | 10 | 4 |
| Australia | 30 | 5.65% | 551 | 18 | 11 |
| Netherlands | 26 | 4.90% | 521 | 20 | 14 |
| Canada | 23 | 4.33% | 272 | 12 | 10 |
| Germany | 23 | 4.33% | 871 | 38 | 13 |
| Italy | 21 | 3.95% | 122 | 6 | 7 |
| Spain | 17 | 3.20% | 260 | 15 | 3 |
| Sweden | 14 | 2.64% | 205 | 15 | 8 |
| Iran | 12 | 2.26% | 189 | 16 | 3 |
| South Korea | 12 | 2.26% | 47 | 4 | 3 |
| Belgium | 11 | 2.07% | 463 | 42 | 6 |
| Hong Kong | 10 | 1.88% | 472 | 47 | 3 |
| India | 10 | 1.88% | 185 | 19 | 2 |
| Switzerland | 10 | 1.88% | 158 | 16 | 4 |
| Document | Title | Citation | Source Publication |
|---|---|---|---|
| [40] | Incentives, morality, or habit? Predicting students’ car use for university routes with the models of Ajzen, Schwartz, and Triandis | 434 | Environment and Behavior |
| [41] | Using the theory of planned behaviour to investigate the determinants of recycling behaviour: a case study from Brixworth, UK | 294 | Resources, Conservation and Recycling |
| [42] | Sustainable food consumption among young adults in Belgium: Theory of planned behaviour and the role of confidence and values | 283 | Ecological Economics |
| [43] | Predicting proenvironmental behavior cross-nationally: Values, the theory of planned behavior, and value-belief-norm theory | 276 | Environment and Behavior |
| [44] | Reexamining the theory of planned behavior in understanding wastepaper recycling | 205 | Environment and Behavior |
| [45] | An integrated model of waste management behavior: A test of household recycling and composting intentions | 194 | Environment and Behavior |
| [4] | A comprehensive model of the psychology of environmental behaviour—A meta-analysis | 192 | Global Environmental Change |
| [46] | Determining the drivers for householder pro-environmental behaviour: waste minimisation compared to recycling | 187 | Resources, Conservation and Recycling |
| [49] | Predicting hunting intentions and behavior: An Application of the Theory of Planned Behavior | 180 | Leisure Sciences |
| [47] | Mass communication and pro-environmental behaviour: waste recycling in Hong Kong | 169 | Journal of environmental management |
| [50] | Exploring individual and institutional drivers of proactive environmentalism in the US Wine industry | 159 | Business Strategy and the Environment |
| [51] | Is a residential relocation a good opportunity to change people’s travel behavior? Results from a theory-driven intervention study | 132 | Environment and Behavior |
| [52] | Motives behind willingness to pay for improving biodiversity in a water ecosystem: Economics, ethics and social psychology | 126 | Ecological Economics |
| [53] | Combining behavioral theories to predict recycling involvement | 126 | Environment and Behavior |
| [48] | Attitude and behavioral factors in waste management in the construction industry of Malaysia | 123 | Resources, Conservation and Recycling |
© 2019 by the authors. Licensee MDPI, Basel, Switzerland. This article is an open access article distributed under the terms and conditions of the Creative Commons Attribution (CC BY) license (http://creativecommons.org/licenses/by/4.0/).
Share and Cite
Si, H.; Shi, J.-g.; Tang, D.; Wen, S.; Miao, W.; Duan, K. Application of the Theory of Planned Behavior in Environmental Science: A Comprehensive Bibliometric Analysis. Int. J. Environ. Res. Public Health 2019, 16, 2788. https://doi.org/10.3390/ijerph16152788
Si H, Shi J-g, Tang D, Wen S, Miao W, Duan K. Application of the Theory of Planned Behavior in Environmental Science: A Comprehensive Bibliometric Analysis. International Journal of Environmental Research and Public Health. 2019; 16(15):2788. https://doi.org/10.3390/ijerph16152788
Chicago/Turabian StyleSi, Hongyun, Jian-gang Shi, Daizhong Tang, Shiping Wen, Wei Miao, and Kaifeng Duan. 2019. "Application of the Theory of Planned Behavior in Environmental Science: A Comprehensive Bibliometric Analysis" International Journal of Environmental Research and Public Health 16, no. 15: 2788. https://doi.org/10.3390/ijerph16152788
APA StyleSi, H., Shi, J.-g., Tang, D., Wen, S., Miao, W., & Duan, K. (2019). Application of the Theory of Planned Behavior in Environmental Science: A Comprehensive Bibliometric Analysis. International Journal of Environmental Research and Public Health, 16(15), 2788. https://doi.org/10.3390/ijerph16152788

