Understanding the Factors and the Corresponding Interactions That Influence Construction Worker Safety Performance from a Competency-Model-Based Perspective: Evidence from Scaffolders in China
Abstract
1. Introduction
2. Literature Review
3. Methods and Materials
3.1. Questionnaire Survey
3.1.1. Pilot Survey
- As the primary source, the general competency dictionary [34,35] was investigated and refined to capture the potentially applicable items. Notably, given the very nature of scaffolding operation and construction workers, most of the management-level-oriented items (e.g., leadership, strategic decision making) were not extracted.
- The interview results are another leading resource. A structural interview method called the behavioral event interview was also implemented among 11 seasoned workers with decent safety records. In this method, the interviewee was asked to describe his/her real experience during operation from several aspects including occurrence situation, work tasks, workers’ action, and the resulting consequences. The results were summarized and refined in order to identify some shared opinions regarding influencing items [14].
- The national occupational skill standards of scaffolding workers (NOSSS) and analysis reports of previous accidents were introduced as a supplementary reference for the job requirements of scaffolding workers.
3.1.2. Large-Scale Survey
3.2. Factor Analysis
- Factor analysis started with the EFA on the results of the questionnaire survey. The EFA aims to use a smaller number of dimensions to render the original data structure, and hence exploring the structure that underlies the gathered data [12]. Specifically, appropriate numbers of primary structural factors (i.e., the numbers of groups) were determined according to the concentration degree of listed items, and all items were thus assigned to different groups by weighing their varying loadings on each primary structural factor.
- The CFA was conducted to verify the reliability and validity of the grouping results. In contrast with EFA, CFA hypothesizes the numbers of primary structural factors in advance, whether or not these factors are correlated [36]. Cronbach’s α value was firstly used to confirm the reliability which determined whether the proposed questionnaire was capable of measuring the identified factors with stable performance. Subsequently, convergent validity and discriminant validity were examined to ensure a strong correlation among items belonging to one factor, as well as an adequate distinction between different factors. Such verification was processed by comparing the standardized factor loadings, constructing the reliability and average variance extracted with the standard criterion.
3.3. Modeling of the Safety Competency for Scaffolding Workers
3.4. Survey Samples
4. Modeling
4.1. Identification of Critical Items
4.2. Factor Analysis
4.2.1. Explanatory Factor Analysis
4.2.2. Confirmatory Factor Analysis
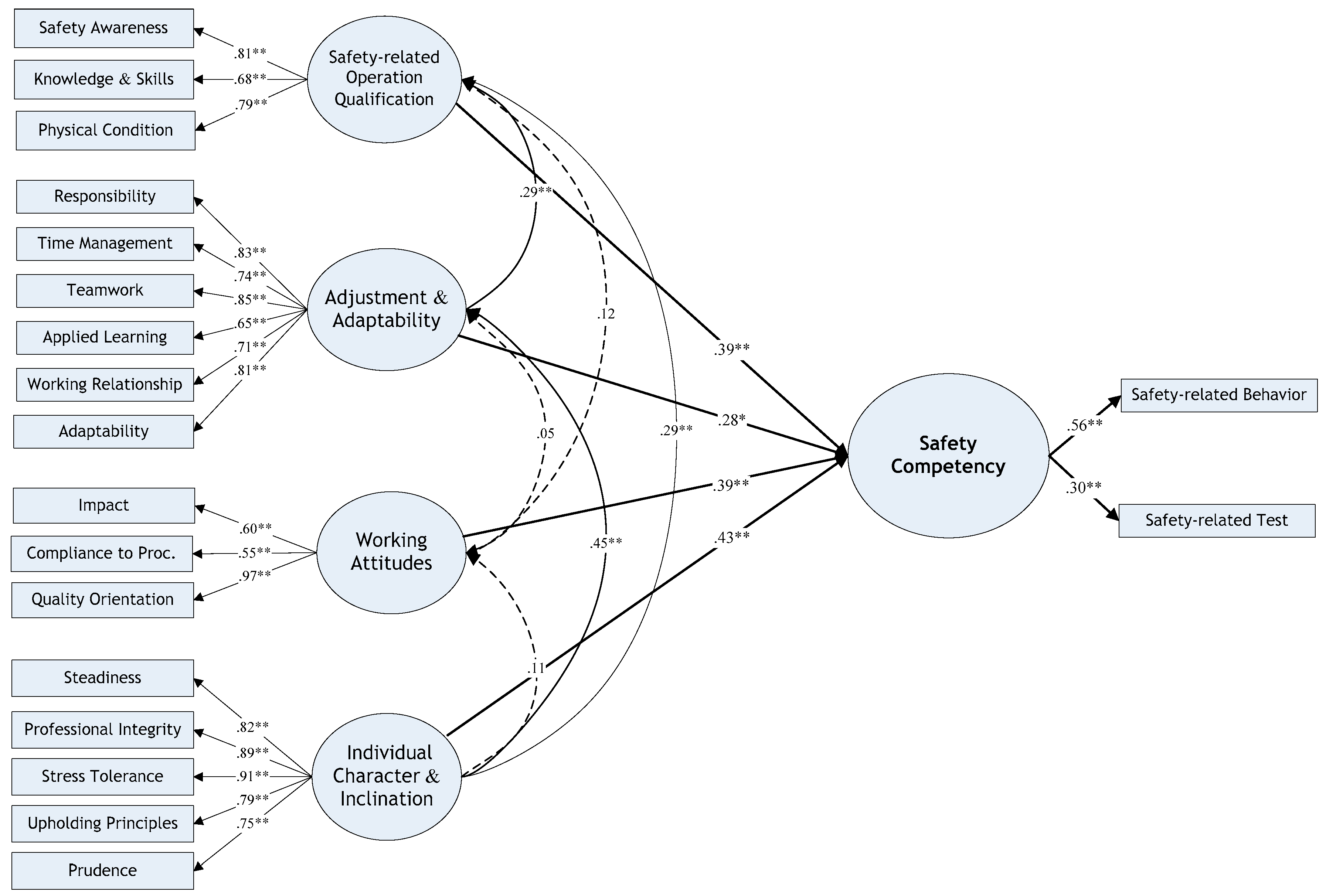
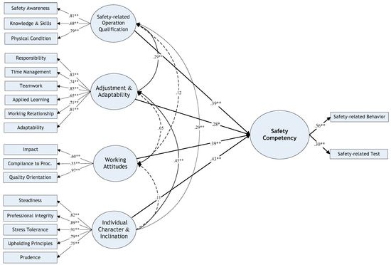
4.3. Structural Equation Modeling
5. Discussion
5.1. The Constitution of Critical Items
5.2. The Structure of Latent Factors
5.3. Significant Influencing Factors and Paths
5.4. Implications
6. Conclusions
Author Contributions
Funding
Acknowledgments
Conflicts of Interest
Appendix A
| Part 1. Demographic Information (Please Fill Each Blank with the Applicable Options) | ||||
| Name: | ||||
| Age: ( ) | ||||
| A. Under 26 | B. 26–35 | C. 36–45 | D. 46–55 | F. Above 55 |
| Experiences: ( ) | ||||
| A. Less than 1 years | B. 1–5 years | C. 6–10 years | D. 11–20 years | F. Above 20 years |
| Education Level: ( ) | ||||
| A. Junior Middle School or Lower B. Technical School C. Senior Middle School or Higher | ||||
| Part 2. Identification of Critical Items To grade each item with scores from 1 to 4, respectively corresponding to: 1—Strongly disagree with this assertion/My condition does not fit this statement at all. 2—Disagree with the assertion./My condition partially fits this statement. 3—Agree with the assertion./My condition mostly fits this statement. 4—Strongly agree with the assertion./My condition totally fits this statement mostly. | ||||
| Items | Statement | Scores | ||
| I1 | I am energetic and strong enough to handle my daily work, even for the overtime task. | ( ) | ||
| I2 | I rarely behave against the rules and regulations proposed by crew leaders. | ( ) | ||
| I3 | I am familiar with the operating standards and able to handle the technical issues at work. | ( ) | ||
| I4 | The errors in my own work are likely to pose a serious impact on my coworkers’ operation. | ( ) | ||
| I5 | It does not take long for me to master an operation procedure, or get to know the changes within. | ( ) | ||
| I6 | I prefer to work together with my colleagues, and I can be more effective then. | ( ) | ||
| I7 | I seldom received criticism from crew leaders for being incapable of finishing tasks on work, and I am rarely distracted by irrelevant issues during operation. | ( ) | ||
| I8 | I can adhere to the operating standards of scaffolding, even most of the coworkers that fail to meet the criterions are not punished. | ( ) | ||
| I9 | My colleagues are willing to seek my advice, and I am able to address the conflicts within the crew without help from crew leaders. | ( ) | ||
| I10 | During operation, any fluky actions out of convenience or other reasons are not acceptable, even for a seasoned worker. | ( ) | ||
| I11 | It does not take long for me to modify my behavior or accept a new approach as required, and these countermeasures against changes usually work well in my experience. | ( ) | ||
| I12 | I can respond to the emergency during operation instantly and appropriately. | ( ) | ||
| I13 | Displaying courage during daily operation is not an appropriate way to earn other worker’s respect. | ( ) | ||
| I14 | I think that wearing safety protection devices is useful indeed, and I am able to identify the potential risk sources in my working environment. | ( ) | ||
| I15 | I can perform stably and safely even when facing a more intensive workload, whilst I will not ease the nervous mood in an unsuitable way. (e.g., smoking, drinking and gambling.) | ( ) | ||
| I16 | If I get a work-related injury, I know what to do in order to guarantee my rights of claiming compensation legally. (Exclusive of asking the foreman for help.) | ( ) | ||
| I17 | It is impossible for an operation process ignoring details to realize a set of qualified scaffolds. | ( ) | ||
| I18 | Every single requirement in the standard operating procedure should be followed strictly for delivering a set of qualified scaffolds. | ( ) | ||
| I19 | I am confident in my occupational skills and experiences, and I have provided technical assistance to my working team several times. | ( ) | ||
References
- Hintikka, N. Accidents at work during temporary agency work in Finland—Comparisons between certain major industries and other industries. Safety Sci. 2011, 49, 473–483. [Google Scholar] [CrossRef]
- Fabiano, B.; Parentini, I.; Ferraiolo, A.; Pastorino, R. A century of accidents in the Italian industry: Relationship with the production cycle. Safety Sci. 1995, 21, 65–74. [Google Scholar] [CrossRef]
- Winge, S.; Albrechtsen, E. Accident types and barrier failures in the construction industry. Safety Sci. 2018, 105, 158–166. [Google Scholar] [CrossRef]
- Tam, C.M.; Zeng, S.X.; Deng, Z.M. Identifying elements of poor construction safety management in China. Safety Sci. 2004, 42, 569–586. [Google Scholar] [CrossRef]
- Lichtenstein, S.; Slovic, P.; Fischhoff, B.; Layman, M.; Combs, B. Judged frequency of lethal events. J. Exp. Psuchol. Learn. 1978, 4, 551. [Google Scholar] [CrossRef]
- Shin, M.; Lee, H.S.; Park, M.; Moon, M.; Han, S. A system dynamics approach for modeling construction workers’ safety attitudes and behaviors. Accid. Anal. Prev. 2014, 68, 95–105. [Google Scholar] [CrossRef]
- Heinrich, H.W. Industrial Accident Prevention, 5th ed.; McGraw-Hill Book Company: New York, NY, USA, 1980. [Google Scholar]
- Choudhry, R.M.; Fang, D. Why operatives engage in unsafe work behavior: Investigating factors on construction sites. Safety Sci. 2008, 46, 566–584. [Google Scholar] [CrossRef]
- Garrett, J.W.; Teizer, J. Human factors analysis classification system relating to human error awareness taxonomy in construction safety. J. Constr. Eng. Manag. 2009, 135, 754–763. [Google Scholar] [CrossRef]
- Wang, J.; Zou, P.X.W.; Li, P.P. Critical Factors and Paths Influencing Construction Workers’ Safety Risk Tolerances. Accid. Anal. Prev. 2016, 93, 267–279. [Google Scholar] [CrossRef]
- Seo, H.C.; Lee, Y.S.; Kim, J.J.; Jee, N.Y. Analyzing Safety Behaviors of Temporary Construction Workers Using Structural Equation Modeling. Safety Sci. 2015, 77, 160–168. [Google Scholar] [CrossRef]
- Zhang, L.; Liu, Q.; Wu, X.; Skibniewski, M.J. Perceiving Interactions on Construction Safety Behaviors: Workers’ Perspective. J. Manag. Eng. 2016, 32, 04016012. [Google Scholar] [CrossRef]
- Kou, Y.; Jia, Z.; Wang, Y. A Comparative Research on Competency and Competence, Competency Model and Competence Model. In Proceedings of the Sixth International Conference on Management Science and Engineering Management, Islamabad, Pakistan, 11–14 November 2012; pp. 681–693. [Google Scholar]
- Spencer, L.M.; Signe, M.S. Competence at Work; Model for Superior Performance; John Miley & Sons: New York, NY, USA, 1993. [Google Scholar]
- Damron-Rodriguez, J.A. Developing competence for nurses and social workers. J. Soc. Work Educ. 2008, 44, 27–37. [Google Scholar] [CrossRef]
- Ho, S.Y.; Frampton, K. A Competency Model for the Information Technology Workforce: Implications for Training and Selection. CAIS 2010, 27, 5. [Google Scholar] [CrossRef][Green Version]
- Abdelhamid, T.S.; Everett, J.G. Physiological Demands During Construction Work. J. Constr. Eng. Manag. 2002, 128, 427–437. [Google Scholar] [CrossRef]
- Kines, P. Case Studies of Occupational Falls from Heights: Cognition and Behavior in Context. J. Saf. Res. 2003, 34, 263–271. [Google Scholar] [CrossRef]
- Lingard, H. The Effect of First Aid Training on Australian Construction Workers’ Occupational Health and Safety Motivation and Risk Control Behavior. J. Saf. Res. 2002, 33, 209–230. [Google Scholar] [CrossRef]
- White, R.W. Motivation Reconsidered: The Concept of Competence. Psychol. Rev. 1959, 66, 297. [Google Scholar] [CrossRef]
- McClelland David, C. Testing for Competence Rather Than for “Intelligence”. Am. Psychol. 1973, 28, 1. [Google Scholar] [CrossRef]
- McLagan, P.A. Competency Models. Train Dev. J. 1980, 34, 22–26. [Google Scholar]
- Boyatzis, R.E. The Competent Manager: A Model for Effective Performance; John Wiley & Sons Inc.: Hoboken, NJ, USA, 1982. [Google Scholar]
- Carblis, P. Assessing Emotional Intelligence(M); Cambria Press: New York, NY, USA, 2008. [Google Scholar]
- Sandwith, P. A Hierarchy of Management Training Requirements: The Competency Domain Model. Public Pers. Manag. 1993, 22, 43–62. [Google Scholar] [CrossRef]
- Hanna, A.S.; Ibrahim, M.W.; Lotfallah, W.; Iskandar, K.A.; Russell, J.S. Modeling Project Manager Competency: An Integrated Mathematical Approach. J. Constr. Eng. Manag. 2016, 142, 04016029. [Google Scholar] [CrossRef]
- Famá, C.C.G.; Alencar, L.H. A Classification Model for Managers by Competencies: A Case Study in the Construction Sector. Math. Probl. Eng. 2017, 2017, 1303916. [Google Scholar] [CrossRef]
- Abdullah, A.H.; Yaman, S.K.; Mohammad, H.; Hassan, P.F. Construction Manager’s Technical Competencies in Malaysian Construction Projects. Eng. Constr. Archit. Manag. 2018, 25, 153–177. [Google Scholar] [CrossRef]
- Alroomi, A.; Jeong, D.H.S.; Oberlender, G.D. Analysis of Cost-Estimating Competencies Using Criticality Matrix and Factor Analysis. J. Constr. Eng. Manag. 2011, 138, 1270–1280. [Google Scholar] [CrossRef]
- Serpell, A.; Ximena, F. A Competency-Based Model for Construction Supervisors in Developing Countries. Pers. Rev. 2007, 36, 585–602. [Google Scholar] [CrossRef]
- Kwofie, T.E.; Amos-Abanyie, S.; Afram, S.O. Principal Component Analysis of Professional Competencies of Architects in the Ghanaian Construction Industry. Eng. Constr. Archit. Manag. 2016, 23, 571–587. [Google Scholar] [CrossRef]
- Dingsdag, D.P.; Biggs, H.C.; Sheahan, V.L. Understanding and Defining Oh&S Competency for Construction Site Positions: Worker Perceptions. Safety Sci. 2008, 46, 619–633. [Google Scholar]
- Biggs, H.C.; Biggs, S.E. Interlocked Projects in Safety Competency and Safety Effectiveness Indicators in the Construction Sector. Safety Sci. 2013, 52, 37–42. [Google Scholar] [CrossRef]
- National Institutes of Health. National Institutes of Health (NIH) Competencies Dictionary. Available online: http://hr.od.nih.gov/workingatnih/competencies/core/default.htm (accessed on 22 March 2019).
- Harvard University. Harvard University Competency Dictionary; Harvard University Press: Cambridge, MA, USA, 2011. [Google Scholar]
- Thompson, B. Exploratory and Confirmatory Factor Analysis: Understanding Concepts and Applications. Appl. Psych. Meas. 2007, 31, 245–248. [Google Scholar]
- Fabrigar, L.R.; Wegener, D.T.; MacCallum, R.C.; Strahan, E.J. Evaluating the Use of Exploratory Factor Analysis in Psychological Research. Psychol. Methods 1999, 4, 272. [Google Scholar] [CrossRef]
- Finch, J.F.; Stephen, G.W. The Investigation of Personality Structure: Statistical Models. J. Res. Pers. 1997, 31, 439–485. [Google Scholar] [CrossRef]
- Xiong, B.; Skitmore, M.; Xia, B. A Critical Review of Structural Equation Modeling Applications in Construction Research. Automat. Constr. 2015, 49, 59–70. [Google Scholar] [CrossRef]
- Tabachnick, B.G.; Fidell, L.S.; Ullman, J.B. Using Multivariate Statistics, 5th ed.; Allyn and Bacon: New York, NY, USA, 2007. [Google Scholar]
- Ministry of Human Resources and Social Security of the People’s Republic of China. National Occupational Skill Standards for Scaffolding Workers; Ministry of Human Resources and Social Security of the People’s Republic of China: Beijing, China, 2011.
- Pallant, J. Spss Survival Manual; McGraw-Hill Education: New York, NY, USA, 2013. [Google Scholar]
- Flynn, B.B.; Schroeder, R.G.; Sakakibara, S. A Framework for Quality Management Research and an Associated Measurement Instrument. J. Oper. Manag. 1994, 11, 339–366. [Google Scholar] [CrossRef]
- Messick, S. Test Validity and the Ethics of Assessment. Am. Psychol. 1980, 35, 1012. [Google Scholar] [CrossRef]
- Bagozzi, R.P.; Yi, Y. On the Evaluation of Structural Equation Models. J. Acad. Market. Sci. 1988, 16, 74–94. [Google Scholar] [CrossRef]
- Hair, J.F. Multivariate Data Analysis; Pearson Education India: Delhi, India, 2006. [Google Scholar]
- Fornell, C.; David, F.L. Evaluating Structural Equation Models with Unobservable Variables and Measurement Error. J. Mark. Res. 1981, 18, 39–50. [Google Scholar] [CrossRef]
- Hooper, D.; Coughlan, J.; Mullen, M. Structural equation modelling: Guidelines for determining model fit. Electron. J. Bus. Res. Methods 2008, 6, 53–60. [Google Scholar]
- McDonald, R.P.; Ho, M.H.R. Principles and Practice in Reporting Structural Equation Analyses. Psychol. Methods 2002, 7, 64. [Google Scholar] [CrossRef]
- Mulaik, S.A.; James, L.R.; Van Alstine, J.; Bennett, N.; Lind, S.; Stilwell, C.D. Evaluation of Goodness-of-Fit Indices for Structural Equation Models. Psychol. Bull. 1989, 105, 430. [Google Scholar] [CrossRef]
- Kendall, M.; Alan, S.; Ord, J.K. Inference and Relationship. In Advanced Theory of Statistics; Charles Grifin and Co Ltd.: London, UK, 1979; Volume 2. [Google Scholar]
- Li, H.; Lu, M.; Hsu, S.C.; Gray, M.; Huang, T. Proactive Behavior-Based Safety Management for Construction Safety Improvement. Safety Sci. 2015, 75, 107–117. [Google Scholar] [CrossRef]
- Xiong, C.; Liang, K.; Luo, H.; Fung, I.W.H. Identification of Safety-Related Opinion Leaders among Construction Workers: Evidence from Scaffolders of Metro Construction in Wuhan, China. Int. J. Env. Res. Public Health 2018, 15, 2176. [Google Scholar] [CrossRef]
- Xu, S.; Patrick, P.X.; Luo, H.B. Impact of Attitudinal Ambivalence on Safety Behaviour in Construction. Adv. Civ. Eng. 2018, 2018, 7138930. [Google Scholar] [CrossRef]
- Guo, S.; Ding, L.; Zhang, Y.; Skibniewski, M.J.; Liang, K. Hybrid Recommendation Approach for Behavior Modification in the Chinese Construction Industry. J. Constr. Eng. Manag. 2019, 145, 04019035. [Google Scholar] [CrossRef]
- Antonio, R.S.; Isabel, O.M.; Gabriel, P.S.J.; Angel, U.C. A Proposal for Improving Safety in Construction Projects by Strengthening Coordinators’ Competencies in Health and Safety Issues. Safety Sci. 2013, 54, 92–103. [Google Scholar] [CrossRef]
- Leung, M.Y.; Liang, Q.; Olomolaiye, P. Impact of Job Stressors and Stress on the Safety Behavior and Accidents of Construction Workers. J. Manag. Eng. 2015, 32, 04015019. [Google Scholar] [CrossRef]
- Ünsal Altuncan, İ.; Tanyer, A.M. Context-Dependent Construction Conflict Management Performance Analysis Based on Competency Theory. J. Constr. Eng. Manag. 2018, 144, 04018112. [Google Scholar] [CrossRef]
- Arndt, V.; Rothenbacher, D.; Daniel, U.; Zschenderlein, B.; Schuberth, S.; Brenner, H. Construction Work and Risk of Occupational Disability: A Ten Year Follow up of 14,474 Male Workers. Occup. Environ. Med. 2005, 62, 559–566. [Google Scholar] [CrossRef]
- Rodríguez-Garzón, I.; Lucas-Ruiz, V.; Martínez-Fiestas, M.; Delgado-Padial, A. Association between Perceived Risk and Training in the Construction Industry. J. Constr. Eng. Manag. 2014, 141, 04014095. [Google Scholar] [CrossRef]
- Schoenfisch, A.L.; Lipscomb, H.; Sinyai, C.; Adams, D. Effectiveness of Osha Outreach Training on Carpenters’ Work-Related Injury Rates, Washington State 2000–2008. Am. Ind. Med. 2017, 60, 45–57. [Google Scholar] [CrossRef]
- Xia, N.; Griffin, M.A.; Wang, X.; Liu, X.; Wang, D. Is There Agreement between Worker Self and Supervisor Assessment of Worker Safety Performance? An Examination in the Construction Industry. J. Safety. Res. 2018, 65, 29–37. [Google Scholar] [CrossRef]
- Jaselskis, E.J.; Strong, K.C.; Aveiga, F.; Canales, A.R.; Jahren, C. Successful Multi-National Workforce Integration Program to Improve Construction Site Performance. Safety Sci. 2008, 46, 603–618. [Google Scholar] [CrossRef]
- Kaskutas, V.; Dale, A.M.; Lipscomb, H.; Evanoff, B. Fall Prevention and Safety Communication Training for Foremen: Report of a Pilot Project Designed to Improve Residential Construction Safety. J. Safety Res. 2013, 44, 111–118. [Google Scholar] [CrossRef] [PubMed]
- Schreiber, J.B.; Nora, A.; Stage, F.K.; Barlow, E.A.; King, J. Reporting structural equation modeling and confirmatory factor analysis results: A review. J. Educ. Res. 2006, 99, 323–338. [Google Scholar] [CrossRef]
- Rodriguez, D.; Patel, R.; Bright, A.; Gregory, D.; Gowing, M.K. Developing competency models to promote integrated human resource practices. Hum. Resour. Manag. 2002, 41, 309–324. [Google Scholar] [CrossRef]
- Al-Bayati, A.J.; Abudayyeh, O.; Albert, A. Managing active cultural differences in U.S. construction workplaces: Perspectives from non-Hispanic workers. J. Safety Res. 2018, 66, 1–8. [Google Scholar] [CrossRef]
- Chan, A.P.C.; Javed, A.A.; Lyu, S.; Hon, C.K.; Wong, F.K. Strategies for improving safety and health of ethnic minority construction workers. J. Constr. Eng. Manag. 2016, 142, 05016007. [Google Scholar] [CrossRef]


| Category | Range | Frequency | Percentage |
|---|---|---|---|
| Age | <26 | 15 | 7.3% |
| 26–35 | 36 | 17.6% | |
| 36–45 | 65 | 31.7% | |
| 46–55 | 69 | 33.7% | |
| >55 | 20 | 9.7% | |
| Experience | <1 | 6 | 2.9% |
| 1–5 | 33 | 16.1% | |
| 6–10 | 75 | 36.6% | |
| 11–20 | 63 | 30.7% | |
| >21 | 28 | 13.7% | |
| Education | Junior Middle School or Lower | 171 | 83.4% |
| Technical School | 23 | 10.8% | |
| Senior Middle School or Higher | 11 | 5.4% |
| No. | NOSSS [41] | Behavioral Event Interview | Accident Reports | Competency Dictionary [35] |
|---|---|---|---|---|
| 1 | Teamwork | “Following Standard Operation Procedure consciously.” | Good physical condition | Quality Orientation: |
| 2 | Abidance by rules | “Being familiar with the operation, and rarely violating regulations out of skills.” | Risks are not underestimated by the length of time worked or the likelihood of occurrence | Teamwork |
| 3 | Carefulness | “Dissuading the coworkers from risky behaviors.” | Self-ability and self-skills are not overestimated according to his/her own experiences | Time management |
| 4 | Agreeableness | “A strong sense of responsibility of considering the consequences of their own actions.” | Safety knowledge that ensures correct identification and disposal of risks in work. | Resilience |
| 5 | Self-Control | “Being willing to draw a lesson from others’ mistakes.” | A correct understanding of safety regulations and accidents. | Initiative |
| 6 | Communication | “Working Carefully and paying attention to details at work.” | Cautious attitudes on operation tasks. | Planning and Organizing |
| 7 | Time Management | “Cautious, won’t take risky actions by fluke.” | The strong mentality of responding to emergency calmly. | Problem Solving: |
| 8 | Responsibility | “Steady mind.” | Good adaptability of being integrated into a crew. | Communications |
| 9 | Active Protection awareness | “Being good at easing their moods.” | Teamwork | Building Trust |
| 10 | Physical quality | “Less resistance at work.” | A high level of initiative to learn skills and knowledge. | Positive working relationship |
| 11 | Legal common sense | “Rarely showing off and playing a hero during operation.” | Being able to comply with safety regulations under heavy working pressure. | Impact |
| 12 | Operation knowledge and skill | “Difficult to be impacted by the surrounded negative atmosphere.“ | Qualified ability in self-control and time management. | Technical knowledge and skills |
| 13 | Learning Capacity | “Responding quickly and calmly when facing an emergency.” | Being skilled in daily operation. | Information Monitoring |
| 14 | Hazard identification | “Having a good interpersonal relationship with coworkers.” | Applied Learning | |
| 15 | Logical analysis | “Good physical condition and energetic.” | Adaptability | |
| 16 | Stress Tolerance | |||
| 17 | Following Procedures | |||
| 18 | Managing Conflict | |||
| 19 | Professional Integrity |
| No. | Items | Definition |
|---|---|---|
| 1 | Physical Condition | Workers can consistently perform physically taxing work without losing effectiveness. |
| 2 | Professional Integrity | Workers spontaneously display and promote conduct and behaviors consistent with the fundamental organizational regulations. |
| 3 | Technical Knowledge & Skills | Workers have achieved a satisfactory level of technical and skill and knowledge in position-related areas. |
| 4 | Responsibility | Workers have a strong sense of responsibility for considering the consequences of their own actions. |
| 5 | Applied Learning | To assimilate and apply new job-related information promptly. |
| 6 | Teamwork | Workers are willing to work with and help others to accomplish task objectives |
| 7 | Time Management | High working efficiency and reasonable time arrangement. |
| 8 | Upholding the Principle | Workers are difficult to be impacted by the surrounded negative atmosphere. |
| 9 | Working Relationship | Workers intend to place a higher priority on team goals than on own purposes and gain agreement from partners to support partnership-oriented actions. |
| 10 | Prudence | Workers are able to remain cautious on operation tasks. |
| 11 | Adaptability | Workers can modify behavior to deal effectively with changes in the working environment, readily tries new approaches appropriate for the changed situation. |
| 12 | Calmness | Workers can respond to issues quickly and calmly when facing an emergency |
| 13 | Steadiness | Workers rarely try to show off or play a hero during operation. |
| 14 | Safety Awareness | Workers can realize the necessity of safety-related requirements, and identify the potentially hazardous factors affecting safety. |
| 15 | Stress Tolerance | Workers are able to maintain stable performance under pressure and handle stress in a manner that is acceptable to others. |
| 16 | Legal Common Sense | Basic legal knowledge related to occupational safety and health insurance. |
| 17 | Quality Orientation | Workers are able to accomplish tasks by considering all areas involved and show concern for quality both for the process and products. |
| 18 | Compliance with Procedure | Workers are willing to follow established procedures for completing work tasks accurately. |
| 19 | Impact | Workers dare to support professional assistance and exhibit a self-confident appearance. |
| No. | Critical Items | Mean | S.D. |
|---|---|---|---|
| Item 1 | Physical Condition | 2.985 | 0.751 |
| Item 14 | Safety Awareness | 2.981 | 0.760 |
| Item 3 | Technical knowledge and skills | 2.976 | 0.744 |
| Item 4 | Responsibility | 2.810 | 0.797 |
| Item 5 | Applied Learning | 2.805 | 0.817 |
| Item 6 | Teamwork | 2.717 | 0.821 |
| Item 7 | Time Management | 2.620 | 0.774 |
| Item 9 | Working Relationship | 2.556 | 0.782 |
| Item 11 | Adaptability | 2.473 | 0.900 |
| Item 15 | Stress Tolerance | 2.024 | 0.915 |
| Item 8 | Upholding the Principles | 1.971 | 0.944 |
| Item 19 | Impact | 1.956 | 0.605 |
| Item 10 | Prudence | 1.927 | 0.960 |
| Item 13 | Steadiness | 1.917 | 0.912 |
| Item 2 | Professional Integrity | 1.893 | 0.979 |
| Item 18 | Compliance to Procedure | 1.893 | 0.655 |
| Item 12 | Calmness | 1.883 | 0.783 |
| Item 17 | Quality Orientation | 1.863 | 0.665 |
| Item 16 | Legal Common Sense | 1.434 | 0.658 |
| Kaiser-Meyer-Olkin Measure of Sampling Adequacy | 0.786 | |
| Bartlett’s Test of Sphericity | Approx. Chi-Square | 960.358 |
| df | 153 | |
| Sig. | 0.000 | |
| No. | Items | Component | |||
|---|---|---|---|---|---|
| 1 | 2 | 3 | 4 | ||
| Item 13 | Steadiness | 0.806 | 0.251 | 0.124 | |
| Item 2 | Professional Integrity | 0.856 | 0.219 | ||
| Item 15 | Stress Tolerance | 0.888 | 0.123 | 0.113 | |
| Item 8 | Upholding the Principles | 0.796 | 0.133 | 0.124 | |
| Item 10 | Prudence | 0.808 | 0.143 | ||
| Item 4 | Responsibility | 0.162 | 0.817 | 0.164 | |
| Item 7 | Time Management | 0.191 | 0.699 | 0.166 | 0.169 |
| Item 6 | Teamwork | 0.176 | 0.863 | ||
| Item 5 | Applied Learning | 0.780 | |||
| Item 9 | Working Relationship | 0.110 | 0.732 | 0.169 | |
| Item 11 | Adaptability | 0.282 | 0.764 | 0.158 | |
| Item 19 | Impact | 0.827 | |||
| Item 18 | Compliance with Procedure | 0.117 | 0.144 | 0.758 | |
| Item 17 | Quality Orientation | 0.862 | 0.153 | ||
| Item 14 | Safety Awareness | 0.138 | 0.313 | 0.744 | |
| Item 3 | Technical knowledge and skills | 0.153 | 0.154 | 0.758 | |
| Item 1 | Physical Condition | 0.158 | 0.121 | 0.779 | |
| Item 16 | Calmness | 0.228 | 0.309 | 0.149 | 0.149 |
| No. | Factors | Cronbach’s α |
|---|---|---|
| Factor 1 | Individual Character and Inclination (5 items) | 0.889 |
| Factor 2 | Self-adjustment and Adaptability (6 items) | 0.907 |
| Factor 3 | Working Attitudes (3 items) | 0.758 |
| Factor 4 | Safety-related Operation Qualification (3 items) | 0.728 |
| Factor | Items | FL | CR | AVE |
|---|---|---|---|---|
| F1. Individual Character & Inclination | Prudence | 0.737 | 0.909 | 0.667 |
| Upholding the Principles | 0.747 | |||
| Stress Tolerance | 0.917 | |||
| Professional Integrity | 0.881 | |||
| Steadiness | 0.785 | |||
| F2. Self-adjustment & Adaptability | Adaptability | 0.800 | 0.891 | 0.654 |
| Working Relationship | 0.700 | |||
| Applied Learning | 0.661 | |||
| Teamwork | 0.852 | |||
| Time Management | 0.706 | |||
| Responsibility | 0.827 | |||
| F3. Working Attitudes | Quality Orientation | 0.999 | 0.767 | 0.543 |
| Compliance with Procedure | 0.548 | |||
| Impact | 0.576 | |||
| F4. Safety-related Operation Qualification | Safety Awareness | 0.806 | 0.778 | 0.540 |
| Technical knowledge and skills | 0.658 | |||
| Physical Condition | 0.733 |
| Factors | F4 | F3 | F2 | F1 |
|---|---|---|---|---|
| F4 | 0.735 | |||
| F3 | 0.231 | 0.737 | ||
| F2 | 0.451 | 0.054 | 0.809 | |
| F1 | 0.416 | 0.134 | 0.405 | 0.817 |
| Model | Hypothesis | Estimate | S.E. | C.R. | p | Results |
|---|---|---|---|---|---|---|
| The Original Hierarchical Model | H1. Individual Character & Inclination →Self-adjustment and Adaptability | 0.454 | 0.079 | 5.769 | <0.000 | Adoption |
| H2. Individual Character & Inclination →Working Attitudes | 0.095 | 0.067 | 1.421 | 0.155 | Rejection | |
| H3. Individual Character & Inclination →Safety-related Operation Qualification | 0.248 | 0.073 | 3.409 | <0.000 | Adoption | |
| H4. Self-adjustment and Adaptability →Safety-related Operation Qualification | 0.242 | 0.072 | 3.376 | <0.000 | Adoption | |
| H5. Working Attitudes →Safety-related Operation Qualification | 0.110 | 0.070 | 1.575 | 0.115 | Rejection | |
| H6. Working Attitudes →Self-adjustment and Adaptability | 0.106 | 0.035 | 1.523 | 0.128 | Rejection | |
| The Modified Hierarchical Model | H7. Individual Character & Inclination →Safety competency | 0.303 | 0.089 | 3.410 | <0.000 | Adoption |
| H8. Self-adjustment and Adaptability →Safety competency | 0.198 | 0.087 | 2.283 | 0.022 | Adoption | |
| H9. Working Attitudes →Safety competency | 0.305 | 0.089 | 3.424 | <0.000 | Adoption | |
| H10. Safety-related Operation Qualification →Safety competency | 0.322 | 0.111 | 2.900 | 0.004 | Adoption |
| Fit indices Type | Index | Acceptable Standards | Values (Hierarchical Model) | Values (Modified Model) |
|---|---|---|---|---|
| Absolute fit indices | <3.00 Accepted | 2.631 | 2.326 | |
| <0.09 Accepted | 0.090 | 0.081 | ||
| >0.80 Accepted | 0.866 | 0.867 | ||
| Parsimony fit indices | >0.50 Accepted | 0.645 | 0.657 | |
| >0.50 Accepted | 0.720 | 0.716 | ||
| Incremental fit indices | >0.90 Accepted | 0.906 | 0.908 | |
| >0.90 Accepted | 0.907 | 0.909 |
| Factor | Relationships | Direct Effects | Indirect Effects | Total Effects |
|---|---|---|---|---|
| F1 | Individual Character & Inclination →Safety-related Operation Qualification | 0.291 | 0.142 | 0.433 |
| Individual Character & Inclination →Self-adjustment and Adaptability | 0.448 | - | 0.448 | |
| Individual Character & Inclination →Safety competency | 0.428 | 0.336 | 0.764 | |
| F2 | Self-adjustment and Adaptability →Safety-related Operation Qualification | 0.288 | - | 0.288 |
| Self-adjustment and Adaptability →Safety competency | 0.282 | 0.112 | 0.394 | |
| F3 | Working attitudes →Safety competency | 0.385 | 0.045 | 0.430 |
| F4 | Safety-related Operation Qualification →Safety competency | 0.387 | - | 0.387 |
© 2019 by the authors. Licensee MDPI, Basel, Switzerland. This article is an open access article distributed under the terms and conditions of the Creative Commons Attribution (CC BY) license (http://creativecommons.org/licenses/by/4.0/).
Share and Cite
Liang, K.; Fung, I.W.H.; Xiong, C.; Luo, H. Understanding the Factors and the Corresponding Interactions That Influence Construction Worker Safety Performance from a Competency-Model-Based Perspective: Evidence from Scaffolders in China. Int. J. Environ. Res. Public Health 2019, 16, 1885. https://doi.org/10.3390/ijerph16111885
Liang K, Fung IWH, Xiong C, Luo H. Understanding the Factors and the Corresponding Interactions That Influence Construction Worker Safety Performance from a Competency-Model-Based Perspective: Evidence from Scaffolders in China. International Journal of Environmental Research and Public Health. 2019; 16(11):1885. https://doi.org/10.3390/ijerph16111885
Chicago/Turabian StyleLiang, Kongzheng, Ivan Wing Hong Fung, Chaohua Xiong, and Hanbin Luo. 2019. "Understanding the Factors and the Corresponding Interactions That Influence Construction Worker Safety Performance from a Competency-Model-Based Perspective: Evidence from Scaffolders in China" International Journal of Environmental Research and Public Health 16, no. 11: 1885. https://doi.org/10.3390/ijerph16111885
APA StyleLiang, K., Fung, I. W. H., Xiong, C., & Luo, H. (2019). Understanding the Factors and the Corresponding Interactions That Influence Construction Worker Safety Performance from a Competency-Model-Based Perspective: Evidence from Scaffolders in China. International Journal of Environmental Research and Public Health, 16(11), 1885. https://doi.org/10.3390/ijerph16111885

