The “Land of Fires” Toxic Waste Scandal and Its Effect on Consumer Food Choices
Abstract
1. Introduction
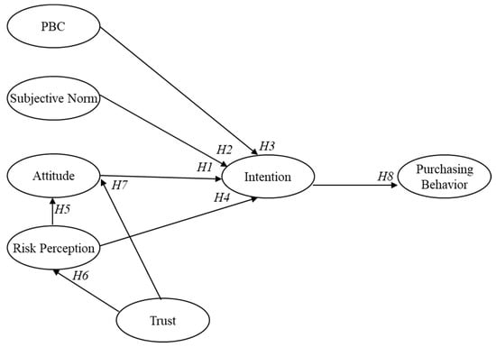
1.1. Research Framework
1.2. The Present Study
2. Material and Methods
2.1. Participants and Procedures
2.2. Measures
2.3. Data Analyses
3. Results and Discussion
4. Conclusions
Author Contributions
Funding
Acknowledgments
Conflicts of Interest
References
- Van der Linden, S. The social-psychological determinants of climate change risk perceptions: Towards a comprehensive model. J. Environ. Psychol. 2015, 41, 112–124. [Google Scholar] [CrossRef]
- Liu, S.; Chiang, Y.T.; Tseng, C.C.; Ng, E.; Yeh, G.L.; Fang, W.T. The Theory of Planned Behavior to Predict Protective Behavioral Intentions against PM2.5 in Parents of Young Children from Urban and Rural Beijing, Chin. Int. J. Environ. Res. Public Health 2018, 15, 2215. [Google Scholar] [CrossRef] [PubMed]
- Rieger, J.; Kuhlgatz, C.; Anders, S. Food scandals, media attention and habit persistence among desensitised meat consumers. Food Policy 2016, 64, 82–92. [Google Scholar] [CrossRef]
- Cicia, G.; Caracciolo, F.; Cembalo, L.; Del Giudice, T.; Grunert, K.G.; Krystallis, A.; Lombardi, P.; Zhou, Y. Food safety concerns in urban China: Consumer preferences for pig process attributes. Food Control 2016, 60, 166–173. [Google Scholar] [CrossRef]
- Masters, W.A.; Hall, A.; Martinez, E.M.; Shi, P.; Singh, G.; Webb, P.; Mozaffarian, D. The nutrition transition and agricultural transformation: A Preston curve approach. Agric. Econ. 2016, 47, 97–114. [Google Scholar] [CrossRef]
- Brunori, G.; Malandrin, V.; Rossi, A. Trade-off or convergence? The role of food security in the evolution of food discourse in Italy. J. Rural Stud. 2013, 29, 19–29. [Google Scholar] [CrossRef]
- Mazzocchi, M.; Stefani, G.; Henson, S.J. Consumer welfare and the loss induced by withholding information: The case of BSE in Italy. J. Agric. Econ. 2004, 55, 41–58. [Google Scholar] [CrossRef]
- Mazzocchi, M.; Lobb, A.; Bruce Traill, W.; Cavicchi, A. Food scares and trust. A European study. J. Agric. Econ. 2008, 59, 2–24. [Google Scholar] [CrossRef]
- Misso, R. Consumer health protection and Information and Communication Technology. In Proceedings of the 113th Seminar, Chania, Crete, Greece, 3–6 September 2009 (No. 58094); European Association of Agricultural Economists: Chania, Crete, Greece, 2009. [Google Scholar]
- Borrello, S.; Brambilla, G.; Candela, L.; Diletti, G.; Gallo, P.; Iacovella, N.; Iovane, G.; Limone, A.; Migliorati, G.; Pinto, O.; et al. Management of the 2008 “buffalo milk crisis” in the Campania Region under the perspective of consumer protection. Organohal. Compd. 2008, 70, 891–893. [Google Scholar]
- Giuliano, G. Ground water in the Po basin: Some problems relating to its use and protection. Sci. Total Environ. 1995, 171, 17–27. [Google Scholar] [CrossRef]
- Khan, S.; Cao, Q.; Zheng, Y.M.; Huang, Y.Z.; Zhu, Y.G. Health risks of heavy metals in contaminated soils and food crops irrigated with wastewater in Beijing, China. Environ. Pollut. 2008, 152, 686–692. [Google Scholar] [CrossRef] [PubMed]
- Zhang, J.; Mauzerall, D.L.; Zhu, T.; Liang, S.; Ezzati, M.; Remais, J.V. Environmental health in China: Progress towards clean air and safe water. Lancet 2010, 375, 1110–1119. [Google Scholar] [CrossRef]
- Wilcock, A.; Pun, M.; Khanona, J.; Aung, M. Consumer attitudes, knowledge and behaviour: A review of food safety issues. Trends Food Sci. Technol. 2004, 15, 56–66. [Google Scholar] [CrossRef]
- McMichael, A.J. Impact of climatic and other environmental changes on food production and population health in the coming decades. Proc. Nutr. Soc. 2001, 60, 195–201. [Google Scholar] [CrossRef] [PubMed]
- Adda, J. Behavior towards health risks: An empirical study using the “Mad Cow” crisis as an experiment. J. Risk Uncertain 2007, 35, 285–305. [Google Scholar] [CrossRef]
- Ding, Y.; Veeman, M.M.; Adamowicz, W.L. The influence of trust on consumer behavior: An application to recurring food risks in Canada. J. Econ. Behav. Organ. 2013, 92, 214–223. [Google Scholar] [CrossRef]
- Piggott, N.E.; Marsh, T.L. Does food safety information impact U.S. meat demand? Am. J. Agric. Econ. 2004, 86, 154–174. [Google Scholar] [CrossRef]
- Verbeke, W.; Ward, R.W. A fresh meat almost ideal demand system incorporating negative TV press and advertising impact. Agric. Econ. 2001, 25, 359–374. [Google Scholar] [CrossRef]
- Vringer, K.; van der Heijden, E.; van Soest, D.; Vollebergh, H.; Dietz, F. Sustainable consumption dilemmas. Sustainability 2017, 9, 942. [Google Scholar] [CrossRef]
- Bertolotti, M.; Catellani, P. Agreement with climate change policies: Framing the future and national versus supra-national identity. Eur. J. Soc. Psychol. 2015, 45, 847–857. [Google Scholar] [CrossRef]
- Meyer, S.B.; Wilson, A.M.; Calnan, M.; Henderson, J.; Coveney, J.; McCullum, D.; Pearce, A.R.; Ward, P.; Webb, T. In the interest of food safety: A qualitative study investigating communication and trust between food regulators and food industry in the UK, Australia and New Zealand. BMC Public Health 2017, 17, 189. [Google Scholar] [CrossRef] [PubMed]
- Rieger, J.; Weible, D.; Anders, S. “Why some consumers don’t care”: Heterogeneity in household responses to a food scandal. Appetite 2017, 113, 200–214. [Google Scholar] [CrossRef] [PubMed]
- Lu, Y.; Song, S.; Wang, R.; Liu, Z.; Meng, J.; Sweetman, A.J.; Jenkins, A.; Ferrier, R.C.; Li, H.; Luo, W.; et al. Impacts of soil and water pollution on food safety and health risks in China. Environ. Int. 2015, 77, 5–15. [Google Scholar] [CrossRef] [PubMed]
- Strauss, B. Spartacus War; Simon and Schuster: New York, NY, USA, 2009. [Google Scholar]
- Senior, K.; Mazza, A. Italian “Triangle of death” linked to waste crisis. Lancet Oncol. 2004, 5, 525–527. [Google Scholar] [CrossRef]
- Flora, A. La Terra dei Fuochi: Ambiente e politica industriale nel Mezzogiorno. Rivista Economica del Mezzogiorno 2015, 1, 89–122. [Google Scholar]
- Ajzen, I. The theory of planned behaviour. Organ. Behav. Hum. Decis. Process. 1991, 50, 179–211. [Google Scholar] [CrossRef]
- Carfora, V.; Caso, D.; Sparks, P.; Conner, M. Moderating effects of pro-environmental self-identity on pro-environmental intentions and behaviour: A multi-behaviour study. J. Environ. Psychol. 2017, 53, 92–99. [Google Scholar] [CrossRef]
- Armitage, C.J.; Conner, M. Efficacy of the theory of planned behaviour: A meta-analytic review. Br. J. Soc. Psychol. 2001, 40, 471–499. [Google Scholar] [CrossRef]
- Canova, L.; Manganelli, A.M. Fruit and vegetables consumption as snacks among young people. The role of descriptive norm and habit in the theory of planned behavior. Test. Psychometr. Methodol. Appl. Psychol. 2016, 23, 83–97. [Google Scholar]
- Carfora, V.; Caso, D.; Conner, M. Randomised controlled trial of a text messaging intervention for reducing processed meat consumption: The mediating roles of anticipated regret and intention. Appetite 2017, 117, 152–160. [Google Scholar] [CrossRef]
- Carfora, V.; Caso, D.; Palumbo, F.; Conner, M. Promoting water intake. The persuasiveness of a messaging intervention based on anticipated negative affective reactions and self-monitoring. Appetite 2018, 130, 236–246. [Google Scholar] [CrossRef] [PubMed]
- Mari, S.; Tozzo, B.; Capozza, D.; Ravarotto, L. Are you cooking your meat enough? The efficacy of the Theory of Planned Behaviour in predicting a best practice to prevent salmonellosis. Food Res. Int. 2012, 45, 1175–1183. [Google Scholar] [CrossRef]
- Lombardi, A.; Carfora, V.; Cicia, G.; Del Giudice, T.; Lombardi, P.; Panico, T. Exploring willingness to pay for QR code labeled extra-virgin olive oil: An application of the theory of planned behavior. Int. J. Food Syst. Dyn. 2017, 8, 1–14. [Google Scholar] [CrossRef]
- Wong, S.L.; Hsu, C.C.; Chen, H.S. To Buy or Not to Buy? Consumer Attitudes and Purchase Intentions for Suboptimal Food. Int. J. Environ. Res. Public Health 2018, 15, 1431. [Google Scholar] [CrossRef] [PubMed]
- Lorenz, B.A.; Hartmann, M.; Simons, J. Impacts from region-of-origin labeling on consumer product perception and purchasing intention—Causal relationships in a TPB based model. Food Qual. Prefer. 2015, 45, 149–157. [Google Scholar] [CrossRef]
- Donizzetti, A.R. Risk perception in adolescence: Construction and validation of new scales | [La percezione del rischio in adolescenza: Costruzione e validazione di strumenti di rilevazione]. Psicologia della Salute 2009, 2, 145–162. [Google Scholar] [CrossRef]
- Homburg, A.; Stolberg, A. Explaining pro-environmental behavior with a cognitive theory of stress. J. Environ. Psychol. 2006, 26, 1–14. [Google Scholar] [CrossRef]
- Yeung, R.M.W.; Yee, W.M.S. Risk reduction: An insight from the UK poultry industry. Nutr. Food Sci. 2003, 33, 219–229. [Google Scholar] [CrossRef]
- Lobb, A.E.; Mazzocchi, M.; Traill, W.B. Modelling risk perception and trust in food safety information within the theory of planned behaviour. Food Qual. Prefer. 2007, 18, 384–395. [Google Scholar] [CrossRef]
- Burger, J. Gender differences in attitudes about fish safety in a coastal population. J. Toxicol. Environ. Health Part A 1998, 53, 181–192. [Google Scholar] [CrossRef]
- Kher, S.V.; De Jonge, J.; Wentholt, M.T.A.; Deliza, R.; Cunha de Andrade, J.; Cnossen, H.J.; Luijckx, N.B.L.; Frewer, L.J. Consumer perceptions of risks of chemical and microbiological contaminants associated with food chains: A cross-national study. Int. J. Consum. Stud. 2013, 37, 73–83. [Google Scholar] [CrossRef]
- Edgar, J. Future impact of food safety issues on animal production and trade: Implications for research. Aust. J. Exp. Agric. 2004, 44, 1073–1078. [Google Scholar] [CrossRef]
- Fife-Schaw, C.; Rowe, G. Public perceptions of everyday food hazards: A psychometric study. Risk Anal. 1996, 16, 487–500. [Google Scholar] [CrossRef] [PubMed]
- Starbird, S.A.; Walker, G.A. Determinants of consumer perceptions of food safety risk. In Proceedings of the 14th Annual Conference of the International Food and Agribusiness Management Association, Montreux, Switzerland, 12 June 2004. [Google Scholar]
- Glaeser, E.L.; Laibson, D.I.; Scheinkman, J.A.; Soutter, C.L. Measuring trust. Q. J. Econom. 2000, 115, 811–846. [Google Scholar] [CrossRef]
- Hobbs, J.E.; Goddard, E. Consumers and trust. Food Policy 2015, 52, 71–74. [Google Scholar] [CrossRef]
- Bonoma, T.V.; Johnston, W.J. Locus of control, trust, and decision making. Decis. Sci. 1979, 10, 39–56. [Google Scholar] [CrossRef]
- Luhmann, N. Trust and Power; Wiley: Chichester, UK, 1979. [Google Scholar]
- Ding, Y.; Veeman, M.M.; Adamowicz, W.L. Functional food choices: Impacts of trust and health control beliefs on Canadian consumers’ choices of canola oil. Food Policy 2015, 52, 92–98. [Google Scholar] [CrossRef]
- Chen, M.F.; Li, H.L. The consumer’s attitude toward genetically modified foods in Taiwan. Food Qual. Prefer. 2007, 18, 662–674. [Google Scholar] [CrossRef]
- Frewer, L.J.; Howard, C.; Hedderley, D.; Shepherd, R. Consumer attitudes towards different food-processing technologies used in cheese production: The influence of consumer benefit. Food Qual. Prefer. 1997, 8, 1–10. [Google Scholar] [CrossRef]
- Frewer, L.J. Risk perception, social trust, and public participation in strategic decision making: Implication for emerging technologies. Ambio 1999, 28, 569–574. [Google Scholar]
- Trumbo, C.W.; McComas, K.A. The function of credibility in information processing for risk perception. Risk Anal. 2003, 23, 343–353. [Google Scholar] [CrossRef] [PubMed]
- Viklund, M.J. Trust and Risk Perception in Western Europe: A Cross-National Study. Risk Anal. 2003, 23, 727–738. [Google Scholar] [CrossRef] [PubMed]
- Sheeran, P. Intention-behaviour relations: A conceptual and empirical overview. Eur. Rev. Soc. Psychol. 2002, 12, 1–36. [Google Scholar] [CrossRef]
- Ajzen, I.; Sheikh, S. Action versus inaction: Anticipated affect in the theory of planned behaviour. J. Appl. Soc. Psychol. 2013, 43, 155–162. [Google Scholar] [CrossRef]
- Prati, G.; Pietrantoni, L.; Zani, B. The prediction of intention to consume genetically modified food. Test of an integrated psychosocial model. Food Qual. Prefer. 2012, 25, 163–170. [Google Scholar] [CrossRef]
- Albanesi, C.; Prati, G.; Pietrantoni, L.; Zani, B. La percezione del rischio da uranio impoverito nella popolazione. In Uranio Impoverito; Cicognani, E., Prati, G., Zani, B., Eds.; Clueb: Bologna, Italy, 2011; pp. 67–94. [Google Scholar]
- Hancock, G.R.; Samuelsen, K.M. Advances in Latent Variable Mixture Models; Information Age Publishing, Inc.: Charlotte, NC, USA, 2007. [Google Scholar]
- Stephenson, M.T.; Holbert, R.L. A Monte Carlo simulation of observable versus latent variable structural equation modeling techniques. Commun. Res. 2003, 30, 332–354. [Google Scholar] [CrossRef]
- Kline, R. Principles and Practice of Structural Equation Modeling; Guilford Press: New York, NY, USA, 1998. [Google Scholar]
- Iacobucci, D. Structural equations modeling: Fit Indices, sample size, and advanced topics. J. Consum. Psychol. 2010, 20, 90–98. [Google Scholar] [CrossRef]
- Tucker, L.R.; Lewis, C. A reliability coefficient for maximum likelihood factor analysis. Psychometria 1973, 38, 1–10. [Google Scholar] [CrossRef]
- Bentler, P.M. Comparative fit indexes in structural models. Psychol. Bull. 1990, 107, 238–246. [Google Scholar] [CrossRef]
- Browne, M.W.; Cudeck, R. Alternative ways of assessing model fit. Sociol. Methods Res. 1992, 21, 230–258. [Google Scholar] [CrossRef]
- Hair, J.F.; Black, W.C.; Babin, B.J.; Anderson, R.E.; Tatham, R.L. Multivariate Data Analysis, 6th ed.; Pearson: Upper Saddle River, NJ, USA, 2006. [Google Scholar]
- Conner, M.; Kirk, S.F.L.; Cade, J.E.; Barrett, J.H. Why do women use dietary supplements? The use of the theory of planned behaviour to explore beliefs about their use. Soc. Sci. Med. 2001, 52, 621–633. [Google Scholar] [CrossRef]
- Wu, L.; Zhong, Y.; Shan, L.; Qin, W. Public risk perception of food additives and food scares. The case in Suzhou, China. Appetite 2013, 70, 90–98. [Google Scholar] [CrossRef] [PubMed]
- Stefani, G.; Cavicchi, A.; Romano, D.; Lobb, A.E. Determinants of intention to purchase chicken in Italy: The role of consumer risk perception and trust in different information sources. Agribusiness 2008, 24, 523–537. [Google Scholar] [CrossRef]
- Siegrist, M. A causal model explaining the perception and acceptance of gene technology. J. Appl. Soc. Psychol. 1999, 29, 2093–2106. [Google Scholar] [CrossRef]
- Qin, W.; Brown, J.L. Factors explaining male/female differences in attitudes and purchase intention toward genetically engineered salmon. J. Consum. Behav. 2008, 7, 127–145. [Google Scholar] [CrossRef]
- Frewer, L.J.; Scholderer, J.; Bredahl, L. Communicating about the risks and benefits of genetically modified foods: The mediating role of trust. Risk Anal. 2003, 23, 1117–1133. [Google Scholar] [CrossRef] [PubMed]
- Natale, A.; Di Martino, S.; Procentese, F.; Arcidiacono, C. De-growth and critical community psychology: Contributions towards individual and social well-being. Futures 2016, 78–79, 47–56. [Google Scholar] [CrossRef]
- Sacfuto, F.; La Barbera, F. Protest AgainstWaste Contamination in the ‘Land of Fires’: Psychological Antecedents for Activists and Non-activists. J. Community Appl. Soc. Psychol. 2016, 26, 481–495. [Google Scholar] [CrossRef]
- Chen, M.F. Impact of fear appeals on pro-environmental behavior and crucial determinants. Int. J. Advert. 2016, 35, 74–92. [Google Scholar] [CrossRef]
- Hartman, P.; Apaloaza, V.; D’Souza, C.; Barrutia, J.M.; Echebarria, C. Environmental threat appeals in green advertising: The role of fear arousal and coping efficacy. Int. J. Advert. 2014, 33, 741–765. [Google Scholar] [CrossRef]
- Bonaiuto, M.; Alves, S.; De Dominicis, S.; Petruccelli, I. Place attachment and natural hazard risk: Research review and agenda. J. Environ. Psychol. 2016, 48, 33–53. [Google Scholar] [CrossRef]
- Sarabia-Sanchez, F.; Rodriguez-Sanchez, C. The role of credibility and negative feelings in comparative perceptual bias related to environmental hazards. J. Environ. Psychol. 2016, 47, 13. [Google Scholar] [CrossRef]
- Donizzetti, A.R.; Petrillo, G. Validazione della versione per adulti della Health Locus of Control Scale (HLCS) [Health Locus of Control Scale for adults: A validation study]. Psicologia della Salute 2015, 3, 126–142. [Google Scholar] [CrossRef]
- Armitage, C.J.; Norman, P.; Conner, M. Can the Theory of Planned Behaviour mediate the effects of age, gender and multidimensional health locus of control? Br. J. Health Psychol. 2002, 7, 299–316. [Google Scholar] [CrossRef] [PubMed]
- Scalco, A.; Ceschi, A.; Sartori, R. Application of Psychological Theories in Agent-Based Modeling: The Case of the Theory of Planned Behavior. Nonlinear Dyn. Psychol. Life Sci. 2018, 22, 15–33. [Google Scholar]
- Pacella, D.; Ponticorvo, M.; Gigliotta, O.; Miglino, O. Basic emotions and adaptation. A computational and evolutionary model. PLoS ONE 2017, 12, e0187463. [Google Scholar] [CrossRef] [PubMed]


| Items |
|---|
| Intention |
| I.1 I intent to purchase Campania food |
| I.2 I plan to purchase Campania food |
| I.3 I want to purchase Campania food |
| Perceived behavioral control |
| PBC.1 Controlling my purchase of Campania food is easy |
| PBC.2 Whether or not I purchase Campania food is completely up to me |
| PBC.3 During my purchases, if I want, I can be sure of the healthiness of the Campania products |
| Attitudes |
| A.1 Purchasing of Campania food is worthless/valuable |
| A.2 Purchasing of Campania food is positive/negative |
| A.3 Purchasing of Campania food is interesting/boring |
| Subjective norm |
| SN.1 People who are important to me think I can purchase Campania food |
| SN.2 People who are important to me would approve my purchasing of Campania food |
| SN.3 People who are important do not want me to purchase Campania food (R) |
| Trust in the institutions |
| T.1 Do you trust the Italian Government initiatives (certification system and traceability) in response to the potential risks of Campania food? |
| T.2 Do you trust the public research initiatives (University and Public research system) in response to the potential risks of Campania food? |
| T.3 Do you trust the Campania farmers’ initiatives in response to the potential risks of Campania food? |
| Risk Perception about Campania food |
| R.1 Do you think that there are potential risks associated with the consumption of Campania food? |
| R.2 Do you think that potential risks associated with the consumption of Campania food are known to the scientific community? |
| R.3 Do you think that potential risks associated with the consumption of Campania food are acceptable? |
| R.4 How do you think that Campania food is risky for the community? |
| Campania food consumption |
| B.1 How often do you purchase mozzarella produced in Campania |
| B.2 How often do you purchase fruit and vegetable produced in Campania |
| B.3 How often do you purchase other Campania products? |
| Items | M | SD | CR |
|---|---|---|---|
| Intention | |||
| I.1 | 2.66 | 1.93 | 0.62 |
| I.2 | 2.51 | 1.88 | |
| I.3 | 2.62 | 1.89 | |
| Perceived behavioral control | |||
| PBC.1 | 3.18 | 1.97 | 0.58 |
| PBC.2 | 4.58 | 2.17 | |
| PBC.3 | 4.11 | 2.19 | |
| Attitude | 0.69 | ||
| A.1 | 2.79 | 1.62 | |
| A.2 | 2.80 | 1.63 | |
| A.3 | 2.82 | 1.67 | |
| Subjective norm | |||
| SN.1 | 4.07 | 2.20 | 0.60 |
| SN.2 | 3.30 | 1.90 | |
| SN.3 | 3.07 | 1.90 | |
| Trust in the institutions | |||
| T.1 | 3.91 | 1.87 | 0.65 |
| T.2 | 3.74 | 1.74 | |
| T.3 | 3.55 | 1.84 | |
| Risk Perception about Campania food | |||
| R.1 | 4.51 | 1.96 | 0.71 |
| R.2 | 5.07 | 1.94 | |
| R.3 | 2.54 | 1.97 | |
| R.4 | 5.67 | 1.72 | |
| Campania food consumption | |||
| B.1 | 2.04 | 1.04 | 0.62 |
| B.2 | 2.67 | 1.67 | |
| B.3 | 2.72 | 1.60 |
| 1. | 2. | 3. | 4. | 5. | 6. | 7. | M | SD | |
|---|---|---|---|---|---|---|---|---|---|
| 1. Intention | 1 | 2.60 | 1.81 | ||||||
| 2. PBC | 0.56 ** | 1 | 3.96 | 1.59 | |||||
| 3. Attitude | 0.74 ** | 0.51 ** | 1 | 2.80 | 1.56 | ||||
| 4. Subjective norm | 0.62 ** | 0.43 ** | 0.65 ** | 1 | 3.50 | 1.50 | |||
| 5. Trust | 0.37 ** | 0.38 ** | 0.41 ** | 0.33 ** | 1 | 3.75 | 1.58 | ||
| 6. Risk Perception | 0.03 | 0.10 ** | −0.02 | −0.01 | 0.05 | 1 | 4.44 | 1.30 | |
| 7. Purchasing Behavior | 0.27 ** | 0.07 * | 0.21 ** | 0.22 ** | 0.08 ** | −0.01 | 1 | 2.47 | 1.18 |
© 2019 by the authors. Licensee MDPI, Basel, Switzerland. This article is an open access article distributed under the terms and conditions of the Creative Commons Attribution (CC BY) license (http://creativecommons.org/licenses/by/4.0/).
Share and Cite
Cembalo, L.; Caso, D.; Carfora, V.; Caracciolo, F.; Lombardi, A.; Cicia, G. The “Land of Fires” Toxic Waste Scandal and Its Effect on Consumer Food Choices. Int. J. Environ. Res. Public Health 2019, 16, 165. https://doi.org/10.3390/ijerph16010165
Cembalo L, Caso D, Carfora V, Caracciolo F, Lombardi A, Cicia G. The “Land of Fires” Toxic Waste Scandal and Its Effect on Consumer Food Choices. International Journal of Environmental Research and Public Health. 2019; 16(1):165. https://doi.org/10.3390/ijerph16010165
Chicago/Turabian StyleCembalo, Luigi, Daniela Caso, Valentina Carfora, Francesco Caracciolo, Alessia Lombardi, and Gianni Cicia. 2019. "The “Land of Fires” Toxic Waste Scandal and Its Effect on Consumer Food Choices" International Journal of Environmental Research and Public Health 16, no. 1: 165. https://doi.org/10.3390/ijerph16010165
APA StyleCembalo, L., Caso, D., Carfora, V., Caracciolo, F., Lombardi, A., & Cicia, G. (2019). The “Land of Fires” Toxic Waste Scandal and Its Effect on Consumer Food Choices. International Journal of Environmental Research and Public Health, 16(1), 165. https://doi.org/10.3390/ijerph16010165

