The Development of a Multiple-Item Annoyance Scale (MIAS) for Transportation Noise Annoyance
Abstract
1. Introduction
2. Materials and Methods
2.1. Study Design and Samples
2.2. Procedure
2.3. Noise Exposure
2.4. Questionnaire
2.5. Statistical Analyses
- By content, we collected a list of 21 items (see Table 3) that were regarded as potentially reflecting the three elements of noise annoyance as defined by Guski and colleagues [2,7]. Other items included in the questionnaire on residential conditions/satisfaction, reported health diseases, changes in aircraft noise exposure at Frankfurt Airport, and demographics (see Section 2.4) were not considered as being part of the multidimensional annoyance concept.
- We used EFA (principle axis factoring: PAF) with oblique rotation conducted in SPSS to examine the factor structure. As the criterion to determine the number of factors, we employed Kaiser’s criteria (eigenvalue > 1 rule). The initial PAF was conducted on the list of 21 items. The global suitability of the respondent data for PAF was very good (KMO >0.90, Bartlett’s test of sphericity, p <0.01). However, successive tests indicated that several items were unsuitable for factor analysis due to low communalities (h2 <0.30; items: I-10, I-12, I-14, I-15), or low factor loadings (<0.50; items: I-5, I-6, I-7, I-8, I-11, I-13, see Table 3). In sum, we excluded 10 items (48%). The item selection aimed at maximising parsimony and achieving a number of items below 10 for the assessment of the components of noise annoyance as identified by Guski and colleagues [2,7]. Therefore, the final PAF was conducted with 10 items, plus the ICBEN item (five-point scale). Following, the selected set of items was submitted to a final EFA in order to examine the factor structure. As this set of items still includes altogether more than 10 items, the final selection was done by content (see Section 3.1), resulting in a set of six items plus the ICBEN annoyance item.
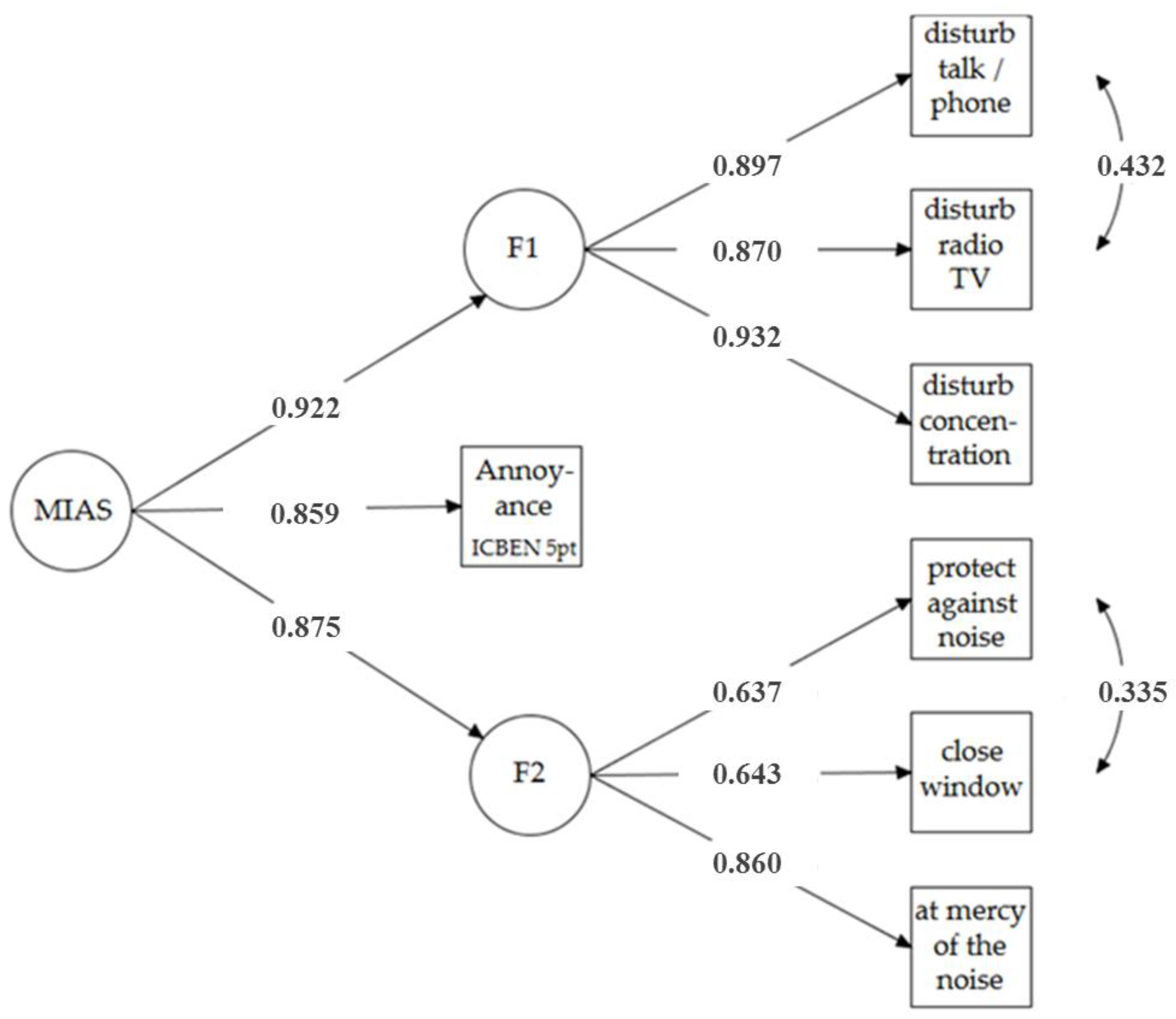
- Confirmatory factor analysis (CFA) was performed to investigate whether the factor structure was of psychometric adequacy. Therefore, a second-order CFA was conducted in Mplus with one and three factors, with and without correlated error terms. The CFA were carried out with robust maximum likelihood estimation (MLR) and the imputation of missing values with the FIML algorithm (full information maximum likelihood estimation). In the second order CFA, a general aircraft noise annoyance score including the sub-dimensions ‘aircraft noise-related disturbances’, annoyance (the ICBEN annoyance item), and ‘lack of coping capacity’ was modeled in accordance with the definition by Guski and colleagues [2,7] in order to test the construct validity and reliability of the annoyance scale. Two CFA versions were compared: (1) with one annoyance factor including all of the items (model A), and a hierarchical structure with three factors (F1 ‘disturbances’; F2 ‘lack of coping capacity’; and the item ‘annoyance’ on the ICBEN five-point scale) (model B). In addition, a third CFA model with the three factors of model B presented separately was calculated for control. With this latter model, it was tested whether a hierarchical model structure with MIAS as a second-order factor (model B) is superior to a model where the factors F1, F2, and the ICBEN item are assumed to correlate without forming a common underlying second order factor (model C). That is, model C would indicate that F1, F2, and the ICBEN annoyance item are distinct although interrelated psychological concepts. Actually, the results show that the model fit indices are better for model C than for model B, which might be because the available items were chosen post hoc to form the MIAS factor, and that a priori tailored items would improve the multiple-item annoyance scale. For this paper, the analyses focus on testing whether MIAS appears to be an improvement compared with a single annoyance item, and whether MIAS would be better reflected by a one-factor structure (model A) or a hierarchical second-order structure (model B). For results referring to model C, see Chapter 2 in the Supplementary Materials. Beside the test statistics for the CFA models, model fit was evaluated using (1) the comparative fit index (CFI) for which values above 0.90 indicate an acceptable fit, and values of 0.95 and higher indicate a very good fit; (2) the root mean square error approximation (RMSEA) for which values of 0.05 and less indicate a very close fit, and values of 0.08 and less still an acceptable close fit; (3) the standardised root mean square residual (SRMR) for which values below 0.10 are recommended [28,29,30]. The reliability of the latent constructs (factors F1 and F2) was assessed with the composite reliability (CR) coefficient. The internal consistency of each set of items that together measure the constructs F1 and F2, respectively, was assessed with Cronbach’s alpha. The convergent validity was ascertained with the average variance extracted (AVE). CR values ≥ 0.6 [31] and a Cronbach’s alpha value of ≥0.7 indicate an acceptable reliability of the factors. AVE values should be >0.5 for acceptable convergent validity [32].
- For aircraft noise, the MIAS’s construct validity was analysed by comparing the results gained from the ‘FRA-air’ sample data with the CFA results of the data of the samples at the BER, CGN, and STR airports. In addition, the construct validity of MIAS was analysed for road traffic noise annoyance (MIAS-road) and railway noise annoyance (MIAS-rail) by means of a CFA of the data of the sub-studies ‘FRA-road’ and ‘FRA-rail’, respectively.
- The new developed MIAS-air, MIAS-road, and MIAS-rail scores and their components were correlated with acoustical and non-acoustical factors, and variables of HQoL that are known to be related to noise annoyance. This was done in order to evaluate the criterion validity of the annoyance assessment.
- In order to test whether MIAS can be regarded as an improvement of noise annoyance measurement in models of the relationship between noise and health outcomes, regression analyses of the SF8 scores MCS and PCS on MIAS (regression 1) and on the ICBEN noise annoyance item (regression 2) were carried out.
3. Results
3.1. Selection of Items for the Aircraft Noise Annoyance Scale
3.2. CFA for Aircraft Noise Annoyance Assessed at Frankfurt Airport
3.3. Comparison of CFA Results for Aircraft, Railway and Road Traffic Noise Annoyance
3.4. Correlations of MIAS with Acoustical, Non-Acoustical Factors, and Outcomes of Health-Related Quality of Life
3.5. Regressions of HQOL Variables MCS and PCS on Aircraft Noise Annoyance and Exposure (Lden)
4. Discussion
4.1. The Factorial Structure of MIAS
4.2. Factor F2: ‘Lack of Coping Capacity’
4.3. The Criterion Validity of MIAS
4.4. MIAS Versus Single-Item Annoyance Assessment
4.5. Limitations
5. Conclusions
Supplementary Materials
Author Contributions
Acknowledgments
Conflicts of Interest
References
- Fidell, S.; Green, D.M.; Schulz, T.J.; Pearsons, K.S. A Strategy for Understanding Noise-Induced Annoyance; Report HSD-TR-87-013; BBN Laboratories Incorporated: Canoga Park, CA, USA, 1988.
- Guski, R.; Felscher-Suhr, U.; Schuemer, R. The concept of noise-annoyance: How international experts see it. J. Sound Vib. 1999, 223, 513–527. [Google Scholar] [CrossRef]
- Fidell, S. Environmental annoyance: Characterization, measurement, and control. In Why is Annoyance So Hard to Understand? Koelega, H.S., Ed.; Elsevier: Amsterdam, The Netherlands, 1987. [Google Scholar]
- McKennell, A.C. Aircraft Noise Annoyance around London (Heathrow) Airport; (S. S.337); Central Office of Information: London, UK, 1963.
- Schuemer-Kohrs, A.; Schuemer, R. Der sozialwissenschaftliche Untersuchungsteil. In Fluglärmwirkungen; DFG-Forschungsbericht; Bolt: Boppard, Germany, 1974; Band 1; pp. 149–246. [Google Scholar]
- Leonard, S.; Borsky, P.N. A causal model for relating noise exposure, psychosocial variables and aircraft noise annoyance. In Proceedings of the International Congress on Noise as a Public Health Problem, Dubrovnik, Yugoslavia, 13–18 May 1973; pp. 691–705. [Google Scholar]
- Guski, R.; Schreckenberg, D.; Schuemer, R. WHO Environmental Noise Guidelines for the European Region: A Systematic Review on Environmental Noise and Annoyance. Int. J. Environ. Res. Public Heath 2017, 14, 1539. [Google Scholar] [CrossRef] [PubMed]
- Kroesen, M.; Schreckenberg, D. A measurement model for general noise reaction in response to aircraft noise. J. Acoust. Soc. Am. 2011, 129, 200–211. [Google Scholar] [CrossRef] [PubMed]
- Fields, J.M.; DeJong, R.G.; Gjestland, T.; Flindell, I.H.; Job, R.F.S.; Kurra, S.; Lercher, P.; Vallet, M.; Guski, R.; Felscher-Suhr, U.; et al. Standardized general-purpose noise reaction questions for community noise surveys: Research and a recommendation. J. Sound Vib. 2001, 242, 641–679. [Google Scholar] [CrossRef]
- International Organization for Standardization ISO/TS 15666 (ISO/TS 15666:2003-02). Acoustics—Assessment of Noise Annoyance by Means of Social and Socio-Acoustic Surveys; Beuth: Berlin, Germany, 2003. [Google Scholar]
- Job, R.F.S.; Hatfield, J.; Carter, N.L.; Peploe, P.; Taylor, R.; Morrell, S. General scales of community reaction to noise (dissatisfaction and perceived affectedness) are more reliable than scales of annoyance. J. Acoust. Soc. Am. 2001, 110, 939–946. [Google Scholar] [CrossRef] [PubMed]
- Stallen, P.J.M. A theoretical framework for environmental noise annoyance. Noise Health 1999, 3, 69–79. [Google Scholar]
- Guski, R. How to forecast community annoyance in planning noisy facilities. Noise Health 2004, 6, 59–64. [Google Scholar] [PubMed]
- Brown, A.L.; van Kamp, I. Response to a change in transport noise exposure: Competing explanations of change effects. J. Acoust. Soc. Am. 2009, 125, 905–914. [Google Scholar] [CrossRef] [PubMed]
- Schreckenberg, D.; Faulbaum, F.; Guski, R.; Ninke, L.; Peschel, C.; Spilski, J.; Wothge, J. Wirkungen von Verkehrslärm auf die Belästigung und Lebensqualität (The impact of transportation noise on annoyance and health-related quality of life). Endbericht (final report). In NORAH (Noise Related Annoyance Cognition and Health): Verkehrslärmwirkungen im Flughafenumfeld; (Impact of Transportation Noise in Communities Around an Airport); Gemeinnützige Umwelthaus GmbH, Ed.; Umwelthaus gGmbH: Kelsterbach, Germany, 2015; Volume 3. [Google Scholar]
- Gelderblom, F.B.; Gjestland, T.; Fidell, S.; Berry, B. On the Stability of Community Tolerance for Aircraft Noise. Acta Acust. United Acust. 2017, 103, 17–27. [Google Scholar] [CrossRef]
- Schreckenberg, D.; Belke, C.; Spilski, J.; Guski, R. First results of the development of a multiple-item annoyance scale (MIAS). In Proceedings of the 12th ICBEN Congress on Noise as a Public Health Problem, Zurich, Switzerland, 18–22 June 2017. [Google Scholar]
- Bundesrat. Guidance for the Calculation of Noise Protection Zones. Appendix 2 of the First Ordinance for the Implementation of the German Aircraft Noise Act (Ordinance of the Data Acquisition and Computation Method for the Definition of Noise Protection Zones—1 FlugLSV); Bundesdrucksache 566/08, 08.08.2008; Bundesanzeiger Verlagsgesellschaft: Cologne, Germany, 2008. [Google Scholar]
- BImSchV. Verordnung zur Durchführung des Bundes-Immissionsschutzgesetzes (Verordnung über die Lärmkartierung) vom 6. März 2006. Anlage 2: Vorläufige Berechnungsmethode für den Umgebungslärm an Schienenwegen (VBUSch) vom 22. Mai 2006. Bundesanzeiger 2006, 154a, 6. [Google Scholar]
- BImSchV. Verordnung zur Durchführung des Bundes-Immissionsschutzgesetzes (Verordnung über die Lärmkartierung) vom 6. März 2006. Anlage 3: Vorläufige Berechnungsmethode für den Umgebungslärm an Straßen (VBUS) vom 22. Mai 2006. Bundesanzeiger 2006, 154a, 30. [Google Scholar]
- Möhler, U.; Liepert, M.; Mühlbacher, M.; Beronius, A.; Nunberger, M.; Braunstein, G.; Gillé, M.; Schaal, J.; Bartel, R. Erfassung der Verkehrsgeräuschexposition. In NORAH (Noise Related Annoyance Cognition and Health): Verkehrslärmwirkungen im Flughafenumfeld; Gemeinnützige Umwelthaus gGmbH: Kelsterbach, Germany, 2015; Volume 2, Available online: http://www.norah-studie.de//de/alle-studienmodule.html?file=files/norah-studie.de/Downloads/ NORAH_Bd2_Akustik_ Endbericht.PDF (accessed on 31 March 2018).
- Ware, J.E., Jr.; Kosinski, M.; Dewey, J.E.; Gandek, B. How to Score and Interpret Single-Item Health Status Measures: A Manual for Users of the SF-8 Health Survey; QualityMetric Incorporated: Lincoln, RI, USA, 2001. [Google Scholar]
- Bullinger, M. Erfassung der gesundheitsbezogenen Lebensqualität mit dem SF-36-Health Survey (Assessing quality of life with the SF-36 health survey). Bundesgesundheitsbl Gesundheitsforsch Gesundheitsschutz 2000, 43, 190–197. [Google Scholar] [CrossRef]
- Maruish, M.E.; Turner-Bowker, D.M. A Guide to the Development of Certified Modes of Short Form Survey Administration; Quality Metric Inc.: Lincoln, RI, USA, 2009. [Google Scholar]
- Ware, R. User’s Manual for SF-36v2 Health Survey, 2nd ed.; Quality Metric Inc.: Lincoln, RI, USA, 2002. [Google Scholar]
- Ware, R.; Sherbourne, C.D. The MOS 36-Item Short-Form Health Survey (SF-36). Med. Care 1992, 30, 473–483. [Google Scholar] [CrossRef] [PubMed]
- Beierlein, V.; Morfeld, M.; Bergelt, C.; Bullinger, M.; Brähler, E. Messung der gesundheitsbezogenen Lebensqualität mit dem SF-8: Deutsche Normdaten aus einer repräsentativen schriftlichen Befragung (Measuring health-related quality of life with the SF-8: German norms from a representative self-administered survey). Diagnostica 2012, 58, 145–153. [Google Scholar] [CrossRef]
- Browne, M.W.; Cudeck, R. Alternative ways of assessing model fit. In Testing Structural Equation Models; Bollen, K.A., Long, J.S., Eds.; Sage: Newbury Park, CA, USA, 1993; pp. 136–162. [Google Scholar]
- Hu, L.; Bentler, P.M. Cutoff criteria for fit indexes in co-variance structure analysis: Conventional criteria versus new alternatives. Struct. Equ. Model. 1999, 6, 1–55. [Google Scholar] [CrossRef]
- Kline, R.B. Principles and Practice of Structural Equation Modeling, 3rd ed.; Guilford Press: New York, NY, USA, 2011. [Google Scholar]
- Bagozzi, R.P.; Yi, Y. On the evaluation of structural equation models. J. Acad. Mark. Sci. 1988, 16, 74–94. [Google Scholar] [CrossRef]
- Fornell, C.; Larcker, D.F. Evaluating Structural Equation Models with Unobservable Variables and Measurement Error. J. Mark. Res. 1981, 18, 39–50. [Google Scholar] [CrossRef]
- Guski, R. Personal and social variables as co-determinants of noise annoyance. Noise Health 1999, 3, 45–56. [Google Scholar]
- Shepherd, D.; Welch, D.; Dirks, K.N.; Mathews, R. Exploring the relationship between noise sensitivity, annoyance and health-related quality of life in a sample of adults exposed to environmental noise. Int. J. Environ. Res. Public Health 2010, 7, 3579–3594. [Google Scholar] [CrossRef] [PubMed]
- Stansfeld, S.; Babisch, W.; Brink, M.; Belojevic, G.; Heroux, M.E.; Janssen, S.; Lercher, P.; Paviotti, M.; Pershagen, G.; Persson Waye, K.; et al. WHO Environmental noise guidelines for the European Region—What is new? 2. New evidence on Health Effects from Environmental Noise and implication for Research. In Proceedings of the Internoise 2016, Hamburg, Germany, 21–24 August 2016; pp. 2552–2555. [Google Scholar]
- Schreckenberg, D. Knowledge gaps concerning health impacts of environmental noise. In Proceedings of the Euronoise 2018, Hersonissos, Crete, 27–31 May 2018. Paper No. 719. [Google Scholar]
- Kroesen, M.; Molin, E.J.E.; Van Wee, G.P. Testing a theory of aircraft noise annoyance: A structural equation analysis. J. Acoust. Soc. Am. 2008, 123, 4250–4260. [Google Scholar] [CrossRef] [PubMed]
- Lazarus, R.S.; Folkman, S. Stress, Appraisal, and Coping; Springer: New York, NY, USA, 1984. [Google Scholar]
- Van Kamp, I. Coping with Noise and Its Health Consequences; Dissertation. Styx & PP Publications: Groningen, The Netherlands, 1990. [Google Scholar]
- Glass, D.C.; Singer, J.E. Urban Stress. Experiments on Noise and Social Stressors; Academic Press: New York, NY, USA, 1972. [Google Scholar]
- Hatfield, J.; Job, R.F.S.; Hede, A.J.; Carter, N.L.; Peploe, P.; Taylor, R.; Morrell, S. Human Response to Environmental Noise: The Role of Perceived Control. Int. J. Behav. Med. 2002, 9, 341–359. [Google Scholar] [CrossRef] [PubMed]
- Schreckenberg, D.; Benz, S.; Belke, C.; Möhler, U.; Guski, R. The relationship between aircraft sound levels, noise annoyance and mental well-being: An analysis of moderated mediation. In Proceedings of the 12th ICBEN Congress on Noise as a Public Health Problem, Zurich, Switzerland, 18–22 June 2017. Paper No. 3635. [Google Scholar]
- Job, R.F. Noise sensitivity as a factor influencing human reaction to noise. Noise Health 1999, 3, 57–68. [Google Scholar]
- Miedema, H.M.; Vos, H. Noise sensitivity and reactions to noise and other environmental conditions. J. Acoust. Soc. Am. 2003, 113, 1492–1504. [Google Scholar] [CrossRef] [PubMed]
- Schreckenberg, D.; Griefahn, B.; Meis, M. The associations between noise sensitivity, reported physical and mental health, perceived environmental, and noise annoyance. Noise Health 2010, 12, 7–16. [Google Scholar] [CrossRef] [PubMed]
- Marks, A.; Griefahn, B. Associations between noise sensitivity and sleep, subjectively evaluated sleep quality, annoyance, and performance after exposure to nocturnal traffic noise. Noise Health 2007, 9, 1–7. [Google Scholar] [PubMed]
- Öhrström, E.; Bjorkman, M. Effects of noise-disturbed sleep: A laboratory study on habituation and subjective noise sensitivity. J Sound Vib 1988, 122, 277–290. [Google Scholar] [CrossRef]
- Stansfeld, S.A. Noise, noise sensitivity and psychiatric disorder: Epidemiological and psychophysiological studies. Psychol. Med. 1992, 22, S1–S44. [Google Scholar] [CrossRef]
- Hill, E.M.; Billington, R.; Krägeloh, C. Noise sensitivity and diminished health: Testing moderators and mediators of the relationship. Noise Health 2014, 16, 47–56. [Google Scholar] [CrossRef] [PubMed]
- Pennig, S.; Schady, A. Railway noise annoyance: Exposure-response relationships and testing a theoretical model by structural equation analysis. Noise Health 2014, 16, 388–399. [Google Scholar] [CrossRef] [PubMed]
- Taylor, S.M. A path model of aircraft noise annoyance. J. Sound Vib. 1984, 96, 243–260. [Google Scholar] [CrossRef]
- Nguyen, T.L.; Yano, T.; Yokoshima, S.; Morihara, T. Comparing causal structures of aircraft noise annoyance in Ho Chi Minh City, Hanoi and Da Nang using structural equation analysis. In Proceedings of the 11th ICBEN Congress on Noise as a Public Health Problem, Nara, Japan, 1–5 June 2014. [Google Scholar]
- Frei, P.; Mohler, E.; Röösli, M. Effect of nocturnal road traffic noise exposure and annoyance on objective and subjective sleep quality. Int. J. Hyg. Environ. Health 2014, 217, 188–195. [Google Scholar] [CrossRef] [PubMed]
- Héritier, H.; Vienneau, D.; Frei, P.; Eze, I.C.; Brink, M.; Probst-Hensch, N.; Röösli, M. The Association between Road Traffic Noise Exposure, Annoyance and Health-Related Quality of Life (HRQOL). Int. J. Environ. Res. Public Health 2014, 11, 12652–12667. [Google Scholar] [CrossRef] [PubMed]
- Smith, A.; Nutt, D.; Wilson, S.; Rich, N.; Hayword, S.; Heatherley, S. Noise and Insomnia: A Study of Community Noise Exposure, Sleep Disturbance, Noise Sensitivity and Subjective Reports of Health; Final Report; Centres for Occupational and Health Psychology, Cardiff University; Psychopharmacology Unit: University of Bristol, Bristol, UK, 2002. [Google Scholar]
- Wothge, J.; Belke, C.; Möhler, U.; Guski, R.; Schreckenberg, D. The combined effects of aircraft and road traffic noise and aircraft and railway noise on noise annoyance—An analysis in the context of the joint research initiative NORAH. Int. J. Environ. Res. Public Health 2017, 14, 871. [Google Scholar] [CrossRef] [PubMed]


| Airport—Noise Source of Interest | Year of Measurement/Sample Size | Gender | Age (In Last Year of Measurement) | |||||
|---|---|---|---|---|---|---|---|---|
| 2011 | 2012 | 2013 | % Female | Min | Max | Med | M (SD) | |
| ‘FRA-air’ | 9244 | 4867 | 3508 | 53.5 | 20 | 98 | 54 | 54.6 (14.6) |
| ‘BER-air’ | 5548 | 52.1 | 18 | 100 | 60 | 57.9 (15.5) | ||
| ‘CGN-air’ | 2955 | 51.5 | 18 | 95 | 60 | 58.7 (16.2) | ||
| ‘STR-air’ | 1979 | 50.5 | 18 | 97 | 60 | 58.5 (15.7) | ||
| ‘FRA-road’ | 3172 | 51.7 | 18 | 100 | 59 | 57.4 (16.0) | ||
| ‘FRA-rail’ | 3307 | 51.3 | 19 | 92 | 59 | 57.4 (15.7) | ||
| Total | 20469 | |||||||
| Noise Metric | ‘FRA-Air’ | ‘BER-Air’ | ‘CGN-Air’ | ‘STR-Air’ | ‘FRA-Road’ | ‘FRA-Rail’ | |
|---|---|---|---|---|---|---|---|
| n = 3508 | n = 5548 | n = 2955 | n = 1979 | n = 3172 | n = 3307 | ||
| Source of Noise Exposure | |||||||
| Aircraft | Aircraft | Aircraft | Aircraft | Road Traffic | Railway | ||
| LpAeq,06-22h | Min | 35.9 | 35.0 | 35.0 | 35.0 | 36.5 | 35.0 |
| Max | 71.7 | 60.7 | 74.4 | 62.4 | 83.3 | 81.3 | |
| M | 48.6 | 43.9 | 46.4 | 45.2 | 58.9 | 57.8 | |
| SD | 6.3 | 6.7 | 7.2 | 7.7 | 9.6 | 8.7 | |
| LpAeq,22-06h | Min | 35.0 | 35.0 | 35.0 | 35.0 | 35.0 | 35.0 |
| Max | 64.2 | 54.8 | 65.7 | 53.8 | 73.4 | 82.6 | |
| M | 41.6 | 39.8 | 46.3 | 38.8 | 50.9 | 58.8 | |
| SD | 5.9 | 5.1 | 7.2 | 4.6 | 9.5 | 9.0 | |
| LpAeq,24h | Min | 35.0 | 35.0 | 35.0 | 35.0 | 35.0 | 35.0 |
| Max | 70.3 | 59.3 | 72.6 | 61.0 | 81.7 | 81.8 | |
| M | 47.2 | 42.9 | 46.5 | 43.9 | 57.4 | 58.3 | |
| SD | 6.3 | 6.4 | 7.1 | 7.5 | 9.6 | 8.7 | |
| Lden | Min | 38.1 | 35.0 | 35.0 | 35.0 | 37.8 | 35.0 |
| Max | 73.8 | 63.1 | 74.2 | 64.2 | 84.0 | 88.7 | |
| M | 50.5 | 46.3 | 52.8 | 46.3 | 60.6 | 65.0 | |
| SD | 6.5 | 7.4 | 7.2 | 8.1 | 9.6 | 8.8 | |
| Aircraft Noise-Related Disturbances | Affective Evaluation, Attitudes | Perception of Loss of Control, Lack of Coping Capacity |
|---|---|---|
| In the last 12 months aircraft noise has disturbed … I-1 during communication, when using the phone at home. I-2 when listening to the radio and watching TV. I-3 when reading and concentrating. I-4 when having visitors at home. I-5 when staying and/or recovering outdoors. I-6 when falling asleep. I-7 during the night. I-8 when awakening. (1) not at all, (2) slightly, (3) moderately, (4) very, (5) extremely. | I-9 ICBEN five-point aircraft noise annoyance. Expectations concerning impact of air traffic on residential quality of life: Response scale: agree (1) not, (2) a little bit, (3) moderately, (4) rather, (5) very. I-10 Air traffic leads to a fall in the value of residences and properties. I-11 Air traffic spoils residents’ outdoor stays in the garden, on the terrace, or on the balcony. Attributes of air traffic:Response scale: agree (1) not, (2) a little bit, (3) moderately, (4) rather, (5) very. Air traffic is … I-12 useful. I-13 dangerous for me. I-14 comfortable for users. I-15 environmentally harmful. | Perceived capability to cope with noise: Response scale: agree (1) not, (2) a little bit, (3) moderately, (4) rather, (5) very I-16 I know that I can protect myself quite well against noise. I-17 If it is too loud outside, I simply close the windows, and then I am no longer disturbed. I-18 Sometimes, I really feel at the mercy of the noise. I-19 If it is very loud, I just mentally switch off. I-20 I do not hear the noise anymore. I-21 I have accepted the fact that the noise is here. |
| Item | Factor | ||
|---|---|---|---|
| F1—(Aircraft Noise-Related Disturbances) | F2—(Perceived Lack of Coping Capacity) | ||
| F1.1 | In the last 12 months, aircraft noise has disturbed during communication, when using the phone at home | 0.982 | |
| F1.2 | In the last 12 months, aircraft noise has disturbed when listening to the radio and watching TV | 0.956 | |
| F1.3 | In the last 12 months, aircraft noise has disturbed when reading and concentrating | 0.875 | |
| F1.4 | In the last 12 months, aircraft noise has disturbed when having visitors at home | 0.927 | |
| F2.1 | I know that I can protect myself quite well against noise (recoded) | 0.608 | |
| F2.2 | If it is too loud outside, I simply close the windows, and then I am no longer disturbed (recoded) | 0.589 | |
| F2.3 | Sometimes, I really feel at the mercy of the noise | 0.395 | 0.463 |
| F2.4 | If it is very loud, I just mentally switch off | 0.747 | |
| F2.5 | I do not hear the noise anymore | 0.768 | |
| F2.6 | I have accepted the fact that the noise is here | 0.655 | |
| Model | Indicators | χ² | df | p | CFI | RMSEA (90% CI) | SRMR | AIC |
|---|---|---|---|---|---|---|---|---|
| A | MIAS-air, 1 factor | 1582.786 | 14 | <0.001 | 0.878 | 0.179 (0.171–0.186) | 0.074 | 68,948.858 |
| B | MIAS-air, three indicators (F1, annoyance, F2) and residual co-variances | 100.413 | 11 | <0.001 | 0.993 | 0.048 (0.040–0.057) | 0.023 | 67,086.043 |
| Estimates (Factor Loading) | ‘FRA-Air’ | ‘BER-Air’ | ‘CGN-Air’ | ‘STR-Air’ | ‘FRA-Rail’ | ‘FRA-Road’ | ||
|---|---|---|---|---|---|---|---|---|
| F1 | <---→ | disturb talk/phone | 0.897 | 0.880 | 0.896 | 0.885 | 0.911 | 0.869 |
| F1 | → | disturb radio, TV | 0.870 | 0.882 | 0.892 | 0.883 | 0.905 | 0.856 |
| F1 | → | disturb concentration | 0.932 | 0.918 | 0.922 | 0.892 | 0.926 | 0.906 |
| F2 | → | protect against noise | 0.637 | 0.507 | 0.567 | 0.532 | 0.558 | 0.491 |
| F2 | → | close windows | 0.643 | 0.505 | 0.572 | 0.460 | 0.525 | 0.463 |
| F2 | → | at the mercy of the noise | 0.860 | 0.793 | 0.847 | 0.800 | 0.914 | 0.924 |
| MIAS | → | F1 | 0.922 | 0.899 | 0.876 | 0.964 | 0.943 | 0.986 |
| MIAS | → | Annoyance, ICBEN 5-pt. | 0.859 | 0.735 | 0.808 | 0.735 | 0.751 | 0.655 |
| MIAS | → | F2 | 0.875 | 0.817 | 0.861 | 0.683 | 0.550 | 0.554 |
| Source | Construct | CR | α | AVE | 1 | 2 | 3 |
|---|---|---|---|---|---|---|---|
| Air N = 3508 | Disturbance | 0.92 | 0.94 | 0.80 | - | ||
| Lack of coping capacity | 0.76 | 0.79 | 0.52 | 0.79 *** | - | ||
| Annoyance (single item) | - | - | - | 0.80 *** | 0.77 *** | - | |
| Rail N = 3307 | Disturbance | 0.94 | 0.94 | 0.83 | - | ||
| Lack of coping capacity | 0.72 | 0.76 | 0.48 | 0.48 *** | - | ||
| Annoyance (single item) | - | - | - | 0.73 *** | 0.51 *** | - | |
| Road N = 3172 | Disturbance | 0.91 | 0.92 | 0.76 | - | ||
| Lack of coping capacity | 0.68 | 0.73 | 0.45 | 0.50 *** | - | ||
| Annoyance (single item) | - | - | - | 0.70 *** | 0.51 *** | - |
| Variables | MIAS-Air—Aircraft Noise Annoyance Score | Annoyance—Air (ICBEN 5-pt. Scale) | F1—Annoyance (Disturbances)—Air | F2—Annoyance (Lack of Coping Capacity)—Air |
|---|---|---|---|---|
| LpAeq,06-22h—air | 0.520 | 0.466 | 0.512 | 0.355 |
| LpAeq,22-06h—air | 0.469 | 0.425 | 0.463 | 0.306 |
| LpAeq,24h—air | 0.519 | 0.466 | 0.510 | 0.353 |
| Lden—air | 0.512 | 0.463 | 0.502 | 0.346 |
| Disturbance falling asleep—air | 0.786 | 0.669 | 0.733 | 0.682 |
| Disturbance night sleep—air | 0.601 | 0.502 | 0.729 | 0.501 |
| Disturbance—awaken in morning—air | 0.838 | 0.739 | 0.756 | 0.731 |
| Air traffic is useful | −0.343 | −0.294 | −0.349 | −0.318 |
| Air traffic is dangerous for me | 0.594 | 0.496 | 0.539 | 0.565 |
| Air traffic is comfortable for users | −0.173 | −0.149 | −0.161 | −0.142 |
| Air traffic is environmentally harmful | 0.359 | 0.315 | 0.342 | 0.327 |
| Expectations conc. impact of air traffic | −0.744 | −0.656 | −0.624 | −0.727 |
| Trust in authorities—air | −0.491 | −0.438 | −0.397 | −0.516 |
| SF8 Physical Component Summary (PCS) | −0.192 | −0.149 | −0.187 | −0.173 |
| SF8 Mental Component Summary (MCS) | −0.319 | −0.235 | −0.291 | −0.366 |
| Noise sensitivity (single item) | 0.347 | 0.258 | 0.285 | 0.348 |
| Variables | MIAS-Rail Railway Noise Annoyance Score | Annoyance—Rail (ICBEN 5-pt. Scale) | F1—Annoyance (Disturbances)—Rail | F2—Annoyance (Lack of Coping Capacity)—Rail |
|---|---|---|---|---|
| LpAeq,06-22h—rail | 0.473 | 0.430 | 0.423 | 0.184 |
| LpAeq,22-06h—rail | 0.465 | 0.428 | 0.413 | 0.186 |
| LpAeq,24h—rail | 0.474 | 0.432 | 0.423 | 0.183 |
| Lden—rail | 0.469 | 0.431 | 0.418 | 0.185 |
| Disturbance falling asleep—rail | 0.807 | 0.679 | 0.701 | 0.484 |
| Disturbance night sleep—rail | 0.757 | 0.637 | 0.654 | 0.460 |
| Disturbance—awaken in morning—rail | 0.775 | 0.646 | 0.680 | 0.477 |
| Rail traffic is useful | −0.144 | −0.121 | −0.129 | −0.098 |
| Rail traffic is dangerous for me | 0.407 | 0.330 | 0.366 | 0.287 |
| Rail traffic is comfortable for users | −0.067 | −0.040 | −0.069 | −0.072 |
| Rail traffic is environmentally harmful | 0.268 | 0.185 | 0.258 | 0.191 |
| Trust in authorities—rail | −0.284 | −0.267 | −0.202 | −0.228 |
| SF8 Physical Component Summary (PCS) | −0.148 | −0.131 | −0.113 | −0.188 |
| SF8 Mental Component Summary (MCS) | −0.189 | −0.139 | −0.164 | −0.256 |
| Noise sensitivity (single item) | 0.245 | 0.202 | 0.179 | 0.439 |
| Variables | MIAS-Road Road Traffic Noise Annoyance Score | Annoyance—Road Traffic (ICBEN 5-pt. Scale) | F1—Annoyance (Disturbances)—Road Traffic | F2—Annoyance (Lack of Coping Capacity)—Road Traffic |
|---|---|---|---|---|
| LpAeq,06-22h—road | 0.332 | 0.353 | 0.284 | 0.165 |
| LpAeq,22-06h—road | 0.321 | 0.348 | 0.269 | 0.170 |
| LpAeq,24h—road | 0.331 | 0.353 | 0.283 | 0.166 |
| Lden—road | 0.328 | 0.352 | 0.279 | 0.168 |
| Disturbance falling asleep—road | 0.784 | 0.625 | 0.692 | 0.506 |
| Disturbance night sleep—road | 0.466 | 0.557 | 0.630 | 0.466 |
| Disturbance—awaken in morning—road | 0.773 | 0.629 | 0.680 | 0.490 |
| Road traffic is useful | −0.102 | −0.148 | −0.109 | −0.183 |
| Road traffic is dangerous for me | 0.307 | 0.250 | 0.278 | 0.249 |
| Road traffic is comfortable for users | −0.055 | −0.072 | −0.082 | −0.061 |
| Road traffic is environmentally harmful | 0.111 | 0.136 | 0.130 | 0.167 |
| Trust in authorities—road | −0.128 | −0.205 | −0.179 | −0.276 |
| SF8 Physical Component Summary (PCS) | −0.141 | −0.112 | −0.127 | −0.120 |
| SF8 Mental Component Summary (MCS) | −0.238 | −0.184 | −0.217 | −0.277 |
| Noise sensitivity (single item) | 0.271 | 0.214 | 0.215 | 0.431 |
| Model 1 | Criterion | Predictor | R² | Beta | p |
|---|---|---|---|---|---|
| 1a | PCS | MIAS-air | 0.034 | −0.188 | <0.001 |
| Lden | 0.006 | 0.732 | |||
| 1b | PCS | ICBEN aircraft annoyance item | 0.022 | −0.144 | <0.001 |
| Lden | −0.011 | 0.574 | |||
| 2a | MCS | MIAS-air | 0.104 | −0.343 | <0.001 |
| Lden | 0.053 | 0.003 | |||
| 2b | MCS | ICBEN aircraft annoyance item | 0.055 | −0.240 | <0.001 |
| Lden | 0.012 | 0.516 |
© 2018 by the authors. Licensee MDPI, Basel, Switzerland. This article is an open access article distributed under the terms and conditions of the Creative Commons Attribution (CC BY) license (http://creativecommons.org/licenses/by/4.0/).
Share and Cite
Schreckenberg, D.; Belke, C.; Spilski, J. The Development of a Multiple-Item Annoyance Scale (MIAS) for Transportation Noise Annoyance. Int. J. Environ. Res. Public Health 2018, 15, 971. https://doi.org/10.3390/ijerph15050971
Schreckenberg D, Belke C, Spilski J. The Development of a Multiple-Item Annoyance Scale (MIAS) for Transportation Noise Annoyance. International Journal of Environmental Research and Public Health. 2018; 15(5):971. https://doi.org/10.3390/ijerph15050971
Chicago/Turabian StyleSchreckenberg, Dirk, Christin Belke, and Jan Spilski. 2018. "The Development of a Multiple-Item Annoyance Scale (MIAS) for Transportation Noise Annoyance" International Journal of Environmental Research and Public Health 15, no. 5: 971. https://doi.org/10.3390/ijerph15050971
APA StyleSchreckenberg, D., Belke, C., & Spilski, J. (2018). The Development of a Multiple-Item Annoyance Scale (MIAS) for Transportation Noise Annoyance. International Journal of Environmental Research and Public Health, 15(5), 971. https://doi.org/10.3390/ijerph15050971

