Poverty and Child Behavioral Problems: The Mediating Role of Parenting and Parental Well-Being
Abstract
1. Introduction
2. Hypotheses
- Parenting styles mediate the correlation of poverty with child behavior problems (both internalizing and externalizing) through pathways 1 and 3.
- Mothers’ and fathers’ subjective well-being mediates the correlation between poverty and child behavioral problems (both internalizing and externalizing) through pathways 2 and 4.
3. Materials and Methods
3.1. Data
3.2. Method
3.3. Measures
3.3.1. Endogenous Variables
3.3.2. Exogenous Variables
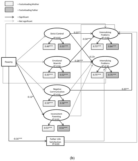
4. Results
Sensitivity Analysis
5. Discussion
6. Conclusions
Author Contributions
Conflicts of Interest
References
- Mazza, J.R.S.; Lambert, J.; Zunzunegui, M.V.; Tremblay, R.E.; Boivin, M.; Côté, S.M. Early adolescence behavior problems and timing of poverty during childhood: A comparison of lifecourse models. Soc. Sci. Med. 2017, 177, 35–42. [Google Scholar] [CrossRef] [PubMed]
- Fitzsimons, E.; Goodman, A.; Kelly, E.; Smith, J.P. Poverty dynamics and parental mental health: Determinants of childhood mental health in the UK. Soc. Sci. Med. 2017, 175, 43–51. [Google Scholar] [CrossRef] [PubMed]
- Brooks-Gunn, J.; Duncan, G.J. The effects of poverty on children. Future Child. 1997, 7, 55–71. [Google Scholar] [CrossRef] [PubMed]
- Brooks-Gunn, J.; Duncan, G.J.; Britto, P.R. Are socioeconomic gradients for children similar to those for adults? Achievement and health of children in the United States. In Developmental Health and the Wealth of Nations: Social, Biological, and Educational Dynamics; Keating, D., Hertzman, C., Eds.; Guilford Press: New York, NY, USA, 1999; pp. 94–124. [Google Scholar]
- Conger, R.D.; Elder, G.H., Jr. Families in Troubled Times: Adapting to Change in Rural America. Social Institutions and Social Change; Routledge: Abingdon, UK, 1994. [Google Scholar]
- Elder, G.H.; Caspi, A. Economic stress in lives: Developmental perspectives. Aust. J. Soc. Issues 1988, 44, 25–45. [Google Scholar] [CrossRef]
- Becker, G.S.; Tomes, N. Human capital and the rise and fall of families. J. Labor Econ. 1986, 4, S1–S39. [Google Scholar] [CrossRef]
- Bradley, R.H.; Corwyn, R.F. Socioeconomic status and child development. Annu. Rev. Psychol. 2002, 53, 371–399. [Google Scholar] [CrossRef] [PubMed]
- Kiernan, K.E.; Huerta, M.C. Economic deprivation, maternal depression, parenting and children’s cognitive and emotional development in early childhood. Br. J. Sociol. 2008, 59, 783–806. [Google Scholar] [CrossRef] [PubMed]
- Bøe, T.; Sivertsen, B.; Heiervang, E.; Goodman, R.; Lundervold, A.J.; Hysing, M. Socioeconomic status and child mental health: The role of parental emotional well-being and parenting practices. J. Abnorm. Child. Psychol. 2014, 42, 705–715. [Google Scholar] [CrossRef] [PubMed]
- Berger, E.M.; Spiess, C.K. Maternal life satisfaction and child outcomes: Are they related? J. Econ. Psychol. 2011, 32, 142–158. [Google Scholar] [CrossRef]
- Diener, E.; Inglehart, R.; Tay, L. Theory and validity of life satisfaction scales. Soc. Indic. Res. 2013, 1–31. [Google Scholar] [CrossRef]
- Ridge, T. Childhood poverty and social exclusion. Child. Youth Environ. 2004, 14, 360–365. [Google Scholar]
- Leventhal, T.; Brooks-Gunn, J. The neighborhoods they live in: The effects of neighborhood residence on child and adolescent outcomes. Psychol. Bull. 2000, 126, 309. [Google Scholar] [CrossRef] [PubMed]
- Bradshaw, J. Overview: Social policies and child well-being. In Handbook of Child Well-Being; Springer: Berlin, Germany, 2014; pp. 2921–2943. [Google Scholar]
- Chassè, K.A.; Zander, M.; Rasch, K. Meine Familie Ist Arm: Wie Kinder im Grundschulalter Armut Erleben Und Bewältigen; Springer: Berlin, Germany, 2010. [Google Scholar]
- Lamb, M.E. How do fathers influence children’s development? Let me count the ways. In The Role of the Father in Child Development; Wiley: Hoboken, NJ, USA, 2010. [Google Scholar]
- Johnson, S.; Li, J.; Kendall, G.; Strazdins, L.; Jacoby, P. Mothers’ and fathers’ work hours, child gender, and behavior in middle childhood. J. Marriage Fam. Couns. 2013, 75, 56–74. [Google Scholar] [CrossRef]
- Li, J.; Pollmann-Schult, M. Fathers’ commute to work and children’s social and emotional well-being in Germany. J. Fam. Econ. Issues 2016, 37, 488–501. [Google Scholar] [CrossRef]
- Schröder, M.; Siegers, R.; Spieß, C.K. “Familien in Deutschland”-FiD: Enhancing Research on Families in Germany. Available online: https://www.diw.de/documents/publikationen/73/diw_01.c.421623.de/diw_sp0556.pdf (accessed on 25 August 2017).
- Wagner, G.G.; Frick, J.R.; Schupp, J. The German Socio-Economic Panel Study (SOEP)—Evolution, Scope and Enhancements. Available online: https://ideas.repec.org/p/diw/diwsop/diw_sp1.html (accessed on 25 August 2017).
- Hayes, A.F. Introduction to Mediation, Moderation, and Conditional Process. Analysis: A Regression-Based Approach; Guilford Press: New York City, NY, USA, 2013. [Google Scholar]
- Lareau, A. Unequal Childhoods: Class, Race, and Family Life; University of California Press: Berkeley, CA, USA, 2011. [Google Scholar]
- Bollen, K.A. Structural Equations with Latent Variables; John Wiley & Sons, Inc.: Hoboken, NJ, USA, 2009. [Google Scholar]
- Goodman, R. The strengths and difficulties questionnaire: A research note. J. Child. Psychol. Psychiatry 1997, 38, 581–586. [Google Scholar] [CrossRef] [PubMed]
- Reichle, B.; Franiek, S. Erziehungsstil aus Elternsicht œ Erweiterte Deutsche Version des Alabama Parenting Questionnaire. Available online: http://econtent.hogrefe.com/doi/abs/10.1026/0049-8637.41.1.12 (accessed on 25 August 2017).
- Perris, C.; Jacobsson, L.; Linndström, H.; von Knorring, L.; Perris, H. Development of a new inventory for assessing memories of parental rearing behaviour. Acta. Psychiatr. Scand. 1980, 61, 265–274. [Google Scholar] [CrossRef] [PubMed]
- Schumacher, J.; Eisemann, M.; Brähler, E. Rückblick auf die eltern: Der fragebogen zum erinnerten elterlichen erziehungsverhalten (fee). Diagnostica 1999, 45, 194–204. [Google Scholar] [CrossRef]
- Schwarz, B.; Walper, S.; Gödde, M.; Jurasic, S. Dokumentation der erhebungsinstrumente der 1. Haupterhebung (überarb. Version). Available online: http://www.bibsonomy.org/bibtex/ 240c47e3b979a8fc11eb26c7fd8108d5e/agism-group (accessed on 30 August 2017).
- Reitzle, M.; Metzke, C.W.; Steinhausen, H. Parents and children: The Zurich brief questionnaire for the assessment of parental behaviors. Diagnostica 2001, 47, 196–207. [Google Scholar] [CrossRef]
- Förster, M.F.; d’Ercole, M.M. The OECD approach to measuring income distribution and poverty. In Counting the Poor: New Thinking about European Poverty Measures and Lessons for the United States; Besharov, D.J., Couch, K.A., Eds.; Oxford University Press: Oxford, UK, 2012; pp. 27–58. [Google Scholar]
- Stewart, W.; Barling, J. Fathers’ work experiences effect children’s behaviors via job-related affect and parenting behaviors. J. Organ. Behav. 1996, 17, 221–232. [Google Scholar] [CrossRef]
- Laursen, B.; Collins, W.A. Parent—Child relationships during adolescence. In Handbook of Adolescent Psychology; Wiley: Hoboken, NJ, USA, 2009. [Google Scholar]
- Sanders, M.R. Triple P-Positive Parenting Program: Towards an empirically validated multilevel parenting and family support strategy for the prevention of behavior and emotional problems in children. Clin. Child. Fam. Psychol. Rev. 1999, 2, 71–90. [Google Scholar] [CrossRef] [PubMed]



| Variables | Mean/Percent | SD | Range | Mean/Percent | SD | Range |
|---|---|---|---|---|---|---|
| Mother | Father | |||||
| SDQ | ||||||
| Internalizing problems | 3.94 | 3.50 | 0–18 | 3.82 | 3.30 | 0–19 |
| Externalizing problems | 5.17 | 3.79 | 0–18 | 5.69 | 3.64 | 0–20 |
| Poverty | ||||||
| Poverty = yes | 18.41% | - | 0–1 | |||
| Parenting styles | ||||||
| Psychological control | 3.75 | 0.50 | 1.5–5 | 1.95 | 0.59 | 1–5 |
| Strict control | 2.50 | 0.57 | 1–4.3 | 2.93 | 0.61 | 1–5 |
| Emotional warmth | 4.48 | 0.47 | 1.7–5 | 4.04 | 0.59 | 1–5 |
| Inconsistent parenting | 2.57 | 0.72 | 1–5 | 2.60 | 0.72 | 1–4.67 |
| Negative communication | 2.50 | 0.57 | 1–4.3 | 2.47 | 0.60 | 1–5 |
| Life satisfaction | 7.77 | 1.62 | 0–10 | 7.61 | 1.58 | 0–10 |
| Household variables | ||||||
| Maternal age | 39.16 | 5.23 | 25–58 | |||
| Migration background = yes | 33.55% | - | 0–1 | |||
| East Germany = yes | 15.13% | 0–1 | ||||
| Child care = yes | 33.09% | 0–1 | ||||
| Child sex = female | 51.69% | - | 0–1 | |||
| Child age (in month) | 118.38 | 3.62 | 110–127 | |||
| Number of children | 3.08 | 1.05 | 1–4.67 | |||
| Poverty | Strengths and Difficulties | |
|---|---|---|
| Externalizing Problems | Internalizing Problems | |
| Direct effect | 0.04 | 0.03 |
| Indirect effects | ||
| Parenting styles | ||
| via psychological control | 0.04 * | 0.04 + |
| via inconsistent parenting | 0.01 | 0.01 |
| via strict control | −0.00 | −0.00 |
| via emotional warmth | 0.03 | 0.03 |
| via inconsistent parenting | 0.01 | 0.01 |
| via negative communication | −0.00 | −0.00 |
| Life satisfaction | ||
| Mother | 0.01 + | 0.02 ** |
| Father | 0.01 | 0.01 |
| Total effect | 0.14 *** | 0.12 ** |
© 2017 by the authors. Licensee MDPI, Basel, Switzerland. This article is an open access article distributed under the terms and conditions of the Creative Commons Attribution (CC BY) license (http://creativecommons.org/licenses/by/4.0/).
Share and Cite
Kaiser, T.; Li, J.; Pollmann-Schult, M.; Song, A.Y. Poverty and Child Behavioral Problems: The Mediating Role of Parenting and Parental Well-Being. Int. J. Environ. Res. Public Health 2017, 14, 981. https://doi.org/10.3390/ijerph14090981
Kaiser T, Li J, Pollmann-Schult M, Song AY. Poverty and Child Behavioral Problems: The Mediating Role of Parenting and Parental Well-Being. International Journal of Environmental Research and Public Health. 2017; 14(9):981. https://doi.org/10.3390/ijerph14090981
Chicago/Turabian StyleKaiser, Till, Jianghong Li, Matthias Pollmann-Schult, and Anne Y. Song. 2017. "Poverty and Child Behavioral Problems: The Mediating Role of Parenting and Parental Well-Being" International Journal of Environmental Research and Public Health 14, no. 9: 981. https://doi.org/10.3390/ijerph14090981
APA StyleKaiser, T., Li, J., Pollmann-Schult, M., & Song, A. Y. (2017). Poverty and Child Behavioral Problems: The Mediating Role of Parenting and Parental Well-Being. International Journal of Environmental Research and Public Health, 14(9), 981. https://doi.org/10.3390/ijerph14090981

