The Moderating Effects of Students’ Personality Traits on Pro-Environmental Behavioral Intentions in Response to Climate Change
Abstract
1. Introduction
- Research question 1: What environmental beliefs about climate change cause pro-environmental behavior intentions and even taking actions meant to GCC adaptations?
- Research question 2: How do personality traits moderate the influence of environmental beliefs on environmental attitude?
2. Literature Review
2.1. Theories of Pro-Environment Behavioral Intentions
2.2. Moderating Effects of Personality Traits on Behavioral Intentions
3. Methods
3.1. Analysis
3.2. Instrument Tools
3.3. Participant Profiles
4. Results
4.1. Reliability of the Research Model
4.2. Testing the Moderator Effect of the Variables
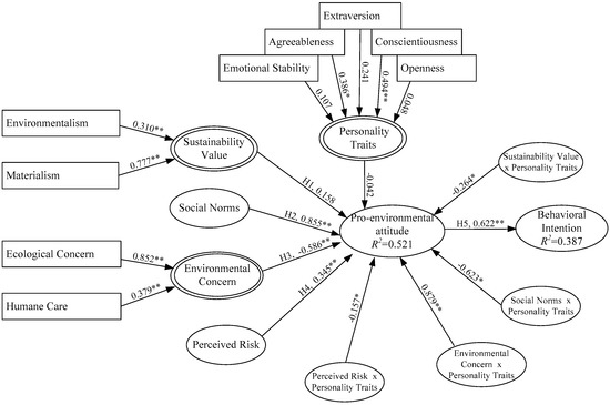
- Model 1: The proposed model specified all five causal paths, with three paths identified as statistically significant. Neither sustainability value nor environmental concern was found to have a statistically significant impact the pro-environmental attitude path.
- Model 2: The significance of the aforementioned pathways did not change. However, the main effect of the newly added moderator variable (personality traits to pro-environmental attitude path) achieved significance.
- Model 3: The effects of the interactions between personality traits and the four latent variables (sustainability value, social norms, environmental concern and perceived risk) and pro-environmental attitude all achieved statistical significance (see Table 3), demonstrating interaction effects for personality traits, sustainability value, social norms, environmental concern and perceived risk.
4.3. Path Relationships of the Proposed Model
4.4. The Impact of Personality Traits on the Response to GCC
5. Discussion
5.1. Implications of the Proposed Model for Values, Beliefs and Norms
5.2. The Effects of Personality Traits on Values, Beliefs and Norms
5.3. Research Limitations
6. Conclusions
Acknowledgments
Author Contributions
Conflicts of Interest
Appendix A
| Construct/Sub-Construct | Question | |
|---|---|---|
| Personality traits | Extraversion | I see myself as enthusiastic. |
| I see myself as quiet. (R) | ||
| Agreeableness | I see myself as warm. | |
| I see myself as quarrelsome. (R) | ||
| Conscientiousness | I see myself as self-disciplined. | |
| I see myself as careless. (R) | ||
| Emotional stability | I see myself as easily upset. | |
| I see myself as emotionally stable. (R) | ||
| Openness | I see myself as open to new experiences. | |
| I see myself as uncreative. (R) | ||
| Sustainability value | Environmentalism | The balance of nature is very delicate and easily upset. |
| Humans were meant to rule over the rest of nature. (R) | ||
| We are approaching the limit to the number of people the earth can support. | ||
| Materialism | We respect people who choose to live according to their own moral standards. | |
| The earth has plenty of natural resources if we just learn how to develop them. (R) | ||
| If humans are severely abusing the environment, we will soon experience a major ecological catastrophe. (R) | ||
| Environmental concern | Ecological concern | Climate change is a serious threat to the welfare of future generations and environment. |
| Rising global temperatures due to climate change are serious. | ||
| The impact of climate change on the rivers and coasts of Taiwan are serious. | ||
| Humane care | Humans have the right to modify the natural environment to suit their needs. (R) | |
| Animals and plants have the same right as humans to exist. | ||
| Humans are severely abusing the environment. | ||
| Social norms | My classmates expect me to reduce CO2 emissions. | |
| Faculty and staff in schools expect me to reduce CO2 emissions. | ||
| My family members expect me to reduce CO2 emissions. | ||
| My friends expect me to reduce CO2 emissions. | ||
| Perceived risk | Climate change is an acceptable risk. (R) | |
| The effects of climate change are likely to be catastrophic. | ||
| Recent typhoons and extreme temperature events in Taiwan are the result of climate change. | ||
| Climate change damages the natural environment and wildlife in Taiwan. | ||
| Environmental attitude | Reducing CO2 emissions is a good idea. | |
| Reducing CO2 emissions would be beneficial to me. | ||
| Reducing CO2 emissions would be enjoyable. | ||
| Reducing CO2 emissions would be my favorite activity. | ||
| Behavioral intention | Use cars less; buy more efficient products. | |
| I am willing to change my lifestyle to counteract climate change. | ||
| Become “carbon neutral” using offsets as necessary. | ||
| Make major efforts to adapt climate change. | ||
| Do everything that can reduce the impact of climate change. | ||
References
- IPCC AR4 WG1. Climate Change 2007: The Physical Science Basis, Contribution of Working Group I to the Fourth Assessment Report of the Intergovernmental Panel on Climate Change; Cambridge University Press: Cambridge, UK, 2007. [Google Scholar]
- World Health Organisation. Protecting Health from Climate Change—A Toolkit for Event Organisers. 2008. Available online: http://www.who.int/world-health-day/toolkit/toolkit_en.pdf (accessed on 2 December 2015).
- Kellstedt, P.M.; Zahran, S.; Vedlitz, A. Personal efficacy, the information environment, and attitudes toward global warming and climate change in the United States. Risk Anal. 2008, 28, 113–126. [Google Scholar] [CrossRef] [PubMed]
- Lin, S.P. Raising Public Awareness: The role of the household sector in mitigating climate change. Int. J. Environ. Res. Public Health 2015, 12, 13162–13178. [Google Scholar] [CrossRef] [PubMed]
- Milfont, T.L. The interplay between knowledge, perceived efficacy, and concern about global warming and climate change: A one-year longitudinal study. Risk Anal. 2012, 32, 1003–1020. [Google Scholar] [CrossRef] [PubMed]
- O’Connor, R.E.; Bord, R.J.; Fisher, A. Risk perceptions, general environmental beliefs, and willingness to address climate change. Risk Anal. 1999, 19, 461–471. [Google Scholar] [CrossRef]
- Stedman, R.C. Risk and Climate Change: Perceptions of key policy actors in Canada. Risk Anal. 2004, 24, 1395–1406. [Google Scholar] [CrossRef] [PubMed]
- Wright, T.S.; Wilton, H. Facilities management directors’ conceptualizations of sustainability in higher education. J. Clean. Prod. 2012, 31, 118–125. [Google Scholar] [CrossRef]
- Barr, S. Factors influencing environmental attitudes and behaviors: A UK case study of household waste management. Environ. Behav. 2007, 39, 435–473. [Google Scholar] [CrossRef]
- Horhota, M.; Asman, J.; Stratton, J.P.; Halfacre, A.C. Identifying behavioral barriers to campus sustainability: A multi-method approach. Int. J. Sust. Higher Ed. 2014, 15, 343–358. [Google Scholar] [CrossRef]
- Wachholz, S.; Artz, N.; Chene, D. Warming to the idea: University students’ knowledge and attitudes about climate change. Int. J. Sust. Higher Ed. 2014, 15, 128–141. [Google Scholar] [CrossRef]
- Erdogan, M.; Akbunar, S.; Asik, U.O.; Kaplan, H.; Kayir, C.G. The effects of demographic variables on students’ responsible environmental behaviors. Procedia Soc. Behav. Sci. 2012, 46, 3244–3248. [Google Scholar] [CrossRef]
- Zsóka, Á.; Szerényi, Z.M.; Széchy, A.; Kocsis, T. Greening due to environmental education? Environmental knowledge, attitudes, consumer behavior and everyday pro-environmental activities of Hungarian high school and university students. J. Clean. Prod. 2013, 48, 126–138. [Google Scholar]
- Hungerford, H.R.; Volk, T.L. Changing learner behavior through environmental education. J. Environ. Educ. 1990, 21, 8–21. [Google Scholar] [CrossRef]
- Ajzen, I. The theory of planned behavior. Organ. Behav. Hum. Decis. Process. 1991, 50, 179–211. [Google Scholar] [CrossRef]
- Fielding, K.S.; McDonald, R.; Louis, W.R. Theory of planned behaviour, identity and intentions to engage in environmental action. J. Environ. Psychol. 2008, 28, 318–326. [Google Scholar] [CrossRef]
- Greaves, M.; Zibarras, L.D.; Stride, C. Using the theory of planned behavior to explore environmental behavioral intentions in the workplace. J. Environ. Psychol. 2013, 34, 109–120. [Google Scholar] [CrossRef]
- Shove, E. Beyond the ABC: Climate change policy and theories of social change. Environ. Plan. A 2010, 42, 1273–1285. [Google Scholar] [CrossRef]
- Ajzen, I. The theory of planned behaviour: Reactions and reflections. Psychol. Health 2011, 26, 1113–1127. [Google Scholar] [CrossRef] [PubMed]
- Mancha, R.M.; Yoder, C.Y. Cultural antecedents of green behavioral intent: An environmental theory of planned behavior. J. Environ. Psychol. 2015, 43, 145–154. [Google Scholar] [CrossRef]
- Stern, P.C. Toward a coherent theory of environmentally significant behavior. J. Soc. Issues 2000, 56, 407–424. [Google Scholar] [CrossRef]
- Schwartz, S.H. Are there universal aspects in the structure and contents of human values? J. Soc. Issues 1994, 50, 19–45. [Google Scholar] [CrossRef]
- Oreg, S.; Katz-Gerro, T. Predicting proenvironmental behavior cross-nationally values, the theory of planned behavior, and value-belief-norm theory. Environ. Behav. 2006, 38, 462–483. [Google Scholar] [CrossRef]
- Steg, L.; Bolderdijk, J.W.; Keizer, K.; Perlaviciute, G. An integrated framework for encouraging pro-environmental behaviour: The role of values, situational factors and goals. J. Environ. Psychol. 2014, 38, 104–115. [Google Scholar] [CrossRef]
- Steg, L.; Dreijerink, L.; Abrahamse, W. Factors influencing the acceptability of energy policies: A test of VBN theory. J. Environ. Psychol. 2005, 25, 415–425. [Google Scholar] [CrossRef]
- Taylor, S.; Todd, P. Understanding the determinants of consumer composting behavior. J. Appl. Soc. Psychol. 1997, 27, 602–628. [Google Scholar] [CrossRef]
- Boons, F.; Lüdeke-Freund, F. Business models for sustainable innovation: State-of-the-art and steps towards a research agenda. J. Clean. Prod. 2013, 45, 9–19. [Google Scholar] [CrossRef]
- Dunlap, R.E.; Van Liere, K.D.; Mertig, A.G.; Jones, R.E. New trends in measuring environmental attitudes: Measuring endorsement of the new ecological paradigm: A revised NEP scale. J. Soc. Issues 2000, 56, 425–442. [Google Scholar] [CrossRef]
- Lin, P.C.; Huang, Y.H. The influence factors on choice behavior regarding green products based on the theory of consumption values. J. Clean. Prod. 2012, 22, 11–18. [Google Scholar]
- Van Riper, C.J.; Kyle, G.T. Understanding the internal processes of behavioral engagement in a national park: A latent variable path analysis of the value-belief-norm theory. J. Environ. Psychol. 2014, 38, 288–297. [Google Scholar] [CrossRef]
- Hurst, M.; Dittmar, H.; Bond, R.; Kasser, T. The relationship between materialistic values and environmental attitudes and behaviors: A meta-analysis. J. Environ. Psychol. 2013, 36, 257–269. [Google Scholar] [CrossRef]
- Liobikienė, G.; Juknys, R. The role of values, environmental risk perception, awareness of consequences, and willingness to assume responsibility for environmentally-friendly behaviour: The Lithuanian case. J. Clean. Prod. 2016, 112, 3413–3422. [Google Scholar]
- Leiserowitz, A. Climate change risk perception and policy preferences: The role of affect, imagery and values. Clim. Chang. 2006, 77, 45–72. [Google Scholar] [CrossRef]
- Steurer, R.; Langer, M.E.; Konrad, A.; Martinuzzi, A. Corporation stakeholders and sustainable development I: A theoretical exploration of business society relations. J. Bus. Ethics 2005, 61, 263–281. [Google Scholar] [CrossRef]
- Ferdig, M.A. Sustainability leadership: Co-creating a sustainable future. J. Chang. Manag. 2007, 7, 25–35. [Google Scholar] [CrossRef]
- Akerlof, K.; Rowan, K.E.; Fitzgerald, D.; Cedeno, A.Y. Communication of climate projections in U.S. media amid politicization of model science. Nat. Clim. Chang. 2012, 2, 648–654. [Google Scholar] [CrossRef]
- Brody, S.D.; Zahran, S.; Vedlitz, A.; Grover, H. Examining the relationship between physical vulnerability and public perceptions of global climate change in the United States. Environ. Behav. 2008, 40, 72–95. [Google Scholar] [CrossRef]
- Fusco, E.; Snider, A.; Luo, S. Perception of global climate change as a mediator of the effects of major and religious affiliation on college students’ environmentally responsible behavior. Environ. Educ. Res. 2012, 18, 815–830. [Google Scholar] [CrossRef]
- Leiserowitz, A.A.; Kates, R.W.; Parris, T.M. Sustainability values, attitudes, and behaviors: A review of multinational and global trends. Annu. Rev. Environ. Res. 2006, 31, 413–444. [Google Scholar] [CrossRef]
- Giddens, A. The Politics of Climate Change; Polity: Malden, MA, USA, 2009. [Google Scholar]
- Bostrom, A.; Morgan, M.G.; Fischhoff, B.; Read, D. What do people know about global climate change? Risk Anal. 1994, 14, 959–970. [Google Scholar] [CrossRef]
- Read, D.; Bostrum, A.; Morgan, M.G.; Fischoff, B.; Smuts, T. What do people know about global climate change? Risk Anal. 1994, 14, 971–982. [Google Scholar] [CrossRef]
- Shephard, K.; Harraway, J.; Lovelock, B.; Skeaff, S.; Slooten, L.; Strack, M.; Furmari, M.; Jowett, T. Is the environmental literacy of university students measureable? Environ. Educ. Res. 2014, 20, 476–495. [Google Scholar] [CrossRef]
- Boykoff, M.; Boykoff, J. Bias as balance: Global warming and the U.S. prestige press. Glob. Environ. Chang. 2004, 14, 125–136. [Google Scholar] [CrossRef]
- Bord, R.J.; O’Connor, R.E.; Fisher, A.A. In what sense does the public need to understand global climate change? Public Underst. Sci. 2000, 9, 205–218. [Google Scholar] [CrossRef]
- Hutchinson, J.; Prady, S.L.; Smith, M.A.; White, P.C.; Graham, H.M. A scoping review of observational studies examining relationships between environmental behaviors and health behaviors. Int. J. Environ. Res. Public Health 2015, 12, 4833–4858. [Google Scholar] [CrossRef] [PubMed]
- López-Mosquera, N.; Sánchez, M. Theory of planned behavior and the value-belief-norm theory explaining willingness to pay for a suburban park. J. Environ. Manag. 2012, 113, 251–262. [Google Scholar] [CrossRef] [PubMed]
- Kaiser, F.G.; Hubner, G.; Bogner, F.X. Contrasting the theory of planned behavior with the value-belief-norm model in explaining conservation behaviour. J. Appl. Soc. Psychol. 2005, 35, 2150–2170. [Google Scholar] [CrossRef]
- Erdogan, M.; Ok, A.; Marcinkowski, T.J. Development and validation of children’s responsible environmental behavior scale. Environ. Educ. Res. 2012, 18, 507–540. [Google Scholar] [CrossRef]
- Ojedokun, O. Attitude towards littering as a mediator of the relationship between personality attributes and responsible environmental behavior. Waste Manag. 2011, 31, 2601–2611. [Google Scholar] [CrossRef] [PubMed]
- Simmons, D.; Widmar, R. Motivations and barriers to recycling: Toward a strategy for public education. J. Environ. Educ. 1990, 22, 13–18. [Google Scholar] [CrossRef]
- Hovardas, T.; Poirazidis, K. Evaluation of the environmentalist dimension of ecotourism at the Dadia Forest Reserve (Greece). Environ. Manag. 2006, 38, 810–822. [Google Scholar] [CrossRef] [PubMed]
- Moody, G.L.; Hartel, P.G. Evaluating an environmental literacy requirement chosen as a method to produce environmentally literate university students. Int. J. Sustain. High. Educ. 2007, 8, 355–370. [Google Scholar] [CrossRef]
- Costa, P.T.; McCrac, R.R. Revised NEO Personality Inventory (NEO-PI-R) and NEO Five-Factor Inventory (NEO-FFI), Professional Manual; Psychological Assessment Resources: Odessa, FL, USA, 1992. [Google Scholar]
- Brick, C.; Lewis, G.J. Unearthing the “green” personality: Core traits predict environmentally friendly behavior. Environ. Behav. 2016, 48, 635–658. [Google Scholar] [CrossRef]
- Wood, S. Prone to progress: Using personality to identify supporters of innovative social entrepreneurship. J. Public Policy Mark. 2012, 31, 129–141. [Google Scholar] [CrossRef]
- Milfont, T.L.; Sibley, C.G. The big five personality traits and environmental engagement: Associations at the individual and societal level. J. Environ. Psychol. 2012, 32, 187–195. [Google Scholar] [CrossRef]
- Hirsh, J.B. Personality and environmental concern. J. Environ. Psychol. 2010, 30, 245–248. [Google Scholar] [CrossRef]
- Ringle, C.M.; Wende, S.; Will, A. SmartPLS—Version 2.0; University of Hamburg: Hamburg, Germany, 2005. [Google Scholar]
- Chin, W.W. Issues and opinion on structural equation modeling. MIS Quart. 1998, 22, 7–16. [Google Scholar]
- Petter, S.; Straub, D.; Rai, A. Specifying formative constructs in information systems research. MIS Quart. 2007, 31, 623–656. [Google Scholar] [CrossRef]
- Cohen, J.; Cohen, P.; West, S.G.; Aiken, L.S. Applied Multiple Regression/Correlation Analysis for the Behavioral Sciences; Routledge: London, UK, 2013. [Google Scholar]
- Marsh, H.W.; Wen, Z.; Hau, K.T. Structural equation models of latent interactions: Evaluation of alternative estimation strategies and indicator construction. Psychol. Methods 2004, 9, 275–300. [Google Scholar] [CrossRef] [PubMed]
- Gifford, R. Psychology’s essential role in alleviating the impacts of climate change. Can. Psychol. 2008, 49, 273–280. [Google Scholar] [CrossRef]
- Hair, F., Jr.; Black, W.C.; Babin, B.J.; Anderson, R.E. Multivariate Data Analysis: A Global Perspective, 7th ed.; Macmillan: New York, NY, USA, 2010. [Google Scholar]
- Anderson, J.C.; Gerbing, D.W. Structural equation modeling in practice: A review and recommended two-step approach. Psychol. Bull. 1988, 103, 411–423. [Google Scholar] [CrossRef]
- Fornell, C.; Larcker, D.F. Evaluating structural equation models with unobservable variables and measurement error. J. Mark. Res. 1981, 18, 39–50. [Google Scholar] [CrossRef]
- Bagozzi, R.P.; Yi, Y. On the evaluation of structural equation models. J. Acad. Mark. Sci. 1988, 16, 76–94. [Google Scholar]
- Tenenhaus, M.; Vinzi, V.E.; Chatelin, Y.M.; Lauro, C. PLS path modeling. Comput. Stat. Data Anal. 2005, 48, 159–205. [Google Scholar] [CrossRef]
- Marcoulides, G.A.; Chin, W.W.; Saunders, C. A critical look at partial least squares modeling. MIS Quart. 2009, 33, 171–175. [Google Scholar] [CrossRef]
- Chin, W.W.; Marcolin, B.L.; Newsted, P.R. A partial least squares latent variable modeling approach for measuring interaction effects: Results from a Monte Carlo simulation study and voice mail emotion/adoption study. Inf. Syst. Res. 2003, 14, 189–217. [Google Scholar] [CrossRef]
- Baron, R.M.; Kenny, D.A. The moderator-mediator variable distinction in social psychological research: Conceptual, strategic, and statistical considerations. J. Pers. Soc. Psychol. 1986, 51, 1173–1182. [Google Scholar] [CrossRef] [PubMed]
- Kenny, D.A. Reflections on mediation. Organ. Res. Method 2008, 11, 353–358. [Google Scholar] [CrossRef]
- De Groot, J.I.; Steg, L. Value orientations to explain beliefs related to environmental significant behavior: How to measure egoistic, altruistic, and biospheric value orientations. Environ. Behav. 2008, 40, 330–354. [Google Scholar] [CrossRef]
- Laudenslager, M.S.; Holt, D.T.; Lofgren, S.T. Understanding air force members’ intentions to participate in pro-environmental behaviors: An application of the theory of planned behavior. Percept. Mot. Skills 2004, 98, 1162–1170. [Google Scholar] [CrossRef] [PubMed]
- Barrick, M.R.; Mount, M.K. The big five personality dimensions and job performance: A meta-analysis. Pers. Psychol. 1991, 44, 1–26. [Google Scholar] [CrossRef]
- Judge, T.A.; Higgins, C.A.; Thoresen, C.J.; Barrick, M.R. The big five personality traits, general mental ability, and career success across the life span. Pers. Psychol. 1999, 52, 621–652. [Google Scholar] [CrossRef]
- Goldberg, L.R. An alternative “description of personality”: The big-five factor structure. J. Pers. Soc. Psychol. 1990, 59, 1216–1229. [Google Scholar] [CrossRef] [PubMed]
- Fraj, E.; Martinez, E. Environmental values and lifestyles as determining factors of ecological consumer behaviour: An emprical analysis. J. Consum. Mark. 2006, 23, 113–144. [Google Scholar] [CrossRef]
- Eagle, L.; Low, D.; Case, P.; Vandommele, L. Attitudes of undergraduate business students toward sustainability issues. Int. J. Sust. Higher Ed. 2015, 16, 650–668. [Google Scholar] [CrossRef]
- Bamberg, S.; Möser, G. Twenty years after Hines, Hungerford, and Tomera: A new meta-analysis of psychosocial determinants of pro-environmental behavior. J. Environ. Psychol. 2007, 27, 14–25. [Google Scholar] [CrossRef]
- Homburg, A.; Stolberg, A. Explaining pro-environmental behavior with a cognitive theory of stress. J. Environ. Psychol. 2006, 26, 1–14. [Google Scholar] [CrossRef]
- Meinhold, J.I.; Malkus, A.J. Adolescent environmental behaviors. Can knowledge, attitudes, and self-efficacy make a difference? Environ. Behav. 2005, 37, 511–532. [Google Scholar] [CrossRef]
- Shephard, K.; Harraway, J.; Jowett, T.; Lovelock, B.; Skeaff, S.; Slooten, L.; Strack, M.; Furmari, M. Longitudinal analysis of the environmental attitudes of university students. Environ. Educ. Res. 2015, 21, 805–820. [Google Scholar] [CrossRef]
- Mannetti, L.; Pierro, A.; Livi, S. Recycling: Planned and self-expressive behaviour. J. Environ. Psychol. 2004, 24, 227–236. [Google Scholar] [CrossRef]
- White, K.M.; Hyde, M.K. The role of self-perceptions in the prediction of household recycling behavior in Australia. Environ. Behav. 2012, 44, 785–789. [Google Scholar] [CrossRef]
- Roeser, S. Risk communication, public engagement, and climate change. Risk Anal. 2012, 32, 1033–1040. [Google Scholar] [CrossRef] [PubMed]
- Shackelford, T.K. Recycling, evolution and the structure of human personality. Pers. Individ. Differ. 2006, 41, 1551–1556. [Google Scholar] [CrossRef]
- Oreskes, N. The scientific consensus on climate change. Science 2004, 306, 1686. [Google Scholar] [CrossRef] [PubMed]
- Kotchen, M.J.; Reiling, S.D. Environmental attitudes, motivations, and contingent valuation of nonuse values: A case study involving endangered species. Ecol. Econ. 2000, 32, 93–107. [Google Scholar] [CrossRef]
- Pelletier, L.G. A motivational analysis of self-determination for pro-environmental behaviors. In Handbook of Self-Determination Research; Rochester: New York, NY, USA, 2002; p. 205. [Google Scholar]
- De Groot, J.I.; Steg, L. Relationships between value orientations, self-determined motivational types and pro-environmental behavioural intentions. J. Environ. Psychol. 2010, 30, 368–378. [Google Scholar] [CrossRef]
- Nigbur, D.; Lyons, E.; Uzzell, D. Attitudes, norms, identity and environmental behaviour: Using an expanded theory of planned behaviour to predict participation in a kerbside recycling programme. Br. J. Soc. Psychol. 2010, 49, 259–284. [Google Scholar] [CrossRef] [PubMed]
- Guagnano, G.A.; Stern, P.C.; Dietz, T. Influences on attitude-behavior relationships. A natural experiment with curbside recycling. Environ. Behav. 1995, 27, 699–718. [Google Scholar] [CrossRef]
- Owens, S. Engaging the public: Information and deliberation in environmental policy. Environ. Plan. A 2000, 32, 1141–1148. [Google Scholar] [CrossRef]
- Slovic, P.; Finucane, M.L.; Peters, E.; MacGregor, D.G. Risk as analysis and risk as feelings: Some thoughts about affect, reason, risk, and rationality. Risk Anal. 2004, 24, 311–322. [Google Scholar] [CrossRef] [PubMed]
- Weber, E.U.; Stern, P.C. Public understanding of climate change in the United States. Am. Psychol. 2011, 66, 315–328. [Google Scholar] [CrossRef] [PubMed]
- Kallgren, C.A.; Wood, W. Access to attitude-relevant information in memory as a determinant of attitude-behavior consistency. J. Exp. Soc. Psychol. 1986, 22, 328–338. [Google Scholar] [CrossRef]
- Harland, P.; Staats, H.; Wilke, H.A. Situational and personality factors as direct or personal norm mediated predictors of pro-environmental behavior: Questions derived from norm-activation theory. Basic Appl. Soc. Psychol. 2007, 29, 323–334. [Google Scholar] [CrossRef]
- Soliño, M.; Farizo, B.A. Personal traits underlying environmental preferences: A discrete choice experiment. PLoS ONE 2014, 9, e89603. [Google Scholar] [CrossRef] [PubMed]


| Variable | Type | Number | Percentage (%) |
|---|---|---|---|
| Gender | Male | 90 | 32.7 |
| Female | 185 | 67.3 | |
| Grade | First year | 39 | 14.2 |
| Second year | 128 | 46.5 | |
| Third year | 65 | 23.6 | |
| Fourth year | 37 | 13.5 | |
| Missing value | 6 | 2.2 | |
| Time of first awareness of GCC | Less than a year ago | 20 | 7.3 |
| 1–2 years ago | 39 | 14.2 | |
| 3–4 years ago | 104 | 37.8 | |
| 5–6 years ago | 73 | 26.5 | |
| 7 or more years ago | 36 | 13.1 | |
| Missing value | 3 | 1.1 | |
| Average age | 21.1 |
| Items | AVE | Composite Reliability | R2 |
|---|---|---|---|
| Pro-environmental Attitude | 0.771 | 0.931 | 0.521 |
| Behavioral Intention | 0.652 | 0.882 | 0.387 |
| Environmental Concern | 0.510 | 0.789 | - |
| Sustainability Value | 0.568 | 0.884 | - |
| Ecological Concern | 0.910 | 0.953 | - |
| Humane Care | 0.807 | 0.893 | - |
| Environmentalism | 0.647 | 0.783 | - |
| Materialism | 0.690 | 0.899 | - |
| Social Norms | 0.910 | 0.968 | - |
| Perceived Risk | 0.814 | 0.929 | - |
| Environmental Concern × Personality Traits | 0.485 | 0.946 | - |
| Sustainability Value × Personality Traits | 0.452 | 0.960 | - |
| Social Norms × Personality Traits | 0.779 | 0.981 | - |
| Perceived Risk × Personality Traits | 0.452 | 0.905 | - |
| Path Coefficients/Models | Model 1 | Model 2 | Model 3 |
|---|---|---|---|
| Sustainability value → Pro-environmental attitude | −0.092 | −0.092 | 0.158 |
| Social norms → Pro-environmental attitude | 0.436 ** | 0.402 ** | 0.855 ** |
| Environmental concern → Pro-environmental attitude | 0.061 | 0.036 | −0.586 ** |
| Perceived risk → Pro-environmental attitude | 0.360 ** | 0.339 ** | 0.345 ** |
| Pro-environmental attitude → Behavioral intention | 0.622 ** | 0.622 ** | 0.622 ** |
| Moderator main effect | |||
| Personality traits → Pro-environmental attitude | - | 0.121 * | −0.042 |
| Moderator interaction effect | |||
| Personality traits × Sustainability value → Pro-environmental attitude | - | - | −0.264 * |
| Personality traits × Social norms → Pro-environmental attitude | - | - | −0.623 * |
| Personality traits × Environmental concern → Pro-environmental attitude | - | - | 0.879 ** |
| Personality traits × Perceived risk → Pro-environmental attitude | - | - | −0.157 * |
| Pro-environmental attitude R2 | 0.487 | 0.498 | 0.521 |
| Pro-environmental attitude △R2 | - | 0.011 | 0.023 |
| Behavioral intention R2 | 0.387 | 0.387 | 0.387 |
© 2017 by the authors. Licensee MDPI, Basel, Switzerland. This article is an open access article distributed under the terms and conditions of the Creative Commons Attribution (CC BY) license (http://creativecommons.org/licenses/by/4.0/).
Share and Cite
Yu, T.-Y.; Yu, T.-K. The Moderating Effects of Students’ Personality Traits on Pro-Environmental Behavioral Intentions in Response to Climate Change. Int. J. Environ. Res. Public Health 2017, 14, 1472. https://doi.org/10.3390/ijerph14121472
Yu T-Y, Yu T-K. The Moderating Effects of Students’ Personality Traits on Pro-Environmental Behavioral Intentions in Response to Climate Change. International Journal of Environmental Research and Public Health. 2017; 14(12):1472. https://doi.org/10.3390/ijerph14121472
Chicago/Turabian StyleYu, Tai-Yi, and Tai-Kuei Yu. 2017. "The Moderating Effects of Students’ Personality Traits on Pro-Environmental Behavioral Intentions in Response to Climate Change" International Journal of Environmental Research and Public Health 14, no. 12: 1472. https://doi.org/10.3390/ijerph14121472
APA StyleYu, T.-Y., & Yu, T.-K. (2017). The Moderating Effects of Students’ Personality Traits on Pro-Environmental Behavioral Intentions in Response to Climate Change. International Journal of Environmental Research and Public Health, 14(12), 1472. https://doi.org/10.3390/ijerph14121472
