Abstract
In addition to greenhouse gas emissions from the industrial, transportation and commercial sectors, emissions from the household sector also contribute to global warming. By examining residents of Taiwan (N = 236), this study aims to reveal the factors that influence households’ intention to purchase energy-efficient appliances. The assessment in this study is based on the theory of planned behavior (TPB), and perceived benefit or cost (BOC) is introduced as an independent variable in the proposed efficiency action toward climate change (ECC) model. According to structural equation modeling, most of the indicators presented a good fit to the corresponding ECC model constructs. The analysis indicated that BOC is a good complementary variable to the TPB, as the ECC model explained 61.9% of the variation in intention to purchase energy-efficient appliances, which was higher than that explained by the TPB (58.4%). This result indicates that the ECC model is superior to the TPB. Thus, the strategy of promoting energy-efficient appliances in the household sector should emphasize global warming and include the concept of BOC.
1. Introduction
Greenhouse gases (GHGs) can be naturally released (e.g., through volcanic activity) or stored (e.g., in peat). Anthropogenic GHG emissions have increased since the pre-industrial era, driven largely by economic and population growth [1], and it is difficult for nature to balance the increased concentration of GHGs caused by these activities [2]. Notably, Dietz et al. [3] emphasized that the household sector is one of the major emitters of GHGs; direct energy use by households is responsible for approximately 38% of the overall CO2 emissions in the U.S., which amounted to approximately 626 million metric tons of carbon in 2005. Household energy use in the U.S. alone thus accounts for approximately 8% of total global emissions and surpasses the total emissions of any other country, except China. By contrast, in OECD countries, households are responsible for 20% of total CO2 emissions [4]. Many governments have thus set policies that aim to reduce household energy use and GHG emissions. Despite these policymakers’ efforts, household energy consumption continues to increase, and more effective energy strategies seem to be warranted to reduce household GHG emissions [5].
Mitigating global climate change would require substantial and sustained reductions in GHG emissions [1]. The majority of mitigation or adaptation strategies for climate change are directed at long-term options, such as introducing new low-carbon technologies or creating cap-and-trade regimes for emissions. Most people believe that climate change and sustainability are important problems, but too few global citizens engaged in high-GHG-emitting behaviors to halt the increasing flow of GHGs and other environmental problems [6]. O’Riordan [7] has argued that certain carbon-reducing behaviors are not easy to carry out; thus, humans seem to have strong intentions to avoid immediate dangers but weak intentions to avoid long-term threats, a phenomenon that Lin [8] has called the gap between global issues and personal behaviors.
Household energy use affects the environment primarily through the burning of fossil fuels either directly or in the generation of electricity. The decisions to reduce households’ energy consumption by choosing energy-efficient electric appliances could contribute to reducing environmental impacts [9]. Thus, this study aimed to determine which factors influence households’ intentions to purchase energy-efficient appliances and to offer some suggestions for how the household and industrial sectors might reduce energy consumption and GHG emissions.
2. Literature Review
2.1. The Theory of Planned Behavior and Modified Models
The theory of planned behavior (TPB) is an extension of the theory of reasoned action [10,11] and is meant to help explain and predict people’s intentions and behaviors [12]. According to the TPB, attitudes toward behavior, subjective norms (SN), and perceived behavioral control (PBC) are usually found to predict behavioral intentions; moreover, intentions in combination with PBC are then used to explain variance in behavior [13].
A central factor in the TPB is the individual’s intention to engage in a given behavior. Intentions are assumed to capture the motivational factors that influence behavior; they are indications of how hard people are willing to try, of how much of an effort they are planning to exert, in order to perform the behavior. Generally, the stronger the intention to engage in a behavior, the more likely the occurrence of the behavior will be. However, a behavioral intention will be expressed as a behavior only if the behavior in question is under volitional control—that is, if the person can decide at will whether to perform the behavior [14].
The TPB has often been used to examine the pro-environmental intentions or behaviors of various people [8]. Using the TPB and the norm activation model (NAM; [15]) to examine the energy-saving behavior of households, Abrahamse et al. [16] concluded that households use energy in not only direct (e.g., gas, electricity, and fuel) but also indirect (e.g., consuming and disposing of goods) ways and found that the variables of both the TPB and the NAM can explain energy-saving intentions.
Klöckner et al. [17] studied energy consumption and transportation and concluded that the TPB effectively explained the variation in student passengers’ travel mode of choice. Tikir et al. [18] found that the independent variables of the TPB also explained the intention to use public transport. Kerr et al. [19] indicated that the behavioral intention of the TPB was the strongest predictor of private vehicle use.
In addition to energy use, the TPB has been applied in some studies to other pro-environmental intentions and behaviors. Aertsens et al. [20] reviewed studies on pro-environmental behaviors based on the TPB and the modified TPB models that examined personal determinants of organic food consumption. Aertsens et al. [20] concluded that organic food purchases were positively and significantly related to the intention to purchase such food.
In studies of water conservation behaviors, the TPB successfully predicted intentions to save water, and the variables of the TPB were positively and significantly correlated with water conservation intentions [21,22,23]. However, the TPB was less successful in predicting the intention to install water-efficient appliances [21].
A meta-analysis from Armitage et al. [24] supported the efficacy of the TPB as a predictor of intentions and behavior and suggested that additional normative variables may increase the predictive power of the normative component of the model. Nevertheless, Bamberg and Möser [25] posited that bias may have led to an overestimation of the intention–behavior correlation.
The TPB has been applied to a wide range of human behaviors [26], and the TPB and related modified models have often been used to examine the pro-environmental intentions and behaviors of various groups of people [10]. Ajzen [14] noted that the TPB is open to the inclusion of additional predictors if they can be shown to capture a significant proportion of the variance in intentions or behavior after the theory’s current variables have been taken into account. Thus, to advance analysis using the TPB, this study presents variables to include in the TPB model, among others, that might increase its explanatory power.
2.2. Constructs of the Research Variables
2.2.1. Environmental Attitude (EA)
Attitude has been defined in a variety of ways, but at the core, it is the notion of evaluation. Thus, attitudes are commonly viewed as summary evaluations of objects along a dimension ranging from positive to negative [27]. As a general rule, more favorable attitudes toward a behavior should produce stronger individual intentions to perform the behavior [28]. Thus, general behavior should be more closely related to a general environmental attitude (EA) [17]. Ha et al. [29] indicated that the attitude toward an energy-efficient product has a stronger effect on intentions than the subjective norm component. To determine the predictors of purchasing energy-efficient appliances, both the specific EA under the circumstances of global warming and the attitude of the individual toward purchasing energy-efficient appliances were identified in the efficiency action toward climate change (ECC) model.
2.2.2. Subjective Norm (SN)
SN is defined as perceived social pressure and is based on an individuals’ perception of whether other important people in their life would want them to perform a behavior. SN have significantly predicted intentions in research on weight loss [30], dishonest actions of college students [31], adolescent bicycle use for transportation [32], consumer attitudes [33], and the effect of environmental knowledge [34]. However, Whitmarsh et al. [35] showed that SN cannot significantly predict intentions with respect to certain pro-environmental behaviors. In line with most studies, SN was defined as pressure from the person who will remind the individual to purchase energy-efficient appliances in the ECC model.
2.2.3. Perceived Behavioral Control (PBC)
The role of perceived behavioral control in TPB is the non-volitional elements, which can predict the behavioral intention. PBC comprises two separable components, self-efficacy and controllability, and can be considered a unitary latent variable in a hierarchical factor model [36]. In pro-environmental behavior studies, PBC and other TPB factors accounted for 95% of intentions with respect to conservation behaviors [37]. PBC was also one of the psychological factors that influenced energy-saving behaviors [15]. However, in a study on modes of travel, Tikir et al. [18] demonstrated that PBC was not a significant predictor of behavioral intentions. In line with the studies of Abrahamse et al. [15] and Lam [22], PBC was defined as the convenience of buying energy-efficient appliances for an individual in the ECC model.
2.2.4. Perceived Benefit or Cost (BOC)
Ajzen and Driver [38] distinguished behavioral beliefs into two independent types: beliefs about the costs or benefits of engaging in a behavior (instrumental beliefs) and beliefs about positive or negative feelings derived from the behavior (affective beliefs). This study refined the construct of behavioral beliefs by defining instrumental beliefs as the perceived benefit or cost (BOC). Perceived benefits are defined as beliefs about improved conditions or gains produced by a given action, whereas perceived costs involve beliefs about losses engendered by that action.
As with other behaviors, an individual’s BOC influences whether they engage in environmental behaviors; less benefit or more cost reduces the likelihood that individuals will engage in environmental behaviors [39]. For example, consumers who were willing to pay a higher price for emulsion lacquer paints with an environmental label expected a personal advantage from using the labeled products [40]. Similarly, mothers may have strong concerns about environmental and food safety and may thus be willing to pay more for eco-labeled apples [41]. In one study, approximately 49% of Australian tourist respondents were willing to pay extra for hotel accommodations powered by a micro-generation renewable energy supply [42]. In another study, aviation passengers were willing to pay 60 Euro Cent per 100 km when they flew to offset their GHG emissions, on average [43]. Altruistic and environmental attitudes, along with a greater ability to pay, have been shown to reliably predict willingness to pay a premium price for using green electricity [44]. Gaspar et al. [45] argued that their results indicated a preference for first considering cost, followed by quality and energy consumption.
This study distinguishes between PBC and BOC and uses different variables to assess them. PBC is concerned with the perceived ability to perform a behavior (or a sequence of behaviors), and it is quite similar to Bandura’s work on self-efficacy [35], whereas BOC indicates that more benefit or less cost would encourage individuals to engage in behaviors based on their behavioral intentions.
For example, although an incandescent light bulb and an LED light bulb emit the same luminous flux, an incandescent light bulb costs about US$1.57 in Taiwan, whereas an LED light bulb costs about US$4.72. The consumer has the perceived ability to buy both types of light bulbs. If the consumers do not have any more information, the cheap product is always purchased. However, including the BOC analysis in the same cases reveals that the annual electricity bill is approximately US$3.14 for an incandescent light bulb and US$1.50 for an LED light bulb. Thus, it is a good deal for the consumer to choose the LED light bulb over the incandescent light bulb if it will be used for more than 2 years.
The ECC model followed the studies of Loureiro et al. [41], Dalton et al. [42], and Ward et al. [46] and identified BOC as follows: energy-efficient appliances were typically more expensive than traditional appliances, but the reductions in energy bills that were achieved by using energy-efficient appliances totaled more than the premium price.
2.2.5. Intention toward Efficiency Actions (IEA)
Pro-environmental behaviors have been grouped into two classes: efficiency behaviors and curtailment behaviors [47]. Efficiency behaviors are one-time investments in efficient infrastructure such as a decision to use energy-efficient light. By contrast, curtailment behaviors are repetitive efforts aimed at reducing resource consumption, such as continually ensuring that lights are turned off in unoccupied rooms. Flemming et al. [48] emphasized that efficiency behaviors appear to be of greater benefit than curtailment behaviors, as they tend to result in a greater overall reduction in energy use. This study focuses on efficiency behaviors to determine the factors that influenced the households’ intentions to purchase energy-efficient appliances.
Previous studies have focused on intentions toward efficiency behaviors. For example, Lam [22] used the TPB and modified models to predict people’s intention to save water and found that the TPB alone was insufficient to explain the intention to install a dual-flush controller in toilets, whereas an additional variable, the subjective effectiveness of alternative solutions, was a good predictor for such an intention.
Clark et al. [23] argued that all the TPB variables were significantly positively correlated with water conservation intentions and that an additional variable, self-perceived knowledge of climate change, was also significantly related to such intentions. In addition, EAs and concerns regarding future shortages were significant but relatively weak determinants.
Chen et al. [49] proposed an integrated model that combined the TPB, the technology acceptance model (TAM), and habit to examine private vehicle users’ switching intentions with regard to public transit and found that the habitual behavior of private vehicle use hinders individuals’ intention to switch from a car or motorcycle to public transit.
Following Lam [22], Clark et al. [23], and Chen et al. [49], this study considers appliances that Taiwanese citizens continue to use. This study examined intentions to engage in efficiency actions when appliances are replaced, i.e., in situations in which the individual may be willing to purchase energy-saving appliances.
3. Methods
3.1. Research Model
This study was based on the TPB, and oriented from mitigating global warming to develop the model of efficiency action toward climate change (ECC) model. Notably, some studies on environmental behavior have measured intention behavior instead of actual behavior [22,23,49]. This study considered the appliances of households that remained in use and had not been recently replaced. Therefore, this study examines intentions regarding pro-environmental behaviors, not actual behaviors.
Although the TPB allows additional variables to be included in the model, Ajzen [14] clearly outlined the ways in which central model variables should be measured. In the ECC model, all the independent variables of the TPB (EA, SN, and PBC) are presumed to predict the dependent variable (intention toward efficiency actions, IEA). In addition, as an independent variable, BOC is also assumed to predict IEA.
3.2. Research Design
The population of Taiwan is approximately 23 million, and the per capita CO2 emissions are approximately 11.1 t [50], which is close to the OECD average of 12.76 t [51] and far in excess of the global per capita emissions of 3.96 t. Direct energy use by Taiwanese households accounted for approximately 27 million metric tons of carbon in 2000 and 32 million metric tons in 2010 [45]. Kaohsiung, the most important industrial metropolis in Taiwan, has an annual average per capita CO2 emission of 26.3 t [52]. Notably, the majority of CO2 emissions in Kaohsiung originate in the industrial sector (68%), followed by the commercial and household sectors (23%). Therefore, the Taiwanese government encouraged households to purchase energy-saving appliances and classified the energy consumption of appliances into five levels. Level one represents the most energy-efficient appliances, which typically have the highest prices. This study aimed to develop the ECC model and applied structural equation modeling (SEM) to confirm the model’s applicability in the study’s sample of Kaohsiung residents.
3.3. Research Participants
This study employed a sample of 236 Kaohsiung residents and used questionnaires and face-to-face interviews to collect information. Among the 235 valid responses in this study, females (55.3%) outnumbered males (44.7%). Respondents aged 20–29 years (25.1%), followed by those aged 30–39 years (18.7%). The majority of respondents had completed a college education (36.6%). Of the respondents, 54.9% were not married. The largest group of respondents reported TWD$5,000 (US$175) in personal monthly disposable income. Finally, with respect to religion, the largest category was respondents with “no religious beliefs” (38%), followed by Buddhists (20%) and Taoists (12.6%).
4. Results and Discussion
4.1. Reliability Analysis
The Cronbach’s alpha for each construct in the ECC model was above 0.7, which complies with the suggestion of Hair et al. [53] and indicates acceptable reliability. All constructs showed acceptable consistency: EA (0.927), SN (0.897), PBC (0.920), BOC (0.922), and IEA (0.924).
4.2. Confirmatory Factor Analysis
A confirmatory factor analysis was conducted. Hair et al. [53] suggested that a critical ratio (C.R.) of 0.7 and above indicates good composite reliability and that an average variance extracted (AVE) value of 0.5 and above indicates a good convergent validity. Doll et al. [54] suggested that goodness-of-fit index (GFI) values of 0.8 and above indicate a reasonable fit. Byrne [55] suggested that a comparative fit index (CFI) value of 0.9 and above indicates a good model fit as does a Tucker-Lewis index (TLI) value close to 1 indicates good fit to a model. Byrne [55] also suggested that a root mean square error of approximation (RMSEA) value below 0.08 indicates a comparatively good fit. Joreskog et al. [56] suggested that a / value below 5 indicates an acceptable model.
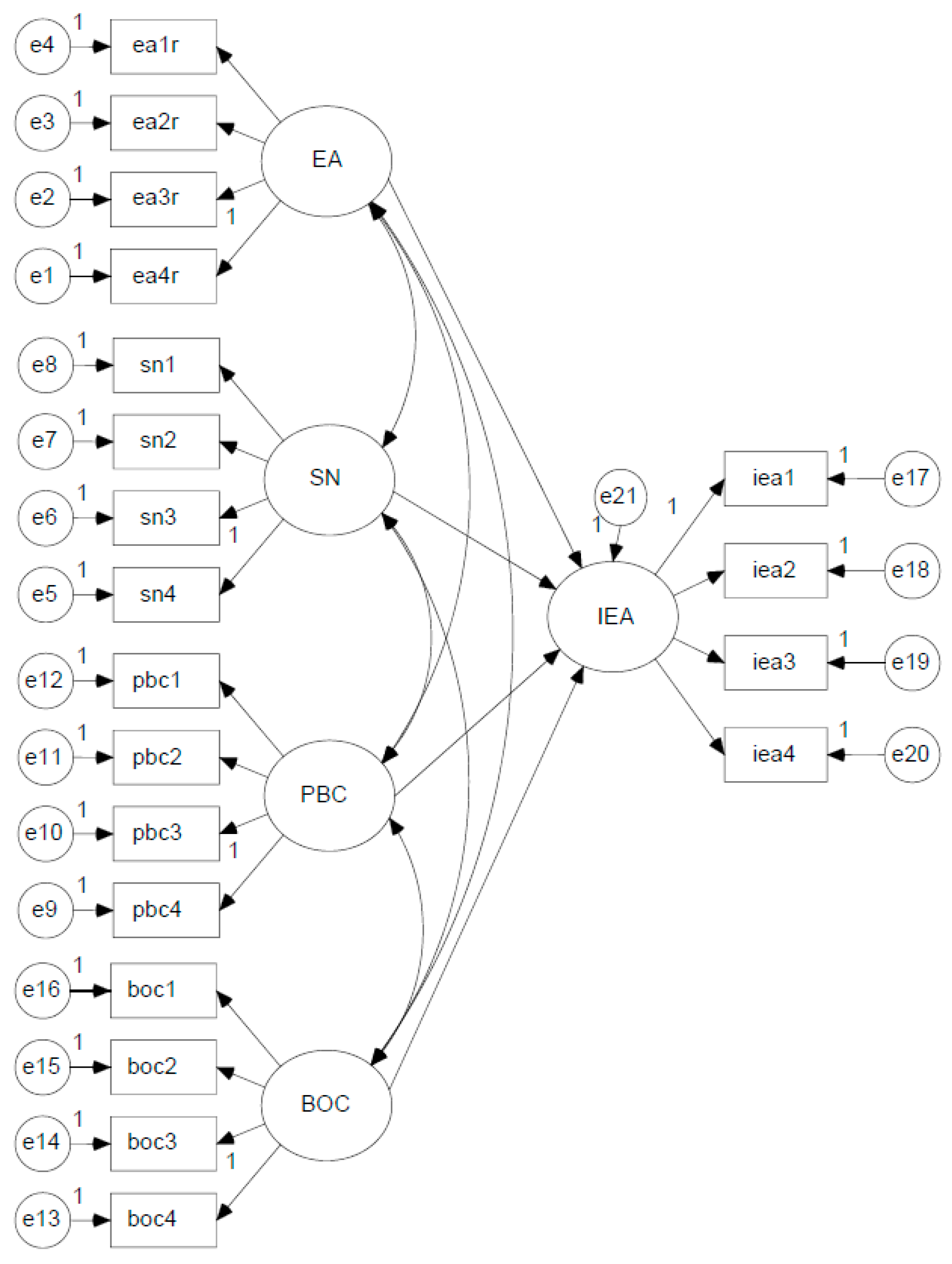
SEM was applied, and most of the indicators in this study fit the corresponding constructs of the ECC model well (shown in Figure 1, Table 1). Squared multiple correlations (SMCs) showed that all the observed variables reflected the constructs (latent variables) effectively (shown in Table 2).
Figure 1.
ECC model.
Figure 1.
ECC model.

Table 1.
Confirmatory factor analysis of the ECC model constructs.
| Construct | Items | Non-Standardized Factor Loading | Standard Error (SE) | t-Value | C.R. | AVE | / | GFI | TLI | CFI | RMSEA | |
|---|---|---|---|---|---|---|---|---|---|---|---|---|
| Environmental Attitude (EA) | ea1r | 1.000 | 0.930 | 0.770 | 13.319 | 6.659 | 0.971 | 0.958 | 0.986 | 0.156 | ||
| ea2r | 1.166 | 0.069 | 17.009 *** | |||||||||
| ea3r | 1.140 | 0.070 | 16.397 *** | |||||||||
| ea4r | 1.096 | 0.075 | 14.528 *** | |||||||||
| Subjective Norm (SN) | sn1 | 1.000 | 0.898 | 0.689 | 16.694 | 9.847 | 0.958 | 0.910 | 0.970 | 0.194 | ||
| sn2 | 1.169 | 0.094 | 12.454 *** | |||||||||
| sn3 | 1.202 | 0.095 | 12.716 *** | |||||||||
| sn4 | 1.168 | 0.092 | 12.719 *** | |||||||||
| Perceived Benefit or Cost (BOC) | boc1 | 1.000 | 0.925 | 0.757 | 0.018 | 0.009 | 1 | 1 | 1 | 0 | ||
| boc2 | 1.174 | 0.079 | 14.806 *** | |||||||||
| boc3 | 1.206 | 0.080 | 15.207 *** | |||||||||
| boc4 | 1.113 | 0.081 | 13.829 *** | |||||||||
| Perceived Behavioral Control (PBC) | pbc1 | 1.000 | 0.926 | 0.760 | 2.791 | 2.791 | 0.994 | 0.986 | 0.998 | 0.087 | ||
| pbc2 | 1.333 | 0.094 | 14.232 *** | |||||||||
| pbc3 | 1.343 | 0.094 | 14.305 *** | |||||||||
| pbc4 | 1.352 | 0.107 | 12.683 *** | |||||||||
| Intention toward Efficiency Actions (IEA) | iea1 | 1.000 | 0.930 | 0.771 | 3.156 | 3.156 | 0.993 | 0.984 | 0.997 | 0.096 | ||
| iea2 | 1.227 | 0.083 | 14.789 *** | |||||||||
| iea3 | 1.207 | 0.082 | 14.690 *** | |||||||||
| iea4 | 1.214 | 0.091 | 13.338 *** | |||||||||
| Recommended values | > 0.7 | > 0.5 | the lower the better | <5 | >0.8 | >0.9 | >0.9 | <0.08 | ||||
Note: *** p < 0.001.
Table 2.
The squared multiple correlation (SMC) for each indicator in the construct.
| Construct | Items | Average | Standard Deviation | Standardizd Factor Loading | SMC | Subject |
|---|---|---|---|---|---|---|
| Environmental Attitude (EA) | ea1r | 4.948 | 1.755 | 0.781 | 0.611 | Using energy-saving lamps is not necessary to mitigate global warming *. |
| ea2r | 5.097 | 1.677 | 0.953 | 0.909 | Using an energy-saving refrigerator is not necessary to mitigate global warming *. | |
| ea3r | 4.991 | 1.694 | 0.923 | 0.852 | Using an energy-saving washing machine is not necessary to mitigate global warming *. | |
| ea4r | 5.140 | 1.783 | 0.843 | 0.711 | Using an energy-saving air conditioner is not necessary to mitigate global warming *. | |
| Subjective Norm (SN) | sn1 | 4.748 | 1.692 | 0.720 | 0.519 | When I buy a lamp, the person whom I concern will remind me to purchase energy saving one. |
| sn2 | 4.914 | 1.674 | 0.850 | 0.723 | When I buy a refrigerator, the person whom I concern will remind me to purchase energy saving one. | |
| sn3 | 4.970 | 1.682 | 0.871 | 0.758 | When I buy a washing machine, the person whom I concern will remind me to purchase energy saving one. | |
| sn4 | 5.097 | 1.633 | 0.871 | 0.758 | When I buy an air conditioner, the person whom I concern will remind me to purchase energy saving one. | |
| Perceived Benefit or Cost (BOC) | boc1 | 5.225 | 1.451 | 0.744 | 0.554 | An energy-saving lamp is more expensive, but by saving electricity, it is cheaper than using a traditional one. |
| boc2 | 5.383 | 1.376 | 0.922 | 0.849 | An energy-saving refrigerator is more expensive, but by saving electricity, it is cheaper than using a traditional one. | |
| boc3 | 5.323 | 1.392 | 0.936 | 0.876 | An energy-saving washing machine is expensive, but by saving electricity, it is cheaper than using a traditional one | |
| boc4 | 5.412 | 1.388 | 0.866 | 0.750 | An energy-saving air conditioner is expensive, but by saving electricity, it is cheaper than using a traditional one. | |
| Perceived Behavioral Control (PBC) | pbc1 | 5.289 | 1.429 | 0.733 | 0.538 | It is convenient for me to purchase an energy-saving lamp. |
| pbc2 | 5.157 | 1.517 | 0.921 | 0.848 | It is convenient for me to purchase an energy-saving refrigerator. | |
| pbc3 | 5.097 | 1.520 | 0.926 | 0.858 | It is convenient for me to purchase an energy-saving washing machine. | |
| pbc4 | 5.285 | 1.587 | 0.893 | 0.797 | It is convenient for me to purchase an energy-saving air conditioner. | |
| Intention toward Efficiency Actions (IEA) | iea1 | 5.174 | 1.473 | 0.748 | 0.559 | When I replace a lamp, I will purchase an energy-saving one. |
| iea2 | 5.293 | 1.459 | 0.926 | 0.857 | When I replace a refrigerator, I will purchase an energy-saving one. | |
| iea3 | 5.259 | 1.445 | 0.919 | 0.844 | When I replace a washing machine, I will purchase an energy-saving one. | |
| iea4 | 5.455 | 1.473 | 0.907 | 0.822 | When I replace an air conditioner, I will purchase an energy-saving one. |
Note: * Reverse questions.
4.3. Model Test
4.3.1. Two-Step Appraisal
A two-step appraisal [57] was conducted to test the ECC model. In the first step, a confirmatory factor analysis of the entire model was conducted. Kline [58] argued that a correlation coefficient greater than 0.85 indicates multicollinearity between variables. The correlation coefficients between the latent variables of the ECC model ranged from approximately 0.132 to 0.627 (shown in Table 3), indicating that there were low or medium correlations between the latent variables of the ECC model. In the second step, SEM was conducted to test the ECC model. The values of the fit indices showed good model fit: [160] = 3.093, GFI = 0.811, CFI = 0.922, TLI = 0.908 and RMSEA = 0.095.
Table 3.
Standard correlation coefficients between the latent variables of the ECC model.
| Latent Variables | Correlation | Latent Variables | Standard Correlation Coefficient |
|---|---|---|---|
| Environmental Attitude | <---> | Subjective Norm | 0.196 |
| <---> | Perceived Benefit or Cost | 0.170 | |
| <---> | Perceived Behavioral Control | 0.132 | |
| <---> | Intention toward Efficiency Actions | 0.296 | |
| Subjective Norm | <---> | Perceived Benefit or Cost | 0.540 |
| <---> | Perceived Behavioral Control | 0.331 | |
| <---> | Intention toward Efficiency Actions | 0.601 | |
| Perceived Behavioral Control | <---> | Perceived Benefit or Cost | 0.315 |
| <---> | Intention toward Efficiency Actions | 0.627 | |
| Perceived Benefit or Cost | <---> | Intention toward Efficiency Actions | 0.549 |
4.3.2. Invariance (Equivalence) Test
To test the stability of the ECC model, the model can be measured across specified groups. For this purpose, an invariance (equivalence) test was used. Vandenberg et al. [59] argued that tests for measurement invariance (the associations of observed scores with latent variables) should precede tests of structural invariance (associations of latent variables with one another). This study divided the sample by gender and tested the invariant covariance matrices across gender groups. The results showed acceptable fit ([387] = 2.383, CFI = 0.882, TLI = 0.884, and RMSEA = 0.077), but the fit was inadequate (CFI and TLI < 0.9). To confirm the equivalence of the ECC model, this study conducted the invariance tests suggested by Vandenberg et al. [59]. The results are presented in Table 4.
Table 4.
Invariance test of the ECC model.
| Model | / | CFI | TLI | RMSEA | Δ | Δ | ΔCFI | ΔTLI | ||
|---|---|---|---|---|---|---|---|---|---|---|
| Configural invariance | 723.507 | 314 | 2.304 | 0.910 | 0.891 | 0.075 | -- | -- | -- | -- |
| Metric invariance | 755.145 | 329 | 2.295 | 0.906 | 0.891 | 0.075 | 31.639 | 15 | −0.004 | 0 |
| Scalar invariance | 770.435 | 349 | 2.208 | 0.907 | 0.899 | 0.071 | 15.290 | 20 | 0.001 | 0.008 |
| Invariant uniqueness | 772.360 | 353 | 2.188 | 0.907 | 0.900 | 0.071 | 1.925 | 4 | 0 | 0.001 |
| Covariances invariant | 787.174 | 363 | 2.169 | 0.906 | 0.902 | 0.071 | 14.814 | 10 | −0.001 | 0.002 |
| Structural residuals | 787.438 | 364 | 2.163 | 0.907 | 0.902 | 0.071 | 0.264 | 1 | 0.001 | 0 |
| Measurement residuals | 922.136 | 387 | 2.383 | 0.882 | 0.884 | 0.077 | 134.698 | 23 | −0.025 | −0.018 |
Vandenberg et al. [59] claimed that changes in CFI (ΔCFI) between −0.01 and 0.01 indicate that the invariance hypothesis should not be rejected; however, when the differences are between −0.01 and −0.02 or between 0.01 and 0.02, the researcher should be suspicious that differences exist. Little [60] suggested that changes in the TLI (ΔTLI) of −0.05 to 0.05 also indicate that the invariance hypothesis should not be rejected. Nevertheless, Marsh et al. [61] and Byrne et al. [62] argued that if only minor parts of the tests do not fit the suggested values, the researcher can still postulate the invariance of the model.
The results of the invariance test of the ECC model showed that most of the indicators fit the suggested values from Vandenberg et al. [60] and Little [61], except that the value of the ΔCFI of the measurement residual was 0.025 (>0.01). Based on the suggestions of Marsh et al. [61] and Byrne et al. [62], this study concluded that the ECC model could be measured across gender groups with invariance.
4.4. Path Analysis
A path analysis of the ECC model was also conducted. The analysis showed that EA could predict IEA (p < 0.01) but that SN, PBC and BOC could more effectively predict IEA (p < 0.001). As a result, this study concluded that all the independent variables could significantly influence the dependent variable in the ECC model (results shown in Table 5).
Table 5.
Path analysis of the ECC model.
| Estimate | S.E. | C.R. | P | |
|---|---|---|---|---|
| IEA<-- EA | 0.105 | 0.034 | 3.056 ** | 0.002 |
| IEA<-- SN | 0.228 | 0.047 | 4.908 *** | 0.000 |
| IEA<-- PBC | 0.333 | 0.045 | 7.453 *** | 0.000 |
| IEA<-- BOC | 0.199 | 0.053 | 3.775 *** | 0.000 |
Note: ** p < 0.01, *** p < 0.001.
4.5. Comparison of the TPB and ECC Model
This study conducted SEM to test the TPB variables, and the values of the indicators are as follows: = 3.774, GFI = 0.828, CFI = 0.920, TLI = 0.902, RMSEA = 0.109 and parsimony goodness-of-fit index (PGFI) = 0.597. The values of the indicators indicate an acceptable fit to the TPB model.
The ECC model extends the TPB by introducing BOC as an independent variable. Byrne [54] argued that a PGFI value under 0.5 indicates an unacceptable fit to the model. The PGFI value of the ECC model was 0.618, suggesting that the parsimony of the ECC model is acceptable. Moreover, the ECC model explained 61.9% of the variation in IEA, which is greater than that explained by the TPB (58.4%). Thus, the ECC model is superior to the TPB in explaining variation in the intention to purchase energy-efficient appliances.
5. Conclusions and Recommendations
5.1. Conclusions
To determine the key factors that might influence individuals’ intention to purchase energy-efficient appliances, this study extended the TPB by introducing BOC as an independent variable to develop the ECC model. All the independent variables of the ECC model (EA, SN, PBC, and BOC) significantly influenced the dependent variable (intention to purchase energy-efficient appliances). According to the invariance test, the ECC model showed stability and measurability across gender groups.
Regarding the comparison between the ECC model and TPB, the model fit indices of both the ECC model and TPB were acceptable, although the ECC model included more variables than the TPB. The parsimony index of the ECC model was also acceptable, and ultimately, the ECC model was superior to the TPB in explaining variation in the intention to purchase energy-efficient appliances.
Although EA was able to predict the intention to purchase energy-efficient appliances, the standardized regression coefficient was only 0.105, and Chin [63] has argued that standardized regression coefficients should be greater than 0.2. This study suggests that energy-efficient appliances should not be promoted merely by making appeals to mitigating global warming or climate change because the effect of EA on the intention of purchasing energy-efficient appliances is insufficient. However, this finding does not indicate that appealing to mitigate global warming or climate change is useless. Rather, promotional strategies should focus on not only global warming but also on concepts such as SN, PBC, and BOC.
The results of this study showed that SN can predict the intention to purchase energy-efficient appliances (p < 0.001), as the standardized regression coefficient (0.236) was significant in the ECC model. Thus, the opinions of a person of concern to an individual may influence that individual’s intention to purchase energy-efficient appliances.
The Taiwanese government has encouraged citizens to purchase appliances with “energy-saving” labels. The results demonstrated that PBC can predict the intention to purchase energy-efficient appliances (p < 0.001), and standardized regression coefficient (0.333) showed significantly in the ECC model. Thus, popularizing energy-efficient appliances in the electrical market might increase individuals’ intention to purchase energy-efficient appliances.
The results also showed that BOC can predict the intention to purchase energy-efficient appliances (p < 0.001) and those energy-efficient appliances are typically more expensive than traditional appliances. However, if an individual perceives the reduction in energy costs from energy-efficient appliances to exceed their premium price, then they may have a higher intention to purchase energy-efficient appliances.
The TPB and modified models had been used to examine various pro-environmental intentions and behaviors. This study revealed that promoting households’ intention to purchase energy-efficient appliances should focus not only on global warming but also on the concepts of subjective norm, perceived behavioral control and perceived benefit or cost. The findings of this study add to the existing literature on pro-environmental behavior by showing the importance of providing appropriate economic incentives in order to encourage households to choose energy-efficient appliances, which would engender energy savings.
5.2. Recommendations
Extending previous studies based on the TPB, this study shows that BOC is a good complementary variable for the TPB and that the ECC model is superior to the TPB in explaining the variation in intention to purchase energy-efficient appliances. Thus, to increase households’ intention to purchase energy-efficient appliances and encourage citizens to purchase higher-priced, energy-efficient appliances, the government should help households understand that the energy cost savings of energy-efficient appliances exceed the price premiums of such appliances.
The amount of energy consumed is determined when appliances are brought to a house. One of the critical places within which the household sector can reduce GHG emissions is in the appliance market. This study recommends that the industrial sector provide the energy consumption information of all the appliances and make a comparison list for salespeople and retailers who introduce these appliances to consumers. Households can then compare the energy consumption and cost of the appliances immediately. For example, households could determine how many years it would take for the savings from reduced energy costs to exceed the price premium of an energy-efficient appliance. Such a strategy might increase households’ intention to purchase the most energy-efficient appliances.
5.3. Limitations and Further Research
The ECC model is subject to a number of limitations that can serve as starting points for further research. This study focused on the ECC model in the household sector, and future research may extend this model to other fields, such as offices and housing communities. Four types of electrical appliances were used as items in this study, and further research may extend the model to other appliances or equipment.
Conflicts of Interest
The authors declare no conflict of interest.
References
- IPCC. Climate Change 2014: Synthesis Report, Summary for Policymakers. Available online: https://www.ipcc.ch/pdf/assessment-report/ar5/syr/AR5_SYR_FINAL_SPM.pdf (accessed on 16 October 2015).
- UNEP. Kick the Habit: A UN Guide to Climate Neutrality. Available online: http://www.grida.no/publications/vg/kick/ (accessed on 16 October 2015).
- Dietz, T.; Gardner, G.T.; Gilligan, J.; Stern, P.C.; Vandenbergh, M.P. Household actions can provide a behavioral wedge to rapidly reduce US carbon emissions. Proc. Nat. Acad. Sci. U.S.A. 2009, 106, 18452–18456. [Google Scholar] [CrossRef] [PubMed]
- OECD. Data from CO2 Emissions from Fuel Combustion. 2015. Available online: http://www.iea.org/publications/freepublications/publication/CO2_OECD_Factsheet_2015.pdf (accessed on 16 October 2015).
- Steg, L.; Dreijerink, L.; Abrahamse, W. Factors influencing the acceptability of energy policies: A test of VBN theory. J. Environ. Psychol. 2005, 25, 415–425. [Google Scholar] [CrossRef]
- Gifford, R. The dragons of inaction—Psychological barriers that limit climate change mitigation and adaptation. Am. Psychol. 2011, 66, 290–302. [Google Scholar] [CrossRef] [PubMed]
- O’Riordan, T. Why carbon-reducing behavior is proving so frictional. Environ. Sci. Policy Sustain. Dev. 2009, 51. [Google Scholar] [CrossRef]
- Lin, S.P. The gap between global issues and personal behaviors: Pro-environmental behaviors of citizens toward climate change in Kaohsiung, Taiwan. Mitig. Adapt. Strateg. Glob. Change 2013, 18, 773–783. [Google Scholar] [CrossRef]
- OECD. Household Energy and Water Consumption and Waste Generation: Trends, Environmental Impacts and Policy Responses. Available online: http://www.oecd.org/officialdocuments/displaydocument/?doclanguage=en&cote=env/epoc/wpnep(2001)15/final (accessed on 16 October 2015).
- Ajzen, I.; Fishbein, M. Understanding Attitudes and Predicting Social Behavior; Prentice Hall: Upper Saddle River, NJ, USA, 1980. [Google Scholar]
- Fishbein, M.; Ajzen, I. Belief, Attitude, Intention, and Behavior: An Introduction to Theory and Research; Penn State University Press: University Park, PA, USA, 1975. [Google Scholar]
- Ajzen, I. The theory of planned behaviour is alive and well, and not ready to retire: A commentary on Sniehotta, Presseau, and Araújo-Soares. Health Psychol. Rev. 2014, 9. [Google Scholar] [CrossRef] [PubMed]
- Ajzen, I.; Manstead, A.S.R. Changing health-related behaviors: An approach based on the theory of planned behavior. In The Scope of Social Psychology: Theory and Applications; Psychology Press: New York, NY, USA, 2007; pp. 43–63. [Google Scholar]
- Ajzen, I. The theory of planned behavior. Organ. Behav. Hum. Decis. Process. 1991, 50, 179–211. [Google Scholar] [CrossRef]
- Schwartz, S. Normative influences on altruism. In Advances in Experimental Social Psychology; Academic: New York, NY, USA, 1977; pp. 221–279. [Google Scholar]
- Abrahamse, W.; Steg, L. How do socio-demographic and psychological factors relate to households’ direct and indirect energy use and savings? J. Econ. Psychol. 2009, 30, 711–720. [Google Scholar] [CrossRef]
- Klöckner, C.A.; Blöbaum, A. A comprehensive action determination model: Toward a broader understanding of ecological behavior using the example of travel mode choice. J. Environ. Psychol. 2010, 30, 574–586. [Google Scholar] [CrossRef]
- Tikir, A.; Lehmann, B. Climate change, theory of planned behavior and value: a structural equation model with mediation analysis a letter. Clim. Chang. 2011, 104, 389–402. [Google Scholar] [CrossRef]
- Kerr, A.; Lennon, A.; Watson, B. The call of the road: factors predicting students’ car travelling intention and behavior. Transportation 2010, 37, 1–13. [Google Scholar] [CrossRef]
- Aertsens, J.; Verbeke, W.; Mondelaers, K.; Huylenbroeck, G.V. Personal determinants of organic food consumption: A review. Br. Food J. 2009, 111, 1140–1167. [Google Scholar]
- Lam, S.P. Predicting intentions to conserve water from the theory of planned behavior, perceived moral obligation, and perceived water right. J. Appl. Soc. Psychol. 1999, 29, 1058–1071. [Google Scholar] [CrossRef]
- Lam, S.P. Predicting intentions to save water: Theory of planned behavior, response efficacy, vulnerability, and perceived efficiency of alternative solution. J. Appl. Soc. Psychol. 2006, 36, 2803–2824. [Google Scholar] [CrossRef]
- Clark, W.A.; Finley, J.C. Determinants of water conservation intention in Blagoevgrad, Bulgaria. Soc. Nat. Resour. 2007, 20, 613–627. [Google Scholar] [CrossRef]
- Armitage, C.J.; Conner, M. Efficacy of the theory of planned behaviour: A meta-analytic review. Br. J. Soc. Psychol. 2001, 40, 471–499. [Google Scholar] [CrossRef] [PubMed]
- Bamberg, S.; Möser, G. Twenty years after Hines, Hungerford, and Tomera: A new meta-analysis of psycho-social determinants of pro-environmental behaviour. J. Environ. Psychol. 2007, 7, 14–25. [Google Scholar] [CrossRef]
- Brown, T.J.; Ham, S.H.; Hughes, M. Picking up litter: An application of theory-based communication to influence tourist behavior in protected areas. J. Sustain. Tour. 2010, 18, 879–900. [Google Scholar] [CrossRef]
- Petty, R.E.; Wegener, D.T.; Fabrigar, L.R. Attitudes and attitude change. Annu. Rev. Psychol. 1997, 48, 609–647. [Google Scholar] [CrossRef] [PubMed]
- Ajzen, I.; Madden, T.J. Prediction of goal-directed behavior: Attitudes, intentions, and perceived behavioral control. J. Exp. Soc. Psychol. 1986, 22, 453–474. [Google Scholar] [CrossRef]
- Ha, H.Y.; Janda, S. Predicting consumer intentions to purchase energy-efficient products. J. Consum. Mark. 2012, 29, 461–469. [Google Scholar] [CrossRef]
- Schifter, D.E.; Ajzen, I. Intention, perceived control, and weight loss: An application of the theory of planned behavior. J. Pers. Soc. Psychol. 1985, 49, 843–851. [Google Scholar] [CrossRef] [PubMed]
- Beck, L.; Ajzen, I. Predicting dishonest actions using the theory of planned behavior. J. Res. Person. 1991, 25, 285–301. [Google Scholar] [CrossRef]
- Bruijn, G.J.; Kremers, S.P.J.; Schaalma, H.; Mechelen, W.; Brug, J. Determinants of adolescent bicycle use for transportation and snacking behavior. Prev. Med. 2005, 40, 658–667. [Google Scholar] [CrossRef] [PubMed]
- Ajzen, I. Consumer attitudes and behavior. In Handbook of Consumer Psychology; Lawrence Erlbaum Associate: New York, NY, USA, 2008; pp. 525–548. [Google Scholar]
- Ajzen, I.; Joyce, N.; Sheikh, S.; Cote, N.G. Knowledge and prediction of behavior: The role of information accuracy in the theory of planned behavior. Basic Appl. Soc. Psychol. 2011, 33, 101–117. [Google Scholar] [CrossRef]
- Whitmarsh, L.; O’Neill, S. Green identity, green living? The role of pro-environmental self-identity in determining consistency across diverse pro- environmental behaviors. J. Environ. Psychol. 2010, 30, 305–314. [Google Scholar] [CrossRef]
- Ajzen, I. Perceived behavioral control, self-efficacy, locus of control, and the theory of planned behavior. J. Appl. Soc. Psychol. 2002, 32, 665–683. [Google Scholar] [CrossRef]
- Kaiser, F.G.; Hubner, G.; Bogner, F.X. Contrasting the theory of planned behavior with the value-belief—Norm model in explaining conservation behavior. J. Appl. Soc. Psychol. 2005, 35, 2150–2170. [Google Scholar] [CrossRef]
- Ajzen, I.; Driver, B.L. Prediction of leisure participation from behavioral, normative, and control beliefs: An application of the theory of planned behavior. Leis. Sci. 1991, 13, 185–204. [Google Scholar] [CrossRef]
- Patchen, M. Public Attitudes and Behavior about Climate Change; PCCRC Outreach Publication: West Lafayette, IN, USA, 2006. [Google Scholar]
- Hemmelskamp, J.; Brockmann, K.L. Environmental labels—The German “Blue Angel”. Futures 1997, 29, 67–76. [Google Scholar] [CrossRef]
- Loureiro, M.L.; McCluskey, J.J.; Mittelhammer, R.C. Will consumers pay a premium for eco-labeled apples? J. Consum. Aff. 2002, 36, 203–219. [Google Scholar] [CrossRef]
- Dalton, G.J.; Lockington, D.A.; Baldock, T.E. A survey of tourist attitudes to renewable energy supply in Australian hotel accommodation. Renew. Energ. 2008, 33, 2174–2185. [Google Scholar] [CrossRef]
- Brouwer, R.; Brander, L.; Beukering, P.V. “A convenient truth”: Air travel passengers’ willingness to pay to offset their CO2 emissions. Clim. Chang. 2008, 90, 299–313. [Google Scholar] [CrossRef]
- Clark, C.F.; Kotchen, M.J.; Moore, M.R. Internal and external influences on pro-environmental behavior: Participation in a green electricity program. J. Environ. Psychol. 2003, 23, 237–246. [Google Scholar] [CrossRef]
- Gaspar, R.; Antunes, D. Energy efficiency and appliance purchases in Europe: Consumer profiles and choice determinants. Energ. Policy. 2011, 39, 7335–7346. [Google Scholar] [CrossRef]
- Ward, D.O.; Clark, C.D.; Jensen, K.L.; Yen, S.T.; Russell, C.S. Factors influencing willingness-to-pay for the ENERGY STAR® label. Energ. Policy. 2011, 39, 1450–1458. [Google Scholar] [CrossRef]
- Abrahamse, W.; Steg, L.; Vlek, C.; Rothengatter, T. A review of intervention studies aimed at household energy conservation. J. Environ. Psychol. 2005, 25, 273–291. [Google Scholar] [CrossRef]
- Flemming, S.A.C.; Hilliard, A.; Jamieson, G.A. The need for human factors in the sustainability domain. Proc. Human Factors Ergon. Soc. Annu. Meet. 2008, 52, 748–752. [Google Scholar] [CrossRef]
- Chen, C.F.; Chao, W.H. Habitual or reasoned? Using the theory of planned behavior, technology acceptance model, and habit to examine switching intentions toward public transit. Transp. Res. 2011, 14, 128–137. [Google Scholar] [CrossRef]
- Taiwanese Bureau of Energy. Our Nation’s CO2 Emissions Statistics and Analysis; Bureau of Energy: Taipei, Taiwan, 2011. (In Chinese)
- OECD. OECD Factbook 2014: Economic, Environmental and Social Statistics; OECD Publishing: Paris, France, 2014. [Google Scholar]
- Environmental Protection Bureau. Introduction of Environmental Protection Administration in Kaohsiung City; Environmental Protection Bureau: Taipei, Taiwan, 2009. (In Chinese) [Google Scholar]
- Hair, J.F.; Black, W.C.; Babin, B.J.; Anderson, R.E.; Tatham, R.L. Multivariate Data Analysis; Prentice Hall: Upper Saddle River, NJ, USA, 2006. [Google Scholar]
- Doll, W.J.; Xia, W.; Torkzadeh, G. A Confirmatory factor analysis of the end-user computing satisfaction instrument. MIS Q. 1994, 18, 357–369. [Google Scholar] [CrossRef]
- Byrne, B.M. Structural Equation Modeling with AMOS. Basic Concepts, Applications, and Programming; Routledge: London, UK, 2001. [Google Scholar]
- Joreskog, K.G.; Sorbom, D. LISREL 8: Structural Equation Modeling with SIMPLIS TM Command Language; Scientific Software International, Inc.: Chicago, Illinois, IL, USA, 1993. [Google Scholar]
- Bollen, K. A. Structural equations with latent variables. Wily: New York, NY, USA, 1989. [Google Scholar]
- Kline, R.B. Principles and Practice of Structural Equation Modeling; The Guilford Press: New York, NY, USA, 2005. [Google Scholar]
- Vandenberg, R.J.; Lance, C.E. A review and synthesis of the measurement invariance literature: Suggestions, practices, and recommendations for organizational research. Organ. Res. Methods. 2000, 3, 4–70. [Google Scholar] [CrossRef]
- Little, T.D. Mean and covariance structures (MACS) analysis of cross-culture data: Practical and theoretical issues. Multivariate Behav. Res. 1997, 32, 53–76. [Google Scholar] [CrossRef]
- Marsh, H.W.; Hocevar, D. Application of confirmatory factor analysis to the study of self-concept: First-and high order factor models and their invariance across group. Psychol. Bull. 1985, 97, 562–582. [Google Scholar] [CrossRef]
- Byrne, B.M.; Shavelson, R.J.; Muthen, B. Testing for the equivalence of factor covariance and mean structures: The issue of partial measurement invariance. Psychol. Bull. 1989, 105, 456–466. [Google Scholar] [CrossRef]
- Chin, W.W. Issues and opinion on structural equation modeling. MIS Q. 1998, 22, 7–16. [Google Scholar]
© 2015 by the authors; licensee MDPI, Basel, Switzerland. This article is an open access article distributed under the terms and conditions of the Creative Commons Attribution license (http://creativecommons.org/licenses/by/4.0/).