Antimicrobial and Antibiofilm Activity of Marine Streptomyces sp. NBUD24-Derived Anthraquinones Against MRSA
Abstract
1. Introduction
2. Results
2.1. Structures of Compounds
2.2. MICs
2.3. Cytotoxicity
2.4. Scanning Electron Microscopy (SEM) Observation of Bacterial Morphology
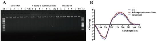
2.5. Effects on Bacterial Genomic DNA
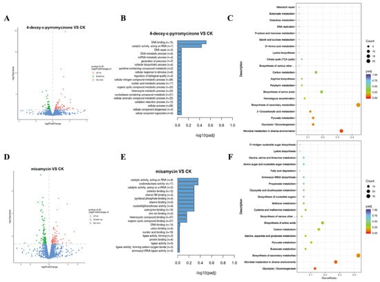
2.6. Transcriptome Analysis of MRSA ATCC43300 Treated with Compounds
2.7. Biofilm Formation Assay
3. Discussion
4. Materials and Methods
4.1. General Experimental Procedures
4.2. Antimicrobial Agents
4.3. Fermentation, Extraction, and Isolation
4.4. Structure Elucidation
4.5. Bacterial Strains and Cells
4.6. MICs
4.7. Cytotoxicity
4.8. Scanning Electron Microscopy Observation of Bacterial Morphology
4.9. Effects on Bacterial Genomic DNA
4.9.1. DNA Gel Migration Assay
4.9.2. Circular Dichroism Spectroscopy
4.10. Transcriptome Analysis of MRSA ATCC43300 Treated with Compounds
4.11. Biofilm Formation Assay
5. Conclusions
Supplementary Materials
Author Contributions
Funding
Institutional Review Board Statement
Data Availability Statement
Conflicts of Interest
References
- Turner, N.A.; Sharma-Kuinkel, B.K.; Maskarinec, S.A.; Eichenberger, E.M.; Shah, P.P.; Carugati, M.; Holland, T.L.; Fowler, V.G., Jr. Methicillin-resistant Staphylococcus aureus: An overview of basic and clinical research. Nat. Rev. Microbiol. 2019, 17, 203–218. [Google Scholar] [CrossRef]
- Romanescu, M.; Oprean, C.; Lombrea, A.; Badescu, B.; Teodor, A.; Constantin, G.D.; Andor, M.; Folescu, R.; Muntean, D.; Danciu, C.; et al. Current state of knowledge regarding who high priority pathogens-resistance mechanisms and proposed solutions through candidates such as essential oils: A systematic review. Int. J. Mol. Sci. 2023, 24, 9727. [Google Scholar] [CrossRef] [PubMed]
- Kourtis, A.P.; Hatfield, K.; Baggs, J.; Mu, Y.; See, I.; Epson, E.; Nadle, J.; Kainer, M.A.; Dumyati, G.; Petit, S.; et al. Vital signs: Epidemiology and recent trends in methicillin-resistant and in methicillin-susceptible Staphylococcus aureus bloodstream infections-united states. MMWR Morb. Mortal. Wkly. Rep. 2019, 68, 214–219. [Google Scholar] [CrossRef] [PubMed]
- Cella, E.; Sutcliffe, C.G.; Tso, C.; Paul, E.; Ritchie, N.; Colelay, J.; Denny, E.; Grant, L.R.; Weatherholtz, R.C.; Hammitt, L.L.; et al. Carriage prevalence and genomic epidemiology of Staphylococcus aureus among native american children and adults in the south-western USA. Microb. Genom. 2022, 8, 000806. [Google Scholar]
- Ganesan, N.; Mishra, B.; Felix, L.; Mylonakis, E. Antimicrobial peptides and small molecules targeting the cell membrane of Staphylococcus aureus. Microbiol. Mol. Biol. Rev. 2023, 87, e0003722. [Google Scholar] [CrossRef]
- Chen, X.W.; Chen, H.Q.; Wu, J.H.; Wang, Z.H.; Zhou, Y.Q.; Tian, S.Q.; Peng, B. Isoniazid potentiates tigecycline to kill methicillin-resistant Staphylococcus aureus. Emerg. Microbes Infect. 2025, 14, 2434587. [Google Scholar] [CrossRef]
- Mühlberg, E.; Umstätter, F.; Kleist, C.; Domhan, C.; Mier, W.; Uhl, P. Renaissance of vancomycin: Approaches for breaking antibiotic resistance in multidrug-resistant bacteria. Can. J. Microbiol. 2020, 66, 11–16. [Google Scholar] [CrossRef]
- Penesyan, A.; Kjelleberg, S.; Egan, S. Development of novel drugs from marine surface associated microorganisms. Mar. Drugs 2010, 8, 438–459. [Google Scholar] [CrossRef]
- Bacosa, H.P.; Ancla, S.M.B.; Arcadio, C.G.L.A.; Dalogdog, J.R.A.; Ellos, D.M.C.; Hayag, H.D.A.; Jarabe, J.G.P.; Karim, A.J.T.; Navarro, C.K.P.; Palma, M.P.I.; et al. From surface water to the deep sea: A review on factors affecting the biodegradation of spilled oil in marine environment. J. Mar. Sci. Eng. 2022, 10, 426. [Google Scholar] [CrossRef]
- Danovaro, R.; Corinaldesi, C.; Dell’Anno, A.; Snelgrove, P.V.R. The deep-sea under global change. Curr. Biol. 2017, 27, R461–R465. [Google Scholar] [CrossRef]
- Newman, D.J.; Cragg, G.M. Natural products as sources of new drugs over the nearly four decades from 01/1981 to 09/2019. J. Nat. Prod. 2020, 83, 770–803. [Google Scholar] [CrossRef]
- Tan, S.; Liu, Y.; Fu, H.; Xue, Y.; Feng, F.; Li, J.; Yan, X.; Wu, S.; He, S.; Ding, L. Quinosumycin, a novel anti-mrsa thioether-linked quinolinone-quinazolinone heterodimer from a marine actinomycete Streptomyces diastaticus nbu2966. J. Oceanol. Limnol. 2024, 42, 1991–1997. [Google Scholar] [CrossRef]
- Huang, G.; Wang, Q.; Wen, H.; Li, J.; He, S.; Wang, X.; Ding, L. Antibiofilm efficacy and mechanism of the marine chlorinated indole sesquiterpene against methicillin-resistant Staphylococcus aureus. Foodborne Pathog. Dis. 2024, 21, 491–498. [Google Scholar] [CrossRef] [PubMed]
- Reed, R.I.; Reid, W.K. Electron impact and molecular dissociation—XIII: The pyrromycinones and rhodomycinones. Tetrahedron 1963, 19, 1817–1829. [Google Scholar] [CrossRef]
- Zhao, P.J.; Wang, H.X.; Li, G.H.; Li, H.D.; Liu, J.; Shen, Y.M. Secondary metabolites from endophytic Streptomyces sp. Lz531. Chem. Biodivers. 2007, 4, 899–904. [Google Scholar] [CrossRef]
- Li, W.; Yang, X.; Yang, Y.; Zhao, L.; Xu, L.; Ding, Z. A new anthracycline from endophytic Streptomyces sp. Yim66403. J. Antibiot. 2015, 68, 216–219. [Google Scholar] [CrossRef]
- Singh, N.; Rajwade, J.; Paknikar, K.M. Transcriptome analysis of silver nanoparticles treated Staphylococcus aureus reveals potential targets for biofilm inhibition. Colloids Surf. B Biointerfaces 2019, 175, 487–497. [Google Scholar] [CrossRef]
- Wang, Y.; Malkmes, M.J.; Jiang, C.; Wang, P.; Zhu, L.; Zhang, H.; Zhang, Y.; Huang, H.; Jiang, L. Antibacterial mechanism and transcriptome analysis of ultra-small gold nanoclusters as an alternative of harmful antibiotics against gram-negative bacteria. J. Hazard. Mater. 2021, 416, 126236. [Google Scholar] [CrossRef]
- Zhou, H.; Chen, L.; Ouyang, K.; Zhang, Q.; Wang, W. Antibacterial activity and mechanism of flavonoids from Chimonanthus salicifolius S. Y. Hu. And its transcriptome analysis against Staphylococcus aureus. Front. Microbiol. 2022, 13, 1103476. [Google Scholar] [CrossRef]
- Steele, V.R.; Bottomley, A.L.; Garcia-Lara, J.; Kasturiarachchi, J.; Foster, S.J. Multiple essential roles for EzrA in cell division of Staphylococcus aureus. Mol. Microbiol. 2011, 80, 542–555. [Google Scholar] [CrossRef]
- White, M.L.; Hough-Neidig, A.; Khan, S.J.; Eswara, P.J. MraZ transcriptionally controls the critical level of FtsL required for focusing z-rings and kickstarting septation in Bacillus subtilis. J. Bacteriol. 2022, 204, e0024322. [Google Scholar] [CrossRef] [PubMed]
- Balibar, C.J.; Shen, X.; McGuire, D.; Yu, D.; McKenney, D.; Tao, J. CwrA, a gene that specifically responds to cell wall damage in Staphylococcus aureus. Microbiology 2010, 156, 1372–1383. [Google Scholar] [CrossRef] [PubMed]
- Kiran, K.; Patil, K.N. Expression and characterization of the Staphylococcus aureus RecA protein: A mapping of canonical functions. Protein Expr. Purif. 2022, 189, 105967. [Google Scholar] [CrossRef] [PubMed]
- Truglio, J.J.; Karakas, E.; Rhau, B.; Wang, H.; DellaVecchia, M.J.; Van Houten, B.; Kisker, C. Structural basis for DNA recognition and processing by UvrB. Nat. Struct. Mol. Biol. 2006, 13, 360–364. [Google Scholar] [CrossRef]
- She, P.; Li, S.; Zhou, L.; Luo, Z.; Liao, J.; Xu, L.; Zeng, X.; Chen, T.; Liu, Y.; Wu, Y. Insights into idarubicin antimicrobial activity against methicillin-resistant Staphylococcus aureus. Virulence 2020, 11, 636–651. [Google Scholar] [CrossRef]
- Zhang, J.; Sang, X.; Yuan, Y.; Shen, J.; Fang, Y.; Qin, M.; Zheng, H.; Zhu, Z. 4-deoxy-ε-pyrromycinone: A promising drug/lead compound to treat tumors. Drug Des. Dev. Ther. 2024, 18, 2367–2379. [Google Scholar] [CrossRef]
- Qun, T.; Zhou, T.; Hao, J.; Wang, C.; Zhang, K.; Xu, J.; Wang, X.; Zhou, W. Antibacterial activities of anthraquinones: Structure-activity relationships and action mechanisms. RSC Med. Chem. 2023, 14, 1446–1471. [Google Scholar] [CrossRef]
- Son, J.K.; Jung, J.H.; Lee, C.S.; Moon, D.C.; Choi, S.W.; Min, B.S.; Woo, M.H. DNA Topoisomerases I and II inhibition and cytotoxicity of constituents from the roots of Rubia cordifolia. ChemInform 2007, 38, 1231–1234. [Google Scholar] [CrossRef]
- Shenkutie, A.M.; Yao, M.Z.; Siu, G.K.; Wong, B.K.C.; Leung, P.H. Biofilm-induced antibiotic resistance in clinical Acinetobacter baumannii isolates. Antibiotics 2020, 9, 817. [Google Scholar] [CrossRef]
- Lauderdale, K.J.; Boles, B.R.; Cheung, A.L.; Horswill, A.R. Interconnections between Sigma B, agr, and proteolytic activity in Staphylococcus aureus biofilm maturation. Infect. Immun. 2009, 77, 1623–1635. [Google Scholar] [CrossRef]
- Han, W.; Xiao, Y.; Shen, L.; Yuan, X.; Yu, J.; Gao, H.; Hu, R.; Shi, J.; Wang, B.; Zhang, J.; et al. The roles of cell wall inhibition responsive protein CwrA in the pathogenicity of Staphylococcus aureus. Virulence 2024, 15, 2411540. [Google Scholar] [CrossRef]
- Xiang, Z.; Li, Z.; Ren, Z.; Zeng, J.; Peng, X.; Li, Y.; Li, J. EzrA, a cell shape regulator contributing to biofilm formation and competitiveness in Streptococcus mutans. Mol. Oral Microbiol. 2019, 34, 194–208. [Google Scholar] [CrossRef] [PubMed]
- Wiegand, I.; Hilpert, K.; Hancock, R.E. Agar and broth dilution methods to determine the minimal inhibitory concentration (mic) of antimicrobial substances. Nat. Protoc. 2008, 3, 163–175. [Google Scholar] [CrossRef] [PubMed]
- An, N.; Cheng, D. The long noncoding RNA HOST2 promotes gemcitabine resistance in human pancreatic cancer cells. Pathol. Oncol. Res. 2020, 26, 425–431. [Google Scholar] [CrossRef] [PubMed]
- Ma, Z.; Wei, D.; Yan, P.; Zhu, X.; Shan, A.; Bi, Z. Characterization of cell selectivity, physiological stability and endotoxin neutralization capabilities of α-helix-based peptide amphiphiles. Biomaterials 2015, 52, 517–530. [Google Scholar] [CrossRef]
- Park, C.B.; Kim, H.S.; Kim, S.C. Mechanism of action of the antimicrobial peptide buforin II: Buforin II kills microorganisms by penetrating the cell membrane and inhibiting cellular functions. Biochem. Biophys. Res. Commun. 1998, 244, 253–257. [Google Scholar] [CrossRef]






| Drugs | MICs | |||
|---|---|---|---|---|
| ATCC43300 | ATCC25922 | |||
| (µg/mL) | (µM) | (µg/mL) | (µM) | |
| Keto-ester | 16 | 38.70 | >128 | >309.61 |
| 4-Deoxy-ε-pyrromycinone | 16 | 38.70 | >128 | >309.61 |
| Misamycin | 32 | 48.73 | >128 | >194.92 |
| Vancomycin | 1 | 0.69 | / | / |
| Polymyxin B | / | / | 2 | 1.54 |
Disclaimer/Publisher’s Note: The statements, opinions and data contained in all publications are solely those of the individual author(s) and contributor(s) and not of MDPI and/or the editor(s). MDPI and/or the editor(s) disclaim responsibility for any injury to people or property resulting from any ideas, methods, instructions or products referred to in the content. |
© 2025 by the authors. Licensee MDPI, Basel, Switzerland. This article is an open access article distributed under the terms and conditions of the Creative Commons Attribution (CC BY) license (https://creativecommons.org/licenses/by/4.0/).
Share and Cite
Yang, Y.; Zhou, Z.; Huang, G.; Yang, S.; Mao, R.; Ding, L.; Wang, X. Antimicrobial and Antibiofilm Activity of Marine Streptomyces sp. NBUD24-Derived Anthraquinones Against MRSA. Mar. Drugs 2025, 23, 298. https://doi.org/10.3390/md23080298
Yang Y, Zhou Z, Huang G, Yang S, Mao R, Ding L, Wang X. Antimicrobial and Antibiofilm Activity of Marine Streptomyces sp. NBUD24-Derived Anthraquinones Against MRSA. Marine Drugs. 2025; 23(8):298. https://doi.org/10.3390/md23080298
Chicago/Turabian StyleYang, Yuxin, Zhiyan Zhou, Guobao Huang, Shuhua Yang, Ruoyu Mao, Lijian Ding, and Xiao Wang. 2025. "Antimicrobial and Antibiofilm Activity of Marine Streptomyces sp. NBUD24-Derived Anthraquinones Against MRSA" Marine Drugs 23, no. 8: 298. https://doi.org/10.3390/md23080298
APA StyleYang, Y., Zhou, Z., Huang, G., Yang, S., Mao, R., Ding, L., & Wang, X. (2025). Antimicrobial and Antibiofilm Activity of Marine Streptomyces sp. NBUD24-Derived Anthraquinones Against MRSA. Marine Drugs, 23(8), 298. https://doi.org/10.3390/md23080298

