Brown Algae Ecklonia cava Extract Modulates Adipogenesis and Browning in 3T3-L1 Preadipocytes through HO-1/Nrf2 Signaling
Abstract
1. Introduction
2. Results
2.1. Screening of Anti-Adipogenic Activity from EC Extracts
2.2. Chemical Composition of EC-ETAC
2.3. Lipid Accumulation in 3T3-L1 Preadipocytes after EC-ETAC Treatment
2.4. EC-ETAC Inhibits Adipogenesis and Induces Adipose Browning
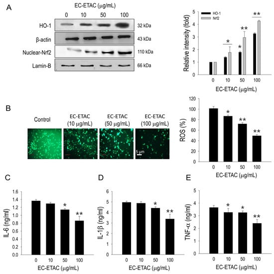
2.5. HO-1/Nrf2 Pathway Activation
2.6. HO-1 Inhibition Effect
2.7. HO-1 Inhibition Effect on Lipid Accumulation
3. Discussion
4. Materials and Methods
4.1. Materials
4.2. Identification of Compounds
4.3. Cell Culture and Cell Viability
4.4. Cell Differentiation and Oil Red O Staining
4.5. Medium Biochemistry
4.6. HO-1 Inhibition
4.7. Determination of Intracellular ROS
4.8. Western Blot
4.9. Data Analysis
5. Conclusions
Author Contributions
Funding
Institutional Review Board Statement
Data Availability Statement
Acknowledgments
Conflicts of Interest
References
- Kong, X.; Banks, A.; Liu, T.; Kazak, L.; Rao, R.R.; Cohen, P.; Wang, X.; Yu, S.; Lo, J.C.; Tseng, Y.-H.; et al. IRF4 is a key thermogenic transcriptional partner of PGC-1α. Cell 2014, 158, 69–83. [Google Scholar] [CrossRef]
- Ambele, M.A.; Dhanraj, P.; Giles, R.; Pepper, M.S. Adipogenesis: A complex interplay of multiple molecular determinants and pathways. Int. J. Mol. Sci. 2020, 21, 4283. [Google Scholar] [CrossRef] [PubMed]
- Machado, S.A.; Pasquarelli-do-Nascimento, G.; Da Silva, D.S.; Farias, G.R.; de Oliveira Santos, I.; Baptista, L.B.; Magalhães, K.G. Browning of the white adipose tissue regulation: New insights into nutritional and metabolic relevance in health and diseases. Nutr. Metab. 2022, 19, 61. [Google Scholar] [CrossRef] [PubMed]
- Kajimura, S.; Saito, M. A new era in brown adipose tissue biology: Molecular control of brown fat development and energy homeostasis. Annu. Rev. Physiol. 2014, 76, 225–249. [Google Scholar] [CrossRef]
- Vitali, A.; Murano, I.; Zingaretti, M.; Frontini, A.; Ricquier, D.; Cinti, S. The adipose organ of obesity-prone C57BL/6J mice is composed of mixed white and brown adipocytes. J. Lipid Res. 2012, 53, 619–629. [Google Scholar] [CrossRef]
- Zhang, P.; He, Y.; Wu, S.; Li, X.; Lin, X.; Gan, M.; Chen, L.; Zhao, Y.; Niu, L.; Zhang, S.; et al. Factors associated with white fat browning: New regulators of lipid metabolism. Int. J. Mol. Sci. 2022, 23, 7641. [Google Scholar] [CrossRef]
- Jeremic, N.; Chaturvedi, P.; Tyagi, S.C. Browning of white fat: Novel insight into factors, mechanisms, and therapeutics. J. Cell. Physiol. 2017, 232, 61–68. [Google Scholar] [CrossRef] [PubMed]
- Wayal, V.; Hsieh, C.-C. Bioactive dipeptides mitigate high-fat and high-fructose corn syrup diet-induced metabolic-associated fatty liver disease via upregulation of Nrf2/HO-1 expressions in C57BL/6J mice. Biomed. Pharmacother. 2023, 168, 115724. [Google Scholar] [CrossRef]
- Oh, Y.; Ahn, C.-B.; Je, J.-Y. Low molecular weight blue mussel hydrolysates inhibit adipogenesis in mouse mesenchymal stem cells through upregulating HO-1/Nrf2 pathway. Food Res. Int. 2020, 136, 109603. [Google Scholar] [CrossRef]
- Peterson, S.J.; Dave, N.; Kothari, J. The effects of heme oxygenase upregulation on obesity and the metabolic syndrome. Antioxid. Redox Signal. 2020, 32, 1061–1070. [Google Scholar] [CrossRef]
- Bai, X.; Zhu, Y.; Jie, J.; Li, D.; Song, L.; Luo, J. Maackiain protects against sepsis via activating AMPK/Nrf2/HO-1 pathway. Int. Immunopharmacol. 2022, 108, 108710. [Google Scholar] [CrossRef] [PubMed]
- Man, A.W.; Zhou, Y.; Xia, N.; Li, H. Perivascular adipose tissue as a target for antioxidant therapy for cardiovascular complications. Antioxidants 2020, 9, 574. [Google Scholar] [CrossRef] [PubMed]
- Zhou, Y.; Li, H.; Xia, N. The interplay between adipose tissue and vasculature: Role of oxidative stress in obesity. Front. Cardiovasc. Med. 2021, 8, 650214. [Google Scholar] [CrossRef]
- Tsai, Y.-C.; Wang, C.-W.; Wen, B.-Y.; Hsieh, P.-S.; Lee, Y.-M.; Yen, M.-H.; Cheng, P.-Y. Involvement of the p62/Nrf2/HO-1 pathway in the browning effect of irisin in 3T3-L1 adipocytes. Mol. Cell. Endocrinol. 2020, 514, 110915. [Google Scholar] [CrossRef]
- Abbas, M.A.; Boby, N.; Lee, E.-B.; Hong, J.-H.; Park, S.-C. Anti-obesity effects of Ecklonia cava extract in high-fat diet-induced obese rats. Antioxidants 2022, 11, 310. [Google Scholar] [CrossRef]
- Park, E.-Y.; Choi, H.; Yoon, J.-Y.; Lee, I.-Y.; Seo, Y.; Moon, H.-S.; Hwang, J.-H.; Jun, H.-S. Polyphenol-rich fraction of Ecklonia cava improves nonalcoholic fatty liver disease in high fat diet-fed mice. Mar. Drugs 2015, 13, 6866–6883. [Google Scholar] [CrossRef]
- Park, E.Y.; Kim, E.H.; Kim, M.H.; Seo, Y.W.; Lee, J.I.; Jun, H.S. Polyphenol-rich fraction of Brown alga Ecklonia cava collected from Gijang, Korea, reduces obesity and glucose levels in high-fat diet-induced obese mice. Evid. Based Complement. Altern. Med. 2012, 2012, 418912. [Google Scholar] [CrossRef]
- Lee, H.-G.; Jayawardena, T.U.; Song, K.-M.; Choi, Y.-S.; Jeon, Y.-J.; Kang, M.-C. Dietary fucoidan from a brown marine algae (Ecklonia cava) attenuates lipid accumulation in differentiated 3T3-L1 cells and alleviates high-fat diet-induced obesity in mice. Food Chem. Toxicol. 2022, 162, 112862. [Google Scholar] [CrossRef] [PubMed]
- Kurniawan, R.; Nurkolis, F.; Taslim, N.A.; Subali, D.; Surya, R.; Gunawan, W.B.; Alisaputra, D.; Mayulu, N.; Salindeho, N.; Kim, B. Carotenoids composition of green algae Caulerpa racemosa and their antidiabetic, anti-obesity, antioxidant, and anti-inflammatory properties. Molecules 2023, 28, 3267. [Google Scholar] [CrossRef]
- Eo, H.; Jeon, Y.-j.; Lee, M.; Lim, Y. Brown Alga Ecklonia cava polyphenol extract ameliorates hepatic lipogenesis, oxidative stress, and inflammation by activation of AMPK and SIRT1 in high-fat diet-induced obese mice. J. Agric. Food Chem. 2015, 63, 349–359. [Google Scholar] [CrossRef]
- Chen, L.; Liu, R.; He, X.; Pei, S.; Li, D. Effects of brown seaweed polyphenols, a class of phlorotannins, on metabolic disorders via regulation of fat function. Food Funct. 2021, 12, 2378–2388. [Google Scholar] [CrossRef] [PubMed]
- Kang, C.; Jin, Y.B.; Lee, H.; Cha, M.; Sohn, E.-t.; Moon, J.; Park, C.; Chun, S.; Jung, E.-S.; Hong, J.-S.; et al. Brown alga Ecklonia cava attenuates type 1 diabetes by activating AMPK and Akt signaling pathways. Food Chem. Toxicol. 2010, 48, 509–516. [Google Scholar] [CrossRef] [PubMed]
- Kim, K.-J.; Lee, O.-H.; Lee, B.-Y. Fucoidan, a sulfated polysaccharide, inhibits adipogenesis through the mitogen-activated protein kinase pathway in 3T3-L1 preadipocytes. Life Sci. 2010, 86, 791–797. [Google Scholar] [CrossRef] [PubMed]
- Lee, J.-H.; Jung, H.A.; Kang, M.J.; Choi, J.S.; Kim, G.-D. Fucosterol, isolated from Ecklonia stolonifera, inhibits adipogenesis through modulation of FoxO1 pathway in 3T3-L1 adipocytes. J. Pharm. Pharmacol. 2017, 69, 325–333. [Google Scholar] [CrossRef] [PubMed]
- Zhang, A.; Suzuki, T.; Adachi, S.; Naganuma, E.; Suzuki, N.; Hosoya, T.; Itoh, K.; Sporn, M.B.; Yamamoto, M. Distinct regulations of HO-1 gene expression for stress response and substrate induction. Mol. Cell. Biol. 2021, 41, e00236-21. [Google Scholar] [CrossRef]
- Yang, J.; Sung, J.; Kim, Y.; Jeong, H.S.; Lee, J. Inhibitory effects of butein on adipogenesis through upregulation of the Nrf2/HO-1 pathway in 3T3-L1 adipocytes. Prev. Nutr. Food Sci. 2017, 22, 306. [Google Scholar] [CrossRef] [PubMed]
- Park, E.J.; Koo, O.J.; Lee, B.C. Overexpressed human heme Oxygenase-1 decreases adipogenesis in pigs and porcine adipose-derived stem cells. Biochem. Biophys. Res. Commun. 2015, 467, 935–940. [Google Scholar] [CrossRef] [PubMed]
- Liu, F.; Feng, M.; Xing, J.; Zhou, X. Timosaponin alleviates oxidative stress in rats with high fat diet-induced obesity via activating Nrf2/HO-1 and inhibiting the NF-κB pathway. Eur. J. Pharmacol. 2021, 909, 174377. [Google Scholar] [CrossRef] [PubMed]
- Guru, A.; Issac, P.K.; Velayutham, M.; Saraswathi, N.; Arshad, A.; Arockiaraj, J. Molecular mechanism of down-regulating adipogenic transcription factors in 3T3-L1 adipocyte cells by bioactive anti-adipogenic compounds. Mol. Biol. Rep. 2021, 48, 743–761. [Google Scholar] [CrossRef]
- Lamichane, S.; Dahal Lamichane, B.; Kwon, S.-M. Pivotal roles of peroxisome proliferator-activated receptors (PPARs) and their signal cascade for cellular and whole-body energy homeostasis. Int. J. Mol. Sci. 2018, 19, 949. [Google Scholar] [CrossRef]
- Sun, C.; Mao, S.; Chen, S.; Zhang, W.; Liu, C. PPARs-orchestrated metabolic homeostasis in the adipose tissue. Int. J. Mol. Sci. 2021, 22, 8974. [Google Scholar] [CrossRef] [PubMed]
- Ko, S.-C.; Lee, M.; Lee, J.-H.; Lee, S.-H.; Lim, Y.; Jeon, Y.-J. Dieckol, a phlorotannin isolated from a brown seaweed, Ecklonia cava, inhibits adipogenesis through AMP-activated protein kinase (AMPK) activation in 3T3-L1 preadipocytes. Environ. Toxicol. Pharmacol. 2013, 36, 1253–1260. [Google Scholar] [CrossRef] [PubMed]
- Yeo, A.-R.; Lee, J.; Tae, I.H.; Park, S.-R.; Cho, Y.H.; Lee, B.H.; Shin, H.C.; Kim, S.H.; Yoo, Y.C. Anti-hyperlipidemic effect of polyphenol extract (Seapolynol™) and dieckol isolated from Ecklonia cava in in vivo and in vitro models. Prev. Nutr. Food Sci. 2012, 17, 1. [Google Scholar] [CrossRef] [PubMed]
- Choi, H.S.; Jeon, H.J.; Lee, O.H.; Lee, B.Y. Dieckol, a major phlorotannin in Ecklonia cava, suppresses lipid accumulation in the adipocytes of high-fat diet-fed zebrafish and mice: Inhibition of early adipogenesis via cell-cycle arrest and AMPKα activation. Mol. Nutr. Food Res. 2015, 59, 1458–1471. [Google Scholar] [CrossRef]
- Son, M.; Oh, S.; Lee, H.S.; Ryu, B.; Jiang, Y.; Jang, J.T.; Jeon, Y.-J.; Byun, K. Pyrogallol-phloroglucinol-6, 6′-bieckol from Ecklonia cava improved blood circulation in diet-induced obese and diet-induced hypertension mouse models. Mar. Drugs 2019, 17, 272. [Google Scholar] [CrossRef] [PubMed]
- Bartelt, A.; Heeren, J. Adipose tissue browning and metabolic health. Nat. Rev. Endocrinol. 2014, 10, 24–36. [Google Scholar] [CrossRef]
- Choi, Y.; Yu, L. Natural bioactive compounds as potential browning agents in white adipose tissue. Pharm. Res. 2021, 38, 549–567. [Google Scholar] [CrossRef] [PubMed]
- Choi, J.H.; Song, N.-J.; Lee, A.R.; Lee, D.H.; Seo, M.-J.; Kim, S.; Chang, S.-H.; Yang, D.K.; Hwang, Y.-J.; Hwang, K.-A. Oxyresveratrol increases energy expenditure through Foxo3a-mediated Ucp1 induction in high-fat-diet-induced obese mice. Int. J. Mol. Sci. 2018, 20, 26. [Google Scholar] [CrossRef] [PubMed]
- Rayalam, S.; Yang, J.Y.; Ambati, S.; Della-Fera, M.A.; Baile, C.A. Resveratrol induces apoptosis and inhibits adipogenesis in 3T3-L1 adipocytes. Phytother. Res. 2008, 22, 1367–1371. [Google Scholar] [CrossRef]
- Wang, J.; Zhang, L.; Dong, L.; Hu, X.; Feng, F.; Chen, F. 6-Gingerol, a functional polyphenol of ginger, promotes browning through an AMPK-dependent pathway in 3T3-L1 adipocytes. J. Agric. Food Chem. 2019, 67, 14056–14065. [Google Scholar] [CrossRef]
- Zhang, J.; Wu, H.; Ma, S.; Jing, F.; Yu, C.; Gao, L.; Zhao, J. Transcription regulators and hormones involved in the development of brown fat and white fat browning: Transcriptional and hormonal control of brown/beige fat development. Physiol. Res. 2018, 67, 347–362. [Google Scholar] [CrossRef] [PubMed]
- Singh, S.P.; Schragenheim, J.; Cao, J.; Falck, J.R.; Abraham, N.G.; Bellner, L. PGC-1 alpha regulates HO-1 expression, mitochondrial dynamics and biogenesis: Role of epoxyeicosatrienoic acid. Prostaglandins Other Lipid Mediat. 2016, 125, 8–18. [Google Scholar] [CrossRef] [PubMed]
- Shen, S.-H.; Singh, S.P.; Raffaele, M.; Waldman, M.; Hochhauser, E.; Ospino, J.; Arad, M.; Peterson, S.J. Adipocyte-specific expression of PGC1α promotes adipocyte browning and alleviates obesity-induced metabolic dysfunction in an HO-1-Dependent fashion. Antioxidants 2022, 11, 1147. [Google Scholar] [CrossRef] [PubMed]
- Choi, H.-E.; Jeon, E.J.; Kim, D.Y.; Choi, M.J.; Yu, H.; Kim, J.I.; Cheon, H.G. Sodium salicylate induces browning of white adipocytes via M2 macrophage polarization by HO-1 upregulation. Eur. J. Pharmacol. 2022, 928, 175085. [Google Scholar] [CrossRef] [PubMed]
- Liang, G.; Fang, J.; Zhang, P.; Ding, S.; Zhao, Y.; Feng, Y. Metformin plus L-carnitine enhances brown/beige adipose tissue activity via Nrf2/HO-1 signaling to reduce lipid accumulation and inflammation in murine obesity. Open Med. 2024, 19, 20240900. [Google Scholar] [CrossRef] [PubMed]
- Dayarathne, L.A.; Ko, S.-C.; Yim, M.-J.; Lee, J.M.; Kim, J.-Y.; Oh, G.-W.; Kim, C.H.; Kim, K.W.; Lee, D.-S.; Je, J.-Y. Brown Algae Dictyopteris divaricata Attenuates Adipogenesis by Modulating Adipocyte Differentiation and Promoting Lipolysis through Heme Oxygenase-1 Activation in 3T3-L1 Cells. Mar. Drugs 2024, 22, 91. [Google Scholar] [CrossRef]
- Suryaningtyas, I.T.; Ahn, C.-B.; Je, J.-Y. Cytoprotective Peptides from Blue Mussel Protein Hydrolysates: Identification and Mechanism Investigation in Human Umbilical Vein Endothelial Cells Injury. Mar. Drugs 2021, 19, 609. [Google Scholar] [CrossRef]








| Component Name | Observed m/z | Mass Error (ppm) | Observed RT (min) | Area (%) |
|---|---|---|---|---|
| Dieckol | 741.0727 | −0.8 | 12.27 | 21.49% |
| Dibenzodioxin-fucodiphloroethol | 743.0882 | −1 | 10.32 | 11.33% |
| 8,8′-Bieckol | 741.0726 | −1 | 9.29 | 10.20% |
| 2-O-(2,4,6-Trihydroxyphenyl)-6,6′-Bieckol | 865.0885 | −1.1 | 9.38 | 8.53% |
| 7-Phloroeckol | 495.0570 | 0.2 | 8.53 | 7.48% |
| Phlorofucofuroeckol A | 601.0615 | −1.4 | 14.56 | 6.72% |
| Fucodiphlorethol G | 497.0729 | 0.7 | 2.76 | 5.76% |
| Fucodiphlorethol G Isomer | 497.0727 | 0.4 | 3.4 | 5.00% |
| 2-O-(2,4,6-Trihydroxyphenyl)-6,6′-Bieckol Isomer | 865.0880 | −1.6 | 9.01 | 5.00% |
| Dibenzodioxin-fucodiphloroethol Isomer | 743.0876 | −1.8 | 8.84 | 4.84% |
| 7-Phloroeckol Isomer | 495.0572 | 0.6 | 8.66 | 3.34% |
| 2-[2-(3,5-Dihydroxyphenoxy)-3,5-dihydroxyphenoxy]-1,3,5-Benzenetriol Isomer | 373.0565 | −0.1 | 3.7 | 2.82% |
| 2-[2-(3,5-Dihydroxyphenoxy)-3,5-dihydroxyphenoxy]-1,3,5-Benzenetriol | 373.0565 | 0 | 3.18 | 2.38% |
| 6,6′-Bieckol | 741.0723 | −1.4 | 11.81 | 1.69% |
| 3,7-Bis [3,5-dihydroxy-4-(2,4,6-trihydroxyphenoxy)phenoxy]dibenzo[b,d]furan-2,4,6,8-tetrol | 759.0826 | −1.7 | 7.5 | 0.75% |
| Spinatoside | 521.0935 | −0.4 | 4.44 | 0.66% |
| 5,6-Dihydroxy-4-oxo-2-(3,4,5-trihydroxyphenyl)-4H-chromen-7-yl 6-O-acetyl-beta-D-glucopyranoside | 521.0936 | −0.1 | 5.11 | 0.61% |
| 2-O-(2,4,6-Trihydroxyphenyl)-6,6′-Bieckol Isomer 2 | 865.0880 | −1.6 | 10.05 | 0.54% |
Disclaimer/Publisher’s Note: The statements, opinions and data contained in all publications are solely those of the individual author(s) and contributor(s) and not of MDPI and/or the editor(s). MDPI and/or the editor(s) disclaim responsibility for any injury to people or property resulting from any ideas, methods, instructions or products referred to in the content. |
© 2024 by the authors. Licensee MDPI, Basel, Switzerland. This article is an open access article distributed under the terms and conditions of the Creative Commons Attribution (CC BY) license (https://creativecommons.org/licenses/by/4.0/).
Share and Cite
Suryaningtyas, I.T.; Lee, D.-S.; Je, J.-Y. Brown Algae Ecklonia cava Extract Modulates Adipogenesis and Browning in 3T3-L1 Preadipocytes through HO-1/Nrf2 Signaling. Mar. Drugs 2024, 22, 330. https://doi.org/10.3390/md22080330
Suryaningtyas IT, Lee D-S, Je J-Y. Brown Algae Ecklonia cava Extract Modulates Adipogenesis and Browning in 3T3-L1 Preadipocytes through HO-1/Nrf2 Signaling. Marine Drugs. 2024; 22(8):330. https://doi.org/10.3390/md22080330
Chicago/Turabian StyleSuryaningtyas, Indyaswan T., Dae-Sung Lee, and Jae-Young Je. 2024. "Brown Algae Ecklonia cava Extract Modulates Adipogenesis and Browning in 3T3-L1 Preadipocytes through HO-1/Nrf2 Signaling" Marine Drugs 22, no. 8: 330. https://doi.org/10.3390/md22080330
APA StyleSuryaningtyas, I. T., Lee, D.-S., & Je, J.-Y. (2024). Brown Algae Ecklonia cava Extract Modulates Adipogenesis and Browning in 3T3-L1 Preadipocytes through HO-1/Nrf2 Signaling. Marine Drugs, 22(8), 330. https://doi.org/10.3390/md22080330

