Stem-Cell-Regenerative and Protective Effects of Squid (Symplectoteuthis oualaniensis) Skin Collagen Peptides against H2O2-Induced Fibroblast Injury
Abstract
1. Introduction
2. Results and Discussion
2.1. Electrophoretic Pattern
2.2. Microstructure Analysis
2.3. Thermogravimetric Analysis
2.4. Characteristic Absorption Analysis
| Band | Frequencies of Amide Bands [cm−1] | Assignment | ||
|---|---|---|---|---|
| PSC | ASC | SCP | ||
| Amide A | 3307 | 3303 | 3411 | NH stretching [44] |
| Amide B | 2924 | 2924 | 3161 | CH2 asymmetrical stretching [52] |
| Amide I | 1640 | 1643 | 1633 | C=O stretch Hydrogen bond coupled with COO- [46] |
| Amide II | 1539 | 1539 | 1562 | N-H bending coupled with CN stretching [53] |
| Amide III | 1236 | 1236 | 1408 | |
2.5. Amino Acid Composition Pattern
2.6. De Novo Sequencing
2.7. Regulation of Proliferation and Migration of HFF Cells
2.7.1. Cell Proliferation
2.7.2. Cell migration
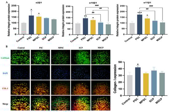
2.8. Relative Protein Expression of HFF Cells
2.9. Protective Effects of Collagen Peptides against H2O2-Induced Fibroblast Injury
3. Materials and Methods
3.1. Chemicals
3.2. Preparation of Squid Collagen and Collagen Peptides
3.2.1. Preparation of Pepsin-Soluble and Acid-Soluble Collagen
3.2.2. Preparation and Purification of Collagen Peptides
3.3. Molecular Pattern Analysis
3.4. Scanning Electron Microscopy (SEM) and Atomic Force Microscopy (AFM)
3.5. Thermogravimetric Differential Scanning Calorimetry (TG-DSC)
3.6. UV–Visible Spectroscopy (UV-Vis)
3.7. Fourier Transform Infrared Spectroscopy (FTIR)
3.8. Circular Dichroism (CD) Spectra
3.9. Amino Acid Composition
3.10. Protein De Novo Sequencing
3.11. Cell Proliferation Assay
3.12. Cell Migration Assay
3.13. Protein Expression Assay
3.14. Damage Protection Analysis
3.15. Statistical Analysis
4. Conclusions
Author Contributions
Funding
Institutional Review Board Statement
Data Availability Statement
Conflicts of Interest
References
- Ahmed, M.; Verma, A.K.; Patel, R. Collagen Extraction and Recent Biological Activities of Collagen Peptides Derived from Sea-Food Waste: A Review. Sustain. Chem. Pharm. 2020, 18, 100315. [Google Scholar] [CrossRef]
- Avila Rodríguez, M.I.; Rodríguez Barroso, L.G.; Sánchez, M.L. Collagen: A Review on Its Sources and Potential Cosmetic Applications. J. Cosmet. Dermatol. 2018, 17, 20–26. [Google Scholar] [CrossRef]
- Elango, J.; Robinson, J.; Zhang, J.; Bao, B.; Ma, N.; De Val, J.E.M.S.; Wu, W. Collagen Peptide Upregulates Osteoblastogenesis from Bone Marrow Mesenchymal Stem Cells through MAPK- Runx2. Cells 2019, 8, 446. [Google Scholar] [CrossRef]
- Jeevithan, E.; Bao, B.; Zhang, J.; Hong, S.; Wu, W. Purification, Characterization and Antioxidant Properties of Low Molecular Weight Collagenous Polypeptide (37 kDa) Prepared from Whale Shark Cartilage (Rhincodon typus). J. Food Sci. Technol. 2015, 52, 6312–6322. [Google Scholar] [CrossRef]
- Jeevithan, E.; Jingyi, Z.; Bao, B.; Shujun, W.; JeyaShakila, R.; Wu, W.H. Biocompatibility Assessment of Type-II Collagen and Its Polypeptide for Tissue Engineering: Effect of Collagen’s Molecular Weight and Glycoprotein Content on Tumor Necrosis Factor (Fas/Apo-1) Receptor Activation in Human Acute T-Lymphocyte Leukemia Cell Line. RSC Adv. 2016, 6, 14236–14246. [Google Scholar] [CrossRef]
- Cunha, S.A.; Pintado, M.E. Bioactive Peptides Derived from Marine Sources: Biological and Functional Properties. Trends Food Sci. Technol. 2022, 119, 348–370. [Google Scholar] [CrossRef]
- Cheung, R.; Ng, T.; Wong, J. Marine Peptides: Bioactivities and Applications. Mar. Drugs 2015, 13, 4006–4043. [Google Scholar] [CrossRef]
- Blanco-Pascual, N.; Fernández-Martín, F.; Montero, P. Jumbo Squid (Dosidicus gigas) Myofibrillar Protein Concentrate for Edible Packaging Films and Storage Stability. LWT—Food Sci. Technol. 2014, 55, 543–550. [Google Scholar] [CrossRef]
- Li, N.; Diao, X.; Pu, X.; Tang, P.; Elango, J.; Wu, W. The Antioxidant Protective Effect of Iris-Squid-Derived Protein Hydrolysates (>10 kDa) in HSF Fibroblast Cells Induced by H2O2. J. Compos. Sci. 2023, 7, 228. [Google Scholar] [CrossRef]
- Kittiphattanabawon, P.; Nalinanon, S.; Benjakul, S.; Kishimura, H. Characteristics of Pepsin-Solubilised Collagen from the Skin of Splendid Squid (Loligo formosana). J. Chem. 2015, 2015, 482354. [Google Scholar] [CrossRef]
- Cao, S.; Cai, J.; Wang, X.; Zhou, K.; Liu, L.; He, L.; Qi, X.; Yang, H. Cryoprotective Effect of Collagen Hydrolysates from Squid Skin on Frozen Shrimp and Characterizations of Its Antifreeze Peptides. LWT 2023, 174, 114443. [Google Scholar] [CrossRef]
- Veeruraj, A.; Liu, L.; Zheng, J.; Wu, J.; Arumugam, M. Evaluation of Astaxanthin Incorporated Collagen Film Developed from the Outer Skin Waste of Squid Doryteuthis Singhalensis for Wound Healing and Tissue Regenerative Applications. Mater. Sci. Eng. C 2019, 95, 29–42. [Google Scholar] [CrossRef]
- Clemente, A. Enzymatic Protein Hydrolysates in Human Nutrition. Trends Food Sci. Technol. 2000, 11, 254–262. [Google Scholar] [CrossRef]
- Dai, H.; Sun, Y.; Zheng, X.; Feng, Z.; Wen, J.; Zhao, J.; Chen, D. Extraction Optimization, Preliminary Characterization and Antioxidant Activity of Glycoproteins from the Muscle of Sepia pharaonis. Food Sci. Technol. Res. 2016, 22, 39–52. [Google Scholar] [CrossRef]
- Zhang, K.; Wei, R.; Song, R. Extraction of Cathepsin D-Like Protease from Neon Flying Squid (Ommastrephes bartramii) Viscera and Application in Antioxidant Hydrolysate Production. Biomolecules 2019, 9, 228. [Google Scholar] [CrossRef]
- Xu, S.; Zhao, Y.; Song, W.; Zhang, C.; Wang, Q.; Li, R.; Shen, Y.; Gong, S.; Li, M.; Sun, L. Improving the Sustainability of Processing By-Products: Extraction and Recent Biological Activities of Collagen Peptides. Foods 2023, 12, 1965. [Google Scholar] [CrossRef]
- Sasaoka, Y.; Kishimura, H.; Adachi, S.; Takagi, Y. Collagen Peptides Derived from the Triple Helical Region of Sturgeon Collagen Improve Glucose Tolerance in Normal Mice. J. Food Biochem. 2018, 42, e12478. [Google Scholar] [CrossRef]
- Nakchum, L.; Kim, S.M. Preparation of Squid Skin Collagen Hydrolysate as an Antihyaluronidase, Antityrosinase, and Antioxidant Agent. Prep. Biochem. Biotechnol. 2016, 46, 123–130. [Google Scholar] [CrossRef]
- Suárez-Jiménez, G.M.; Robles-Sánches, R.M.; Yépiz-Plascencia, G.; Burgos-Hernández, A.; Ezquerra-Brauer, J.M. In Vitro Antioxidant, Antimutagenic and Antiproliferative Activities of Collagen Hydrolysates of Jumbo Squid (Dosidicus gigas) Byproducts. Food Sci. Technol. 2015, 35, 421–427. [Google Scholar] [CrossRef]
- Luo, Y.; Zhang, Y.; Zhang, T.; Li, Y.; Xue, H.; Cao, J.; Hou, W.; Liu, J.; Cui, Y.; Xu, T.; et al. Review on Marine Collagen Peptides Induce Cancer Cell Apoptosis, Necrosis, and Autophagy by Reducing Oxidized Free Radicals. BIOCELL 2023, 47, 965–975. [Google Scholar] [CrossRef]
- Alemán, A.; Gómez-Guillén, M.C.; Montero, P. Identification of Ace-Inhibitory Peptides from Squid Skin Collagen after in Vitro Gastrointestinal Digestion. Food Res. Int. 2013, 54, 790–795. [Google Scholar] [CrossRef]
- House, M.; Tadesse-Telila, S.; Norwitz, E.R.; Socrate, S.; Kaplan, D.L. Inhibitory Effect of Progesterone on Cervical Tissue Formation in a Three-Dimensional Culture System with Human Cervical Fibroblasts. Biol. Reprod. 2014, 90, 1–9. [Google Scholar] [CrossRef]
- Coelho, R.C.G.; Marques, A.L.P.; Oliveira, S.M.; Diogo, G.S.; Pirraco, R.P.; Moreira-Silva, J.; Xavier, J.C.; Reis, R.L.; Silva, T.H.; Mano, J.F. Extraction and Characterization of Collagen from Antarctic and Sub-Antarctic Squid and Its Potential Application in Hybrid Scaffolds for Tissue Engineering. Mater. Sci. Eng. C 2017, 78, 787–795. [Google Scholar] [CrossRef]
- Cozza, N.; Bonani, W.; Motta, A.; Migliaresi, C. Evaluation of Alternative Sources of Collagen Fractions from Loligo vulgaris Squid Mantle. Int. J. Biol. Macromol. 2016, 87, 504–513. [Google Scholar] [CrossRef]
- Uriarte-Montoya, M.H.; Arias-Moscoso, J.L.; Plascencia-Jatomea, M.; Santacruz-Ortega, H.; Rouzaud-Sández, O.; Cardenas-Lopez, J.L.; Marquez-Rios, E.; Ezquerra-Brauer, J.M. Jumbo Squid (Dosidicus gigas) Mantle Collagen: Extraction, Characterization, and Potential Application in the Preparation of Chitosan–Collagen Biofilms. Bioresour. Technol. 2010, 101, 4212–4219. [Google Scholar] [CrossRef]
- Veeruraj, A.; Arumugam, M.; Ajithkumar, T.; Balasubramanian, T. Isolation and Characterization of Collagen from the Outer Skin of Squid (Doryteuthis singhalensis). Food Hydrocoll. 2015, 43, 708–716. [Google Scholar] [CrossRef]
- Jeevithan, E.; Jingyi, Z.; Wang, N.; He, L.; Bao, B.; Wu, W. Physico-Chemical, Antioxidant and Intestinal Absorption Properties of Whale Shark Type-II Collagen Based on Its Solubility with Acid and Pepsin. Process Biochem. 2015, 50, 463–472. [Google Scholar] [CrossRef]
- Wei, Z.-Z.; Weng, Y.-J.; Zhang, Y.-Q. Enhancing the In Vitro Biological Activity of Degraded Silk Sericin and Its Analog Metabolites. Biomolecules 2022, 12, 161. [Google Scholar] [CrossRef] [PubMed]
- Kong, S.; Lv, L.; Guo, J.; Yang, X.; Liao, M.; Zhao, T.; Sun, H.; Zhang, S.; Li, W. Preparation of Cod Skin Collagen Peptides/Chitosan-Based Temperature-Sensitive Gel and Its Anti-Photoaging Effect in Skin. Drug Des. Dev. Ther. 2023, 17, 419–437. [Google Scholar] [CrossRef]
- Jaziri, A.A.; Shapawi, R.; Mokhtar, R.A.M.; Noordin, W.N.M.; Huda, N. Biochemical and Microstructural Properties of Lizardfish (Saurida tumbil) Scale Collagen Extracted with Various Organic Acids. Gels 2022, 8, 266. [Google Scholar] [CrossRef]
- Fujimoto, D.; Akiba, K.; Nakamura, N. Isolation and Characterization of a Fluorescent Material in Bovine Achilles Tendon Collagen. Biochem. Biophys. Res. Commun. 1977, 76, 1124–1129. [Google Scholar] [CrossRef] [PubMed]
- Ijima, H.; Nakamura, S.; Bual, R.; Shirakigawa, N.; Tanoue, S. Physical Properties of the Extracellular Matrix of Decellularized Porcine Liver. Gels 2018, 4, 39. [Google Scholar] [CrossRef] [PubMed]
- Rigby, B.J. Amino-Acid Composition and Thermal Stability of the Skin Collagen of the Antarctic Ice-Fish. Nature 1968, 219, 166–167. [Google Scholar] [CrossRef]
- Chen, L.; Cheng, G.; Meng, S.; Ding, Y. Collagen Membrane Derived from Fish Scales for Application in Bone Tissue Engineering. Polymers 2022, 14, 2532. [Google Scholar] [CrossRef]
- Yu, D.; Chi, C.-F.; Wang, B.; Ding, G.-F.; Li, Z.-R. Characterization of Acid-and Pepsin-Soluble Collagens from Spines and Skulls of Skipjack Tuna (Katsuwonus pelamis). Chin. J. Nat. Med. 2014, 12, 712–720. [Google Scholar] [CrossRef] [PubMed]
- Nagai, T.; Tanoue, Y.; Kai, N.; Suzuki, N. Characterization of Collagen from Emu (Dromaius novaehollandiae) Skins. J. Food Sci. Technol. 2015, 52, 2344–2351. [Google Scholar] [CrossRef]
- Chen, J.; Li, J.; Li, Z.; Yi, R.; Shi, S.; Wu, K.; Li, Y.; Wu, S. Physicochemical and Functional Properties of Type I Collagens in Red Stingray (Dasyatis akajei) Skin. Mar. Drugs 2019, 17, 558. [Google Scholar] [CrossRef]
- Jeevithan, E.; Bao, B.; Bu, Y.; Zhou, Y.; Zhao, Q.; Wu, W. Type II Collagen and Gelatin from Silvertip Shark (Carcharhinus albimarginatus) Cartilage: Isolation, Purification, Physicochemical and Antioxidant Properties. Mar. Drugs 2014, 12, 3852–3873. [Google Scholar] [CrossRef]
- Pal, G.K.; Suresh, P.V. Comparative Assessment of Physico-Chemical Characteristics and Fibril Formation Capacity of Thermostable Carp Scales Collagen. Mater. Sci. Eng. C 2017, 70, 32–40. [Google Scholar] [CrossRef]
- Cao, C.; Wang, H.; Zhang, J.; Kan, H.; Liu, Y.; Guo, L.; Tong, H.; Wu, Y.; Ge, C. Effects of Extraction Methods on the Characteristics, Physicochemical Properties and Sensory Quality of Collagen from Spent-Hens Bones. Foods 2023, 12, 202. [Google Scholar] [CrossRef]
- Kozlowska, J.; Sionkowska, A.; Skopinska-Wisniewska, J.; Piechowicz, K. Northern Pike (Esox lucius) Collagen: Extraction, Characterization and Potential Application. Int. J. Biol. Macromol. 2015, 81, 220–227. [Google Scholar] [CrossRef] [PubMed]
- Yang, Y.; Li, C.; Song, W.; Wang, W.; Qian, G. Purification, Optimization and Physicochemical Properties of Collagen from Soft-Shelled Turtle Calipash. Int. J. Biol. Macromol. 2016, 89, 344–352. [Google Scholar] [CrossRef] [PubMed]
- Carpio, K.C.R.; Bezerra, R.S.; Cahú, T.B.; Monte, F.T.D.D.; Neri, R.C.A.; Silva, J.F.D.; Santos, P.R.D.; Carvalho, R.P.; Galeno, D.M.L.; Inhamuns, A.J. Extraction and Characterization of Collagen from the Skin of Amazonian Freshwater Fish Pirarucu. Braz. J. Med. Biol. Res. 2023, 56, e12564. [Google Scholar] [CrossRef] [PubMed]
- Doyle, B.B.; Bendit, E.G.; Blout, E.R. Infrared Spectroscopy of Collagen and Collagen-like Polypeptides. Biopolymers 1975, 14, 937–957. [Google Scholar] [CrossRef] [PubMed]
- Abe, Y.; Krimm, S. Normal Vibrations of Crystalline Polyglycine I. Biopolymers 1972, 11, 1817–1839. [Google Scholar] [CrossRef] [PubMed]
- Payne, K.J.; Veis, A. Fourier Transform Ir Spectroscopy of Collagen and Gelatin Solutions: Deconvolution of the Amide I Band for Conformational Studies. Biopolymers 1988, 27, 1749–1760. [Google Scholar] [CrossRef] [PubMed]
- Nazeer, A.A.; Al Sagheer, F.; Bumajdad, A. Aramid-Zirconia Nanocomposite Coating with Excellent Corrosion Protection of Stainless Steel in Saline Media. Front. Chem. 2020, 8, 391. [Google Scholar] [CrossRef] [PubMed]
- Hou, C.; Li, N.; Liu, M.; Chen, J.; Elango, J.; Rahman, S.U.; Bao, B.; Wu, W. Therapeutic Effect of Nile Tilapia Type II Collagen on Rigidity in CD8+ Cells by Alleviating Inflammation and Rheumatoid Arthritis in Rats by Oral Tolerance. Polymers 2022, 14, 1284. [Google Scholar] [CrossRef] [PubMed]
- Usha, R.; Ramasami, T. The Effects of Urea and N-Propanol on Collagen Denaturation: Using DSC, Circular Dicroism and Viscosity. Thermochim. Acta 2004, 409, 201–206. [Google Scholar] [CrossRef]
- Song, X.; Li, Z.; Li, Y.; Hou, H. Typical Structure, Biocompatibility, and Cell Proliferation Bioactivity of Collagen from Tilapia and Pacific Cod. Colloids Surf. B Biointerfaces 2022, 210, 112238. [Google Scholar] [CrossRef]
- Melacini, G.; Feng, Y.; Goodman, M. Acetyl-Terminated and Template-Assembled Collagen-Based Polypeptides Composed of Gly-Pro-Hyp Sequences. 3. Conformational Analysis by 1H-NMR and Molecular Modeling Studies. J. Am. Chem. Soc. 1996, 118, 10359–10364. [Google Scholar] [CrossRef]
- Muyonga, J.H.; Cole, C.G.B.; Duodu, K.G. Characterisation of Acid Soluble Collagen from Skins of Young and Adult Nile Perch (Lates niloticus). Food Chem. 2004, 85, 81–89. [Google Scholar] [CrossRef]
- Krimm, S.; Bandekar, J. Vibrational Spectroscopy and Conformation of Peptides, Polypeptides, and Proteins. In Advances in Protein Chemistry; Elsevier: Amsterdam, The Netherlands, 1986; Volume 38, pp. 181–364. ISBN 978-0-12-034238-9. [Google Scholar]
- Wabnitz, G.H.; Goursot, C.; Jahraus, B.; Kirchgessner, H.; Hellwig, A.; Klemke, M.; Konstandin, M.H.; Samstag, Y. Mitochondrial Translocation of Oxidized Cofilin Induces Caspase-Independent Necrotic-like Programmed Cell Death of T Cells. Cell Death Dis. 2010, 1, e58. [Google Scholar] [CrossRef] [PubMed]
- Tanaka, T.; Moriya, K.; Tsunenaga, M.; Yanagawa, T.; Morita, H.; Minowa, T.; Tagawa, Y.; Hanagata, N.; Inagaki, Y.; Ikoma, T. Visualized Procollagen Iα1 Demonstrates the Intracellular Processing of Propeptides. Life Sci. Alliance 2022, 5, e202101060. [Google Scholar] [CrossRef] [PubMed]
- Ge, B.; Hou, C.; Bao, B.; Pan, Z.; De Val, J.E.M.S.; Elango, J.; Wu, W. Comparison of Physicochemical and Structural Properties of Acid-Soluble and Pepsin-Soluble Collagens from Blacktip Reef Shark Skin. Mar. Drugs 2022, 20, 376. [Google Scholar] [CrossRef] [PubMed]
- Li, L.; Yu, Y.; Wu, W.; Wang, P. Extraction, Characterization and Osteogenic Activity of a Type I Collagen from Starfish (Asterias amurensis). Mar. Drugs 2023, 21, 274. [Google Scholar] [CrossRef] [PubMed]
- Chen, J.; Li, L.; Yi, R.; Xu, N.; Gao, R.; Hong, B. Extraction and Characterization of Acid-Soluble Collagen from Scales and Skin of Tilapia (Oreochromis niloticus). LWT—Food Sci. Technol. 2016, 66, 453–459. [Google Scholar] [CrossRef]
- Wang, B.; Wang, Y.-M.; Chi, C.-F.; Luo, H.-Y.; Deng, S.-G.; Ma, J.-Y. Isolation and Characterization of Collagen and Antioxidant Collagen Peptides from Scales of Croceine Croaker (Pseudosciaena crocea). Mar. Drugs 2013, 11, 4641–4661. [Google Scholar] [CrossRef] [PubMed]
- Nalinanon, S.; Benjakul, S.; Visessanguan, W.; Kishimura, H. Use of Pepsin for Collagen Extraction from the Skin of Bigeye Snapper (Priacanthus tayenus). Food Chem. 2007, 104, 593–601. [Google Scholar] [CrossRef]
- Ghanbari, R.; Zarei, M.; Ebrahimpour, A.; Abdul-Hamid, A.; Ismail, A.; Saari, N. Angiotensin-I Converting Enzyme (ACE) Inhibitory and Anti-Oxidant Activities of Sea Cucumber (Actinopyga lecanora) Hydrolysates. Int. J. Mol. Sci. 2015, 16, 28870–28885. [Google Scholar] [CrossRef]
- Oyama, L.B.; Olleik, H.; Teixeira, A.C.N.; Guidini, M.M.; Pickup, J.A.; Hui, B.Y.P.; Vidal, N.; Cookson, A.R.; Vallin, H.; Wilkinson, T.; et al. In Silico Identification of Two Peptides with Antibacterial Activity against Multidrug-Resistant Staphylococcus aureus. NPJ Biofilms Microbiomes 2022, 8, 58. [Google Scholar] [CrossRef]
- Al-Atif, H. Collagen Supplements for Aging and Wrinkles: A Paradigm Shift in the Field of Dermatology and Cosmetics. Dermatol. Pract. Concept. 2022, 12, e2022018. [Google Scholar] [CrossRef]
- Liu, J.-J.; Huang, N.; Lu, Y.; Zhao, M.; Yu, X.-J.; Yang, Y.; Yang, Y.; Zang, W.-J. Improving Vagal Activity Ameliorates Cardiac Fibrosis Induced by Angiotensin II: In Vivo and in Vitro. Sci. Rep. 2015, 5, 17108. [Google Scholar] [CrossRef]
- Felician, F.F.; Yu, R.-H.; Li, M.-Z.; Li, C.-J.; Chen, H.-Q.; Jiang, Y.; Tang, T.; Qi, W.-Y.; Xu, H.-M. The Wound Healing Potential of Collagen Peptides Derived from the Jellyfish Rhopilema esculentum. Chin. J. Traumatol. 2019, 22, 12–20. [Google Scholar] [CrossRef]
- Ellis, M.W.; Riaz, M.; Huang, Y.; Anderson, C.W.; Luo, J.; Park, J.; Lopez, C.A.; Batty, L.D.; Gibson, K.H.; Qyang, Y. Epigallocatechin Gallate Facilitates Extracellular Elastin Fiber Formation in Induced Pluripotent Stem Cell Derived Vascular Smooth Muscle Cells for Tissue Engineering. J. Mol. Cell. Cardiol. 2022, 163, 167–174. [Google Scholar] [CrossRef]
- Abdallah, B.M. Marrow Adipocytes Inhibit the Differentiation of Mesenchymal Stem Cells into Osteoblasts via Suppressing BMP-Signaling. J. Biomed. Sci. 2017, 24, 11. [Google Scholar] [CrossRef]
- Schulz, J.-N.; Zeltz, C.; Sørensen, I.W.; Barczyk, M.; Carracedo, S.; Hallinger, R.; Niehoff, A.; Eckes, B.; Gullberg, D. Reduced Granulation Tissue and Wound Strength in the Absence of A11β1 Integrin. J. Investig. Dermatol. 2015, 135, 1435–1444. [Google Scholar] [CrossRef]
- Zeltz, C.; Gullberg, D. The Integrin–Collagen Connection—A Glue for Tissue Repair? J. Cell Sci. 2016, 129, 653–664. [Google Scholar] [CrossRef]
- Rybinski, B.; Franco-Barraza, J.; Cukierman, E. The Wound Healing, Chronic Fibrosis, and Cancer Progression Triad. Physiol. Genom. 2014, 46, 223–244. [Google Scholar] [CrossRef]
- Ao, Y.-Q.; Gao, J.; Wang, S.; Jiang, J.-H.; Deng, J.; Wang, H.-K.; Xu, B.; Ding, J.-Y. Immunotherapy of Thymic Epithelial Tumors: Molecular Understandings and Clinical Perspectives. Mol. Cancer 2023, 22, 70. [Google Scholar] [CrossRef]
- Balekar, N.; Nakpheng, T.; Katkam, N.G.; Srichana, T. Wound Healing Activity of Ent-Kaura-9(11),16-Dien-19-Oic Acid Isolated from Wedelia trilobata (L.) Leaves. Phytomedicine 2012, 19, 1178–1184. [Google Scholar] [CrossRef]









| Amino Acid | PSC | ASC | SCP |
|---|---|---|---|
| Aspartic acid (Asp) | 58.41 ± 0.56 | 59.41 ± 0.10 | 55.30 ± 0.03 |
| Threonine (Thr) | 25.92 ± 0.12 | 26.03 ± 0.03 | 29.04 ± 0.01 |
| Serine (Ser) | 34.64 ± 0.15 | 34.60 ± 0.05 | 41.69 ± 0.01 |
| Glutamic acid (Glu) | 84.58 ± 0.67 | 85.70 ± 0.10 | 95.58 ± 0.05 |
| Glycine (Gly) | 328.73 ± 1.22 | 335.10 ± 0.29 | 391.03 ± 0.22 |
| Alanine (Ala) | 89.38 ± 0.36 | 90.39 ± 0.08 | 116.85 ± 0.02 |
| Valine (Val) | 23.17 ±0.05 | 22.75 ± 0.03 | 25.09 ± 0.01 |
| Methionine (Met) | 1.72 ± 0.01 | 3.26 ± 0.01 | 0.00 |
| Isoleucine (Ile) | 15.40± 0.10 | 15.84 ± 0.02 | 16.94± 0.01 |
| Leucine (Leu) | 27.41 ±0.15 | 26.89 ± 0.03 | 32.62 ±0.01 |
| Tyrosine (Tyr) | 7.78 ± 0.11 | 5.63 ± 0.01 | 5.20 ± 0.01 |
| Phenylalanine (Phe) | 12.41 ± 0.12 | 11.05 ± 0.01 | 14.03 ± 0.01 |
| Lysine (Lys) | 13.28 ± 0.03 | 11.87 ± 0.01 | 12.00 ± 0.02 |
| Histidine (His) | 7.02 ±0.02 | 6.45 ± 0.01 | 9.14 ±0.01 |
| Arginine (Arg) | 56.88 ±0.25 | 57.29 ± 0.03 | 63.93 ± 0.01 |
| Proline (Pro) | 85.63 ±0.30 | 86.61 ±0.05 | 91.56 ± 0.02 |
| Hydroxyproline (Hyp) | 127.79 ± 0.58 | 121.13 ± 0.55 | / |
| Total | 1000.00 | 1000.00 | 1000.00 |
| Source | Sequence | Mass | Score |
|---|---|---|---|
| Collagen type I alpha 1 | GERGPKGPL | 926.51 | 504.7 |
| Collagen type I alpha 1 | GLPGPQGPPGPS | 1092.53 | 486.6 |
| Collagen type I alpha 1 | GPSGLPGI | 729.38 | 444.5 |
| Collagen type I alpha 1 | GPPGLPGSA | 752.39 | 442.4 |
| Collagen type I alpha 1 | SGPIGPA | 598.32 | 434.4 |
| Collagen type I alpha 1 | GGPGFPGPQ | 845.38 | 418.7 |
| Collagen type I alpha 1 | KGEQGHAGPAGPPGAPG | 1516.71 | 416.9 |
| Collagen type I alpha 1 | NRGLPGPPGSQ | 1095.55 | 415.9 |
| Collagen type I alpha 1 | PGPSGPR | 667.35 | 412.5 |
| Collagen type I alpha 1 | GLPGPPGSQ | 825.41 | 406.9 |
| Collagen type I alpha 1 | PGSPGPR | 667.35 | 393.3 |
| Collagen type I alpha 1 | GERGLPGI | 814.44 | 393.0 |
| Collagen type I alpha 1 | GPKGDDGQPGPPGFQ | 1469.67 | 386.9 |
| Collagen type I alpha 1 | PGPAGPAG | 655.310 | 385.9 |
| Collagen type I alpha 1 | GPKGDDGQPGPPGFQ | 1485.66 | 370.8 |
| Collagen type I alpha 1 | GEAGPPGL | 713.354 | 355.3 |
| Collagen type I alpha 1 | RSMLSQHM | 989.47 | 347.6 |
| Collagen type I alpha 1 | PGSTGPA | 586.28 | 346.0 |
| Collagen type I alpha 1 | VGPAGPA | 568.31 | 341.5 |
| Collagen type I alpha 1 | GQPGPVGESGPIGPA | 1335.65 | 339.8 |
| Collagen type I alpha 1 | GLPGIQ | 600.34 | 338.3 |
| Collagen type I alpha 1 | GLPGPPGSQ | 809.42 | 338.2 |
| Collagen type I alpha 1 | GPAGPR | 554.31 | 337.0 |
| Collagen type I alpha 1 | SPGLQ | 501.27 | 331.6 |
| Collagen type I alpha 1 | TGAPGFPGPRGP | 1142.56 | 329.7 |
| Collagen type I alpha 1 | LPGIQ | 543.31 | 329.3 |
| Collagen type I alpha 1 | RGFPGER | 834.42 | 328.7 |
| Collagen type I alpha 1 | GLPGPQGPPGPS | 1076.54 | 328.4 |
| Collagen type I alpha 1 | GPPGPS | 527.25 | 320.0 |
| Collagen type I alpha 1 | PIGPKGEPGK | 1011.55 | 309.5 |
| Collagen type I alpha 1 | GPAGSVGAP | 712.36 | 302.6 |
| Collagen type I alpha 2 | GLPGLPGPT | 824.45 | 467.3 |
| Collagen type I alpha 2 | GPPGLAGPS | 768.39 | 389.7 |
| Collagen type I alpha 2 | PGLPGPT | 654.35 | 300.7 |
Disclaimer/Publisher’s Note: The statements, opinions and data contained in all publications are solely those of the individual author(s) and contributor(s) and not of MDPI and/or the editor(s). MDPI and/or the editor(s) disclaim responsibility for any injury to people or property resulting from any ideas, methods, instructions or products referred to in the content. |
© 2024 by the authors. Licensee MDPI, Basel, Switzerland. This article is an open access article distributed under the terms and conditions of the Creative Commons Attribution (CC BY) license (https://creativecommons.org/licenses/by/4.0/).
Share and Cite
Wei, M.; Jeevithan, L.; Li, N.; Liu, L.; Xu, J.; Wu, W.; Elango, J. Stem-Cell-Regenerative and Protective Effects of Squid (Symplectoteuthis oualaniensis) Skin Collagen Peptides against H2O2-Induced Fibroblast Injury. Mar. Drugs 2024, 22, 255. https://doi.org/10.3390/md22060255
Wei M, Jeevithan L, Li N, Liu L, Xu J, Wu W, Elango J. Stem-Cell-Regenerative and Protective Effects of Squid (Symplectoteuthis oualaniensis) Skin Collagen Peptides against H2O2-Induced Fibroblast Injury. Marine Drugs. 2024; 22(6):255. https://doi.org/10.3390/md22060255
Chicago/Turabian StyleWei, Mingjun, Lakshmi Jeevithan, Na Li, Lixin Liu, Jiren Xu, Wenhui Wu, and Jeevithan Elango. 2024. "Stem-Cell-Regenerative and Protective Effects of Squid (Symplectoteuthis oualaniensis) Skin Collagen Peptides against H2O2-Induced Fibroblast Injury" Marine Drugs 22, no. 6: 255. https://doi.org/10.3390/md22060255
APA StyleWei, M., Jeevithan, L., Li, N., Liu, L., Xu, J., Wu, W., & Elango, J. (2024). Stem-Cell-Regenerative and Protective Effects of Squid (Symplectoteuthis oualaniensis) Skin Collagen Peptides against H2O2-Induced Fibroblast Injury. Marine Drugs, 22(6), 255. https://doi.org/10.3390/md22060255

