Fucoidan from Lessonia trabeculata Induces Apoptosis through Caspase Dependent and Caspase-Independent Activation in 4T1 Breast Adenocarcinoma In Vitro
Abstract
1. Introduction
2. Results and Discussion
2.1. Effect of FLt on Cell Viability in 4T1 Cell Line
2.2. Half-Maximal Inhibitory Concentration (IC50) of FLt and Dox
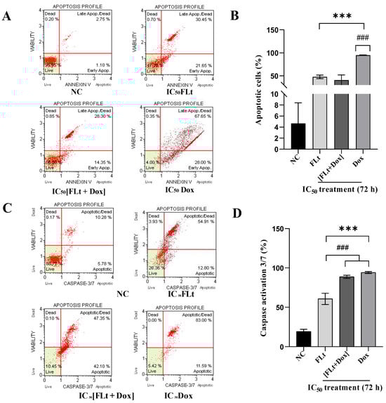
2.3. Analysis of Cell Membrane Phosphatidylserine Externalization (Annexin V)
2.4. Induction of Caspase 3/7 Activation in 4T1 Cells
2.5. Effect of FLt on DNA Integrity
2.6. Transcriptional Expression (mRNA) of Antiapoptotic and Proapoptotic Genes
3. Materials and Methods
3.1. Materials
3.2. Cell Line
3.3. Fucoidan Preparation
3.4. Cell Viability Assay
3.5. Determination of Half-Maximal Inhibitory Concentration (IC50) and Selectivity Index (SI)
3.6. Detection of Apoptosis by Annexin V
3.7. Caspase 3/7 Assay
3.8. Determination of DNA Fragmentation
3.9. Analysis of Transcriptional Expression of Bcl-2, XIAP, Caspase 8, Caspase 9, and AIF
3.10. Statistical Analysis
4. Conclusions and Future Perspectives
Supplementary Materials
Author Contributions
Funding
Institutional Review Board Statement
Data Availability Statement
Acknowledgments
Conflicts of Interest
References
- Sedeta, E.T.; Jobre, B.; Avezbakiyev, B. Breast cancer: Global patterns of incidence, mortality, and trends. J. Clin. Oncol. 2023, 41 (Suppl. S16), 10528. [Google Scholar] [CrossRef]
- Deo, S.V.S.; Sharma, J.; Kumar, S. GLOBOCAN 2020 Report on Global Cancer Burden: Challenges and Opportunities for Surgical Oncologists. Ann. Surg. Oncol. 2022, 29, 6497–6500. [Google Scholar] [CrossRef] [PubMed]
- Arnold, M.; Morgan, E.; Rumgay, H.; Mafra, A.; Singh, D.; Laversanne, M.; Vignat, J.; Gralow, J.; Cardoso, F.; Siesling, S.; et al. Current and future burden of breast cancer: Global statistics for 2020 and 2040. Breast 2022, 66, 15–23. [Google Scholar] [CrossRef]
- The International Agency for Research on Cancer (IARC). Global Cancer Observatory. Available online: https://gco.iarc.fr/ (accessed on 5 January 2024).
- Burguin, A.; Diorio, C.; Durocher, F. Breast Cancer Treatments: Updates and New Challenges. J. Pers. Med. 2021, 11, 808. [Google Scholar] [CrossRef] [PubMed]
- Anisha, G.S.; Padmakumari, S.; Patel, A.K.; Pandey, A.; Singhania, R.R. Fucoidan from Marine Macroalgae: Biological Actions and Applications in Regenerative Medicine, Drug Delivery Systems and Food Industry. Bioengineering 2022, 9, 472. [Google Scholar] [CrossRef] [PubMed]
- Mensah, E.O.; Kanwugu, O.N.; Panda, P.K.; Adadi, P. Marine fucoidans: Structural, extraction, biological activities and their applications in the food industry. Food Hydrocoll. 2023, 142, 108784. [Google Scholar] [CrossRef]
- Cavalcante, G.C.; Schaan, A.P.; Cabral, G.F.; Santana-da-Silva, M.N.; Pinto, P.; Vidal, A.F.; Ribeiro-dos-Santos, Â. A Cell’s Fate: An Overview of the Molecular Biology and Genetics of Apoptosis. Int. J. Mol. Sci. 2019, 20, 4133. [Google Scholar] [CrossRef] [PubMed]
- Zong, L.; Liang, Z. Apoptosis-inducing factor: A mitochondrial protein associated with metabolic diseases-a narrative review. Cardiovasc. Diagn Ther. 2023, 13, 609–622. [Google Scholar] [CrossRef] [PubMed]
- Kim, E.J.; Park, S.Y.; Lee, J.Y.; Park, J.H. Fucoidan present in brown algae induces apoptosis of human colon cancer cells. BMC Gastroenterol. 2010, 10, 96. [Google Scholar] [CrossRef]
- Delma, C.R.; Thirugnanasambandan, S.; Srinivasan, G.P.; Raviprakash, N.; Manna, S.K.; Natarajan, M.; Aravindan, N. Fucoidan from marine brown algae attenuates pancreatic cancer progression by regulating p53-NFκB crosstalk. Phytochemistry 2019, 167, 112078. [Google Scholar] [CrossRef]
- Banafa, A.M.; Roshan, S.; Liu, Y.Y.; Chen, H.J.; Chen, M.J.; Yang, G.X.; He, G.Y. Fucoidan induces G1 phase arrest and apoptosis through caspases-dependent pathway and ROS induction in human breast cancer MCF-7 cells. J. Huazhong Univ. Sci. Technolog. Med. Sci. 2013, 33, 717–724. [Google Scholar] [CrossRef]
- Chantree, P.; Na-Bangchang, K.; Martviset, P. Anticancer Activity of Fucoidan via Apoptosis and Cell Cycle Arrest on Cholangiocarcinoma Cell. Asian Pac. J. Cancer Prev. 2021, 22, 209–217. [Google Scholar] [CrossRef]
- Lutfia, F.N.; Isnansetyo, A.; Susidarti, R.A.; Nursid, M. Chemical composition diversity of fucoidans isolated from three tropical brown seaweeds (Phaeophyceae) species. Biodiversitas J. Biol. Divers. 2020, 21, 3170–3177. [Google Scholar] [CrossRef]
- Colona-Vallejos, E.H.; Alzamora-Gonzales, L.; Chávez-Pérez, J.A.; Apumayta-Suárez, E.V.; Chang-Avila, I. Incremento de la viabilidad, producción de especies reactivas de oxígeno, IL-1 y TNF-α en células mononucleares de sangre periférica humana tratadas con fucoidan de Lessonia trabeculata. Rev. Peru. Biol. 2019, 26, 291–300. [Google Scholar] [CrossRef]
- Horna Jauregui, M. Citotoxicidad de un Extracto con Fucoidanos Obtenidos de Algas Pardas Sobre la Línea Celular Hep-2 (Human Epidermoid Carcinoma Strain 2). Ph.D. Thesis, Universidad Nacional Mayor de San Marcos, Lima, Perú, 2018. [Google Scholar]
- Colona Vallejos, E.H. Estudio de Las Propiedades Inmunomoduladora y Antitumoral del Fucoidan de Lessonia trabeculata (Villouta & Santelices, 1986). Ph.D. Thesis, Universidad Nacional Mayor de San Marcos, Lima, Perú, 2022. [Google Scholar]
- Toccas-Salas, M.; Alzamora-Gonzales, L.; Colona-Vallejos, E.; Escobar-Guzmán, E.; Chávez, J.; Apumayta, E. Actividad citotóxica y antiproliferativa de un extracto rico en fucoidan de Lessonia trabeculata sobre células de adenocarcinoma mamario murino 4T1. An. Fac. Med. 2023, 84, 95–301. [Google Scholar] [CrossRef]
- Lica, J.J.; Wieczór, M.; Grabe, G.J.; Heldt, M.; Jancz, M.; Misiak, M.; Gucwa, K.; Brankiewicz, W.; Maciejewska, N.; Stupak, A. Effective Drug Concentration and Selectivity Depends on Fraction of Primitive Cells. Int. J. Mol. Sci. 2021, 22, 4931. [Google Scholar] [CrossRef]
- Xue, M.; Ge, Y.; Zhang, J.; Wang, Q.; Hou, L.; Liu, Y.; Sun, L.; Li, Q. Anticancer properties and mechanisms of fucoidan on mouse breast cancer in vitro and in vivo. PLoS ONE 2012, 7, e43483. [Google Scholar] [CrossRef]
- Van Engeland, M.; Nieland, L.J.; Ramaekers, F.C.; Schutte, B.; Reutelingsperger, C.P. Annexin V-affinity assay: A review on an apoptosis detection system based on phosphatidylserine exposure. Cytometry 1998, 31, 1–9. [Google Scholar] [CrossRef]
- Teruya, T.; Konishi, T.; Uechi, S.; Tamaki, H.; Tako, M. Anti-proliferative activity of oversulfated fucoidan from commercially cultured Cladosiphon okamuranus TOKIDA in U937 cells. Int. J. Biol. Macromol. 2007, 41, 21–226. [Google Scholar] [CrossRef]
- Yamasaki-Miyamoto, Y.; Yamasaki, M.; Tachibana, H.; Yamada, K. Fucoidan induces apoptosis through activation of caspase-8 on human breast cancer MCF-7 cells. J. Agric. Food Chem. 2009, 57, 8677–8682. [Google Scholar] [CrossRef] [PubMed]
- Hsiao, H.H.; Wu, T.C.; Tsai, Y.H.; Kuo, C.H.; Huang, R.H.; Hong, Y.H.; Hang, C.Y. Effect of Oversulfation on the Composition, Structure, and In Vitro Anti-Lung Cancer Activity of Fucoidans Extracted from Sargassum aquifolium. Mar. Drugs 2021, 19, 215. [Google Scholar] [CrossRef] [PubMed]
- Condori-Macuri, R.; Alzamora-Gonzales, L.; Cruz-Riquelme, R.; Colona-Vallejos, E.; Chauca-Torres, N. Antitumor and immunomodulatory activity of fucoidan from the brown alga Lessonia trabeculata (Lessoniaceae) on breast cancer spheroids. Rev. Biol. Trop. 2023, 71, e54918. [Google Scholar] [CrossRef]
- Sanniyasi, E.; Gopal, R.K.; Damodharan, R.; Arumugam, A.; Kumar, M.S.; Senthilkumar, N.; Anbalagan, M. In vitro anticancer potential of laminarin and fucoidan from Brown seaweeds. Sci. Rep. 2023, 13, 14452. [Google Scholar] [CrossRef]
- Collins, J.A.; Schandi, C.A.; Young, K.K.; Vesely, J.; Willingham, M.C. Major DNA fragmentation is a late event in apoptosis. J. Histochem. Cytochem. 1997, 45, 923–934. [Google Scholar] [CrossRef] [PubMed]
- Duan, Y.; Li, J.; Jing, X.; Ding, X.; Yu, Y.; Zhao, Q. Fucoidan Induces Apoptosis and Inhibits Proliferation of Hepatocellular Carcinoma via the p38 MAPK/ERK and PI3K/Akt Signal Pathways. Cancer Manag. Res. 2020, 12, 1713–1723. [Google Scholar] [CrossRef] [PubMed]
- Cheung, C.H.A.; Chang, Y.C.; Lin, T.Y.; Cheng, S.M.; Leung, E. Anti-apoptotic proteins in the autophagic world: An update on functions of XIAP, Survivin, and BRUCE. J. Biomed. Sci. 2020, 27, 31. [Google Scholar] [CrossRef]
- Jost, P.J.; Vucic, D. Regulation of Cell Death and Immunity by XIAP. Cold Spring Harb. Perspect. Biol. 2020, 12, a036426. [Google Scholar] [CrossRef] [PubMed]
- Bruno, T.; Iezzi, S.; De Nicola, F.; Di Padova, M.; Desantis, A.; Scarsella, S.; Di Certo, M.G.; Leonetti, C.; Floridi, A.; Passananti, C.; et al. Che-1 activates XIAP expression in response to DNA damage. Cell Death Differ. 2008, 15, 515–520. [Google Scholar] [CrossRef] [PubMed]
- Banafa, A.M.; Roshan, S.; Liu, Y.; Zhao, S.; Yang, G.; He, G.; Chen, M. Fucoidan induces Apoptosis in MDA-MB-231 Cells by Activating Caspase Cascade and Down-regulating XIAP. IOSR J. Pharm. Biol. Sci. 2014, 9, 59–64. [Google Scholar] [CrossRef]
- Yang, L.; Wang, P.; Wang, H.; Li, Q.; Teng, H.; Liu, Z.; Yang, W.; Hou, L.; Zou, X. Fucoidan derived from Undaria pinnatifida induces apoptosis in human hepatocellular carcinoma SMMC-7721 cells via the ROS-mediated mitochondrial pathway. Mar. Drugs 2013, 11, 1961–1976. [Google Scholar] [CrossRef]
- Malhão, F.; Ramos, A.A.; Macedo, A.C.; Rocha, E. Cytotoxicity of Seaweed Compounds, Alone or Combined to Reference Drugs, against Breast Cell Lines Cultured in 2D and 3D. Toxics 2021, 9, 24. [Google Scholar] [CrossRef]
- Stefanski, C.D.; Keffler, K.; McClintock, S.; Milac, L.; Prosperi, J.R. APC loss affects DNA damage repair causing doxorubicin resistance in breast cancer cells. Neoplasia 2019, 21, 1143–1150. [Google Scholar] [CrossRef] [PubMed]
- Abudabbus, A.; Badmus, J.A.; Shalaweh, S.; Bauer, R.; Hiss, D. Effects of Fucoidan and Chemotherapeutic Agent Combinations on Malignant and Non-malignant Breast Cell Lines. Curr. Pharm. Biotechnol. 2017, 18, 748–757. [Google Scholar] [CrossRef]
- Shi, S.; Chen, Y.; Luo, Z.; Nie, G.; Dai, Y. Role of oxidative stress and inflammation-related signaling pathways in doxorubicin-induced cardiomyopathy. Cell Commun. Signal. 2023, 21, 61. [Google Scholar] [CrossRef]
- Turrini, E.; Maffei, F.; Fimognari, C. Ten Years of Research on Fucoidan and Cancer: Focus on Its Antiangiogenic and Antimetastatic Effects. Mar. Drugs 2023, 21, 307. [Google Scholar] [CrossRef]
- Torres, M.D.; Flórez-Fernández, N.; Simón-Vázquez, R.; Giménez-Abián, J.F.; Díaz, J.F.; González-Fernández, Á.; Domínguez, H. Fucoidans: The importance of processing on their anti-tumoral properties. Algal Res. 2020, 45, 101748. [Google Scholar] [CrossRef]
- Boujrad, H.; Gubkina, O.; Robert, N.; Krantic, S.; Susin, S.A. AIF-mediated programmed necrosis: A highly regulated way to die. Cell Cycle 2007, 6, 2612–2619. [Google Scholar] [CrossRef] [PubMed]
- Ríos-Sánchez, E.; Calleros, E.; González-Zamora, A.; Rubio, J.; Martínez, O.C.; Martínez, A.; Hernández, S.; Pérez-Morales, R. Comparative analysis of different DNA extraction methods and their genotyping efficiency in Mexican population. Acta Universitaria 2016, 26, 56–65. [Google Scholar] [CrossRef]
- Yoshida, A.; Ueda, T.; Wano, Y.; Nakamura, T. DNA damage and cell killing by camptothecin and its derivative in human leukemia HL-60 cells. Jpn. J. Cancer Res. 1993, 84, 566–573. [Google Scholar] [CrossRef]
- Lohmann, R.D.; Beyersmann, D. Effects of zinc and cadmium on apoptotic DNA fragmentation in isolated bovine liver nuclei. Environ. Health Perspect. 1994, 102, 269–271. [Google Scholar] [CrossRef]
- Qi, S.N.; Jing, Y.X.; Dong, G.X.; Chen, Y.; Yoshida, A.; Ueda, T. GP7 induces internucleosomal DNA fragmentation independent of caspase activation and DNA fragmentation factor in NB4 cells. Oncol. Rep. 2007, 18, 273–277. [Google Scholar] [CrossRef][Green Version]





| Primer Name | Primers | Accession Number |
|---|---|---|
| Bcl-2 | F: 5′-GTGGTGGAGGAACTCTTCAG-3′ R: 5′-GTTCCACAAAGGCATCCCAG-3′ | NM_009741 |
| XIAP | F: 5′-GCAATGCTTTTGTTGTGGGG-3′ R:5′-GGCTGGATTTCTTGGAGA-3′ | NM_009688 |
| Caspase 8 | F: 5′-TGCTTGGACTACATCCCACAC-3′ R: 5′-TGCAGTCTAGGAAGTTGACCA-3′ | NM_001420041 |
| Caspase 9 | F: 5′-GATCGAGGATATTCAGCAGGC-3′ R: 5′-TTGCTGTGAGTCCCATTGGT-3′ | NM_015733 |
| AIF | F: 5′-TGCTCTTGGCAGAAAGTCTC-3′ R: 5′-TTGGGCATCACTTTCACTCC-3′ | NM_012019 |
| β-Actin | F: 5′-AGGTGACAGCATTGCTTCTG-3′ R: 5′-GCTGCCTCAACACCTCAAC-3′ | NM_007393 |
Disclaimer/Publisher’s Note: The statements, opinions and data contained in all publications are solely those of the individual author(s) and contributor(s) and not of MDPI and/or the editor(s). MDPI and/or the editor(s) disclaim responsibility for any injury to people or property resulting from any ideas, methods, instructions or products referred to in the content. |
© 2024 by the authors. Licensee MDPI, Basel, Switzerland. This article is an open access article distributed under the terms and conditions of the Creative Commons Attribution (CC BY) license (https://creativecommons.org/licenses/by/4.0/).
Share and Cite
Cruz Riquelme, R.T.; Colona-Vallejos, E.H.; Alzamora-Gonzales, L.; Condori Macuri, R.M. Fucoidan from Lessonia trabeculata Induces Apoptosis through Caspase Dependent and Caspase-Independent Activation in 4T1 Breast Adenocarcinoma In Vitro. Mar. Drugs 2024, 22, 251. https://doi.org/10.3390/md22060251
Cruz Riquelme RT, Colona-Vallejos EH, Alzamora-Gonzales L, Condori Macuri RM. Fucoidan from Lessonia trabeculata Induces Apoptosis through Caspase Dependent and Caspase-Independent Activation in 4T1 Breast Adenocarcinoma In Vitro. Marine Drugs. 2024; 22(6):251. https://doi.org/10.3390/md22060251
Chicago/Turabian StyleCruz Riquelme, Raisa Teresa, Erasmo Honorio Colona-Vallejos, Libertad Alzamora-Gonzales, and Rosa María Condori Macuri. 2024. "Fucoidan from Lessonia trabeculata Induces Apoptosis through Caspase Dependent and Caspase-Independent Activation in 4T1 Breast Adenocarcinoma In Vitro" Marine Drugs 22, no. 6: 251. https://doi.org/10.3390/md22060251
APA StyleCruz Riquelme, R. T., Colona-Vallejos, E. H., Alzamora-Gonzales, L., & Condori Macuri, R. M. (2024). Fucoidan from Lessonia trabeculata Induces Apoptosis through Caspase Dependent and Caspase-Independent Activation in 4T1 Breast Adenocarcinoma In Vitro. Marine Drugs, 22(6), 251. https://doi.org/10.3390/md22060251

