Identification, Screening and Antibacterial Mechanism Analysis of Novel Antimicrobial Peptides from Sturgeon (Acipenser ruthenus) Spermary
Abstract
1. Introduction
2. Results and Discussion
2.1. Antibacterial Activity of SSPs
2.2. Identification of SSPs
2.3. Virtual Screening of AMPs
2.4. Molecular Docking Analysis of Peptides
2.5. Antibacterial Activity Verification of Synthetic Peptides
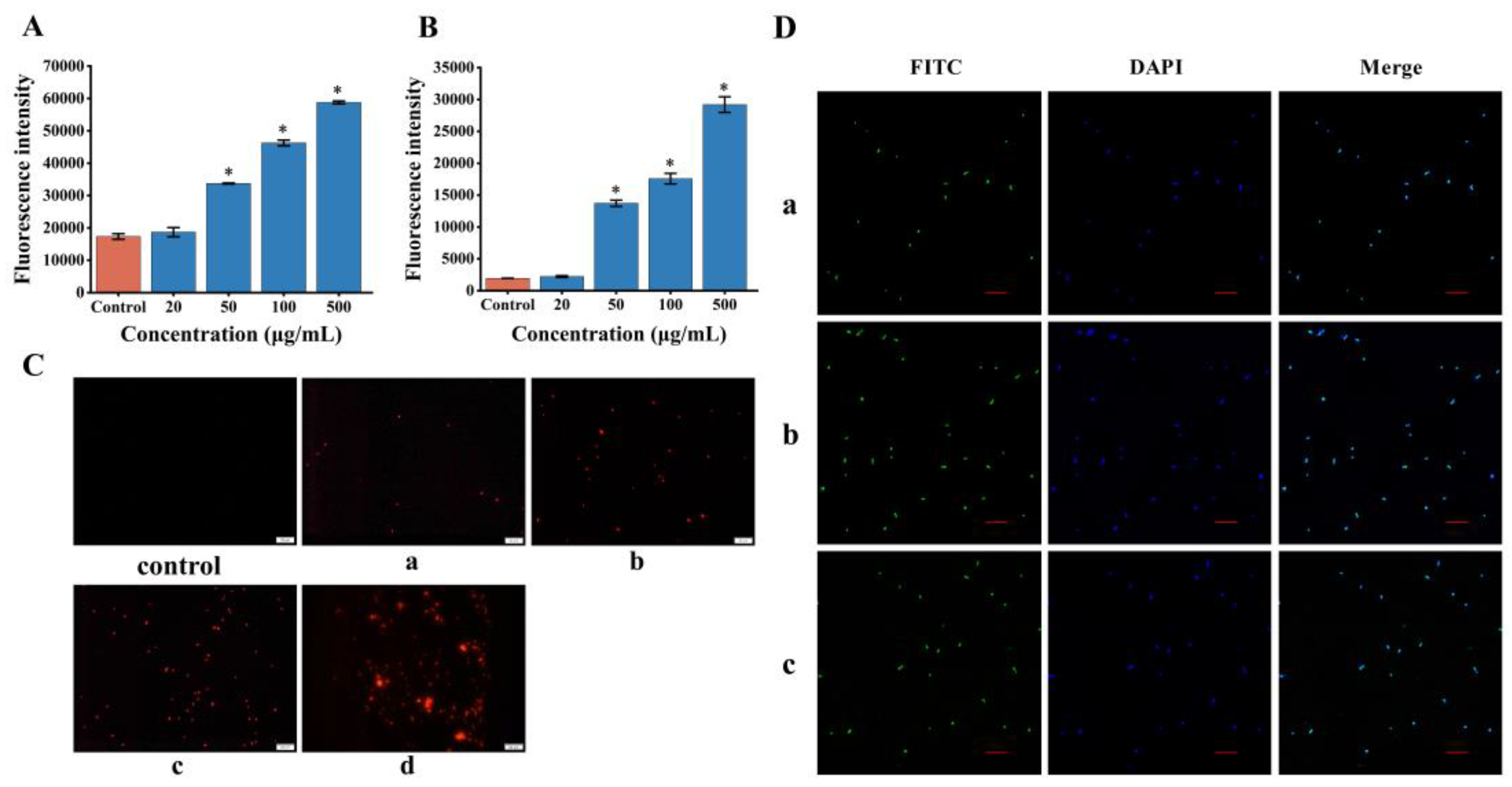
2.6. Antibacterial Mechanism Analysis of Synthetic Peptides
3. Materials and Methods
3.1. Materials
3.2. Preparation of SSPs
3.3. Antibacterial Activity of SSPs
3.4. Peptide Sequence Identification
3.5. Virtual Screening
3.6. Molecular Docking
3.7. Peptide Synthesis
3.8. Antibacterial Activity of Synthetic Peptides
3.9. Membrane Potential Assay
3.10. Cell Viability Assay
3.11. Intracellular Localization of Peptides
3.12. Statistical Analysis
4. Conclusions
Author Contributions
Funding
Data Availability Statement
Conflicts of Interest
References
- Baral, P.; Umans, B.D.; Li, L.; Wallrapp, A.; Bist, M.; Kirschbaum, T.; Wei, Y.; Zhou, Y.; Kuchroo, V.K.; Burkett, P.R.; et al. Nociceptor sensory neurons suppress neutrophil and γδ T cell responses in bacterial lung infections and lethal pneumonia. Nat. Med. 2018, 24, 417–426. [Google Scholar] [CrossRef] [PubMed]
- Trang, M.; Hammel, J.P.; Lakota, E.A.; Safir, M.C.; Bhavnani, S.M.; Friedrich, L.; Steenbergen, J.N.; McGovern, P.C.; Tzanis, E.; Rubino, C.M. Omadacycline pharmacokinetics: Influence of mortality risk score among patients with community-acquired bacterial pneumonia. Antimicrob. Agents Chemother. 2022, 2022, e0220121. [Google Scholar] [CrossRef]
- Zhang, M.; Wu, J.J.; Shi, Z.A.; Cao, A.C.; Fang, W.S.; Yan, D.D.; Wang, Q.X.; Li, Y. Molecular methods for identification and quantification of foodborne pathogens. Molecules 2022, 27, 8262. [Google Scholar] [CrossRef] [PubMed]
- Restrepo, M.I.; Babu, B.L.; Reyes, L.F.; Chalmers, J.D.; Soni, N.J.; Sibila, O.; Faverio, P.; Cilloniz, C.; Rodriguez-Cintron, W.; Aliberti, S. Burden and risk factors for Pseudomonas aeruginosa community-acquired pneumonia: A multinational point prevalence study of hospitalised patients. Eur. Respir. J. 2018, 52, 1701190. [Google Scholar] [CrossRef] [PubMed]
- Gou, S.H.; Li, B.B.; Xu, O.Y.; Ba, Z.F.; Zhong, C.; Zhang, T.Y.; Chang, L.L.; Zhu, Y.W.; Zhang, J.Y.; Zhu, N.Y.; et al. Novel broad-spectrum antimicrobial peptide derived from anoplin and its activity on bacterial pneumonia in mice. J. Med. Chem. 2021, 64, 11247–11266. [Google Scholar] [CrossRef]
- Qiao, Z.H.; Fu, Y.C.; Lei, C.Y.; Li, Y.B. Advances in antimicrobial peptides-based biosensing methods for detection of foodborne pathogens: A review. Food Control. 2020, 112, 107116. [Google Scholar] [CrossRef]
- Lazzaro, B.P.; Zasloff, M.; Rolff, J. Antimicrobial peptides: Application informed by evolution. Science 2020, 368, eaau5480. [Google Scholar] [CrossRef]
- Valero, Y.; Saraiva-Fraga, M.; Costas, B.; Guardiola, F.A. Antimicrobial peptides from fish: Beyond the fight against pathogens. Rev. Aquacult. 2020, 12, 224–253. [Google Scholar] [CrossRef]
- Yuri, T.; Nanako, Y.; Izumi, K.; Itaru, H.; Tetsuya, K.; Sakae, K.; Shawichi, I. Dual roles of extracellular histone H3 in host defense: Its differential regions responsible for antimicrobial and cytotoxic properties and their modes of action. Antibiotics 2022, 11, 1240. [Google Scholar] [CrossRef]
- Sim, S.; Wang, P.; Beyer, B.N.; Cutrona, K.J.; Radhakrishnan, M.L.; Elmore, D.E. Investigating the nucleic acid interactions of histone-derived antimicrobial peptides. FEBS Lett. 2017, 591, 706–717. [Google Scholar] [CrossRef]
- Shen, C.H.; Liang, H.Y.; Guo, Z.J.; Zhang, M.Z. Members of the histone-derived antimicrobial peptide family from the pearl oyster Pinctada fucata martensii: Inhibition of bacterial growth. Fish Shellfish Immunol. 2023, 132, 108439. [Google Scholar] [CrossRef] [PubMed]
- Noga, E.J.; Ullal, A.J.; Corrales, J.; Fernandes, J.M.O. Application of antimicrobial polypeptide host defenses to aquaculture: Exploitation of downregulation and upregulation responses. Comp. Biochem. Phys. D 2011, 6, 44–54. [Google Scholar] [CrossRef] [PubMed]
- Masso-Silva, J.A.; Diamond, G. Antimicrobial peptides from fish. Pharmaceuticals 2014, 7, 265–310. [Google Scholar] [CrossRef] [PubMed]
- Noga, E.J.; Fan, Z.; Silphaduang, U. Histone-like proteins from fish are lethal to the parasitic dinoflagellate Amyloodinium ocellatum. Parasitology 2001, 123, 57–65. [Google Scholar] [CrossRef]
- Robinette, D.; Wada, S.; Arroll, T.; Levy, M.G.; Miller, W.L.; Noga, E.J. Antimicrobial activity in the skin of the channel catfish Ictalurus punctatus: Characterization of broad-spectrum histone-like antimicrobial proteins. Cell. Mol. Life Sci. 1998, 54, 467–475. [Google Scholar] [CrossRef] [PubMed]
- Pavia, K.E.; Spinella, S.A.; Elmore, D.E. Novel histone-derived antimicrobial peptides use different antimicrobial mechanisms. Biochim. Biophys. Acta Biomembr. 2012, 1818, 869–876. [Google Scholar] [CrossRef]
- Mustafa, G.; Mehmood, R.; Mahrosh, H.S.; Mehmood, K.; Ahmed, S. Investigation of plant antimicrobial peptides against selected pathogenic bacterial species using a peptide-protein docking approach. Biomed. Res. Int. 2022, 2022, 1077814. [Google Scholar] [CrossRef]
- Song, J.J.; Peng, S.D.; Yang, J.; Zhou, F.; Suo, H.Y. Isolation and identification of novel antibacterial peptides produced by Lactobacillus fermentum SHY10 in Chinese pickles. Food Chem. 2021, 348, 129097. [Google Scholar] [CrossRef]
- Park, I.Y.; Park, C.B.; Kim, M.S.; Kim, S.C. Parasin I, an antimicrobial peptide derived from histone H2A in the catfish, Parasilurus asotus. FEBS Lett. 1998, 437, 258–262. [Google Scholar] [CrossRef]
- De Zoysa, M.; Whang, I.; Lee, Y.; Lee, S.; Lee, J.-S.; Lee, J. Defensin from disk abalone Haliotis discus discus: Molecular cloning, sequence characterization and immune response against bacterial infection. Fish Shellfish Immunol. 2010, 28, 261–266. [Google Scholar] [CrossRef]
- De Zoysa, M.; Nikapitiya, C.; Whang, I.; Lee, J.-S.; Lee, J. Abhisin: A potential antimicrobial peptide derived from histone H2A of disk abalone (Haliotis discus discus). Fish Shellfish Immunol. 2009, 27, 639–646. [Google Scholar] [CrossRef]
- Li, G.H.; Mine, Y.; Hincke, M.T.; Nys, Y. Isolation and characterization of antimicrobial proteins and peptide from chicken liver. J. Pept. Sci. 2007, 13, 368–378. [Google Scholar] [CrossRef] [PubMed]
- Li, C.; Song, L.; Zhao, J.; Zhu, L.; Zou, H.; Zhang, H.; Wang, H.; Cai, Z. Preliminary study on a potential antibacterial peptide derived from histone H2A in hemocytes of scallop Chlamys farreri. Fish Shellfish Immunol. 2007, 22, 663–672. [Google Scholar] [CrossRef] [PubMed]
- Fu, B.Y.; Lin, H.; Ramesh Pavase, T.; Mi, N.; Sui, J.X. Extraction, identification, modification, and antibacterial activity of histone from immature testis of Atlantic salmon. Mar. Drugs 2020, 18, 133. [Google Scholar] [CrossRef]
- Nam, B.-H.; Seo, J.-K.; Go, H.-J.; Lee, M.J.; Kim, Y.-O.; Kim, D.-G.; Lee, S.-J.; Park, N.G. Purification and characterization of an antimicrobial histone H1-like protein and its gene from the testes of olive flounder, Paralichthys olivaceus. Fish Shellfish Immunol. 2012, 33, 92–98. [Google Scholar] [CrossRef]
- Chen, Y.N.; Li, H.L.; Huang, J.J.; Li, M.J.; Liao, T.; Zu, X.Y. Antimicrobial activities and mechanism of sturgeon spermary protein extracts against Escherichia coli. Front. Nutr. 2022, 9, 1021338. [Google Scholar] [CrossRef] [PubMed]
- Oren, Z.; Shai, Y. A class of highly potent antibacterial peptides derived from pardaxin, a pore-forming peptide isolated from moses sole fish Pardachirus marmoratus. Eur. J. Biochem. 1996, 237, 303–310. [Google Scholar] [CrossRef]
- Okada, Y. Sperm chromatin structure: Insights from in vitro to in situ experiments. Curr. Opin. Cell Biol. 2022, 75, 102075. [Google Scholar] [CrossRef]
- Zeng, J.H.; Zou, J.Z.; Zhao, J.L.; Lin, K.; Zhang, L.W.; Yi, H.X.; Gong, P.M. Chymosin pretreatment accelerated papain catalysed hydrolysis for decreasing casein antigenicity by exposing the cleavage site at tyrosine residues. Food Chem. 2023, 404, 134777. [Google Scholar] [CrossRef]
- Shamova, O.V.; Orlov, D.S.; Balandin, S.V.; Shramova, E.I.; Tsvetkova, E.V.; Panteleev, P.V.; Leonova, Y.F.; Tagaev, A.A.; Kokryakov, V.N.; Ovchinnikova, T.V. Acipensins—Novel antimicrobial peptides from leukocytes of the Russian sturgeon Acipenser gueldenstaedtii. Acta Nat. 2014, 6, 99–109. Available online: https://www.ncbi.nlm.nih.gov/pmc/articles/PMC4273097/pdf/AN20758251-23-099.pdf (accessed on 8 October 2022). [CrossRef]
- Kawasaki, H.; Isaacson, T.; Iwamuro, S.; Conlon, J.M. A protein with antimicrobial activity in the skin of Schlegel’s green tree frog Rhacophorus schlegelii (Rhacophoridae) identified as histone H2B. Biochem. Biophys. Res. Commun. 2003, 312, 1082–1086. [Google Scholar] [CrossRef] [PubMed]
- Patat, S.A.; Carnegie, R.B.; Kingsbury, C.; Gross, P.S.; Chapman, R.; Schey, K.L. Antimicrobial activity of histones from hemocytes of the Pacific white shrimp. Eur. J. Biochem. 2004, 271, 4825–4833. [Google Scholar] [CrossRef] [PubMed]
- Quintans, I.; de Araújo, J.V.A.; Rocha, L.N.M.; de Andrade, A.E.B.; do Rêgo, T.G.; Deyholos, M.K. An overview of databases and bioinformatics tools for plant antimicrobial peptides. Curr. Protein Pept. Sci. 2022, 23, 6–19. [Google Scholar] [CrossRef] [PubMed]
- He, J.; Qiao, W.L.; An, Q.; Yang, T.; Luo, Y.F. Dihydrofolate reductase inhibitors for use as antimicrobial agents. Eur. J. Med. Chem. 2020, 195, 112268. [Google Scholar] [CrossRef]
- Roney, M.; Issahaku, A.R.; Forid, M.S.; Huq, A.; Soliman, M.E.S.; Mohd Aluwi, M.F.F.; Tajuddin, S.N. In silico evaluation of usnic acid derivatives to discover potential antibacterial drugs against DNA gyrase B and DNA topoisomerase IV. J. Biomol. Struct. Dyn. 2023, 1–10, Advance online publication. [Google Scholar] [CrossRef]
- Singh, A.; Deshpande, N.; Pramanik, N.; Jhunjhunwala, S.; Rangarajan, A.; Atreya, H.S. Optimized peptide based inhibitors targeting the dihydrofolate reductase pathway in cancer. Sci. Rep. 2018, 8, 3190. [Google Scholar] [CrossRef]
- Roshanak, S.; Shahidi, F.; Tabatabaei Yazdi, F.; Javadmanesh, A.; Movaffagh, J. Buforin I an alternative to conventional antibiotics: Evaluation of the antimicrobial properties, stability, and safety. Microb. Pathog. 2021, 161, 105301. [Google Scholar] [CrossRef]
- Park, C.B.; Kim, M.S.; Kim, S.C. A Novel Antimicrobial Peptide from Bufo bufo gargarizans. Biochem. Biophys. Res. Commun. 1996, 218, 408–413. [Google Scholar] [CrossRef]
- Koo, Y.S.; Kim, J.M.; Park, I.Y.; Yu, B.J.; Jang, S.A.; Kim, K.-S.; Park, C.B.; Cho, J.H.; Kim, S.C. Structure–activity relations of parasin I, a histone H2A-derived antimicrobial peptide. Peptides 2008, 29, 1102–1108. [Google Scholar] [CrossRef]
- Potter, R.; Truelstrup Hansen, L.; Gill, T.A. Inhibition of foodborne bacteria by native and modified protamine: Importance of electrostatic interactions. Int. J. Food Microbiol. 2005, 103, 23–34. [Google Scholar] [CrossRef]
- Iohara, K.; Kawarasaki, M.; Koga, T.; Sekido, H.; Sugimoto, M.; Enari, H. The anti-candida peptide including an arginine-rich sequence. J. Antibact. Antifung. Agents 2009, 37, 413–420. Available online: https://agris.fao.org/agris-search/search.do?recordID=JP2009005656 (accessed on 2 July 2022).
- Nagao, J.I.; Cho, T.; Mitarai, M.; Iohara, K.; Hayama, K.; Abe, S.; Tanaka, Y. Antifungal activity in vitro and in vivo of a salmon protamine peptide and its derived cyclic peptide against Candida albicans. FEMS Yeast Res. 2017, 17, fow099. [Google Scholar] [CrossRef] [PubMed]
- Lima, B.; Ricci, M.; Garro, A.; Juhász, T.; Szigyártó, I.C.; Papp, Z.I.; Feresin, G.; Garcia de la Torre, J.; Lopez Cascales, J.; Fülöp, L.; et al. New short cationic antibacterial peptides. Synthesis, biological activity and mechanism of action. BBA Biomembr. 2021, 1863, 183665. [Google Scholar] [CrossRef] [PubMed]
- Perez, C.; Radhakrishnan, M.L.; Elmore, D.E. Investigating Buforin II interactions with nucleic acids under crowded conditions. Biophys. J. 2017, 112, 518a. [Google Scholar] [CrossRef]
- Martin, J.K.; Sheehan, J.P.; Bratton, B.P.; Moore, G.M.; Mateus, A.; Li, S.H.-J.; Kim, H.; Rabinowitz, J.D.; Typas, A.; Savitski, M.M.; et al. A dual-mechanism antibiotic kills gram-negative bacteria and avoids drug resistance. Cell 2020, 181, 1518–1532.e14. [Google Scholar] [CrossRef] [PubMed]
- Wu, Y.P.; Bai, J.R.; Zhong, K.; Huang, Y.N.; Gao, H. A dual antibacterial mechanism involved in membrane disruption and DNA binding of 2R,3R-dihydromyricetin from pine needles of Cedrus deodara against Staphylococcus aureus. Food Chem. 2017, 218, 463–470. [Google Scholar] [CrossRef]
- Qutb, A.M.; Wei, F.; Dong, W.B. Prediction and characterization of cationic arginine-rich plant antimicrobial peptide SM-985 from Teosinte (Zea mays ssp. mexicana). Front. Microbiol. 2020, 11, 1353. [Google Scholar] [CrossRef] [PubMed]
- Holton, T.A.; Pollastri, G.; Shields, D.C.; Mooney, C. CPPpred: Prediction of cell penetrating peptides. Bioinformatics 2013, 29, 3094–3096. [Google Scholar] [CrossRef]
- Zhu, X.; Shan, A.; Ma, Z.; Xu, W.; Wang, J.J.; Chou, S.L.; Cheng, B.J. Bactericidal efficiency and modes of action of the novel antimicrobial peptide T9W against Pseudomonas aeruginosa. Antimicrob. Agents Chemother. 2015, 59, 3008–3017. [Google Scholar] [CrossRef]





| No. | Accession | Score | Coverage (%) | Peptides | Average Mass (Da) | Description |
|---|---|---|---|---|---|---|
| 1 | A0A444UNK7 | 137.49 | 35 | 25 | 27,177 | A. ruthenus Histone H2A |
| 2 | A0A444UNJ1 | 122.75 | 30 | 14 | 13,729 | A. ruthenus Histone H2A |
| 3 | A0A444UBZ7 | 93.95 | 11 | 4 | 13,599 | A. ruthenus Histone H2A |
| 4 | A0A444UFZ9 | 80.73 | 45 | 10 | 13,758 | A. ruthenus Histone H2B |
| 5 | A0A444UNI9 | 80.73 | 44 | 10 | 13,847 | A. ruthenus Histone H2B |
| 6 | A0A662YT88 | 76.31 | 17 | 7 | 20,965 | A. ruthenus Histone H1 |
| 7 | A0A444UNK9 | 51.66 | 28 | 7 | 11,349 | A. ruthenus Histone H4 |
| 8 | A0A444UNI6 | 51.66 | 28 | 7 | 11,367 | A. ruthenus Histone H4 |
| 9 | A0A444UKX4 | 51.66 | 27 | 6 | 11,448 | A. ruthenus Histone H4 |
| 10 | A0A444V4L3 | 51.66 | 20 | 5 | 11,411 | A. ruthenus Histone H4 |
| 11 | A0A444UV61 | 51.66 | 17 | 3 | 11,379 | A. ruthenus Histone H4 |
| No. | Peptide | Blast Results of CAMPR4 | ||||
|---|---|---|---|---|---|---|
| Organism | Description | Sequence Length | Antibacterial | Reference | ||
| 1 | KESYAIY | Rhacophorus schlegelii | H2B | 125 | Gram-negative (E. coli) | [31] |
| 2 | NSFVNDIFE | |||||
| 3 | YNKRSTITS | |||||
| 4 | NDEELNK | Litopenaeus vannamei | H2A | 122 | Gram-positive (Micrococcus luteus) | [32] |
| 5 | NDEELNKL | |||||
| 6 | NDEELNKLM | |||||
| 7 | NDEELNKLMG | |||||
| 8 | IAQGGVLPNIQ | |||||
| 9 | GGVLPNIQA | |||||
| 10 | GGVLPNIQ | |||||
| 11 | GVLPNIQ | |||||
Disclaimer/Publisher’s Note: The statements, opinions and data contained in all publications are solely those of the individual author(s) and contributor(s) and not of MDPI and/or the editor(s). MDPI and/or the editor(s) disclaim responsibility for any injury to people or property resulting from any ideas, methods, instructions or products referred to in the content. |
© 2023 by the authors. Licensee MDPI, Basel, Switzerland. This article is an open access article distributed under the terms and conditions of the Creative Commons Attribution (CC BY) license (https://creativecommons.org/licenses/by/4.0/).
Share and Cite
Li, H.-L.; Chen, Y.-N.; Cai, J.; Liao, T.; Zu, X.-Y. Identification, Screening and Antibacterial Mechanism Analysis of Novel Antimicrobial Peptides from Sturgeon (Acipenser ruthenus) Spermary. Mar. Drugs 2023, 21, 386. https://doi.org/10.3390/md21070386
Li H-L, Chen Y-N, Cai J, Liao T, Zu X-Y. Identification, Screening and Antibacterial Mechanism Analysis of Novel Antimicrobial Peptides from Sturgeon (Acipenser ruthenus) Spermary. Marine Drugs. 2023; 21(7):386. https://doi.org/10.3390/md21070386
Chicago/Turabian StyleLi, Hai-Lan, Ya-Nan Chen, Jun Cai, Tao Liao, and Xiao-Yan Zu. 2023. "Identification, Screening and Antibacterial Mechanism Analysis of Novel Antimicrobial Peptides from Sturgeon (Acipenser ruthenus) Spermary" Marine Drugs 21, no. 7: 386. https://doi.org/10.3390/md21070386
APA StyleLi, H.-L., Chen, Y.-N., Cai, J., Liao, T., & Zu, X.-Y. (2023). Identification, Screening and Antibacterial Mechanism Analysis of Novel Antimicrobial Peptides from Sturgeon (Acipenser ruthenus) Spermary. Marine Drugs, 21(7), 386. https://doi.org/10.3390/md21070386

