Resistomycin Inhibits Wnt/β-Catenin Signaling to Induce the Apoptotic Death of Human Colorectal Cancer Cells
Abstract
1. Introduction
2. Results
2.1. Resistomycin Suppresses the Viability of CRC Cells
2.2. Resistomycin Induces the Apoptotic Death of CRC Cells
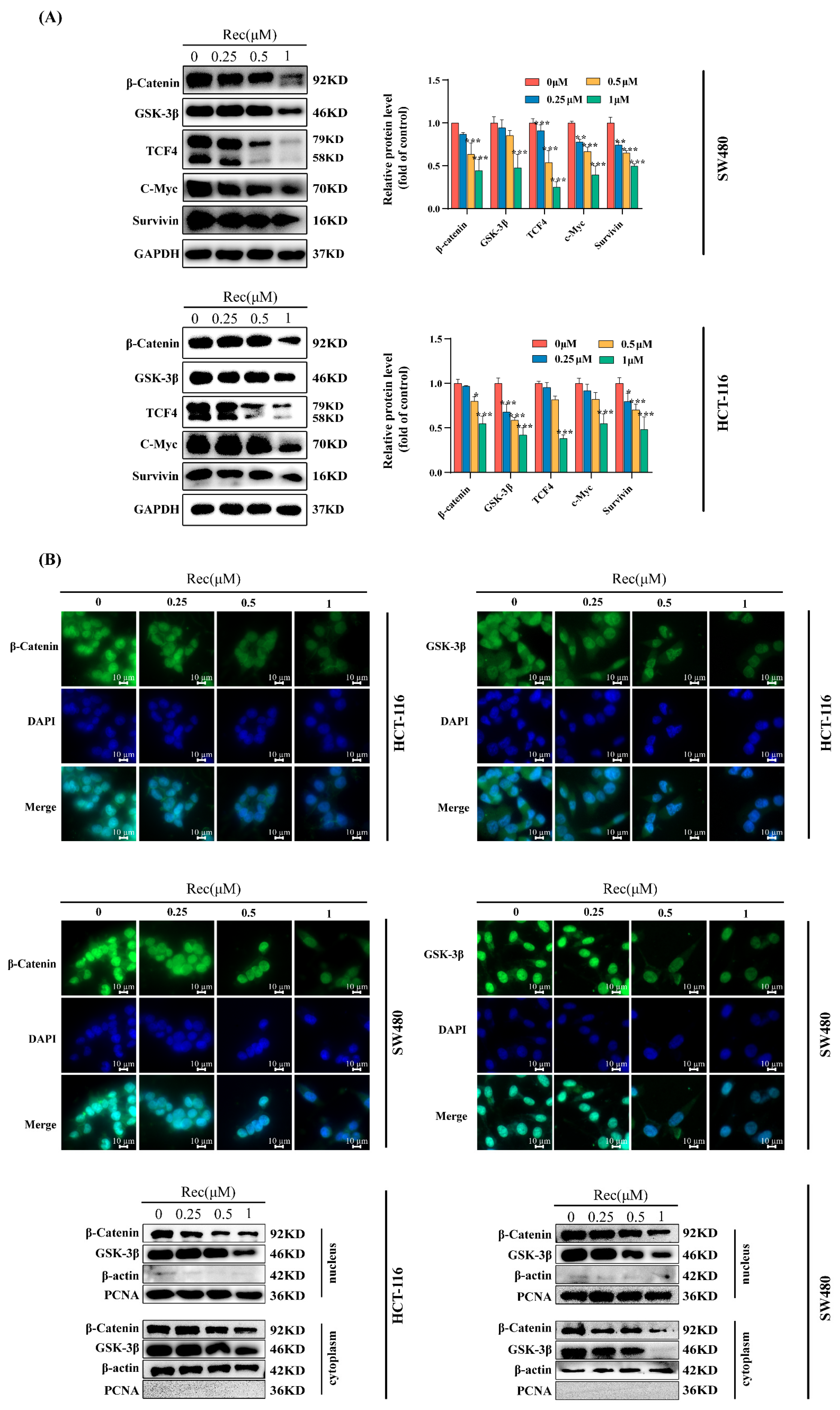
2.3. Resistomycin Suppresses Wnt/β-Catenin Pathway Activity
2.4. Resistomycin Inhibits Wnt/β-Catenin Signaling to Induce CRC Cell Apoptosis
2.5. β-Catenin Knockdown Inhibits Downstream Signaling and Promotes Apoptotic Death
3. Discussion
4. Materials and Methods
4.1. Chemicals and Reagents
4.2. Cell Culture
4.3. MTT Assay
4.4. DAPI Staining
4.5. Flow Cytometry
4.6. Immunofluorescence
4.7. β-Catenin Silencing
4.8. Western Blot Analysis
4.9. Statistical Analysis
5. Conclusions
Author Contributions
Funding
Institutional Review Board Statement
Data Availability Statement
Acknowledgments
Conflicts of Interest
References
- Xi, Y.; Xu, P. Global Colorectal Cancer Burden in 2020 and Projections to 2040. Transl. Oncol. 2021, 14, 101174. [Google Scholar] [CrossRef]
- Xia, C.; Dong, X.; Li, H.; Cao, M.; Sun, D.; He, S.; Yang, F.; Yan, X.; Zhang, S.; Li, N.; et al. Cancer Statistics in China and United States, 2022: Profiles, Trends, and Determinants. Chin. Med. J. 2022, 135, 584–590. [Google Scholar] [CrossRef] [PubMed]
- Sung, H.; Ferlay, J.; Siegel, R.L.; Laversanne, M.; Soerjomataram, I.; Jemal, A.; Bray, F. Global Cancer Statistics 2020: GLOBOCAN Estimates of Incidence and Mortality Worldwide for 36 Cancers in 185 Countries. CA Cancer J. Clin. 2021, 71, 209–249. [Google Scholar] [CrossRef] [PubMed]
- Sawicki, T.; Ruszkowska, M.; Danielewicz, A.; Niedźwiedzka, E.; Arłukowicz, T.; Przybyłowicz, K.E. A Review of Colorectal Cancer in Terms of Epidemiology, Risk Factors, Development, Symptoms and Diagnosis. Cancers 2021, 13, 2025. [Google Scholar] [CrossRef] [PubMed]
- Rothwell, J.A.; Murphy, N.; Bešević, J.; Kliemann, N.; Jenab, M.; Ferrari, P.; Achaintre, D.; Gicquiau, A.; Vozar, B.; Scalbert, A.; et al. Metabolic Signatures of Healthy Lifestyle Patterns and Colorectal Cancer Risk in a European Cohort. Clin. Gastroenterol. Hepatol. 2022, 20, e1061–e1082. [Google Scholar] [CrossRef]
- Patel, S.G.; Karlitz, J.J.; Yen, T.; Lieu, C.H.; Boland, C.R. The Rising Tide of Early-Onset Colorectal Cancer: A Comprehensive Review of Epidemiology, Clinical Features, Biology, Risk Factors, Prevention, and Early Detection. Lancet Gastroenterol. Hepatol. 2022, 7, 262–274. [Google Scholar] [CrossRef]
- Stoffel, E.M.; Murphy, C.C. Epidemiology and Mechanisms of the Increasing Incidence of Colon and Rectal Cancers in Young Adults. Gastroenterology 2020, 158, 341–353. [Google Scholar] [CrossRef] [PubMed]
- Hossain, M.S.; Karuniawati, H.; Jairoun, A.A.; Urbi, Z.; Ooi, D.J.; John, A.; Lim, Y.C.; Kibria, K.M.K.; Mohiuddin, A.K.M.; Ming, L.C.; et al. Colorectal Cancer: A Review of Carcinogenesis, Global Epidemiology, Current Challenges, Risk Factors, Preventive and Treatment Strategies. Cancers 2022, 14, 1732. [Google Scholar] [CrossRef]
- Plundrich, D.; Chikhladze, S.; Fichtner-Feigl, S.; Feuerstein, R.; Briquez, P.S. Molecular Mechanisms of Tumor Immunomodulation in the Microenvironment of Colorectal Cancer. Int. J. Mol. Sci. 2022, 23, 2782. [Google Scholar] [CrossRef]
- Kishore, C.; Bhadra, P. Current Advancements and Future Perspectives of Immunotherapy in Colorectal Cancer Research. Eur. J. Pharmacol. 2021, 893, 173819. [Google Scholar] [CrossRef]
- Punt, C.J.A.; Koopman, M.; Vermeulen, L. From Tumour Heterogeneity to Advances in Precision Treatment of Colorectal Cancer. Nat. Rev. Clin. Oncol. 2017, 14, 235–246. [Google Scholar] [CrossRef] [PubMed]
- Van der Jeught, K.; Xu, H.-C.; Li, Y.-J.; Lu, X.-B.; Ji, G. Drug Resistance and New Therapies in Colorectal Cancer. World J. Gastroenterol. 2018, 24, 3834–3848. [Google Scholar] [CrossRef] [PubMed]
- Zhang, Y.; Wang, X. Targeting the Wnt/Beta-Catenin Signaling Pathway in Cancer. J. Hematol. Oncol. 2020, 13, 165. [Google Scholar] [CrossRef] [PubMed]
- Steinhart, Z.; Angers, S. Wnt Signaling in Development and Tissue Homeostasis. Development 2018, 145, dev146589. [Google Scholar] [CrossRef] [PubMed]
- You, Z.; Saims, D.; Chen, S.; Zhang, Z.; Guttridge, D.C.; Guan, K.; MacDougald, O.A.; Brown, A.M.C.; Evan, G.; Kitajewski, J.; et al. Correction: Wnt Signaling Promotes Oncogenic Transformation by Inhibiting c-Myc–Induced Apoptosis. J. Cell Biol. 2021, 220, jcb.20020111004052021c. [Google Scholar] [CrossRef] [PubMed]
- Li, V.S.W.; Ng, S.S.; Boersema, P.J.; Low, T.Y.; Karthaus, W.R.; Gerlach, J.P.; Mohammed, S.; Heck, A.J.R.; Maurice, M.M.; Mahmoudi, T.; et al. Wnt Signaling through Inhibition of Beta-Catenin Degradation in an Intact Axin1 Complex. Cell 2012, 149, 1245–1256. [Google Scholar] [CrossRef] [PubMed]
- Kim, N.-G.; Xu, C.; Gumbiner, B.M. Identification of Targets of the Wnt Pathway Destruction Complex in Addition to Beta-Catenin. Proc. Natl. Acad. Sci. USA 2009, 106, 5165–5170. [Google Scholar] [CrossRef]
- Latres, E.; Chiaur, D.S.; Pagano, M. The Human F Box Protein Beta-Trcp Associates with the Cul1/Skp1 Complex and Regulates the Stability of Beta-Catenin. Oncogene 1999, 18, 849–854. [Google Scholar] [CrossRef]
- Bilic, J.; Huang, Y.-L.; Davidson, G.; Zimmermann, T.; Cruciat, C.-M.; Bienz, M.; Niehrs, C. Wnt Induces LRP6 Signalosomes and Promotes Dishevelled-Dependent LRP6 Phosphorylation. Science 2007, 316, 1619–1622. [Google Scholar] [CrossRef]
- Kishida, S.; Yamamoto, H.; Hino, S.; Ikeda, S.; Kishida, M.; Kikuchi, A. DIX Domains of Dvl and Axin Are Necessary for Protein Interactions and Their Ability to Regulate β-Catenin Stability. Mol. Cell. Biol. 1999, 19, 4414. [Google Scholar] [CrossRef]
- Cadigan, K.M.; Waterman, M.L. TCF/LEFs and Wnt Signaling in the Nucleus. Cold Spring Harb. Perspect. Biol. 2012, 4, a007906. [Google Scholar] [CrossRef]
- Fuchs, Y.; Steller, H. Programmed Cell Death in Animal Development and Disease. Cell 2011, 147, 742–758. [Google Scholar] [CrossRef]
- Pfeffer, C.M.; Singh, A.T.K. Apoptosis: A Target for Anticancer Therapy. Int. J. Mol. Sci. 2018, 19, 448. [Google Scholar] [CrossRef]
- Carneiro, B.A.; El-Deiry, W.S. Targeting Apoptosis in Cancer Therapy. Nat. Rev. Clin. Oncol. 2020, 17, 395–417. [Google Scholar] [CrossRef] [PubMed]
- Pecina-Slaus, N. Wnt Signal Transduction Pathway and Apoptosis: A Review. Cancer Cell Int. 2010, 10, 22. [Google Scholar] [CrossRef] [PubMed]
- Yang, M.H.; Ha, I.J.; Lee, S.-G.; Lee, J.; Um, J.-Y.; Ahn, K.S. Ginkgolide C Promotes Apoptosis and Abrogates Metastasis of Colorectal Carcinoma Cells by Targeting Wnt/Beta-Catenin Signaling Pathway. IUBMB Life 2021, 73, 1222–1234. [Google Scholar] [CrossRef]
- Arora, S.K. Molecular Structure of Heliomycin, an Inhibitor of RNA Synthesis. J. Antibiot. 1985, 38, 113–115. [Google Scholar] [CrossRef] [PubMed][Green Version]
- Vijayabharathi, R.; Bruheim, P.; Andreassen, T.; Raja, D.S.; Devi, P.B.; Sathyabama, S.; Priyadarisini, V.B. Assessment of Resistomycin, as an Anticancer Compound Isolated and Characterized from Streptomyces Aurantiacus AAA5. J. Microbiol. 2011, 49, 920–926. [Google Scholar] [CrossRef]
- Liu, S.-S.; Qi, J.; Teng, Z.-D.; Tian, F.-T.; Lv, X.-X.; Li, K.; Song, Y.-J.; Xie, W.-D.; Hu, Z.-W.; Li, X. Resistomycin Attenuates Triple-Negative Breast Cancer Progression by Inhibiting E3 Ligase Pellino-1 and Inducing SNAIL/SLUG Degradation. Signal Transduct. Target. Ther. 2020, 5, 133. [Google Scholar] [CrossRef]
- Han, Z.; Zhao, X.; Zhang, E.; Ma, J.; Zhang, H.; Li, J.; Xie, W.; Li, X. Resistomycin Induced Apoptosis and Cycle Arrest in Human Hepatocellular Carcinoma Cells by Activating P38 MAPK Pathway In Vitro and In Vivo. Pharmaceuticals 2021, 14, 958. [Google Scholar] [CrossRef]
- Xu, G.; Kuang, G.; Jiang, W.; Jiang, R.; Jiang, D. Polydatin Promotes Apoptosis through Upregulation the Ratio of Bax/Bcl-2 and Inhibits Proliferation by Attenuating the β-Catenin Signaling in Human Osteosarcoma Cells. Am. J. Transl. Res. 2016, 8, 922–931. [Google Scholar] [PubMed]
- Du, W.J.; Li, J.K.; Du, W.J.; Li, J.K.; Wang, Q.Y.; Hou, J.B.; Yu, B. Lithium Chloride Regulates Connexin43 in Skeletal Myoblasts In Vitro: Possible Involvement in Wnt/β-Catenin Signaling. Cell Commun. Adhes. 2008, 15, 261–271. [Google Scholar] [CrossRef] [PubMed]
- Wang, B.; Kohli, J.; Demaria, M. Senescent Cells in Cancer Therapy: Friends or Foes? Trends Cancer 2020, 6, 838–857. [Google Scholar] [CrossRef] [PubMed]
- Basu, A. The Interplay between Apoptosis and Cellular Senescence: Bcl-2 Family Proteins as Targets for Cancer Therapy. Pharmacol. Ther. 2022, 230, 107943. [Google Scholar] [CrossRef] [PubMed]
- Singh, P.; Lim, B. Targeting Apoptosis in Cancer. Curr. Oncol. Rep. 2022, 24, 273–284. [Google Scholar] [CrossRef]
- Atay, I.N.G. The Importance of Apoptosis in Cancer Development and Treatment. Turk. J. Oncol. 2021, 36, 381–388. [Google Scholar] [CrossRef]
- Kock, I.; Maskey, R.P.; Biabani, M.a.F.; Helmke, E.; Laatsch, H. 1-Hydroxy-1-Norresistomycin and Resistoflavin Methyl Ether: New Antibiotics from Marine-Derived Streptomycetes. J. Antibiot. 2005, 58, 530–534. [Google Scholar] [CrossRef]
- Adinarayana, G.; Venkateshan, M.R.; Bapiraju, V.V.S.N.K.; Sujatha, P.; Premkumar, J.; Ellaiah, P.; Zeeck, A. Cytotoxic Compounds from the Marine Actinobacterium Streptomyces corchorusii AUBN(1)/7. Russ. J. Bioorg. Chem. 2006, 32, 295–300. [Google Scholar] [CrossRef]
- Gorajana, A.; Kurada, B.; Peela, S.; Jangam, P.; Vinjamuri, S.; Poluri, E.; Zeeck, A. 1-Hydroxy-1-Norresistomycin, a New Cytotoxic Compound from a Marine Actinomycete, Streptomyces chibaensis AUBN(1)/7. J. Antibiot. 2005, 58, 526–529. [Google Scholar] [CrossRef]
- Elmallah, M.I.Y.; Cogo, S.; Constantinescu, A.A.; Elifio-Esposito, S.; Abdelfattah, M.S.; Micheau, O. Marine Actinomycetes-Derived Secondary Metabolites Overcome TRAIL-Resistance via the Intrinsic Pathway through Downregulation of Survivin and XIAP. Cells 2020, 9, 1760. [Google Scholar] [CrossRef]
- Kim, M.C.; Cullum, R.; Hebishy, A.M.S.; Mohamed, H.A.; Faraag, A.H.; Salah, N.M.; Abdelfattah, M.S.; Fenical, W. Mersaquinone, A New Tetracene Derivative from the Marine-Derived Streptomyces sp. EG1 Exhibiting Activity against Methicillin-Resistant Staphylococcus aureus (MRSA). Antibiotics 2020, 9, 252. [Google Scholar] [CrossRef]
- Liu, J.; Xiao, Q.; Xiao, J.; Niu, C.; Li, Y.; Zhang, X.; Zhou, Z.; Shu, G.; Yin, G. Wnt/Beta-Catenin Signalling: Function, Biological Mechanisms, and Therapeutic Opportunities. Signal Transduct. Target. Ther. 2022, 7, 3. [Google Scholar] [CrossRef] [PubMed]
- Zhu, Y.; Li, X. Advances of Wnt Signalling Pathway in Colorectal Cancer. Cells 2023, 12, 447. [Google Scholar] [CrossRef] [PubMed]
- Lazarova, D.L.; Bordonaro, M.; Carbone, R.; Sartorelli, A.C. Linear Relationship between WNT Activity Levels and Apoptosis in Colorectal Carcinoma Cells Exposed to Butyrate. Int. J. Cancer 2004, 110, 523–531. [Google Scholar] [CrossRef] [PubMed]
- Wu, L.; He, S.; He, Y.; Wang, X.; Lu, L. IC-2 Suppresses Proliferation and Induces Apoptosis of Bladder Cancer Cells via the Wnt/Beta-Catenin Pathway. Med. Sci. Monit. 2018, 24, 8074–8080. [Google Scholar] [CrossRef] [PubMed]
- Park, M.; Kwon, H.J.; Kim, S.H. Homoharringtonine Induces Apoptosis in Human Colorectal Carcinoma HCT116 Cells Via Downregulation of Wnt/β-Catenin Signaling Cascade. Bull. Korean Chem. Soc. 2019, 40, 196–199. [Google Scholar] [CrossRef]
- Zhao, X.; Han, Z.; Ma, J.; Jiang, S.; Li, X. A Novel N-Sulfonylamidine-Based Derivative Inhibits Proliferation, Migration, and Invasion in Human Colorectal Cancer Cells by Suppressing Wnt/Beta-Catenin Signaling Pathway. Pharmaceutics 2021, 13, 651. [Google Scholar] [CrossRef]
- Wang, T.-L.; Ouyang, C.-S.; Lin, L.-Z. Beta-Asarone Suppresses Wnt/Beta-Catenin Signaling to Reduce Viability, Inhibit Migration/Invasion/Adhesion and Induce Mitochondria-Related Apoptosis in Lung Cancer Cells. Biomed. Pharmacother. 2018, 106, 821–830. [Google Scholar] [CrossRef]





| Cell Line | IC50 (μM/L) | |
|---|---|---|
| Resistomycin | Doxorubicin | |
| HCT-116 | 1.36 ± 0.26 | 1.18 ± 0.32 |
| SW480 | 1.05 ± 0.57 | 1.01 ± 0.26 |
| SW620 | 5.62 ± 0.74 | 1.41 ± 0.93 |
| HT-29 | 3.31 ± 0.41 | 1.31 ± 0.39 |
| QSG-7701 | 15.23 ± 1.44 | 1.73 ± 0.19 |
Disclaimer/Publisher’s Note: The statements, opinions and data contained in all publications are solely those of the individual author(s) and contributor(s) and not of MDPI and/or the editor(s). MDPI and/or the editor(s) disclaim responsibility for any injury to people or property resulting from any ideas, methods, instructions or products referred to in the content. |
© 2023 by the authors. Licensee MDPI, Basel, Switzerland. This article is an open access article distributed under the terms and conditions of the Creative Commons Attribution (CC BY) license (https://creativecommons.org/licenses/by/4.0/).
Share and Cite
Zhu, Y.; Zhang, E.; Gao, H.; Shang, C.; Yin, M.; Ma, M.; Liu, Y.; Zhang, X.; Li, X. Resistomycin Inhibits Wnt/β-Catenin Signaling to Induce the Apoptotic Death of Human Colorectal Cancer Cells. Mar. Drugs 2023, 21, 622. https://doi.org/10.3390/md21120622
Zhu Y, Zhang E, Gao H, Shang C, Yin M, Ma M, Liu Y, Zhang X, Li X. Resistomycin Inhibits Wnt/β-Catenin Signaling to Induce the Apoptotic Death of Human Colorectal Cancer Cells. Marine Drugs. 2023; 21(12):622. https://doi.org/10.3390/md21120622
Chicago/Turabian StyleZhu, Yaoyao, E Zhang, Huan Gao, Chuangeng Shang, Mengxiong Yin, Mingtao Ma, Yu Liu, Xuanfeng Zhang, and Xia Li. 2023. "Resistomycin Inhibits Wnt/β-Catenin Signaling to Induce the Apoptotic Death of Human Colorectal Cancer Cells" Marine Drugs 21, no. 12: 622. https://doi.org/10.3390/md21120622
APA StyleZhu, Y., Zhang, E., Gao, H., Shang, C., Yin, M., Ma, M., Liu, Y., Zhang, X., & Li, X. (2023). Resistomycin Inhibits Wnt/β-Catenin Signaling to Induce the Apoptotic Death of Human Colorectal Cancer Cells. Marine Drugs, 21(12), 622. https://doi.org/10.3390/md21120622
