Bio-Guided Optimization of Cystoseira abies-marina Cosmeceuticals Extraction by Advanced Technologies
Abstract
1. Introduction
2. Results and Discussion
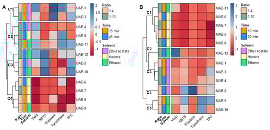
2.1. Ultrasound- and Microwave-Assisted Extraction
2.2. Antiaging Activities
2.3. Factor Analysis of Mixed Data (FAMD)
2.3.1. Ultrasound-Assisted Extraction
2.3.2. Microwave-Assisted Extraction
3. Materials and Methods
3.1. Macroalgae Collection
3.2. Extraction of Cystoseira abies-marina
3.2.1. Ultrasound-Assisted Extraction
3.2.2. Microwave-Assisted Extraction
3.3. Biological Activities
3.3.1. DPPH Radical Scavenging Activity
3.3.2. ABTS Radical Scavenging Assay
3.3.3. Total Phenolic Content (TPC) Determination
3.3.4. Hyaluronidase Inhibition Assay
3.3.5. Tyrosinase Inhibition Assay
3.3.6. Elastase Inhibition Assay
3.3.7. Collagenase Inhibition Assay
3.4. Statistical Analysis
4. Conclusions
Author Contributions
Funding
Institutional Review Board Statement
Informed Consent Statement
Data Availability Statement
Conflicts of Interest
References
- Karthikeyan, A.; Joseph, A.; Nair, B.G. Promising bioactive compounds from the marine environment and their potential effects on various diseases. J. Genet. Eng. Biotechnol. 2022, 20, 14. [Google Scholar] [CrossRef] [PubMed]
- Lalegerie, F.; Gager, L.; Stiger-Pouvreau, V.; Connan, S. The stressful life of red and brown seaweeds on the temperate intertidal zone: Effect of abiotic and biotic parameters on the physiology of macroalgae and content variability of particular metabolites. In Advances in Botanical Research; Bourgougnon, N., Ed.; Academic Press: Cambridge, MA, USA, 2020; Volume 95, pp. 247–287. [Google Scholar] [CrossRef]
- Matos, G.S.; Pereira, S.G.; Genisheva, Z.A.; Gomes, A.M.; Teixeira, J.A.; Rocha, C.M.R. Advances in extraction methods to recover added-value compounds from seaweeds: Sustainability and functionality. Foods 2021, 10, 516. [Google Scholar] [CrossRef] [PubMed]
- Lomartire, S.; Gonçalves, A.M.M. An overview of potential seaweed-derived bioactive compounds for pharmaceutical applications. Mar. Drugs 2022, 20, 141. [Google Scholar] [CrossRef]
- Michalak, I.; Tiwari, R.; Dhawan, M.; Alagawany, M.; Farag, M.R.; Sharun, K.; Emran, T.B.; Dhama, K. Antioxidant effects of seaweeds and their active compounds on animal health and production—A review. Vet. Q. 2022, 42, 48–67. [Google Scholar] [CrossRef] [PubMed]
- Michalak, I.; Dmytryk, A.; Chojnacka, K. Algae cosmetics. In Encyclopedia of Marine Biotechnology; Kim, S.-K., Ed.; John Wiley & Sons: New York, NY, USA, 2020; Volume 1, pp. 65–85. [Google Scholar] [CrossRef]
- Kalasariya, H.S.; Yadav, V.K.; Yadav, K.K.; Tirth, V.; Algahtani, A.; Islam, S.; Gupta, N.; Jeon, B.-H. Seaweed-based molecules and their potential biological activities: An eco-sustainable cosmetics. Molecules 2021, 26, 5313. [Google Scholar] [CrossRef] [PubMed]
- Fleurence, J. Perspectives on the use of algae in agriculture and animal production. Phycology 2021, 1, 79–82. [Google Scholar] [CrossRef]
- Morais, T.; Cotas, J.; Pacheco, D.; Pereira, L. Seaweeds compounds: An ecosustainable source of cosmetic ingredients? Cosmetics 2021, 8, 8. [Google Scholar] [CrossRef]
- Guiry, M.D.; Guiry, G.M. AlgaeBase. World-Wide Electronic Publication, National University of Ireland, Galway. Available online: https://www.algaebase.org (accessed on 19 October 2022).
- Gouveia, V.L.M.; Seca, A.M.L.; Barreto, M.C.; Neto, A.I.; Kijjoa, A.; Silva, A.M.S. Cytotoxic meroterpenoids from the macroalga Cystoseira abies-marina. Phytochem. Lett. 2013, 6, 593–597. [Google Scholar] [CrossRef]
- Fernández, J.J.; Navarro, G.; Norte, M. Novel metabolites from the brown alga Cystoseira abies-marina. Nat. Prod. Lett. 1998, 12, 285–291. [Google Scholar] [CrossRef]
- Amico, V. Marine brown algae family Cystoseiraceae: Chemistry and chemotaxonomy. Phytochemistry 1995, 39, 1257–1279. [Google Scholar] [CrossRef]
- Sánchez-Camargo, A.P.; Montero, L.; Cifuentes, A.; Herrero, M.; Ibáñez, E. Application of Hansen solubility approach for the subcritical and supercritical selective extraction of phlorotannins from Cystoseira abies-marina. RSC Adv. 2016, 6, 94884–94895. [Google Scholar] [CrossRef]
- Rosa, G.P.; Barreto, M.C.; Seca, A.M.L.; Pinto, D.C.G.A. Chemical Composition and Phytopharmaceuticals: An Overview of the Caulerpa and Cystoseira Genera. In Sustainable Global Resources of Seaweeds; Ranga Rao, A., Ravishankar, G.A., Eds.; Springer: Cham, Switzerland, 2022; Volume 2, pp. 473–493. [Google Scholar] [CrossRef]
- Geow, C.H.; Tan, M.C.; Yeap, S.P.; Chin, N.L. A review on extraction techniques and its future applications in industry. Eur. J. Lipid Sci. Technol. 2021, 123, 2000302. [Google Scholar] [CrossRef]
- Gouda, M.; Bekhit, A.E.D.; Tang, Y.; Huang, Y.; Huang, L.; He, Y.; Li, X. Recent innovations of ultrasound green technology in herbal phytochemistry: A review. Ultrason. Sonochem. 2021, 73, 105538. [Google Scholar] [CrossRef] [PubMed]
- Senrayan, J.; Venkatachalam, S. A short extraction time of vegetable oil from Carica papaya L. seeds using continuous ultrasound acoustic cavitation: Analysis of fatty acid profile and thermal behavior. J. Food Process Eng. 2019, 42, e12950. [Google Scholar] [CrossRef]
- Chemat, F.; Rombaut, N.; Sicaire, A.G.; Meullemiestre, A.; Fabiano-Tixier, A.S.; Abert-Vian, M. Ultrasound assisted extraction of food and natural products. Mechanisms, techniques, combinations, protocols and applications. A review. Ultrason. Sonochem. 2017, 34, 540. [Google Scholar] [CrossRef]
- Carreira-Casais, A.; Otero, P.; Garcia-Perez, P.; Garcia-Oliveira, P.; Pereira, A.G.; Carpena, M.; Soria-Lopez, A.; Simal-Gandara, J.; Prieto, M.A. Benefits and drawbacks of ultrasound-assisted extraction for the recovery of bioactive compounds from marine algae. Int. J. Environ. Res. Public Health 2021, 18, 9153. [Google Scholar] [CrossRef]
- Gaber, M.A.F.M.; Tujillo, F.J.; Mansour, M.P.; Juliano, P. Improving oil extraction from canola seeds by conventional and advanced methods. Food Eng. Rev. 2018, 10, 198–210. [Google Scholar] [CrossRef]
- Kubrakova, I.V.; Toropchenova, E.S. Microwave heating for enhancing efficiency of analytical operations (Review). Inorg. Mater. 2008, 44, 1509–1519. [Google Scholar] [CrossRef]
- Llompart, M.; Garcia-Jares, C.; Celeiro, M.; Dagnac, T. Microwave-assisted extraction. In Encyclopedia of Analytical Science, 3rd ed.; Worsfold, P., Poole, C., Townshend, A., Miró, M., Eds.; Academic Press: New York, NY, USA, 2019; pp. 67–77. [Google Scholar] [CrossRef]
- Santos, S.A.O.; Félix, R.; Pais, A.C.S.; Rocha, S.M.; Silvestre, A.J.D. The quest for phenolic compounds from macroalgae: A review of extraction and identification methodologies. Biomolecules 2019, 9, 847. [Google Scholar] [CrossRef]
- Ibrahim, N.A.; Zaini, M.A.A. Dielectric properties in microwave-assisted solvent extraction-Present trends and future outlook. Asia-Pac. J. Chem. Eng. 2018, 13, e2230. [Google Scholar] [CrossRef]
- Dodig, S.; Čepelak, I.; Pavić, I. Hallmarks of senescence and aging. Biochem. Med. 2019, 29, 483–497. [Google Scholar] [CrossRef] [PubMed]
- Wagner, W. The link between epigenetic clocks for aging and senescence. Front. Genet. 2019, 10, 303. [Google Scholar] [CrossRef] [PubMed]
- Farris, P.K.; Valacchi, G. Ultraviolet light protection: Is it really enough? Antioxidants 2022, 11, 1484. [Google Scholar] [CrossRef] [PubMed]
- Salminen, A.; Kaarniranta, K.; Kauppinen, A. Photoaging: UV radiation-induced inflammation and immunosuppression accelerate the aging process in the skin. Inflamm. Res. 2022, 71, 817–831. [Google Scholar] [CrossRef] [PubMed]
- Mannino, A.M.; Vaglica, V.; Cammarata, M.; Oddo, E. Effects of temperature on total phenolic compounds in Cystoseira amentacea (C. Agardh) Bory (Fucales, Phaeophyceae) from southern Mediterranean Sea. Plant Biosyst. 2016, 150, 152–160. [Google Scholar] [CrossRef]
- Moussa, H.; Quezada, E.; Viña, D.; Riadi, H.; Gil-Longo, J. Redox-active phenolic compounds mediate the cytotoxic and antioxidant effects of Carpodesmia tamariscifolia (= Cystoseira tamariscifolia). Chem. Biodivers. 2020, 17, e2000121. [Google Scholar] [CrossRef]
- Čagalj, M.; Skroza, D.; Razola-Díaz, M.D.C.; Verardo, V.; Bassi, D.; Frleta, R.; Generalić Mekinić, I.; Tabanelli, G.; Šimat, V. Variations in the composition, antioxidant and antimicrobial activities of Cystoseira compressa during seasonal growth. Mar. Drugs 2022, 20, 64. [Google Scholar] [CrossRef]
- Zárate, R.; Portillo, E.; Teixidó, S.; Carvalho, M.A.A.P.D.; Nunes, N.; Ferraz, S.; Seca, A.M.L.; Rosa, G.P.; Barreto, M.C. Pharmacological and cosmeceutical potential of seaweed beach-casts of macaronesia. Appl. Sci. 2020, 10, 5831. [Google Scholar] [CrossRef]
- Dang, T.T.; Bowyer, M.C.; Van Altena, I.A.; Scarlett, C.J. Optimum conditions of microwave-assisted extraction for phenolic compounds and antioxidant capacity of the brown alga Sargassum vestitum. Sep. Sci. Technol. 2018, 53, 1711–1723. [Google Scholar] [CrossRef]
- Dobrinčić, A.; Balbino, S.; Zorić, Z.; Pedisić, S.; Bursać Kovačević, D.; Elez Garofulić, I.; Dragović-Uzelac, V. Advanced technologies for the extraction of marine brown algal polysaccharides. Mar. Drugs 2020, 18, 168. [Google Scholar] [CrossRef]
- Barreto, M.C.; Mendonça, E.; Gouveia, V.; Anjos, C.; Medeiros, J.S.; Seca, A.M.L.; Neto, A.I. Macroalgae from S. Miguel Island as a potential source of antiproliferative and antioxidant products. Arquipelago. Life Mar. Sci. 2012, 29, 53–58. [Google Scholar]
- Zhang, S.; Duan, E. Fighting against skin aging. Cell Transplant. 2018, 27, 729–738. [Google Scholar] [CrossRef] [PubMed]
- Kang, H.S.; Kim, H.R.; Byun, D.S.; Son, B.W.; Nam, T.J.; Choi, J.S. Tyrosinase inhibitors isolated from the edible brown alga Ecklonia stolonifera. Arch. Pharmacal Res. 2004, 27, 1226–1232. [Google Scholar] [CrossRef] [PubMed]
- Sari, D.M.; Anwar, E.; Nurjanah, N.N.; Arifianti, A.E. Antioxidant and tyrosinase inhibitor activities of ethanol extracts of brown seaweed (Turbinaria conoides) as lightening ingredient. Pharmacogn. J. 2019, 11, 379–382. [Google Scholar] [CrossRef]
- Machado, I.; Costa, J.L.; Leal, M.C.; Pasquaud, S.; Cabral, H. Assessment level and time scales of biodiversity indicators in the scope of the Marine Strategy Framework Directive—A case study for the NE Atlantic. Ecol. Indic. 2019, 105, 242–253. [Google Scholar] [CrossRef]
- Ptak, S.H.; Errico, M.; Christensen, K.V. Extracting activity patterns: Exploratory data analysis on a fucoidan extract data set with mixed variables. Algal Res. 2021, 54, 102220. [Google Scholar] [CrossRef]
- Gasmi, A.; Mujawdiya, P.K.; Noor, S.; Lysiuk, R.; Darmohray, R.; Piscopo, S.; Lenchyk, L.; Antonyak, H.; Dehtiarova, K.; Shanaida, M.; et al. Polyphenols in metabolic diseases. Molecules 2022, 27, 6280. [Google Scholar] [CrossRef]
- Gouda, M.; Chen, K.; Li, X.; Liu, Y.; He, Y. Detection of microalgae single-cell antioxidant and electrochemical potentials by gold microelectrode and Raman micro-spectroscopy combined with chemometrics. Sens. Actuators B Chem. 2021, 329, 129229. [Google Scholar] [CrossRef]
- Babotă, M.; Frumuzachi, O.; Gâvan, A.; Iacoviță, C.; Pinela, J.; Barros, L.; Fereira, I.C.F.R.; Zhang, L.; Lucini, L.; Rocchetti, G.; et al. Optimized ultrasound-assisted extraction of phenolic compounds from Thymus comosus Heuff. ex Griseb. et Schenk (wild thyme) and their bioactive potential. Ultrason. Sonochem. 2022, 84, 105954. [Google Scholar] [CrossRef]
- Kumar, K.; Srivastav, S.; Sharanagat, V.S. Ultrasound assisted extraction (UAE) of bioactive compounds from fruit and vegetable processing by-products: A review. Ultrason. Sonochem. 2021, 70, 105325. [Google Scholar] [CrossRef]
- Chemat, F.; Abert Vian, M.; Fabiano-Tixier, A.-S.; Nutrizio, M.; Režek Jambrak, A.; Munekata, P.E.S.; Lorenzo, J.M.; Barba, F.J.; Binello, A.; Cravotto, G. A review of sustainable and intensified techniques for extraction of food and natural products. Green Chem. 2020, 22, 2325–2353. [Google Scholar] [CrossRef]
- Quah, C.; Kim, K.; Lau, M.; Kim, W.; Cheah, S.; Gundamaraju, R. Pigmentation and dermal conservative effects of the astonishing algae Sargassum polycystum and Padina tenuis on guinea pigs, Human Epidermal Melanocytes (HEM) and Chang cells. Afr. J. Tradit. Complement. Altern. Med. 2014, 11, 77. [Google Scholar] [CrossRef] [PubMed]
- Song, J.H.; Piao, M.J.; Han, X.; Kang, K.A.; Kang, H.K.; Yoon, W.J.; Ko, M.H.; Lee, N.H.; Lee, M.Y.; Chae, S.; et al. Anti-wrinkle effects of Sargassum muticum ethyl acetate fraction on ultraviolet B-irradiated hairless mouse skin and mechanistic evaluation in the human HaCaT keratinocyte cell line. Mol. Med. Rep. 2016, 14, 2937–2944. [Google Scholar] [CrossRef] [PubMed][Green Version]
- Čagalj, M.; Skroza, D.; Tabanelli, G.; Özogul, F.; Šimat, V. Maximizing the antioxidant capacity of Padina pavonica by choosing the right drying and extraction methods. Processes 2021, 9, 587. [Google Scholar] [CrossRef]
- Manandhar, B.; Wagle, A.; Seong, S.H.; Paudel, P.; Kim, H.-R.; Jung, H.A.; Choi, J.S. Phlorotannins with potential anti-tyrosinase and antioxidant activity isolated from the marine seaweed Ecklonia stolonifera. Antioxidants 2019, 8, 240. [Google Scholar] [CrossRef] [PubMed]
- Pérez, L.; Conde, E.; Domínguez, H. Microwave hydrodiffusion and gravity processing of Sargassum muticum. Process Biochem. 2014, 49, 981–988. [Google Scholar] [CrossRef]
- Dorosh, O.; Moreira, M.M.; Rodrigues, F.; Peixoto, A.F.; Freire, C.; Morais, S.; Delerue-Matos, C. Vine-canes valorisation: Ultrasound-assisted extraction from lab to pilot scale. Molecules 2020, 25, 1739. [Google Scholar] [CrossRef]
- Blois, M.S. Antioxidant determinations by the use of a stable free radical. Nature 1958, 181, 1199–1200. [Google Scholar] [CrossRef]
- Re, R.; Pellegrini, N.; Proteggente, A.; Pannala, A.; Yang, M.; Rice-Evans, C. Antioxidant activity applying an improved ABTS radical cation decolorization assay. Free. Radic. Biol. Med. 1999, 26, 1231–1237. [Google Scholar] [CrossRef]
- Blainski, A.; Lopes, G.; De Mello, J. Application and analysis of the folin ciocalteu method for the determination of the total phenolic content from Limonium brasiliense L. Molecules 2013, 18, 6852–6865. [Google Scholar] [CrossRef]
- Ndlovu, G.; Fouche, G.; Tselanyane, M.; Cordier, W.; Steenkamp, V. In vitro determination of the anti-aging potential of four southern African medicinal plants. BMC Complement. Med. Ther. 2013, 13, 304. [Google Scholar] [CrossRef]
- Zhou, J.R.; Kanda, Y.; Tanaka, A.; Manabe, H.; Nohara, T.; Yokomizo, K. Anti-hyaluronidase activity in vitro and amelioration of mouse experimental dermatitis by tomato saponin, esculeoside A. J. Agric. Food Chem. 2016, 64, 403–408. [Google Scholar] [CrossRef]
- Shimizu, K.; Kondo, R.; Sakai, K.; Lee, S.H.; Sato, H. The inhibitory components from Artocarpus incisus on melanin biosynthesis. Planta Med. 1998, 64, 408–412. [Google Scholar] [CrossRef] [PubMed]
- Manosroi, A.; Jantrawut, P.; Akihisa, T.; Manosroi, W.; Manosroi, J. In vitro anti-aging activities of Terminalia chebula gall extract. Pharm. Biol. 2010, 48, 469–481. [Google Scholar] [CrossRef] [PubMed]
- Mandl, I.; MacLennan, J.D.; Howes, E.L.; DeBellis, R.H.; Sohler, A. Isolation and characterization of proteinase and collagenase from Cl. histolyticum. J. Clin. Investig. 1953, 32, 1323–1329. [Google Scholar] [CrossRef] [PubMed]
- R Core Team. R: A Language and Environment for Statistical Computing; R Foundation for Statistical Computing: Vienna, Austria, 2013; Available online: http://www.R-project.org/ (accessed on 1 September 2022).
- Kolde, R. pheatmap: Pretty Heatmaps. R Package Version 1.0.12; R-Project. org/package = pheatmap; CRAN: Vienna, Austria, 2019. [Google Scholar]
- Lê, S.; Josse, J.; Husson, F. FactoMineR: An R package for multivariate analysis. J. Stat. Softw. 2008, 25, 1–18. [Google Scholar] [CrossRef]
- Kassambara, A.; Mundt, F. Package “Factoextra”: Extract and Visualize the Results of Multivariate Data Analyses; CRAN: Vienna, Austria, 2017; Volume 76. [Google Scholar]





| Sample | Solvent | s/l Ratio * | Time (min) | Extract Yield (mg Extract/g d.w) ** |
|---|---|---|---|---|
| UAE-1 | Ethyl Acetate | 1:4 | 15 | 10.0 a |
| UAE-2 | Ethyl Acetate | 1:4 | 45 | 6.5b |
| UAE-3 | Ethyl Acetate | 1:10 | 15 | 6.6 b |
| UAE-4 | Ethyl Acetate | 1:10 | 45 | 8.3 c |
| UAE-5 | Hexane | 1:4 | 15 | 0.9 d |
| UAE-6 | Hexane | 1:4 | 45 | 0.7 d |
| UAE-7 | Hexane | 1:10 | 15 | 1.4 e |
| UAE-8 | Hexane | 1:10 | 45 | 6.9 f |
| UAE-9 | Ethanol | 1:4 | 15 | 3.0 g |
| UAE-10 | Ethanol | 1:4 | 45 | 5.0 h |
| UAE-11 | Ethanol | 1:10 | 15 | 8.2 i |
| UAE-12 | Ethanol | 1:10 | 45 | 8.6 j |
| Sample | Solvent | s/l Ratio * | Time (min) | Extract Yield (mg Extract/g d.w) ** |
|---|---|---|---|---|
| MAE-1 | Ethyl Acetate | 1:4 | 10 | 0.81 a |
| MAE-2 | Ethyl Acetate | 1:4 | 20 | 0.78 b |
| MAE-3 | Ethyl Acetate | 1:10 | 10 | 2.2 c |
| MAE-4 | Ethyl Acetate | 1:10 | 20 | 2.1 d |
| MAE-5 | Hexane | 1:4 | 10 | 0.14 e |
| MAE-6 | Hexane | 1:4 | 20 | 0.19 f |
| MAE-7 | Hexane | 1:10 | 10 | 0.06 g |
| MAE-8 | Hexane | 1:10 | 20 | 0.26 h |
| MAE-9 | Ethanol | 1:4 | 10 | 2.6 i |
| MAE-10 | Ethanol | 1:4 | 20 | 1.6 j |
| MAE-11 | Ethanol | 1:10 | 10 | 2.8 k |
| MAE-12 | Ethanol | 1:10 | 20 | 7.8 l |
| Sample | DPPH | ABTS | TPC | ||
|---|---|---|---|---|---|
| % AA * | EC50 µg/mL | % AA * | EC50 µg/mL | μg GAE/mg ** | |
| UAE-1 | 33.5 ± 0.41 | >250 a | 58.6 ± 0.39 | 236.1 ± 0.12 a | 13.24 ± 0.05 a |
| UAE-2 | 40.2 ± 0.55 | >250 a | 68.2 ± 0.37 | 191.1 ± 0.88 b | 17.31 ± 0.31 b |
| UAE-3 | 32.6 ± 0.74 | >250 a | 56.8 ± 0.89 | 244.1 ± 0.61 c | 15.89 ± 0.15 c |
| UAE-4 | 11.9 ± 0.99 | >250 a | 37.9 ± 0.12 | >250 d | 9.87 ± 0.02 d |
| UAE-5 | 0 | >250 a | 0 | >250 d | 4.65 ± 0.03 e |
| UAE-6 | 0 | >250 a | 0 | >250 d | 5.25 ± 0.01 f |
| UAE-7 | 0 | >250 a | 10.1 ± 0.50 | >250 d | 5.55 ± 0.02 g |
| UAE-8 | 36.8 ± 1.01 | >250 a | 46.1 ± 0.98 | >250 d | 9.90 ± 0.07 d |
| UAE-9 | 40.7 ± 0.15 | >250 a | 56.9 ± 0.63 | 240.5 ± 0.39 e | 12.13 ± 0.01 h |
| UAE-10 | 33.8 ± 0.69 | >250 a | 61.2 ± 0.87 | 180.2 ± 0.85 f | 18.96 ± 0.09 i |
| UAE-11 | 34.5 ± 0.21 | >250 a | 58.5 ± 0.84 | 233.3 ± 0.55 g | 16.71 ± 0.15 j |
| UAE-12 | 29.2 ± 0.86 | >250 a | 61.0 ± 0.96 | 182.1 ± 0.99 h | 14.02 ± 0.02 k |
| MAE-1 | 16.44 ± 0.46 | >250 a | 63.04 ± 1.0 | 168.74 ± 1.4 i | 6.82 ± 0.06 l |
| MAE-2 | 26.00 ± 0.80 | >250 a | 77.45 ± 0.94 | 89.40 ± 0.62 j | 9.89 ± 0.20 d |
| MAE-3 | 15.73 ± 0.18 | >250 a | 63.73 ± 1.6 | 160.69 ± 0.65 k | 11.05 ± 0.05 m |
| MAE-4 | 15.18 ± 0.76 | >250 a | 61.10 ± 0.64 | 164.83 ± 0.66 l | 8.68 ± 0.11 n |
| MAE-5 | 0 | >250 a | 14.37 ± 0.56 | >250 d | 1.22 ± 0.05 o |
| MAE-6 | 0 | >250 a | 14.33 ± 0.90 | >250 d | 4.51 ± 0.01 e |
| MAE-7 | 0 | >250 a | 10.67 ± 0.30 | >250 d | 0 g |
| MAE-8 | 0 | >250 a | 13.15 ± 0.45 | >250 d | 2.37 ± 0.01 q |
| MAE-9 | 22.18 ± 0.53 | >250 a | 75.72 ± 0.63 | 96.77 ± 0.44 m | 13.03 ± 0.01 h |
| MAE-10 | 14.65 ± 0.28 | >250 a | 60.65 ± 1.7 | 143.07 ± 0.79 n | 7.05 ± 0.01 l |
| MAE-11 | 6.95 ± 0.18 | >250 a | 33.93 ± 0.97 | >250 d | 5.81 ± 0.02 gr |
| MAE-12 | 11.74 ± 0.23 | >250 a | 52.63 ± 1.5 | 191.86 ± 1.1 b | 5.99 ± 0.03 r |
| Trolox | 89.7 ± 0.50 | 7.3 ± 0.09 b | 87.1 ± 0.95 | 2.68 ± 0.08 o | - |
| Sample | Elastase | Tyrosinase | Collagenase | ||
|---|---|---|---|---|---|
| % Inhibition * | IC50 µg/mL | % Inhibition * | IC50 µg/mL | % Inhibition * | |
| UAE-1 | 92.1 ± 0.02 | 45.4 ± 0.14 a | 90.1 ± 0.11 | 7.5 ± 0.43 a | 49.8 ± 0.12 |
| UAE-2 | 23.2 ± 0.19 | >250 b | 52.5 ± 0.58 | 241.6 ± 0.14 b | 0 |
| UAE-3 | 92.1 ± 0.95 | 65.1 ± 0.41 c | 68.0 ± 0.82 | 143.5 ± 0.91 c | 0 |
| UAE-4 | 56.9 ± 0.37 | 231.6 ± 0.12 d | 65.6 ± 0.75 | 156.8 ± 0.48 d | 0 |
| UAE-5 | 62.8 ± 0.71 | 184.6 ± 0.43 e | 0 | >250 e | 33.3 ± 0.77 |
| UAE-6 | 0 | >250 b | 73.1 ± 0.88 | 99.8 ± 0.65 f | 36.7 ± 0.14 |
| UAE-7 | 0 | >250 b | 60.0 ± 1.49 | 185.1 ± 0.69 g | 21.7 ± 0.23 |
| UAE-8 | 68.6 ± 0.28 | 178.8 ± 0.85 f | 85.5 ± 0.62 | 23.4 ± 0.21 h | 12.5 ± 0.66 |
| UAE-9 | 0 | >250 b | 0 | >250 e | 0 |
| UAE-10 | 0 | >250 b | 68.2 ± 0.14 | 140.1 ± 0.11 i | 11.9 ± 0.64 |
| UAE-11 | 60.3 ± 0.52 | 186.5 ± 0.99 g | 80.2 ± 1.6 | 29.7 ± 0.98 j | 0 |
| UAE-12 | 0 | >250 b | 73.5 ± 0.36 | 101.2 ± 0.44 k | 16.2 ± 0.91 |
| MAE-1 | 40.5 ± 0.31 | >250 b | 47.4 ± 0.23 | >250 e | 7.9 ± 0.35 |
| MAE-2 | 56.6 ± 1.23 | 220.8 ± 0.87 h | 65.9 ± 0.73 | 179.8 ± 0.31 l | 22.3 ± 0.69 |
| MAE-3 | 37.9 ± 0.52 | >250 b | 49.4 ± 0.57 | >250 e | 11.2 ± 0.99 |
| MAE-4 | 45.7 ± 0.68 | >250 b | 67.8 ± 0.20 | 175.6 ± 0.47 m | 27.3 ± 0.87 |
| MAE-5 | 39.2 ± 1.99 | >250 b | 0 | >250 e | 9.5 ± 0.26 |
| MAE-6 | 41.8 ± 1.20 | >250 b | 0 | >250 e | 26.9 ± 0.37 |
| MAE-7 | 33.3 ± 0.48 | >250 b | 0 | >250 e | 21.8 ± 0.84 |
| MAE-8 | 28.1 ± 0.56 | >250 b | 0 | >250 e | 5.6 ± 0.64 |
| MAE-9 | 44.7 ± 0.96 | >250 b | 93.2 ± 0.72 | 42.6 ± 0.80 n | 16.0 ± 0.24 |
| MAE-10 | 26.8 ± 0.40 | >250 b | 88.2 ± 0.15 | 65.4 ± 0.33 o | 21.2 ± 0.56 |
| MAE-11 | 19.7 ± 0.51 | >250 b | 30.2 ± 0.81 | >250 e | 13.8 ± 0.56 |
| MAE-12 | 40.0 ± 0.22 | >250 b | 44.1 ± 51 | >250 e | 15.1 ± 0.24 |
| NMAAK ** | 95.5 ± 3.96 | 0.13 ± 0.002 i | - | - | - |
| Kojic Acid | - | - | 99.2 ± 0.36 | 1.82 ± 0.13 p | - |
| EDTA | - | - | - | - | 96.3 ± 1.2 |
| Dimension | Eigenvalue | % Variance | Cumulative% Variance |
|---|---|---|---|
| Dim. 1 | 3.086 | 34.29 | 34.29 |
| Dim. 2 | 2.289 | 25.43 | 59.72 |
| Dim. 3 | 1.348 | 14.98 | 74.70 |
| Dim. 4 | 1.029 | 11.43 | 86.13 |
| Dim. 5 | 0.732 | 8.13 | 94.26 |
| Dimension | Eigenvalue | % Variance | Cumulative% Variance |
|---|---|---|---|
| Dim. 1 | 3.47 | 38.54 | 38.54 |
| Dim. 2 | 1.91 | 21.24 | 59.79 |
| Dim. 3 | 1.35 | 15.05 | 74.84 |
| Dim. 4 | 1.13 | 12.60 | 87.44 |
| Dim. 5 | 0.51 | 5.71 | 93.15 |
Disclaimer/Publisher’s Note: The statements, opinions and data contained in all publications are solely those of the individual author(s) and contributor(s) and not of MDPI and/or the editor(s). MDPI and/or the editor(s) disclaim responsibility for any injury to people or property resulting from any ideas, methods, instructions or products referred to in the content. |
© 2022 by the authors. Licensee MDPI, Basel, Switzerland. This article is an open access article distributed under the terms and conditions of the Creative Commons Attribution (CC BY) license (https://creativecommons.org/licenses/by/4.0/).
Share and Cite
Rosa, G.P.; Peixoto, A.F.; Barreto, M.C.; Seca, A.M.L.; Pinto, D.C.G.A. Bio-Guided Optimization of Cystoseira abies-marina Cosmeceuticals Extraction by Advanced Technologies. Mar. Drugs 2023, 21, 35. https://doi.org/10.3390/md21010035
Rosa GP, Peixoto AF, Barreto MC, Seca AML, Pinto DCGA. Bio-Guided Optimization of Cystoseira abies-marina Cosmeceuticals Extraction by Advanced Technologies. Marine Drugs. 2023; 21(1):35. https://doi.org/10.3390/md21010035
Chicago/Turabian StyleRosa, Gonçalo P., Andreia F. Peixoto, Maria Carmo Barreto, Ana M. L. Seca, and Diana C. G. A. Pinto. 2023. "Bio-Guided Optimization of Cystoseira abies-marina Cosmeceuticals Extraction by Advanced Technologies" Marine Drugs 21, no. 1: 35. https://doi.org/10.3390/md21010035
APA StyleRosa, G. P., Peixoto, A. F., Barreto, M. C., Seca, A. M. L., & Pinto, D. C. G. A. (2023). Bio-Guided Optimization of Cystoseira abies-marina Cosmeceuticals Extraction by Advanced Technologies. Marine Drugs, 21(1), 35. https://doi.org/10.3390/md21010035

