Antithrombotic Activity of Heparinoid G2 and Its Derivatives from the Clam Coelomactra antiquata
Abstract
:1. Introduction
2. Results
2.1. Effect of Clam Heparinoids on Anticoagulant Activity In Vitro
2.2. Effect of Clam Heparinoids on Thrombolytic Activity In Vitro
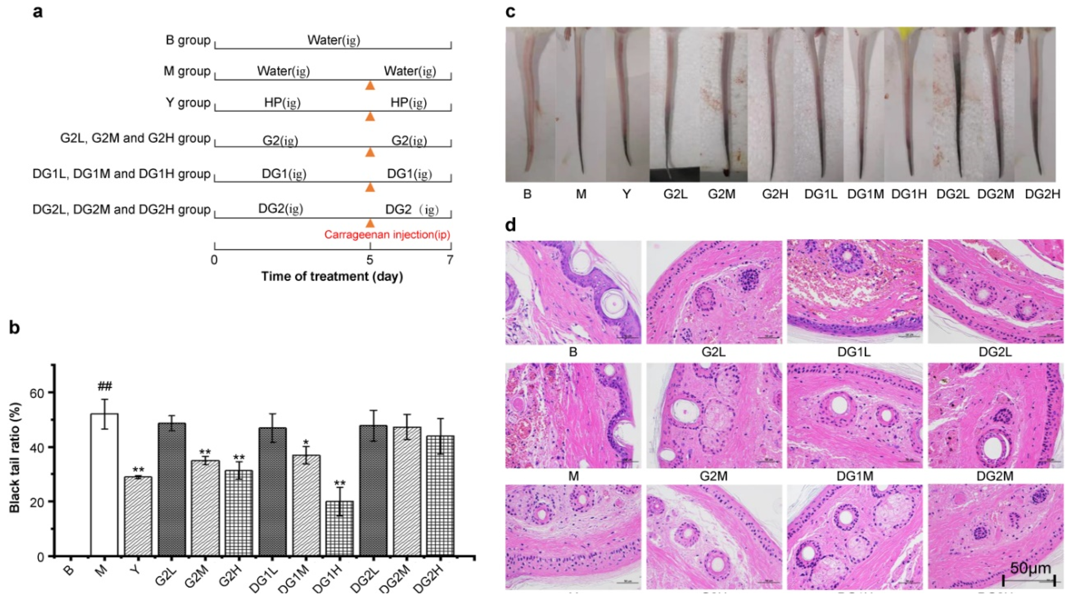
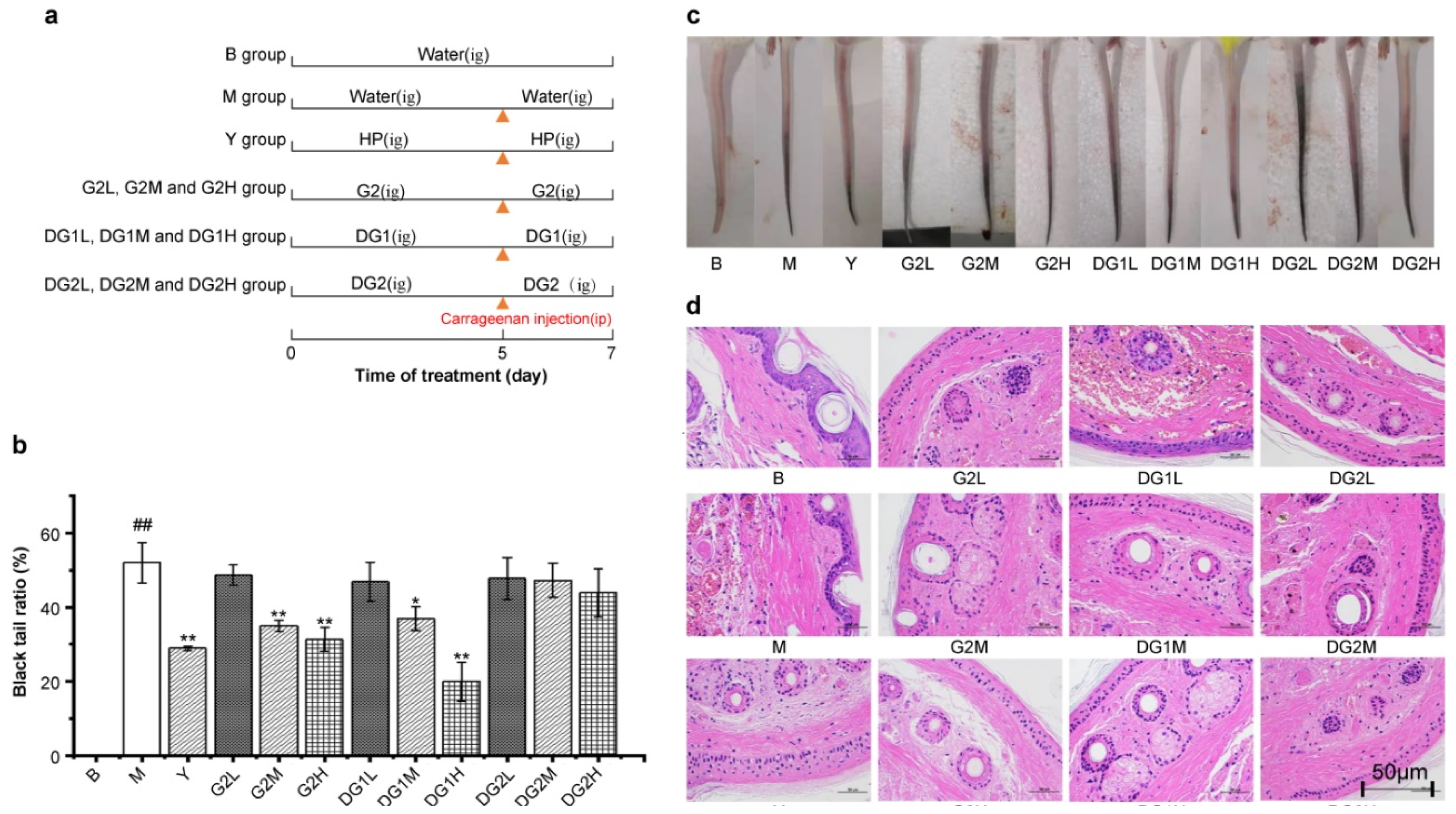
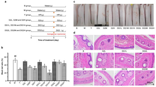
2.3. Effect of Clam Heparinoids on Carrageenan-Induced Venous Thrombosis
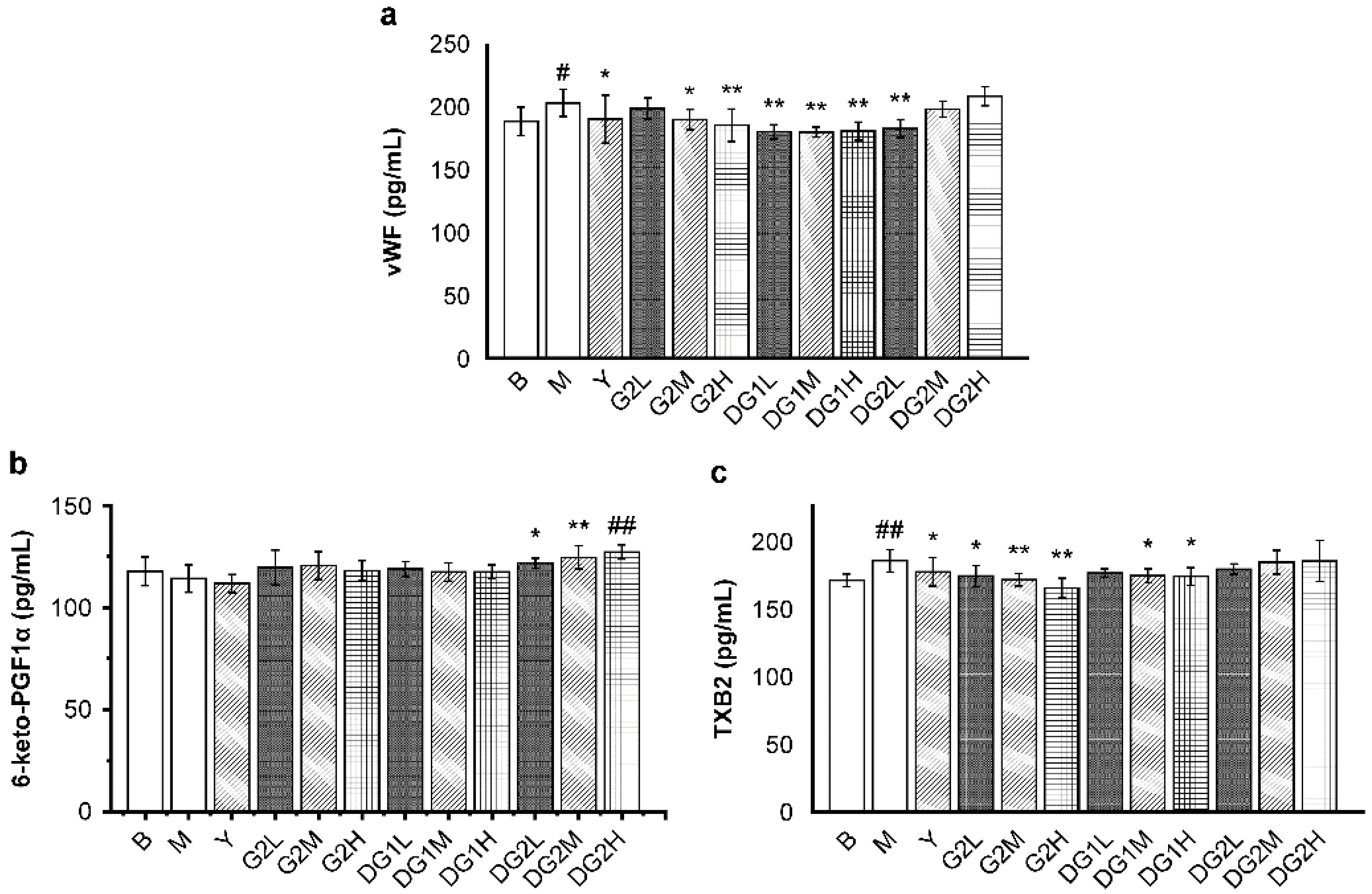
2.4. Effect of Clam Heparinoids on Fibrinolysis In Vivo
2.5. Effect of Clam Heparinoids on Platelet Aggregation In Vivo
2.6. Effect of Clam Heparinoids on Coagulation In Vivo
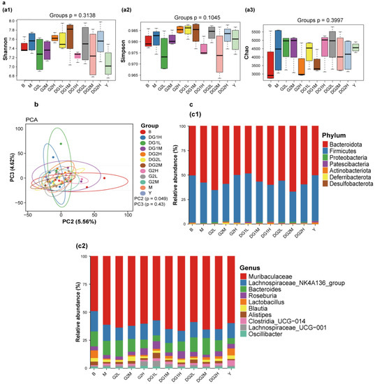
2.7. Effect of Clam Heparinoids on Fecal Microbiota
3. Discussion
4. Materials and Methods
4.1. Materials
4.2. Assay of Anticoagulant Activity In Vitro
4.3. Assay of Thrombolytic Activity In Vitro
4.4. Effect on Carrageenan-Induced Venous Thrombosis
4.5. Histopathologic Analysis
4.6. Measurement of Coagulation, Platelet Aggregation, and Fibrinolysis Parameters
4.7. Fecal Microbiota Analysis
4.8. Statistical Analysis
5. Conclusions
Author Contributions
Funding
Institutional Review Board Statement
Data Availability Statement
Conflicts of Interest
References
- Zhang, L.; Li, Z.; Ye, X.; Chen, Z.; Chen, Z.S. Mechanisms of thrombosis and research progress on targeted antithrombotic drugs. Drug Discov. Today 2021, 26, 2282–2302. [Google Scholar] [CrossRef] [PubMed]
- Colburn, W.A. Pharmacologic Implications of Heparin Interactions with Other Drugs. Drug Metab. Rev. 1976, 5, 281–293. [Google Scholar] [CrossRef] [PubMed]
- Oduah, E.I.; Linhardt, R.J.; Sharfstein, S.T. Heparin: Past, Present, and Future. Pharmaceuticals 2016, 9, 38. [Google Scholar] [CrossRef]
- Ishihara, M.; Nakamura, S.; Sato, Y.; Takayama, T.; Fukuda, K.; Fujita, M.; Murakami, K.; Yokoe, H. Heparinoid Complex-Based Heparin-Binding Cytokines and Cell Delivery Carriers. Molecules 2019, 24, 4630. [Google Scholar] [CrossRef] [PubMed] [Green Version]
- Mourão, P. Perspective on the Use of Sulfated Polysaccharides from Marine Organisms as a Source of New Antithrombotic Drugs. Mar. Drugs 2015, 13, 2770–2784. [Google Scholar] [CrossRef] [PubMed] [Green Version]
- Carvalhal, F.; Cristelo, R.R.; Resende, D.I.S.P.; Pinto, M.M.M.; Sousa, E.; Correia-da-Silva, M. Antithrombotics from the Sea: Polysaccharides and Beyond. Mar. Drugs 2019, 17, 170. [Google Scholar] [CrossRef] [PubMed] [Green Version]
- Chen, S.; Hu, Y.; Ye, X.; Li, G.; Yu, G.; Xue, C.; Chai, W. Sequence determination and anticoagulant and antithrombotic activities of a novel sulfated fucan isolated from the sea cucumber Isostichopus badionotus. Biochim. Biophys. Acta-Gen. Subj. 2012, 1820, 989–1000. [Google Scholar] [CrossRef] [PubMed]
- Cao, S.; He, X.; Qin, L.; He, M.; Yang, Y.; Liu, Z.; Mao, W. Anticoagulant and Antithrombotic Properties In Vitro and In Vivo of a Novel Sulfated Polysaccharide from Marine Green Alga Monostroma nitidum. Mar. Drugs 2019, 17, 247. [Google Scholar] [CrossRef] [PubMed] [Green Version]
- Souza, R.O.S.; Assreuy, A.M.S.; Madeira, J.C.; Chagas, F.D.S.; Parreiras, L.A.; Santos, G.R.C.; Mourão, P.A.S.; Pereira, M.G. Purified polysaccharides of Geoffroea spinosa barks have anticoagulant and antithrombotic activities devoid of hemorrhagic risks. Carbohydr. Polym. 2015, 124, 208–215. [Google Scholar] [CrossRef] [Green Version]
- Khotimchenko, Y. Pharmacological Potential of Sea Cucumbers. Int. J. Mol. Sci. 2018, 19, 1342. [Google Scholar] [CrossRef] [Green Version]
- Zaporozhets, T.; Besednova, N. Prospects for the therapeutic application of sulfated polysaccharides of brown algae in diseases of the cardiovascular system: Review. Pharm. Biol. 2016, 54, 3126–3135. [Google Scholar] [CrossRef] [PubMed]
- Liu, X.; Hao, J.; Shan, X.; Zhang, X.; Zhao, X.; Li, Q.; Wang, X.; Cai, C.; Li, G.; Yu, G. Antithrombotic activities of fucosylated chondroitin sulfates and their depolymerized fragments from two sea cucumbers. Carbohydr. Polym. 2016, 152, 343–350. [Google Scholar] [CrossRef] [PubMed]
- Zhou, L.; Gao, N.; Sun, H.; Xiao, C.; Yang, L.; Lin, L.; Yin, R.; Li, Z.; Zhang, H.; Ji, X.; et al. Effects of Native Fucosylated Glycosaminoglycan, Its Depolymerized Derivatives on Intrinsic Factor Xase, Coagulation, Thrombosis, and Hemorrhagic Risk. Thromb. Haemost. 2020, 120, 607–619. [Google Scholar] [CrossRef]
- Qin, J.; Li, R.; Raes, J.; Arumugam, M.; Burgdorf, K.S.; Manichanh, C.; Nielsen, T.; Pons, N.; Levenez, F.; Yamada, T.; et al. A human gut microbial gene catalogue established by metagenomic sequencing. Nature 2010, 464, 59–65. [Google Scholar] [CrossRef] [Green Version]
- Ou, Y.; Zhang, C.; Yao, M.; Wang, L. Gut Flora: Novel Therapeutic Target of Chinese Medicine for the Treatment of Cardiovascular Diseases. Evid.-Based Complement. Altern. Med. 2019, 2019, 3719596. [Google Scholar] [CrossRef] [Green Version]
- Chong-Nguyen, C.; Duboc, H.; Sokol, H. The gut microbiota, a new cardiovascular risk factor? Presse Med. 2017, 46 (7-8 Pt 1), 708–713. [Google Scholar]
- Zhao, L.; Yang, L.; Guo, Y.; Xiao, J.; Zhang, J.; Xu, S. New Insights into Stroke Prevention and Treatment: Gut Microbiome. Cell Mol. Neurobiol. 2021, 1–8. [Google Scholar] [CrossRef] [PubMed]
- Mantziaris, V.; Kolios, G. Gut Microbiota, Atherosclerosis, and Therapeutic Targets. Crit. Pathw. Cardiol. 2019, 18, 139–142. [Google Scholar] [CrossRef] [PubMed]
- Yamashita, T.; Emoto, T.; Sasaki, N.; Hirata, K.I. Gut Microbiota and Coronary Artery Disease. Int. Heart J. 2016, 57, 663–671. [Google Scholar] [CrossRef] [PubMed] [Green Version]
- Olas, B. Probiotics, Prebiotics and Synbiotics—A Promising Strategy in Prevention and Treatment of Cardiovascular Diseases? Int. J. Mol. Sci. 2020, 21, 9737. [Google Scholar] [CrossRef] [PubMed]
- Kim, I.S.; Yoo, D.H.; Jung, I.H.; Lim, S.; Jeong, J.J.; Kim, K.A.; Bae, O.N.; Yoo, H.H.; Kim, D.H. Reduced metabolic activity of gut microbiota by antibiotics can potentiate the antithrombotic effect of aspirin. Biochem. Pharmacol. 2016, 122, 72–79. [Google Scholar]
- Formes, H.; Reinhardt, C. The gut microbiota—A modulator of endothelial cell function and a contributing environmental factor to arterial thrombosis. Expert Rev. Hematol. 2019, 12, 541–549. [Google Scholar] [CrossRef] [PubMed]
- Roberts, A.B.; Gu, X.; Buffa, J.A.; Hurd, A.G.; Wang, Z.; Zhu, W.; Gupta, N.; Skye, S.M.; Cody, D.B.; Levison, B.S.; et al. Development of a gut microbe-targeted nonlethal therapeutic to inhibit thrombosis potential. Nat. Med. 2018, 24, 1407–1417. [Google Scholar] [CrossRef] [PubMed]
- Tamura, K.; Brumer, H. Glycan utilization systems in the human gut microbiota: A gold mine for structural discoveries. Curr. Opin. Struct. Biol. 2021, 68, 26–40. [Google Scholar] [CrossRef] [PubMed]
- Pan, L.; Sun, W.; Shang, Q.; Niu, Q.; Liu, C.; Li, G.; Yu, G. In vitro fermentation and isolation of heparin-degrading bacteria from human gut microbiota. Anaerobe 2021, 68, 102289. [Google Scholar] [CrossRef] [PubMed]
- Duan, R.; Chen, X.; Wang, F.; Zhang, T.; Ling, P. Oral administration of heparin or heparosan increases the Lactobacillus population in gut microbiota of rats. Carbohydr. Polym. 2013, 94, 100–105. [Google Scholar] [CrossRef] [PubMed]
- Du, Z.; Jia, X.; Chen, J.; Zhou, S.; Chen, J.; Liu, X.; Cao, X.; Zhong, S.; Hong, P. Isolation and Characterization of a Heparin-Like Compound with Potent Anticoagulant and Fibrinolytic Activity from the Clam Coelomactra antiquata. Mar. Drugs 2019, 18, 6. [Google Scholar] [CrossRef] [PubMed] [Green Version]
- Chen, G.; Chen, J.; Chen, J.; Li, R.; Jia, X.; Liu, X.; Song, B.; Zhong, S. Study on structure, anticoagulant and fibrinolytic activities of different molecular weights of heparin from Clam Coelomactra antiquata. Food Ferment. Ind. 2021, 47, 119–125. [Google Scholar]
- Daniels, B.; Linhardt, R.J.; Zhang, F.; Mao, W.; Wice, S.M.; Hiebert, L.M. In vivo antithrombotic synergy of oral heparin and arginine: Endothelial thromboresistance without changes in coagulation parameters. Thromb. Haemost. 2006, 95, 865–872. [Google Scholar] [CrossRef] [Green Version]
- Pinel, C.; Wice, S.; Hiebert, L. Orally administered heparins prevent arterial thrombosis in a rat model. Thromb. Haemost. 2004, 91, 919–926. [Google Scholar] [CrossRef]
- Hiebert, L.M.; Wice, S.M.; Jaques, L.B. Antithrombotic activity of oral unfractionated heparin. J. Cardiovasc. Pharmacol. 1996, 28, 26–29. [Google Scholar] [CrossRef]
- Wang, X.; Wang, X.; Jiang, H.; Cai, C.; Li, G.; Hao, J.; Yu, G. Marine polysaccharides attenuate metabolic syndrome by fermentation products and altering gut microbiota: An overview. Carbohydr. Polym. 2018, 195, 601–612. [Google Scholar] [CrossRef] [PubMed]
- Lin, H.; Xu, L.; Yu, S.; Hong, W.; Huang, M.; Xu, P. Therapeutics targeting the fibrinolytic system. Exp. Mol. Med. 2020, 52, 367–379. [Google Scholar] [CrossRef] [Green Version]
- Dwivedi, R.; Pomin, V.H. Marine Antithrombotics. Mar. Drugs 2020, 18, 514. [Google Scholar] [CrossRef] [PubMed]
- Chen, H.; Zhang, W.; Tang, B.; Tan, D.; Liang, Y.; Deng, B.; Ying, K. Effects of Xuefu Zhuyu Decoction on the Anticoagulant System of Arterial Thrombosis Model Rats. J. Hunan Univ. Chin. Med. 2016, 36, 29–32. [Google Scholar]
- Lagrange, J.; Wenzel, P. The regulatory role of coagulation factors in vascular function. Front. Biosci. 2019, 24, 494–513. [Google Scholar] [CrossRef]
- Hiebert, L.M. Oral heparins. Clin. Lab. 2002, 48, 111–116. [Google Scholar]
- Hiebert, L.M.; Ping, T.; Wice, S.M. Enhanced antithrombotic effects of unfractionated heparin in rats after repeated oral doses and its relationship to endothelial heparin concentration. Br. J. Pharm. 2008, 153, 1177–1184. [Google Scholar] [CrossRef]
- Hiebert, L.M.; Wice, S.M.; Ping, T. Tissue distribution of the low molecular weight heparin, tinzaparin, following administration to rats by the oral route. Biomed. Pharmacother. Biomed. Pharmacother. 2004, 58, 372–380. [Google Scholar] [CrossRef]
- Hiebert, L.M.; Wice, S.M.; Ping, T.; Herr, D.; Laux, V. Antithrombotic efficacy in a rat model of the low molecular weight heparin, reviparin sodium, administered by the oral route. Thromb. Haemost. 2001, 85, 114–118. [Google Scholar]
- Hiebert, L.M.; Ping, T.; Wice, S.M. Antithrombotic activity of orally administered low molecular weight heparin (Logiparin) in a rat model. Haemostasis 2000, 30, 196–203. [Google Scholar] [CrossRef]
- Zhao, X.; Guo, F.; Hu, J.; Zhang, L.; Xue, C.; Zhang, Z.; Li, B. Antithrombotic activity of oral administered low molecular weight fucoidan from Laminaria Japonica. Thromb. Res. 2016, 144, 46–52. [Google Scholar] [CrossRef]
- Zhou, X.; Wang, Y.; He, D.; Zeng, W.; Zhang, C.; Xue, Z.; Xing, Z. Interaction between orally administrated heparin and intestinal microbiota in mice. Chin. J. Biotechnol. 2019, 35, 1736–1749. [Google Scholar]
- Shang, Q.; Shi, J.; Song, G.; Zhang, M.; Cai, C.; Hao, J.; Li, G.; Yu, G. Structural modulation of gut microbiota by chondroitin sulfate and its oligosaccharide. Int. J. Biol. Macromol. 2016, 89, 489–498. [Google Scholar] [CrossRef] [PubMed]
- Zhu, L.; Hu, B.; Guo, Y.; Yang, H.; Zheng, J.; Yao, X.; Hu, H.; Liu, H. Effect of Chitosan oligosaccharides on ischemic symptom and gut microbiota disbalance in mice with hindlimb ischemia. Carbohydr. Polym. 2020, 240, 116271. [Google Scholar] [CrossRef] [PubMed]
- Zhang, C.; Abdulaziz Abbod Abdo, A.; Kaddour, B.; Wu, Q.; Xin, L.; Li, X.; Fan, G.; Teng, C. Xylan-oligosaccharides ameliorate high fat diet induced obesity and glucose intolerance and modulate plasma lipid profile and gut microbiota in mice. J. Funct. Foods 2020, 64, 103622. [Google Scholar] [CrossRef]
- Zhong, L.; Ma, N.; Zheng, H.; Ma, G.; Zhao, L.; Hu, Q. Tuber indicum polysaccharide relieves fatigue by regulating gut microbiota in mice. J. Funct. Foods 2019, 63, 103580. [Google Scholar] [CrossRef]
- Gundry, S.R.; Klein, M.D.; Drongowski, R.A.; Kirsh, M.M. Clinical evaluation of a new rapid heparin assay using the dye azure A. Am. J. Surg. 1984, 148, 191–194. [Google Scholar] [CrossRef]
- Swoap, O.F.; Kuizenga, M.H. The sheep plasma method for the bioassay of heparin preparations. J. Am. Pharm. Association. Am. Pharm. Assoc. 1949, 38, 563–565. [Google Scholar] [CrossRef]
- Qin, L.; He, M.; Yang, Y.; Fu, Z.; Tang, C.; Shao, Z.; Zhang, J.; Mao, W. Anticoagulant-active sulfated arabinogalactan from Chaetomorpha linum: Structural characterization and action on coagulation factors. Carbohydr. Polym. 2020, 242, 116394. [Google Scholar] [CrossRef]
- Li, N.; Liu, X.; He, X.; Wang, S.; Cao, S.; Xia, Z.; Xian, H.; Qin, L.; Mao, W. Structure and anticoagulant property of a sulfated polysaccharide isolated from the green seaweed Monostroma angicava. Carbohydr. Polym. 2017, 159, 195–206. [Google Scholar] [CrossRef]
- Choi, J.H.; Kim, S.; Kim, S.J. Spirulan from blue-green algae inhibits fibrin and blood clots: Its potent antithrombotic effects. J. Biochem. Mol. Toxicol. 2015, 29, 240–248. [Google Scholar] [CrossRef] [PubMed]
- Cai, L.; Dai, Y.; Cao, A.; Cao, M. The effects of CS@Fe3O4 nanoparticles combined with microwave or far infrared thawing on microbial diversity of red seabream (Pagrus major) fillets based on high-throughput sequencing. Food Microbiol. 2020, 91, 103511. [Google Scholar] [CrossRef] [PubMed]






| Compounds | Molecular Weight (kDa) | Anticoagulant Potency (U/mg) | Anticoagulant Time (s) | Anti-Xa Activity (UI/mg) [ref] | Anti-IIa Activity (UI/mg) [ref] | Anti-Xa/IIa [ref] |
|---|---|---|---|---|---|---|
| HP a | - | 211.1 | 1842 ± 16 | - | - | - |
| LMWH a | - | - | - | 149.7 | 57.1 | 2.62 |
| G2 | 60.25 | 157.33 ± 3.87 | 1324 ± 12 | 102.93 | 89.49 | 1.15 |
| DG1 | 24.48 | 48.43 ± 2.65 | 714 ± 45 | 137.26 | 64.34 | 2.13 |
| DG2 | 6.75 | 26.86 ± 1.62 | 515 ± 25 | 36.95 | 38.37 | 0.96 |
Publisher’s Note: MDPI stays neutral with regard to jurisdictional claims in published maps and institutional affiliations. |
© 2022 by the authors. Licensee MDPI, Basel, Switzerland. This article is an open access article distributed under the terms and conditions of the Creative Commons Attribution (CC BY) license (https://creativecommons.org/licenses/by/4.0/).
Share and Cite
Chen, G.; Zeng, R.; Wang, X.; Cai, H.; Chen, J.; Zhong, Y.; Zhong, S.; Jia, X. Antithrombotic Activity of Heparinoid G2 and Its Derivatives from the Clam Coelomactra antiquata. Mar. Drugs 2022, 20, 50. https://doi.org/10.3390/md20010050
Chen G, Zeng R, Wang X, Cai H, Chen J, Zhong Y, Zhong S, Jia X. Antithrombotic Activity of Heparinoid G2 and Its Derivatives from the Clam Coelomactra antiquata. Marine Drugs. 2022; 20(1):50. https://doi.org/10.3390/md20010050
Chicago/Turabian StyleChen, Guanlan, Rui Zeng, Xin Wang, Hongying Cai, Jiajia Chen, Yingxiong Zhong, Saiyi Zhong, and Xuejing Jia. 2022. "Antithrombotic Activity of Heparinoid G2 and Its Derivatives from the Clam Coelomactra antiquata" Marine Drugs 20, no. 1: 50. https://doi.org/10.3390/md20010050
APA StyleChen, G., Zeng, R., Wang, X., Cai, H., Chen, J., Zhong, Y., Zhong, S., & Jia, X. (2022). Antithrombotic Activity of Heparinoid G2 and Its Derivatives from the Clam Coelomactra antiquata. Marine Drugs, 20(1), 50. https://doi.org/10.3390/md20010050
