Development of Immediate Release Tablets Containing Calcium Lactate Synthetized from Black Sea Mussel Shells
Abstract
:1. Introduction
2. Results and Discussion
2.1. Elemental Analysis
2.2. Fourier-Transform Infrared Spectroscopy (FTIR)
2.3. X-ray Diffraction
2.4. Thermal Analysis
2.5. Calcium Lactate Pharmacotechnical Properties
2.6. Tablets Preformulation Studies
2.7. Precompression Studies for Tablets Containing Calcium Lactate
2.8. Quality Parameters of the Tablets
3. Materials and Methods
3.1. Materials
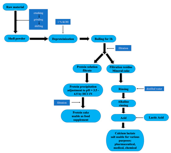
3.2. Synthesis of Calcium Lactate
3.3. Elemental Analysis
3.4. Physicochemical Characterization of the Obtained Calcium Lactate
3.5. Calcium Lactate Pharmacotechnical Properties
- (i)
- Moisture content, which is important to be reduced in all powders included in solid dosage forms, was assessed as the loss on drying, by the Karl Fisher method using a HR 73 Mettler Toledo halogen humidity analyzer.
- (ii)
- Particle size is highly influencing the behavior of the powder during the manufacturing process, as well as the dissolution profile of the final pharmaceutical form. The sieving and sorting method were applied, using a CISA Sieve Shaker Mod. RP 10, produced by Cisa Cedaceria Industrial, Spain. The powder was passed, under mechanical shaking through a set of sieves with well-known mesh sizes, placed under each other, in ascending order of the finesse degree.
- (iii)
- Flowability, a demanding mechanical characteristic for direct compression technology, was established by the angle of repose, flowing time and rate parameters, registered for 60 g of powder that flows through a standardized diameter nozzle. The study was performed with an Automated Powder and Granulate Testing System PTG-S3, manufactured by Pharma Test Apparatebau GmbH, Germany.
- (iv)
- Compressibility, also a critical property for the manufacturing method, was settled by determining volumetric characteristics (bulk and tapped density) and by calculating the Hausner ratio (HR) and Carr Index (CI), also used for flowability predictions. Vankel Tap Density Tester, produced by Vankel Industries Inc., Palo Alto, CA, USA, was used. First, the bulk density was determined by measuring the volume of 50 g of powder into a graduated cylinder. The tapped volume was measured after applying a different number of mechanical shocks, then the Hausner ratio (HR) was calculated as the ratio between tapped and bulk density. A value under 1.25 was an indication that the powder was free flowing. Carr index is given by the following equation:
3.6. Tablets Preformulation Studies
3.6.1. Excipient Selection
3.6.2. Preparation of Direct Compression Powders
3.6.3. Precompression Studies for Tablets Containing Calcium Lactate
3.7. Formulation of the Immediate Release Tablets Containing Calcium Lactate
3.8. Tablets Manufacturing
3.9. Quality Parameters of the Tablets
3.9.1. Sizes (Diameter and Thickness)
3.9.2. Mass Uniformity
3.9.3. Mechanical Resistance
3.9.4. Friability
3.9.5. In-Vitro Disintegration Time
3.9.6. In-Vitro Dissolution Rate
4. Conclusions
Author Contributions
Funding
Institutional Review Board Statement
Conflicts of Interest
References
- Murphy, J.N.; Hawboldt, K.; Kerton, F.M. Enzymatic processing of mussel shells to produce biorenewable calcium carbonate in seawater. Green Chem. 2018, 20, 2913–2920. [Google Scholar] [CrossRef]
- Arvanitoyannis, I.S.; Kassaveti, A. Fish industry waste: Treatments, environmental impacts, current and potential uses. Int. J. Food Sci. Technol. 2008, 43, 726–745. [Google Scholar] [CrossRef]
- Kerton, F.M.; Liu, Y.; Omari, K.W.; Hawboldt, K. Green chemistry and the oceanbased biorefinery. Green Chem. 2013, 15, 860–871. [Google Scholar] [CrossRef] [Green Version]
- Kerton, F.M. Chemical Process Technology for a Sustainable Future; Letcher, T.M., Scott, J.L., Paterson, D.A., Eds.; Royal Society of Chemistry Publishing: Cambridge, UK, 2014. [Google Scholar]
- Yan, N.; Chen, X. Sustainability: Don’t waste seafood waste. Nature 2015, 524, 155–157. [Google Scholar] [CrossRef]
- Kerton, F.M.; Yan, N. Fuels, Chemicals and Materials from the Oceans and Aquatic Sources; Wiley: Chichester, UK, 2017. [Google Scholar]
- Wells-Berlin, A.M.; Perry, M.C.; Kohn, R.A.; Paynter, K.T., Jr.; Ottinger, M.A. Composition, Shell Strength, and Metabolizable Energy of Mulinia lateralis and Ischadium recurvum as Food for Wintering Surf Scoters (Melanitta perspicillata). PLoS ONE 2015, 10, e0119839. [Google Scholar] [CrossRef]
- Sturm, C.F.; Pearce, T.A.; Valdes, A. The Mollusks: A Guide to Their Study, Collection, and Preservation; American Malacological Society: Pittsburgh, PA, USA, 2006. [Google Scholar]
- Available online: https://www.fao.org/state-of-fisheries-aquaculture (accessed on 30 November 2021).
- Smaal, A.C.; Ferreira, J.G.; Grant, J.; Petersen, J.K.; Strand, Ø. Goods and Services of Marine Bivalves; Springer International Publishing: Berlin/Heidelberg, Germany, 2018. [Google Scholar] [CrossRef] [Green Version]
- Shumway, S.E. Shellfish Aquaculture and the Environment; Wiley-Blackwell: Ames, IA, USA, 2011. [Google Scholar] [CrossRef]
- Barros, M.C.; Bello, P.M.; Bao, M.; Torrado, J.J. From waste to commodity: Transforming shells into high purity calcium carbonate. J. Clean. Prod. 2009, 17, 400–407. [Google Scholar] [CrossRef]
- Tekin, K. Hydrothermal conversion of russian olive seeds into crude bio-oil using a CaO catalyst derived from waste mussel shells. Energy Fuels 2015, 29, 4382–4392. [Google Scholar] [CrossRef]
- Scialla, S.; Carella, F.; Dapporto, M.; Sprio, S.; Piancastelli, A.; Palazzo, B.; Adamiano, A.; Degli Esposti, L.; Iafisco, M.; Piccirillo, C. Mussel Shell-Derived Macroporous 3D Scaffold: Characterization and Optimization Study of a Bioceramic from the Circular Economy. Mar. Drugs 2020, 18, 309. [Google Scholar] [CrossRef]
- Lee, Y.-K.; Kim, S.-D. Preparation and characteristics of calcium lactate from Black Snail. Nutraceuticals Food 2003, 8, 166–172. [Google Scholar] [CrossRef]
- Allen, L.H. Calcium bioavailability and absorption. Am. J. Clin. Nutr. 1982, 35, 738–808. [Google Scholar] [CrossRef]
- Lee, G.K.; Kim, Y.M.; Min, Y.C. The production of calcium lactate by Lactobacilus sporogenes II. Production of calcium lactate. Korean J. Food Nutr. 1988, 1, 102–107. [Google Scholar]
- Shelef, L.A. Antimicrobial effects of lactates: A review. J. Food Prot. 1994, 57, 415–445. [Google Scholar] [CrossRef]
- Wargovich, M.; Allnutt, D.; Palmer, C.; Anaya, P.; Stephens, L.C. Inhibition of the promotional phase of azohymethane-induced colon carcinogenesis in the F344 rat by calcium lactate: Effect of simulating two human nutrient density lecels. Cancer Lett. 1990, 53, 17–25. [Google Scholar] [CrossRef]
- Mititelu, M.; Ioniţă, A.C.; Moroşan, E. Research regarding integral processing of mussels from Black Sea. Farmacia 2014, 62, 625–632. [Google Scholar]
- Petibois, C.; Melin, A.-M.; Perromat, A.; Cazorla, G.; Déléris, G. Glucose and lactate concentration determination on single microsamples by Fourier-transform infrared spectroscopy. J. Lab. Clin. Med. 2000, 135, 210–215. [Google Scholar] [CrossRef] [PubMed]
- Hwang, T.I.; Kima, J.I.; Joshi, M.K.; Park, C.H.; Kim, C.S. Simultaneous regeneration of calcium lactate and cellulose into PCL nanofiber for biomedical application. Carbohydr. Polym. Vol. 2019, 212, 21–29. [Google Scholar] [CrossRef]
- Tansman, G.F.; Kindstedt, P.S.; Hughes, J.M. Powder X-ray diffraction can differentiate between enantiometric variants of calcium lactate pentahydrate crystal in cheese. J. Dairy Sci. 2014, 97, 7354–7362. [Google Scholar] [CrossRef] [PubMed]
- Shaheen, N.; Jalil, A.; Adnan, F.; Khushnood, R.A. Isolation of alkaliphilic calcifying bacteria and their feasibility for enhanced CaCO3 precipitation in bio-based cementitious composites. Microb. Biotechnol. 2021, 14, 1044–1059. [Google Scholar] [CrossRef] [PubMed]
- Sakata, Y.; Shiraishi, S.; Otsuka, M. Characterization of dehydration and hydration behavior of calcium lactate pentahydrate and its anhydrate. Colloids Surf. B Biointerfaces 2005, 46, 135–141. [Google Scholar] [CrossRef]
- Zhou, X.; Nauka, E.; Narang, A.; Mao, C. Flow Function of Pharmaceutical Powders at Low-Stress Conditions Can Be Inferred Using a Simple Flow-through-Orifice Device. J. Pharm. Sci. 2020, 109, 2009–2017. [Google Scholar] [CrossRef]
- Nalluri, V.R.; Kuentz, M. Flowability Characterisation of Drug-Excipient Blends Using a Novel Powder Avalanching Method. Eur. J. Pharm. Biopharm. 2010, 74, 388–396. [Google Scholar] [CrossRef] [PubMed]
- Peddapatla, R.V.G.; Sheridan, G.; Slevin, C.; Swaminathan, S.; Browning, I.; O’Reilly, C.; Worku, Z.A.; Egan, D.; Sheehan, S.; Crean, A.M. Process Model Approach to Predict Tablet Weight Variability for Direct Compression Formulations at Pilot and Production Scale. Pharmaceutics 2021, 13, 1033. [Google Scholar] [CrossRef]
- Rantanen, J.; Khinast, J. The Future of Pharmaceutical Manufacturing Sciences. J. Pharm. Sci. 2015, 104, 3612–3638. [Google Scholar] [CrossRef] [PubMed] [Green Version]
- Razavi, S.M.; Scicolone, J.; Snee, R.D.; Kumar, A.; Bertels, J.; Cappuyns, P.; Van Assche, I.; Cuitiño, A.M.; Muzzio, F. Prediction of tablet weight variability in continuous manufacturing. Int. J. Pharm. 2020, 575, 118727. [Google Scholar] [CrossRef]
- Partheniadis, I.; Zarafidou, E.; Litinas, K.E.; Nikolakakis, I. Enteric Release Essential Oil Prepared by Co-Spray Drying Methacrylate/Polysaccharides—Influence of Starch Type. Pharmaceutics 2020, 12, 571. [Google Scholar] [CrossRef] [PubMed]
- Elversson, J.; Millqvist-Fureby, A. Particle size and density in spray drying—Effects of carbohydrate properties. J. Pharm. Sci. 2005, 94, 2049–2060. [Google Scholar] [CrossRef] [PubMed]
- Montgomery, D.C. Design and Analysis of Experiments, 8th ed.; John and Wiley and Sons: New York, NY, USA, 2013. [Google Scholar]
- Aulton, M.E.; Taylor, K. Aulton’s Pharmaceutics: The Design and Manufacture of Medicines; Churchill Livingstone/Elsevier: Amsterdam, The Netherlands, 2013; p. 196. [Google Scholar]
- Xie, S.X.; Liu, Q.; Cui, S.W. Starch modification and applications. In Food Carbohydrates: Chemistry, Physical Properties, and Applications; Cui, S.W., Ed.; CRC Press: Boca Raton, FL, USA, 2005; pp. 357–405. [Google Scholar]
- Abd Maurad, Z.; Abdullah, L.C.; Anuar, M.S.; Abdul Karim Shah, N.N.; Idris, Z. Preparation, Characterization, Morphological and Particle Properties of Crystallized Palm-Based Methyl Ester Sulphonates (MES) Powder. Molecules 2020, 25, 2629. [Google Scholar] [CrossRef]
- Farquharson, A.; Gladding, Z.; Ritchie, G.; Shende, C.; Cosgrove, J.; Smith, W.; Brouillette, C.; Farquharson, S. Drug Content Uniformity: Quantifying Loratadine in Tablets Using a Created Raman Excipient Spectrum. Pharmaceutics 2021, 13, 309. [Google Scholar] [CrossRef]
- Shadangi, M.; Seth, S.; Senapati, D. Critical roles of magnesium stearate in formulation development of a highly soluble drug metformin hyrochloride. Int. J. Pharm. Sci. Res. 2012, 3, 1188–1193. [Google Scholar]
- Ghosh, B.; Ray, S.; Das, M. Formulation, development and optimization of mouth dissolving tablets of Rizatriptan benzoate. J. Pharm. Investig. 2015, 45, 593–600. [Google Scholar] [CrossRef]
- Mostafa, H.F.; Ibrahim, M.A.; Sakr, A. Development and optimization of dextromethorphan hydrobromide oral disintegrating tablets: Effect of formulation and process variables. Pharm. Dev. Technol. 2013, 18, 454–463. [Google Scholar] [CrossRef]
- Gowda, V.; Pabari, R.M.; Kelly, J.G.; Ramtoola, Z. Influence of Prosolv and Prosolv: Mannitol 200 direct compression fillers on the physicomechanical properties of atorvastatin oral dispersible tablets. Pharm. Dev. Technol. 2015, 20, 394–400. [Google Scholar] [CrossRef] [PubMed]
- Ciolan, D.F.; Mînea, A.; Andrieș, A.; Nicoară, A.C.; Rădulescu, F.S.; Miron, D.S. The influence of compendial cells design and experimental setup on the in-vitro similarity of ketoconazole topical creams. Farmacia 2015, 63, 865–871. [Google Scholar]
- Soulairol, I.; Sanchez-Ballester, N.M.; Aubert, A.; Tarlier, N.; Bataille, B.; Quignard, F.; Sharkawi, T. Evaluation of the Super Disintegrant Functionnalities of Alginic Acid and Calcium Alginate for the Design of Orodispersible Mini Tablets. Carb. Polym. 2018, 197, 576–585. [Google Scholar] [CrossRef] [PubMed]
- Popescu, I.A.; Donea, C.; Lupulesa, D.; Nicoară, A.C.; Popa, D.E.; Miron, D.S.; Rădulescu, F.S. Comparative assesment of the in vitro performance for modified release tablets containing pentoxifylline using padlle method and flow-through cells. Farmacia 2015, 63, 903–908. [Google Scholar]
- Grignard, E.; Taylor, R.; McAllister, M.; Box, K.; Fotaki, N. Considerations for the development of in vitro dissolution tests to reduce or replace preclinical oral absorption studies. Eur. J. Pharm. Sci. 2017, 99, 193–201. [Google Scholar] [CrossRef] [PubMed] [Green Version]
- Litou, C.; Vertzoni, M.; Goumas, C.; Vasdekis, V.; Xu, W.; Kesisoglou, F.; Reppas, C. Characteristics of the human upper gastrointestinal contents in the fasted state under hypo- and a-chlorhydric gastric conditions under conditions of typical drug—Drug interaction studies. Pharm. Res. 2016, 33, 1399–1412. [Google Scholar] [CrossRef]
- Manescu, O.; Lupuleasa, D.; Miron, D.S.; Budura, E.A.; Radulescu, F.S. In vitro drug release from topical antifungal pharmaceutical formulations. Farmacia 2011, 59, 15–23. [Google Scholar]
- Nicoară, A.C.; Cazacincu, R.G.; Lupuleasa, D.; Miron, D.S.; Rădulescu, F.S. Formulation and in-vitro release testing of rectal suppositories containing nimesulide. Farmacia 2015, 63, 111–117. [Google Scholar]
- Costa, P.; Sousa Lobo, J.M. Modeling and comparison of dissolution profiles. Eur. J. Pharm. Sci. 2001, 13, 123–133. [Google Scholar] [CrossRef]
- Mitu, M.A.; Cretu, E.A.; Novac, M.; Karampelas, O.; Nicoara, A.; Nitulescu, G.; Lupuleasa, D. The Flowing Characteristics of Some Composed Powders Containing Inclusion Complexes in Beta-Cyclodextrin. In 21st Century Pharmacy-between Intelligent Specialization and Social Responsibility 2018, Proceedings of the Romanian National Congress of Pharmacy, Bucharest, Romania, 26–29 September 2018, 17th ed.; Draganescu, D., Arsene, A., Eds.; Carol Davila University of Medicine and Pharmacy: Bucharest, Romania, 2018; pp. 129–133. [Google Scholar]
- Balaci, T.; Velescu, B.; Karampelas, O.; Musuc, A.M.; Nitulescu, G.M.; Ozon, E.A.; Nitulescu, G.; Gird, C.E.; Fita, C.; Lupuliasa, D. Physico-Chemical and Pharmaco-Technical Characterization of Inclusion Complexes Formed by Rutoside with beta-Cyclodextrin and Hydroxypropyl-beta-Cyclodextrin Used to Develop Solid Dosage Forms. Processes 2021, 9, 26. [Google Scholar] [CrossRef]
- Leaper, M.C. Measuring the Flow Functions of Pharmaceutical Powders Using the Brookfield Powder Flow Tester and Freeman FT4. Processes 2021, 9, 2032. [Google Scholar] [CrossRef]
- Janssen, P.H.M.; Depaifve, S.; Neveu, A.; Francqui, F.; Dickhoff, B.H.J. Impact of Powder Properties on the Rheological Behavior of Excipients. Pharmaceutics 2021, 13, 1198. [Google Scholar] [CrossRef] [PubMed]
- Saker, A.; Cares-Pacheco, M.G.; Marchal, P.; Falk, V. Powders Flowability Assessment in Granular Compaction: What about the Consistency of Hausner Ratio? Powder Technol. 2019, 354, 52–63. [Google Scholar] [CrossRef]
- Șaramet, G.; Rădulescu, F.Ș.; Bărbuceanu, S.F.; Miron, D.S.; Fița, C.A.; Mitu, M.A.; Stănescu, A.A.; Lupuliasa, D. Influence of some formulation factors on the release of phenytoin sodium from hydrophilic matrix tablets. Farmacia 2014, 62, 1230–1238. [Google Scholar]
- Madzarevic, M.; Medarevic, D.; Vulovic, A.; Sustersic, T.; Djuris, J.; Filipovic, N.; Ibric, S. Optimization and Prediction of Ibuprofen Release from 3D DLP Printlets Using Artificial Neural Networks. Pharmaceutics 2019, 11, 544. [Google Scholar] [CrossRef] [Green Version]
- Rowe, R.C.; Sheskey, P.J.; Willer, P.J. Handbook of Pharmaceutical Excipients; RPS: London, UK, 2009; pp. 651–653. [Google Scholar]
- Musuc, A.M.; Anuta, V.; Atkinson, I.; Popa, V.T.; Sarbu, I.; Mircioiu, C.; Abdalrb, G.A.; Mitu, M.A.; Ozon, E.A. Development and Characterization of Orally Disintegrating Tablets Containing a Captopril-Cyclodextrin Complex. Pharmaceutics 2020, 12, 744. [Google Scholar] [CrossRef]
- Lu, B. New Techniques and New Doasge. Forms of Drugs; People’s Medical Publishing House: Beijing, China, 2005; pp. 386–388. [Google Scholar]
- Council of Europe. European Pharmacopoeia, 10th ed.; EDQM, Council of Europe: Strasbourg, France, 2019. [Google Scholar]
- USP. The United States Pharmacopeia 32—The National Formulary 27; The United States Pharmacopeial Convention, Inc.: Rockville, MD, USA, 2009. [Google Scholar]









| C% | H% | N% | S% | |
|---|---|---|---|---|
| Assay values (Synthesized calcium lactate) | 30.69 ± 0.40 | 4.87 ± 0.30 | 1.73 ± 0.40 | 0.34 ± 0.05 |
| Theoretical values | 33.02 | 4.62 | 0.00 | 0.00 |
| 2 Theta (deg) | d (A) | Height (cps) |
|---|---|---|
| 7.53 (3) | 11.73 (4) | 136 (15) |
| 9.49 (9) | 9.31 (9) | 115 (14) |
| 10.28 (3) | 8.60 (2) | 137 (15) |
| 11.09 (3) | 7.97 (2) | 124 (14) |
| 13.98 (4) | 6.33 (17) | 94 (13) |
| 14.3 (4) | 6.17 (6) | 27.66 (4) |
| 16.02 (7) | 5.53 (2) | 25 (6) |
| 17.56 (2) | 5.047 (5) | 25 (6) |
| 18.22 (7) | 4.89 (2) | 25 (6) |
| 20.49 (9) | 4.31 (7) | 14 (5) |
| 22.20 (3) | 4.00 (5) | 56 (10) |
| 23.20 (4) | 3.831 (6) | 81 (12) |
| 23.86 (3) | 3.726 (5) | 51 (9) |
| 24.75 (3) | 3.726 (5) | 80 (12) |
| 30.74 (9) | 2.906 (8) | 19 (3) |
| 31.56 (6) | 2.832 (5) | 38 (8) |
| 37.12 (8) | 2.420 (5) | 28 (7) |
| 39.99 (7) | 2.253 (4) | 27 (7) |
| 43.4 (2) | 2.082 (10) | 10 (4) |
| Parameter | Calcium Lactate Synthetized from Mussels | Calcium Lactate DC (PURACAL®) |
|---|---|---|
| Moisture content (%) | 8.60 ± 0.44 | 18.70 ± 0.81 |
| Flow time (s) * | 25.2 ± 0.79 | 6.44 ± 0.33 |
| Angle of repose (θ°) * | 32.7 ± 0.58 | 26.22 ± 0.49 |
| Flow rate (g/s) * | 2.381 | 9.316 |
| V0 (mL) | 59.9 ± 0.18 | 86.2 ± 0.12 |
| V500 (mL) | 53 ± 0.23 | 75.7 ± 0.19 |
| V1250 (mL) | 52.8 ± 0.08 | 75.5 ± 0.06 |
| Bulk density (g/mL) | 0.834 | 0.580 |
| Tapped density (g/mL) | 0.947 | 0.662 |
| Hausner’s ratio (HR) | 1.13 | 1.14 |
| Carr Index (CI) (%) | 11.93 | 12.38 |
| Parameter | F1 | F2 |
|---|---|---|
| Moisture content (%) | 5.20 ± 1.28 | 7.90 ± 1.36 |
| Flow time (s) * | 10.5 ± 0.71 | 5.68 ± 0.58 |
| Angle of repose (θ°) * | 24.80 ± 0.61 | 24.75 ± 0.72 |
| Flow rate (g/s) * | 5.714 | 10.563 |
| V0 (ml) | 73.4 ± 0.11 | 82.4 ± 0.18 |
| V500 (ml) | 65.5 ± 0.19 | 73.6 ± 0.14 |
| V1250 (ml) | 64.7 ± 0.24 | 72.8 ± 0.11 |
| Bulk density (g/mL) | 0.681 | 0.606 |
| Tapped density (g/mL) | 0.772 | 0.686 |
| Hausner’s ratio (HR) | 1.13 | 1.13 |
| Carr Index (CI) (%) | 11.78 | 11.66 |
| Tested Parameters | Formulation Code | |
|---|---|---|
| F1 | F2 | |
| Thickness (mm) | 4.00 ± 0.19 | 4.00 ± 0.24 |
| Diameter (mm) | 12.00 ± 0.54 | 12.00 ± 0.38 |
| Mass uniformity | 546.00 ± 2.43 | 547.00 ± 3.78 |
| Mechanical resistance (N) | 65.10 ± 4.65 | 69.30 ± 3.98 |
| Friability (%) | 0.18 ± 0.25 | 0.31 ± 0.26 |
| In Vitro disintegration time (seconds) | 288 ± 2 | 418 ± 3 |
| In Vitro dissolution rate, after 30 min (%) | 96.77 ± 2.85 | 95.12 ± 3.44 |
| Ingredient | Quantity mg/Tablet | Role in Formulation | |
|---|---|---|---|
| F1 | F2 | ||
| Calcium lactate from mussel shells | 342.10 | - | Active ingredient |
| Calcium lactate DC (PURACAL®) | - | 342.10 | Active ingredient |
| Microcrystalline cellulose 302 | 196.90 | - | Filler Binder |
| Sodium Starch Glycolate | 5.50 | - | Superdisintegrant |
| Maize Starch | - | 191.40 | Filler Disintegrant |
| Magnesium stearate | 5.50 | 5.50 | Lubricant |
| Talc | - | 11.00 | Lubricant |
| TOTAL | 550 | 550 | |
Publisher’s Note: MDPI stays neutral with regard to jurisdictional claims in published maps and institutional affiliations. |
© 2022 by the authors. Licensee MDPI, Basel, Switzerland. This article is an open access article distributed under the terms and conditions of the Creative Commons Attribution (CC BY) license (https://creativecommons.org/licenses/by/4.0/).
Share and Cite
Mititelu, M.; Moroșan, E.; Nicoară, A.C.; Secăreanu, A.A.; Musuc, A.M.; Atkinson, I.; Pandele Cusu, J.; Nițulescu, G.M.; Ozon, E.A.; Sarbu, I.; et al. Development of Immediate Release Tablets Containing Calcium Lactate Synthetized from Black Sea Mussel Shells. Mar. Drugs 2022, 20, 45. https://doi.org/10.3390/md20010045
Mititelu M, Moroșan E, Nicoară AC, Secăreanu AA, Musuc AM, Atkinson I, Pandele Cusu J, Nițulescu GM, Ozon EA, Sarbu I, et al. Development of Immediate Release Tablets Containing Calcium Lactate Synthetized from Black Sea Mussel Shells. Marine Drugs. 2022; 20(1):45. https://doi.org/10.3390/md20010045
Chicago/Turabian StyleMititelu, Magdalena, Elena Moroșan, Anca Cecilia Nicoară, Ana Andreea Secăreanu, Adina Magdalena Musuc, Irina Atkinson, Jeanina Pandele Cusu, George Mihai Nițulescu, Emma Adriana Ozon, Iulian Sarbu, and et al. 2022. "Development of Immediate Release Tablets Containing Calcium Lactate Synthetized from Black Sea Mussel Shells" Marine Drugs 20, no. 1: 45. https://doi.org/10.3390/md20010045
APA StyleMititelu, M., Moroșan, E., Nicoară, A. C., Secăreanu, A. A., Musuc, A. M., Atkinson, I., Pandele Cusu, J., Nițulescu, G. M., Ozon, E. A., Sarbu, I., & Balaci, T. D. (2022). Development of Immediate Release Tablets Containing Calcium Lactate Synthetized from Black Sea Mussel Shells. Marine Drugs, 20(1), 45. https://doi.org/10.3390/md20010045

