Chitin Synthesis and Degradation in Crustaceans: A Genomic View and Application
Abstract
1. Introduction
2. Chitin Synthesis Pathways and Genes
2.1. Chitin Synthesis Pathways
2.2. Trehalase
2.3. Glutamine: Fructose-6-Phosphate Aminotransferase
2.4. Chitin Synthases
3. Chitin Degradation Pathways and Gene Families
3.1. Chitin Degradation Pathways
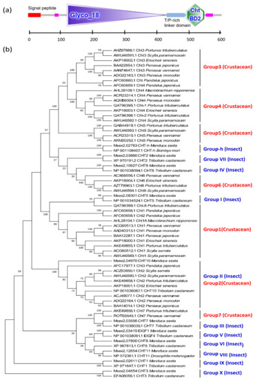
3.2. Chitinase
3.2.1. Identification of Chitinase Genes in Crustaceans
3.2.2. Amino Acid Sequence of Crustacean Chitinase
3.2.3. Chitinase Gene Expression Patterns
3.3. β-N-Acetylglucosaminidase
3.3.1. Gene Structure of NAGs
3.3.2. Gene Expression Pattern and Function of NAGs
3.4. Chitin Deacetylase
3.4.1. Structural Characteristics of CDA
3.4.2. Gene Expression Pattern of CDAs
4. Application of Chitin Metabolism Genes in Crustaceans
4.1. Molting and Growth Regulation
4.2. Immune Response and Disease Control
4.3. Enzyme Engineering for the Chitin Industry
5. Conclusions
Supplementary Materials
Author Contributions
Funding
Data Availability Statement
Acknowledgments
Conflicts of Interest
References
- Hao, Z.; Cai, Y.; Liao, X.; Zhang, X.; Fang, Z.; Zhang, D. Optimization of nutrition factors on chitinase production from a newly isolated Chitiolyticbacter meiyuanensis SYBC-H1. Braz. J. Microbiol. Publ. Braz. Soc. Microbiol. 2012, 43, 177–186. [Google Scholar] [CrossRef]
- Tharanathan, R.N.; Kittur, F.S. Chitin—The undisputed biomolecule of great potential. Crit. Rev. Food Sci. Nutr. 2003, 43, 61–87. [Google Scholar] [CrossRef]
- Synowiecki, J.; Al-Khateeb, N.A. Production, properties, and some new applications of chitin and its derivatives. Crit. Rev. Food Sci. Nutr. 2003, 43, 145–171. [Google Scholar] [CrossRef]
- Kramer, K.J.; Koga, D. Insect Chitin—Physical State, Synthesis, Degradation and Metabolic-Regulation. Insect Biochem. 1986, 16, 851–877. [Google Scholar] [CrossRef]
- Zhang, X.J.; Yuan, J.B.; Sun, Y.M.; Li, S.H.; Gao, Y.; Yu, Y.; Liu, C.Z.; Wang, Q.C.; Lv, X.J.; Zhang, X.X.; et al. Penaeid shrimp genome provides insights into benthic adaptation and frequent molting. Nat. Commun. 2019, 10, 356. [Google Scholar] [CrossRef] [PubMed]
- Uengwetwanit, T.; Pootakham, W.; Nookaew, I.; Sonthirod, C.; Angthong, P.; Sittikankaew, K.; Rungrassamee, W.; Arayamethakorn, S.; Wongsurawat, T.; Jenjaroenpun, P.; et al. A chromosome-level assembly of the black tiger shrimp (Penaeus monodon) genome facilitates the identification of novel growth-associated genes. Mol. Ecol. Resour. 2020. [Google Scholar] [CrossRef]
- Tang, B.; Zhang, D.; Li, H.; Jiang, S.; Zhang, H.; Xuan, F.; Ge, B.; Wang, Z.; Liu, Y.; Sha, Z.; et al. Chromosome-level genome assembly reveals the unique genome evolution of the swimming crab (Portunus trituberculatus). GigaScience 2020, 9, giz161. [Google Scholar] [CrossRef]
- Gutekunst, J.; Andriantsoa, R.; Falckenhayn, C.; Hanna, K.; Stein, W.; Rasamy, J.; Lyko, F. Clonal genome evolution and rapid invasive spread of the marbled crayfish. Nat. Ecol. Evol. 2018, 2, 567–573. [Google Scholar] [CrossRef] [PubMed]
- Kao, D.M.; Lai, A.G.; Stamataki, E.; Rosic, S.; Konstantinides, N.; Jarvis, E.; Di Donfrancesco, A.; Pouchkina-Stancheva, N.; Semon, M.; Grillo, M.; et al. The genome of the crustacean Parhyale hawaiensis, a model for animal development, regeneration, immunity and lignocellulose digestion. eLife 2016, 5, e20062. [Google Scholar] [CrossRef]
- Poynton, H.C.; Hasenbein, S.; Benoit, J.B.; Sepulveda, M.S.; Poelchau, M.F.; Hughes, D.S.T.; Murali, S.C.; Chen, S.; Glastad, K.M.; Goodisman, M.A.D.; et al. The Toxicogenome of Hyalella azteca: A Model for Sediment Ecotoxicology and Evolutionary Toxicology. Environ. Sci. Technol. 2018, 52, 6009–6022. [Google Scholar] [CrossRef]
- Kim, J.H.; Kim, H.K.; Kim, H.; Chan, B.K.K.; Kang, S.; Kim, W. Draft Genome Assembly of a Fouling Barnacle, Amphibalanus amphitrite (Darwin, 1854): The First Reference Genome for Thecostraca. Front. Ecol. Evol. 2019, 7, 465. [Google Scholar] [CrossRef]
- Chebbi, M.A.; Becking, T.; Moumen, B.; Giraud, I.; Gilbert, C.; Peccoud, J.; Cordaux, R. The Genome of Armadillidium vulgare (Crustacea, Isopoda) Provides Insights into Sex Chromosome Evolution in the Context of Cytoplasmic Sex Determination. Mol. Biol. Evol. 2019, 36, 727–741. [Google Scholar] [CrossRef] [PubMed]
- Colbourne, J.K.; Pfrender, M.E.; Gilbert, D.; Thomas, W.K.; Tucker, A.; Oakley, T.H.; Tokishita, S.; Aerts, A.; Arnold, G.J.; Basu, M.K.; et al. The ecoresponsive genome of Daphnia pulex. Science 2011, 331, 555–561. [Google Scholar] [CrossRef] [PubMed]
- Lee, B.Y.; Choi, B.S.; Kim, M.S.; Park, J.C.; Jeong, C.B.; Han, J.; Lee, J.S. The genome of the freshwater water flea Daphnia magna: A potential use for freshwater molecular ecotoxicology. Aquat. Toxicol. 2019, 210, 69–84. [Google Scholar] [CrossRef]
- Eyun, S.I.; Soh, H.Y.; Posavi, M.; Munro, J.B.; Hughes, D.S.T.; Murali, S.C.; Qu, J.X.; Dugan, S.; Lee, S.L.; Chao, H.; et al. Evolutionary History of Chemosensory-Related Gene Families across the Arthropoda. Mol. Biol. Evol. 2017, 34, 1838–1862. [Google Scholar] [CrossRef]
- Jeong, C.B.; Lee, B.Y.; Choi, B.S.; Kim, M.S.; Park, J.C.; Kim, D.H.; Wang, M.H.; Park, H.G.; Lee, J.S. The genome of the harpacticoid copepod Tigriopus japonicus: Potential for its use in marine molecular ecotoxicology. Aquat. Toxicol. 2020, 222, 105462. [Google Scholar] [CrossRef]
- Merzendorfer, H.; Zimoch, L. Chitin metabolism in insects: Structure, function and regulation of chitin synthases and chitinases. J. Exp. Biol. 2003, 206, 4393–4412. [Google Scholar] [CrossRef] [PubMed]
- Hardardottir, H.M.; Male, R.; Nilsen, F.; Eichner, C.; Dondrup, M.; Dalvin, S. Chitin synthesis and degradation in Lepeophtheirus salmonis: Molecular characterization and gene expression profile during synthesis of a new exoskeleton. Comp. Biochem. Phys. A 2019, 227, 123–133. [Google Scholar] [CrossRef]
- Muthukrishnan, S.; Merzendorfer, H.; Arakane, Y.; Kramer, K. 7-Chitin metabolism in insects. In Insect Molecular Biology and Biochemistry; Academic Press: London, UK, 2012; pp. 193–235. [Google Scholar]
- Jiang, Q.; Jiang, Z.Y.; Gu, S.W.; Qian, L.; Li, X.X.; Gao, X.J.; Zhang, X.J. Insights into carbohydrate metabolism from an insulin-like peptide in Macrobrachium rosenbergii. Gen. Comp. Endocr. 2020, 293, 113478. [Google Scholar] [CrossRef] [PubMed]
- Chen, J.; Tang, B.; Chen, H.X.; Yao, Q.; Huang, X.F.; Chen, J.; Zhang, D.W.; Zhang, W.Q. Different Functions of the Insect Soluble and Membrane-Bound Trehalase Genes in Chitin Biosynthesis Revealed by RNA Interference. PLoS ONE 2010, 5, e10133. [Google Scholar] [CrossRef] [PubMed]
- Yang, F.; Chen, S.; Dai, Z.M.; Chen, D.F.; Duan, R.B.; Wang, H.L.; Jia, S.N.; Yang, W.J. Regulation of trehalase expression inhibits apoptosis in diapause cysts of Artemia. Biochem. J. 2013, 456, 185–194. [Google Scholar] [CrossRef] [PubMed]
- Tanaka, S.; Nambu, F.; Nambu, Z. Unique chimeric composition of the trehalase gene from brine shrimp, Artemia franciscana. J. UOEH 2010, 32, 11–29. [Google Scholar] [CrossRef][Green Version]
- Tanaka, S.; Nambu, F.; Nambu, Z. Cloning and Characterization of cDNAs Encoding Trehalase from Post-Dormant Embryos of the Brine Shrimp, Artemia franciscana. Zool. Sci. 1999, 16, 269–277. [Google Scholar] [CrossRef]
- Gao, Y.; Zhang, X.J.; Wei, J.K.; Sun, X.Q.; Yuan, J.B.; Li, F.H.; Xiang, J.H. Whole Transcriptome Analysis Provides Insights into Molecular Mechanisms for Molting in Litopenaeus vannamei. PLoS ONE 2015, 10, e0144350. [Google Scholar]
- Zhang, X.X.; Zhang, X.J.; Yuan, J.B.; Du, J.L.; Li, F.H.; Xiang, J.H. Actin genes and their expression in pacific white shrimp, Litopenaeus vannamei. Mol. Genet. Genom. 2018, 293, 479–493. [Google Scholar] [CrossRef]
- Chatham, J.C.; Not, L.G.; Fulop, N.; Marchase, R.B. Hexosamine biosynthesis and protein O-glycosylation: The first line of defense against stress, ischemia, and trauma. Shock 2008, 29, 431–440. [Google Scholar] [CrossRef]
- Durand, P.; Golinelli-Pimpaneau, B.; Mouilleron, S.; Badet, B.; Badet-Denisot, M.A. Highlights of glucosamine-6P synthase catalysis. Arch. Biochem. Biophys. 2008, 474, 302–317. [Google Scholar] [CrossRef]
- Eguchi, S.; Oshiro, N.; Miyamoto, T.; Yoshino, K.; Okamoto, S.; Ono, T.; Kikkawa, U.; Yonezawa, K. AMP-activated protein kinase phosphorylates glutamine: Fructose-6-phosphate amidotransferase 1 at Ser243 to modulate its enzymatic activity. Genes Cells Devoted Mol. Cell. Mech. 2009, 14, 179–189. [Google Scholar] [CrossRef]
- Liu, X.J.; Zhang, J.Z.; Zhu, K.Y. Chitin in Arthropods: Biosynthesis, Modification, and Metabolism. Adv. Exp. Med. Biol. 2019, 1142, 169–207. [Google Scholar]
- Yang, M.M.; Zhao, L.N.; Shen, Q.D.; Xie, G.Q.; Wang, S.G.; Tang, B. Knockdown of two trehalose-6-phosphate synthases severely affects chitin metabolism gene expression in the brown planthopper Nilaparvata lugens. Pest Manag. Sci. 2017, 73, 206–216. [Google Scholar] [CrossRef] [PubMed]
- Liu, Y.; Cai, D.X.; Wang, L.; Li, J.Z.; Wang, W.N. Glucosamine: Fructose-6-phosphate amidotransferase in the white shrimp Litopenaeus vannamei: Characterization and regulation under alkaline and cadmium stress. Ecotoxicology 2015, 24, 1754–1764. [Google Scholar] [CrossRef] [PubMed]
- Arakane, Y.; Muthukrishnan, S.; Kramer, K.J.; Specht, C.A.; Tomoyasu, Y.; Lorenzen, M.D.; Kanost, M.; Beeman, R.W. The Tribolium chitin synthase genes TcCHS1 and TcCHS2 are specialized for synthesis of epidermal cuticle and midgut peritrophic matrix. Insect Mol. Biol. 2005, 14, 453–463. [Google Scholar] [CrossRef]
- Rocha, J.; Garcia-Carreno, F.L.; Muhlia-Almazan, A.; Peregrino-Uriarte, A.B.; Yepiz-Plascencia, G.; Cordova-Murueta, J.H. Cuticular chitin synthase and chitinase mRNA of whiteleg shrimp Litopenaeus vannamei during the molting cycle. Aquaculture 2012, 330, 111–115. [Google Scholar] [CrossRef]
- Lee, J.B.; Kim, H.S.; Park, Y. Down-regulation of a chitin synthase a gene by RNA interference enhances pathogenicity of Beauveria bassiana ANU1 against Spodoptera exigua (HUBNER). Arch. Insect Biochem. Physiol. 2017, 94. [Google Scholar] [CrossRef] [PubMed]
- Braden, L.; Michaud, D.; Igboeli, O.O.; Dondrup, M.; Hamre, L.; Dalvin, S.; Purcell, S.L.; Kongshaug, H.; Eichner, C.; Nilsen, F.; et al. Identification of critical enzymes in the salmon louse chitin synthesis pathway as revealed by RNA interference-mediated abrogation of infectivity. Int. J. Parasitol. 2020, 50, 873–889. [Google Scholar] [CrossRef] [PubMed]
- Boquet, I.; Hitier, R.; Dumas, M.; Chaminade, M.; Pre’at, T. Central brain postembryonic development in Drosophila: Implication of genes expressed at the interhemispheric junction. J. Neurobiol. 2000, 42, 33–48. [Google Scholar] [CrossRef]
- Jung, W.J.; Park, R.D. Bioproduction of chitooligosaccharides: Present and perspectives. Mar. Drugs 2014, 12, 5328–5356. [Google Scholar] [CrossRef]
- Zhang, L.Y.; Cai, J.; Li, R.J.; Liu, W.; Wagner, C.; Wong, K.B.; Xie, Z.P.; Staehelin, C. A single amino acid substitution in a chitinase of the legume Medicago truncatula is sufficient to gain Nod-factor hydrolase activity. Open Biol. 2016, 6, 160061. [Google Scholar] [CrossRef] [PubMed]
- Huang, Q.S.; Yan, J.H.; Tang, J.Y.; Tao, Y.M.; Xie, X.L.; Wang, Y.; Wei, X.Q.; Yan, Q.H.; Chen, Q.X. Cloning and tissue expressions of seven chitinase family genes in Litopenaeus vannamei. Fish Shellfish Immunol. 2010, 29, 75–81. [Google Scholar] [CrossRef]
- Watanabe, T.; Kono, M.; Aida, K.; Nagasawa, H. Isolation of a cDNA encoding a putative chitinase precursor in the kuruma prawn Penaeus japonicus. Mol. Mar. Biol. Biotech. 1996, 5, 299–303. [Google Scholar]
- Arakane, Y.; Muthukrishnan, S. Insect chitinase and chitinase-like proteins. Cell. Mol. Life Sci. 2010, 67, 201–216. [Google Scholar] [CrossRef]
- Tetreau, G.; Cao, X.L.; Chen, Y.R.; Muthukrishnan, S.; Jiang, H.B.; Blissard, G.W.; Kanost, M.R.; Wang, P. Overview of chitin metabolism enzymes in Manduca sexta: Identification, domain organization, phylogenetic analysis and gene expression. Insect Biochem. Mol. 2015, 62, 114–126. [Google Scholar] [CrossRef] [PubMed]
- Song, L.; Lv, J.J.; Wang, L.; Sun, D.F.; Gao, B.Q.; Liu, P. Characterization of a chitinase-1 gene (PtCht-1) from a marine crab Portunus trituberculatus and its response to immune stress. Gene 2020, 741, 144523. [Google Scholar] [CrossRef] [PubMed]
- Arakane, Y.; Zhu, Q.S.; Matsumiya, M.; Muthukrishnan, S.; Kramer, K.J. Properties of catalytic, linker and chitin-binding domains of insect chitinase. Insect Biochem. Mol. 2003, 33, 631–648. [Google Scholar] [CrossRef]
- Jasrapuria, S.; Arakane, Y.; Osman, G.; Kramer, K.J.; Beeman, R.W.; Muthukrishnan, S. Genes encoding proteins with peritrophin A-type chitin-binding domains in Tribolium castaneum are grouped into three distinct families based on phylogeny, expression and function. Insect Biochem. Mol. 2010, 40, 214–227. [Google Scholar] [CrossRef]
- Zhang, J.Q.; Sun, Y.Y.; Li, F.H.; Huang, B.X.; Xiang, J.H. Molecular characterization and expression analysis of chitinase (Fcchi-3) from Chinese shrimp, Fenneropenaeus chinensis. Mol. Biol. Rep. 2010, 37, 1913–1921. [Google Scholar] [CrossRef] [PubMed]
- Zhang, S.Y.; Jiang, S.F.; Xiong, Y.W.; Fu, H.T.; Sun, S.M.; Qiao, H.; Zhang, W.Y.; Jiang, F.W.; Jin, S.B.; Gong, Y.S. Six chitinases from oriental river prawn Macrobrachium nipponense: cDNA characterization, classification and mRNA expression during post-embryonic development and moulting cycle. Comp. Biochem. Phys. B 2014, 167, 30–40. [Google Scholar] [CrossRef] [PubMed]
- Zhou, Z.K.; Gu, W.B.; Wang, C.; Zhou, Y.L.; Tu, D.D.; Liu, Z.P.; Zhu, Q.H.; Shu, M.A. Seven transcripts from the chitinase gene family of the mud crab Scylla paramamosain: Their expression profiles during development and moulting and under environmental stresses. Aquac. Res. 2018, 49, 3296–3308. [Google Scholar] [CrossRef]
- Gutternigg, M.; Kretschmer-Lubich, D.; Paschinger, K.; Rendic, D.; Hader, J.; Geier, P.; Ranftl, R.; Jantsch, V.; Lochnit, G.; Wilson, I.B.H. Biosynthesis of truncated N-linked oligosaccharides results from non-orthologous hexosaminidase-mediated mechanisms in nematodes, plants, and insects. J. Biol. Chem. 2007, 282, 27825–27840. [Google Scholar] [CrossRef]
- Xie, X.L.; Huang, Q.S.; Wang, Y.; Ke, C.H.; Chen, Q.X. Modification and Modificatory Kinetics of the Active Center of Prawn beta-N-Acetyl-D-glucosaminidase. J. Biomol. Struct. Dyn. 2009, 26, 781–786. [Google Scholar] [CrossRef]
- Sun, Y.Y.; Zhang, J.Q.; Xiang, J.H. Molecular characterization and function of beta-N-acetylglucosaminidase from ridgetail white prawn Exopalaemon carinicauda. Gene 2018, 648, 12–20. [Google Scholar] [CrossRef]
- Xi, Y.; Pan, P.L.; Zhang, C.X. The beta-N-acetylhexosaminidase gene family in the brown planthopper, Nilaparvata lugens. Insect Mol. Biol. 2015, 24, 601–610. [Google Scholar] [CrossRef]
- Meng, Y.; Zou, E. Impacts of molt-inhibiting organochlorine compounds on epidermal ecdysteroid signaling in the fiddler crab, Uca pugilator, in vitro. Comp. Biochem. Physiol. C Toxicol. Pharm. 2009, 150, 436–441. [Google Scholar] [CrossRef]
- Li, X.G.; Xu, Z.Q.; Zhou, G.; Lin, H.; Zhou, J.; Zeng, Q.F.; Mao, Z.G.; Gu, X.H. Molecular characterization and expression analysis of five chitinases associated with molting in the Chinese mitten crab, Eriocheir sinensis. Comp. Biochem. Phys. B 2015, 187, 110–120. [Google Scholar] [CrossRef]
- Salaenoi, J.; Bootpugdeethum, J.; Mingmuang, M.; Thongpan, A. Chitobiase, Proteinase, Glycogen and some Trace Elements during Molting Cycle of Mud Crab (Scylla serrata Forskål 1775). Kasetsart J. Nat. Sci. 2006, 40, 517–528. [Google Scholar]
- Spindlerbarth, M.; Vanwormhoudt, A.; Spindler, K.D. Chitinolytic Enzymes in the Integument and Midgut-Gland of the Shrimp Palaemon-Serratus during the Molting Cycle. Mar. Biol. 1990, 106, 49–52. [Google Scholar] [CrossRef]
- Espie, P.J.; Roff, J.C. Characterization of Chitobiase from Daphnia-Magna and its Relation to Chitin Flux. Physiol. Zool. 1995, 68, 727–748. [Google Scholar] [CrossRef]
- Zou, E.M. Impacts of xenobiotics on crustacean molting: The invisible endocrine disruption. Integr. Comp. Biol. 2005, 45, 33–38. [Google Scholar] [CrossRef] [PubMed]
- Zou, E.M.; Fingerman, M. Patterns of N-acetyl-beta-glucosaminidase isoenzymes in the epidermis and hepatopancreas and induction of N-acetyl-beta-glucosaminidase activity by 20-hydroxyecdysone in the fiddler crab, Uca pugilator. Comp. Biochem. Phys. C 1999, 124, 345–349. [Google Scholar]
- Peters, G.; Saborowski, R.; Mentlein, R.; Buchholz, F. Isoforms of an N-acetyl-beta-D-glucosaminidase from the Antarctic krill, Euphausia superba: Purification and antibody production. Comp. Biochem. Phys. B 1998, 120, 743–751. [Google Scholar] [CrossRef][Green Version]
- Koga, D.; Hoshika, H.; Matsushita, M.; Tanaka, A.; Ide, A.; Kono, M. Purification and characterization of beta-N-acetylhexosaminidase from the liver of a prawn, Penaeus japonicus. Biosci. Biotechnol. Biochem. 1996, 60, 194–199. [Google Scholar] [CrossRef] [PubMed][Green Version]
- Huang, J.Y.; Wang, H.C.; Chen, Y.C.; Wang, P.S.; Lin, S.J.; Chang, Y.S.; Liu, K.F.; Lo, C.F. A shrimp glycosylase protein, PmENGase, interacts with WSSV envelope protein VP41B and is involved in WSSV pathogenesis. Dev. Comp. Immunol. 2020, 108, 103667. [Google Scholar] [CrossRef]
- Blair, D.E.; Schuttelkopf, A.W.; MacRae, J.I.; van Aalten, D.M.F. Structure and metal-dependent mechanism of peptidoglycan deacetylase, a streptococcal virulence factor. Proc. Natl. Acad. Sci. USA 2005, 102, 15429–15434. [Google Scholar] [CrossRef]
- Dixit, R.; Arakane, Y.; Specht, C.A.; Richard, C.; Kramer, K.J.; Beeman, R.W.; Muthukrishnan, S. Domain organization and phylogenetic analysis of proteins from the chitin deacetylase gene family of Tribolium castaneum and three other species of insects. Insect Biochem. Mol. 2008, 38, 440–451. [Google Scholar] [CrossRef] [PubMed]
- Sarmiento, K.P.; Panes, V.A.; Santos, M.D. Molecular cloning and expression of chitin deacetylase 1 gene from the gills of Penaeus monodon (black tiger shrimp). Fish Shellfish Immunol. 2016, 55, 484–489. [Google Scholar] [CrossRef]
- Zhang, L.; Wang, H.J.; Chen, J.Y.; Shen, Q.D.; Wang, S.G.; Xu, H.X.; Tang, B. Glycogen Phosphorylase and Glycogen Synthase: Gene Cloning and Expression Analysis Reveal Their Role in Trehalose Metabolism in the Brown Planthopper, Nilaparvata lugens St(a)over-circlel (Hemiptera: Delphacidae). J. Insect Sci. 2017, 17, 42. [Google Scholar] [CrossRef]
- Gui, T.; Zhang, J.; Song, F.; Sun, Y.; Xie, S.; Yu, K.; Xiang, J. CRISPR/Cas9-Mediated Genome Editing and Mutagenesis of EcChi4 in Exopalaemon carinicauda. G3 Genes Genomes Genet. 2016, 6, 3757–3764. [Google Scholar]
- Tavares, C.P.S.; Silva, U.A.T.D.; Pereira, L.Â.; Ostrensky, A. Evaluation of different induced molting methods in Callinectes ornatus (Crustacea, Decapoda, Portunidae) as a tool for the commercial production of soft-shell crabs. Anais da Academia Brasileira de Ciências 2021, 93, e20190580. [Google Scholar] [CrossRef]
- Pan, D.; He, N.; Yang, Z.; Liu, H.; Xu, X. Differential gene expression profile in hepatopancreas of WSSV-resistant shrimp (Penaeus japonicus) by suppression subtractive hybridization. Dev. Comp. Immunol. 2005, 29, 103–112. [Google Scholar] [CrossRef]
- Zhao, Z.Y.; Yin, Z.X.; Weng, S.P.; Guan, H.J.; Li, S.D.; Xing, K.; Chan, S.M.; He, J.G. Profiling of differentially expressed genes in hepatopancreas of white spot syndrome virus-resistant shrimp (Litopenaeus vannamei) by suppression subtractive hybridisation. Fish Shellfish Immunol. 2007, 22, 520–534. [Google Scholar] [CrossRef]
- Niu, S.W.; Yang, L.W.; Zuo, H.L.; Zheng, J.F.; Weng, S.P.; He, J.G.; Xu, X.P. A chitinase from pacific white shrimp Litopenaeus vannamei involved in immune regulation. Dev. Comp. Immunol. 2018, 85, 161–169. [Google Scholar] [CrossRef] [PubMed]
- Gryse, G.D.; Khuong, T.; Descamps, B.; Broeck, W.V.D.; Vanhove, C.; Cornillie, P.; Sorgeloos, P.; Bossier, P.; Nauwynck, H. The shrimp nephrocomplex serves as a major portal of pathogen entry and is involved in the molting process. Proc. Natl. Acad. Sci. USA 2020, 117, 28374–28383. [Google Scholar] [CrossRef] [PubMed]
- Gangishetti, U.; Breitenbach, S.; Zander, M.; Saheb, S.K.; Schwarz, H.; Moussian, B. Effects of benzoylphenylurea on chitin synthesis and orientation in the cuticle of the Drosophila larva. Eur. J. Cell Biol. 2009, 88, 167–180. [Google Scholar] [CrossRef] [PubMed]
- Merzendorfer, H. Chitin synthesis inhibitors: Old molecules and new developments. Insect Sci. 2013, 20, 121–138. [Google Scholar] [CrossRef] [PubMed]
- Younes, I.; Ghorbel-Bellaaj, O.; Nasri, R.; Chaabouni, M.; Rinaudo, M.; Nasri, M. Chitin and chitosan preparation from shrimp shells using optimized enzymatic deproteinization. Process Biochem. 2012, 47, 2032–2039. [Google Scholar] [CrossRef]











| Taxon | Species | Genome | Transcriptome | References or NCBI BioProject Accession No. |
|---|---|---|---|---|
| Branchiopoda | ||||
| Cladocera | Daphnia pulex | √ | √ | [13] |
| Daphnia magna | √ | √ | [14] | |
| Anostraca | Artemia franciscana | √ | PRJNA449186 | |
| Hexanauplia | ||||
| Thoracica | Amphibalanus amphitrite | √ | √ | [11] |
| Pollicipes pollicipes | √ | PRJNA394196 | ||
| Calanoida | Eurytemora affinis | √ | √ | [15] |
| Harpacticoida | Tigriopus japonicus | √ | √ | [16] |
| Harpacticoida | Tigriopus californicus | √ | √ | PRJNA237968 |
| Siphonostomatoida | Lepeophtheirus salmonis | √ | √ | http://metazoa.ensembl.org/Lepeophtheirus_salmonis/Info/Index?db=core (accessed on 1 March 2021) |
| Malacostraca | ||||
| Amphiopoda | Parhyale hawaiensis | √ | √ | [9] |
| Amphiopoda | Hyalella azteca | √ | √ | [10] |
| Amphiopoda | Hirondellea gigas | √ | PRJNA328366 | |
| Isopoda | Armadillidium nasatum | √ | PRJNA249058 | |
| Isopoda | Armadillidium vulgare | √ | √ | [12] |
| Euphausiacea | Euphausia superba | √ | PRJEB30084 | |
| Decapoda | Litopenaeus (Penaeus) vannamei | √ | √ | [5] |
| Decapoda | Penaeus monodon | √ | √ | [6] |
| Decapoda | Fenneropenaeus (Penaeus) chinensis | √ | √ | http://www.genedatabase.cn/fch_genome.html (accessed on 1 March 2021) |
| Decapoda | Marsupenaeus (Penaeus) japonicus; | √ | PRJNA642319 | |
| Decapoda | Macrobrachium nipponense | √ | √ | PRJNA646023 |
| Decapoda | Procambarus virginalis | √ | √ | [8] |
| Decapoda | Procambarus clarkii | √ | PRJDB5062 | |
| Decapoda | Cherax quadricarinatus | √ | √ | PRJNA559771 |
| Decapoda | Portunus trituberculatus | √ | √ | [7] |
| Decapoda | Callinectes sapidus | √ | PRJNA646695 | |
| Decapoda | Eriocheir sinensis | √ | √ | PRJNA555707 |
| Decapoda | Scylla paramamosain | √ | √ | https://figshare.com/search?q=10.6084%2Fm9.figshare.13338968 (accessed on 1 March 2021) |
| Gene Name | GenBank Accession No. | Protein Length(aa) | M.W.(KDa) * | pI * | |
|---|---|---|---|---|---|
| Trehalase | LvTRE1 | ROT69953.1 | 611 | 70.05 | 5.47 |
| LvTRE2 | 619 | 71.96 | 7.11 | ||
| CsTRE | ACI12945.1 | 355 | 41.90 | 5.34 | |
| AvTRE | RXG51726.1 | 605 | 70.15 | 6.13 | |
| AaTRE | KAF0290962.1 | 583 | 67.39 | 5.77 | |
| AfTRE | BAB40812.1 | 703 | 80.00 | 5.32 | |
| DmTRE | KZS11553.1 | 557 | 63.85 | 4.54 | |
| Hexokinase | LvHK1 | ROT76879.1 | 447 | 49.43 | 5.36 |
| LvHK2 | ABO21409.1 | 484 | 53.28 | 5.63 | |
| PmHK | XP_037776109.1 | 517 | 57.11 | 5.19 | |
| PtHK | MPC12833.1 | 399 | 43.84 | 5.43 | |
| MnHK | ASJ77422.1 | 448 | 49.72 | 5.29 | |
| DmHK | KZS13587.1 | 363 | 39.92 | 5.02 | |
| AnHK | KAB7498971.1 | 379 | 42.51 | 6.33 | |
| EaHK | XP_023321614.1 | 558 | 62.35 | 5.45 | |
| PpHK | XP_037094690.1 | 466 | 51.47 | 5.14 | |
| HaHk | XP_018013709.1 | 588 | 65.35 | 4.74 | |
| Glucose-6-phosphate isomerase | LvG6PI | ROT65617.1 | 579 | 64.46 | 7.76 |
| HgG6PI | LAC27162.1 | 498 | 55.59 | 7.01 | |
| AvG6PI | RXG71484.1 | 441 | 49.05 | 6.79 | |
| AaG6PI | KAF0299334.1 | 556 | 61.31 | 6.84 | |
| TjG6PI | AQZ26755.1 | 558 | 62.54 | 5.97 | |
| DmG6PI | KZS17552.1 | 594 | 66.11 | 6.82 | |
| Glutamine:fructose-6-phosphate aminotransferase | LvGFAT | XP_027209257.1 | 698 | 78.31 | 6.25 |
| PmGFAT | XP_037775322.1 | 704 | 78.98 | 6.38 | |
| AvGFAT | RXG73257.1 | 597 | 66.99 | 6.30 | |
| HaGFAT | XP_018012187.1 | 586 | 66.35 | 5.84 | |
| AaGFAT | KAF0298210.1 | 695 | 77.26 | 6.22 | |
| TjGFAT | AQZ26756.1 | 703 | 78.17 | 6.29 | |
| EaGFAT | XP_023320812.1 | 691 | 76.78 | 6.07 | |
| DmGFAT | JAJ75170.1 | 588 | 66.50 | 6.65 | |
| DmGFAT | XP_032783626.1 | 695 | 77.79 | 6.23 | |
| Glucosamine-6-phosphate acetyltransferase | LvGNA | XP_027223278.1 | 202 | 22.68 | 8.80 |
| HaGNA | XP_018023774.1 | 198 | 22.14 | 8.75 | |
| AaGNA | KAF0295548.1 | 207 | 23.26 | 5.47 | |
| TjGNA | AQZ26759.1 | 217 | 24.25 | 5.56 | |
| EaGNA | XP_023349820.1 | 185 | 20.55 | 6.60 | |
| DmGNA | JAM95683.1 | 217 | 24.51 | 6.34 | |
| Phosphoacetylglucosamine mutase | LvPAGM | ROT71834.1 | 536 | 57.45 | 5.69 |
| AvPAGM | RXG51983.1 | 476 | 51.57 | 4.98 | |
| AaPAGM | KAF0304709.1 | 680 | 74.76 | 5.15 | |
| TjPAGM | AQZ26760.1 | 542 | 59.01 | 5.58 | |
| DmPAGM | KZS16738.1 | 546 | 59.55 | 5.25 | |
| UDP-N-acetylglucosamine pyrophosphorylase | LvUDP | XP_027232775.1 | 535 | 60.31 | 5.95 |
| PmUDP | XP_037783957.1 | 535 | 60.31 | 5.95 | |
| PtUDP | 446 | 49.88 | 6.01 | ||
| HaUDP | XP_018020814.1 | 531 | 59.11 | 6.01 | |
| PpUDP | XP_037076472.1 | 558 | 62.68 | 5.34 | |
| EaUDP | XP_023339716.1 | 508 | 56.37 | 5.61 | |
| TjUDP | AQZ26761.1 | 514 | 57.67 | 5.91 | |
| DmUDP | XP_032779364.1 | 585 | 66.24 | 7.62 | |
| Chitin synthase | LvCHS | ROT65763.1 | 1569 | 179.39 | 6.13 |
| PmCHS | XP_037776976.1 | 1565 | 179.48 | 6.40 | |
| PjCHS | AGT42323.1 | 1525 | 175.01 | 6.12 | |
| EsCHS | ALO62091.1 | 1574 | 180.64 | 6.74 | |
| PtCHS | 1479 | 169.67 | 6.45 | ||
| MnCHS | AKN90966.1 | 1566 | 179.57 | 6.09 | |
| GjCHS | QCI31493.1 | 1521 | 174.07 | 6.14 | |
| AaCHS | KAF0308487.1 | 1603 | 183.66 | 7.22 | |
| AnCHS | KAB7494319.1 | 1242 | 142.04 | 6.22 | |
| TjCHS | AQZ26764.1 | 1609 | 183.79 | 6.60 | |
| DmCHS | XP_032799318.1 | 1533 | 174.88 | 6.03 | |
| Glycogen phosphorylase | LvGP | ROT82939.1 | 852 | 97.84 | 6.63 |
| MjGP | BAJ23879.1 | 852 | 98.02 | 6.82 | |
| PcGP | AVN99053.1 | 849 | 97.47 | 6.63 | |
| AaGP | KAF0300511.1 | 780 | 89.12 | 5.74 | |
| DmGP | KZS14249.1 | 845 | 96.98 | 5.86 | |
| Phosphoglucomutase | LvPGM | XP_027216302.1 | 626 | 67.75 | 8.19 |
| PmPGM | XP_037793753.1 | 611 | 65.98 | 6.73 | |
| PcPGM | AVN99056.1 | 561 | 60.84 | 5.53 | |
| HgPGM | LAC19888.1 | 563 | 61.44 | 5.09 | |
| AaPGM | KAF0309265.1 | 525 | 56.83 | 5.80 | |
| DmPGM | KZS16178.1 | 560 | 61.15 | 5.30 | |
| Subphylum | Species | CHT Gene No. | NAG Gene No. | CDA Gene No. |
|---|---|---|---|---|
| Crustacea | Litopenaeus vannamei | 42 | 4 | 5 |
| Penaeus monodon | 19 | 2 | 7 | |
| Eriocheir sinensis | 11 | 6 | 3 | |
| Parhyale hawaiensis | 18 | 8 | 2 | |
| Amphibalanus amphitrite | 14 | 5 | 4 | |
| Tigriopus californicus | 8 | 7 | 5 | |
| Daphnia pulex | 20 | 6 | 3 | |
| Hexapoda | Drosophila melanogaster | 13 | 9 | 9 |
| Anopheles gambiae | 10 | 6 | 1 | |
| Apis mellifera | 10 | 15 | 3 | |
| Bombyx mori | 14 | 11 | 2 | |
| Tribolium castaneum | 24 | 11 | 12 | |
| Locust migratoria | 9 | 4 | 2 | |
| Zootermopsis nevadensis | 9 | 4 | 2 | |
| Acyrthosiphon pisum | 9 | 6 | 3 | |
| Myriapodia | Strigamia maritima | 7 | 2 | 2 |
| Chelicerata | Ixodes scapularis | 32 | 1 | 2 |
| Tetranychus urticae | 11 | 2 | 3 |
Publisher’s Note: MDPI stays neutral with regard to jurisdictional claims in published maps and institutional affiliations. |
© 2021 by the authors. Licensee MDPI, Basel, Switzerland. This article is an open access article distributed under the terms and conditions of the Creative Commons Attribution (CC BY) license (http://creativecommons.org/licenses/by/4.0/).
Share and Cite
Zhang, X.; Yuan, J.; Li, F.; Xiang, J. Chitin Synthesis and Degradation in Crustaceans: A Genomic View and Application. Mar. Drugs 2021, 19, 153. https://doi.org/10.3390/md19030153
Zhang X, Yuan J, Li F, Xiang J. Chitin Synthesis and Degradation in Crustaceans: A Genomic View and Application. Marine Drugs. 2021; 19(3):153. https://doi.org/10.3390/md19030153
Chicago/Turabian StyleZhang, Xiaojun, Jianbo Yuan, Fuhua Li, and Jianhai Xiang. 2021. "Chitin Synthesis and Degradation in Crustaceans: A Genomic View and Application" Marine Drugs 19, no. 3: 153. https://doi.org/10.3390/md19030153
APA StyleZhang, X., Yuan, J., Li, F., & Xiang, J. (2021). Chitin Synthesis and Degradation in Crustaceans: A Genomic View and Application. Marine Drugs, 19(3), 153. https://doi.org/10.3390/md19030153

