In Vitro Enzyme Inhibitory Properties, Secondary Metabolite Profiles and Multivariate Analysis of Five Seaweeds
Abstract
1. Introduction
2. Results and Discussion
2.1. Antioxidant Assays
2.2. Enzymatic Inhibitory Properties
2.3. Bioactive Composition
2.3.1. Halimeda spp.
2.3.2. Spyridia hypnoides
2.3.3. Valoniopsis pachynema
2.3.4. Gracilaria fergusonii
2.3.5. Amphiroa anceps
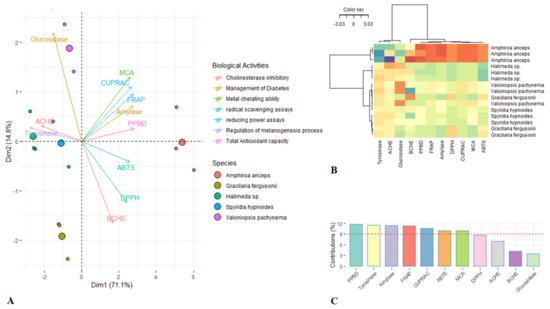
2.4. Multivariate Analysis
3. Materials and Methods
3.1. Materials and Extraction
3.2. Determination of Antioxidant and Enzyme Inhibitory Effects
3.3. Profiling of Bioactive Metabolites Using Ultra Performance High-Pressure Liquid Chromatography (UHPLC)
3.4. Statistical Analysis
4. Conclusions
Supplementary Materials
Author Contributions
Funding
Acknowledgments
Conflicts of Interest
References
- Davis, G.D.J.; Vasanthi, A.H.R. Seaweed metabolite database (SWMD): A database of natural compounds from marine algae. Bioinformation 2011, 5, 361. [Google Scholar] [CrossRef] [PubMed]
- Perun, B. Blane’s Perun: The Sea. 2019. Available online: https://www.thesea.org/does-seaweed-produce-oxygen/ (accessed on 11 September 2019).
- Fleurence, J. Chapter 5—Seaweeds as Food. In Seaweed in Health and Disease Prevention; Fleurence, J., Levine, I., Eds.; Academic Press: San Diego, CA, USA, 2016; pp. 149–167. [Google Scholar]
- De Almeida, C.L.F.; Falcão, H.d.S.; Lima, G.R.d.M.; Montenegro, C.d.A.; Lira, N.S.; de Athayde-Filho, P.F.; Rodrigues, L.C.; de Souza, M.d.F.V.; Barbosa-Filho, J.M.; Batista, L.M. Bioactivities from marine algae of the genus Gracilaria. Int. J. Mol. Sci. 2011, 12, 4550–4573. [Google Scholar] [CrossRef] [PubMed]
- Shelar, P.; Kumar, V.; Gauri, S.; Harkulkar, G.; Kavitha, M.; Kumar, G.; Vidya, G.; Reddy, S. Medicinal value of seaweeds and its applications—A review. Cont. J. Pharmacol. Toxicol. Res. 2012, 5, 1–22. [Google Scholar]
- Adey, W.H.; Loveland, K. Dynamic Aquaria: Building Living Ecosystems; Elsevier: London, UK, 2011. [Google Scholar]
- Silva, A.; Novoa, A.; Gutierrez, D.; Filho, J. Seaweeds from Halimeda Genus as Sources of Natural Antioxidants. J. Anal. Pharm. Res. 2017, 5. [Google Scholar] [CrossRef]
- Anderson, R.; Stegenga, H.; Bolton, J. Seaweeds of the South African South Coast. World Wide Web Electronic Publication, University of Cape Town. 2016. Available online: http://southafrseaweeds.uct.ac.za (accessed on 20 September 2019).
- Ahmed, S.; Hasan, M.; Ali, M.; Azhar, I. Antiemetic activity of Iyengaria stellata and Valoniopsis pachynema in chicks. Int. J. Phycol. Phycochem. 2012, 8, 127–132. [Google Scholar]
- N Kumar, R.; Patel, K.; Viyol, S.; Bhoi, R. Nutrient Composition and Calorific Value of Some Seaweeds from Bet Dwarka, West Coast of Gujarat, India. Our Nat. 2010, 7. [Google Scholar] [CrossRef]
- Othman, M.N.A.; Hassan, R.; Harith, M.N.; Sah, A.S.R.M. Morphological Characteristics and Habitats of Red Seaweed Gracilaria spp. (Gracilariaceae, Rhodophyta) in Santubong and Asajaya, Sarawak, Malaysia. Trop. Life Sci. Res. 2018, 29, 87–101. [Google Scholar] [CrossRef]
- Chalini, K.; Johnson, M.; Adaikalaraj, G.; Vidyarani, G.; Ramakrishnan, P. Anti-Inflammatory Activity of Aqueous Extracts of Gracilaria. Int. J. Curr. Pharm. Res. 2017, 9. [Google Scholar] [CrossRef]
- Lubobi, S.; Matunda, C.; Kumar, V.; Omboki, B. Isolation of Bioactive Secondary Metabolites from Seaweeds Amphiroa anceps against Chicken Meat Associated Pathogens. J. Antimicrob. 2016, 2, 2. [Google Scholar]
- Vimal, A.; Kumar, A. Chapter 35—Transforming the Healthcare System Through Therapeutic Enzymes. In Enzymes in Food Biotechnology; Kuddus, M., Ed.; Academic Press: London, UK, 2019; pp. 603–625. [Google Scholar]
- San Miguel-Chávez, R. Phenolic antioxidant capacity: A review of the state of the art. Phenolic Compd. Biol. Act. 2017. [Google Scholar] [CrossRef]
- Mozahheb, N.; Arefian, E.; Amoozegar, M.A. Designing a whole cell bioreporter to show antioxidant activities of agents that work by promotion of the KEAP1-NRF2 signaling pathway. Sci. Rep. 2019, 9, 3248. [Google Scholar] [CrossRef] [PubMed]
- Santos-Sánchez, N.F.; Salas-Coronado, R.; Villanueva-Cañongo, C.; Hernández-Carlos, B. Antioxidant Compounds and Their Antioxidant Mechanism. In Antioxidants; IntechOpen: London, UK, 2019. [Google Scholar]
- Ahmad, R. Introductory Chapter: Basics of Free Radicals and Antioxidants, Free Radicals, Antioxidants and Diseases, IntechOpen. Available online: https://www.intechopen.com/books/free-radicals-antioxidants-and-diseases/introductory-chapter-basics-of-free-radicals-and-antioxidants (accessed on 8 September 2019). [CrossRef]
- Muddathir, A.M.; Yamauchi, K.; Batubara, I.; Mohieldin, E.A.M.; Mitsunaga, T. Anti-tyrosinase, total phenolic content and antioxidant activity of selected Sudanese medicinal plants. S. Afr. J. Bot. 2017, 109, 9–15. [Google Scholar] [CrossRef]
- De, S.; Devasagayam, T.P.A.; Menon, V. Antioxidant properties of a novel marine analogue of dendrodoine. BARC News Lett. 2006, 273, 511–512. [Google Scholar]
- Nagai, T.; Yukimoto, T. Preparation and functional properties of beverages made from sea algae. Food Chem. 2003, 81, 327–332. [Google Scholar] [CrossRef]
- Marimuthu Antonisamy, J.; Sankara Raj, E.D. UV–VIS and HPLC studies on Amphiroa anceps (Lamarck) Decaisne. Arab. J. Chem. 2016, 9, S907–S913. [Google Scholar] [CrossRef]
- Choi, J.S.; Koh, I.-U.; Lee, H.J.; Kim, W.H.; Song, J. Effects of excess dietary iron and fat on glucose and lipid metabolism. J. Nutr. Biochem. 2013, 24, 1634–1644. [Google Scholar] [CrossRef]
- Olszowy, M.; Dawidowicz, A.L. Is it possible to use the DPPH and ABTS methods for reliable estimation of antioxidant power of colored compounds? Chem. Pap. 2018, 72, 393–400. [Google Scholar] [CrossRef]
- Prieto, P.; Pineda, M.; Aguilar, M. Spectrophotometric Quantitation of Antioxidant Capacity through the Formation of a Phosphomolybdenum Complex: Specific Application to the Determination of Vitamin E. Anal. Biochem. 1999, 269, 337–341. [Google Scholar] [CrossRef]
- WHO. World Health Statistics Overview 2019: Monitoring Health for the SDGs, Sustainable Development Goals; World Health Organization: Geneva, Switzerland, 2019. [Google Scholar]
- Jeewon, R.; Luckhun, A.B.; Bhoyroo, V.; Sadeer, N.B.; Mahomoodally, M.F.; Rampadarath, S.; Puchooa, D.; Sarma, V.V.; Durairajan, S.S.K.; Hyde, K.D. Pharmaceutical Potential of Marine Fungal Endophytes. In Endophytes and Secondary Metabolites; Jha, S., Ed.; Springer International Publishing: Cham, Switzerland, 2019; pp. 1–23. [Google Scholar]
- Reale, M.; Costantini, E.; Di Nicola, M.; D’Angelo, C.; Franchi, S.; D’Aurora, M.; Di Bari, M.; Orlando, V.; Galizia, S.; Ruggieri, S.; et al. Butyrylcholinesterase and Acetylcholinesterase polymorphisms in Multiple Sclerosis patients: Implication in peripheral inflammation. Sci. Rep. 2018, 8, 1319. [Google Scholar] [CrossRef]
- Adeyinka, A.; Kondamudi, N. Cholinergic Crisis. In StatPearls [Internet]; StatPearls Publishing: Treasure Island, FL, USA, 2019. Available online: https://www.ncbi.nlm.nih.gov/books/NBK482433/ (accessed on 9 September 2019).
- Lane, R.M.; Potkin, S.G.; Enz, A. Targeting acetylcholinesterase and butyrylcholinesterase in dementia. Int. J. Neuropsychopharmacol. 2006, 9, 101–124. [Google Scholar] [CrossRef]
- WHO. 2019. Available online: https://www.who.int/news-room/feature-stories/detail/treating-diabetes-takes-more-than-insulin-senegal-mobile-phone-project-promoting-public-health (accessed on 9 September 2019).
- Akata, I.; Zengin, G.; Picot, C.M.N.; Mahomoodally, M.F. Enzyme inhibitory and antioxidant properties of six mushroom species from the Agaricaceae family. S. Afr. J. Bot. 2019, 120, 95–99. [Google Scholar] [CrossRef]
- Barros, M.R.; Menezes, T.M.; da Silva, L.P.; Pires, D.S.; Princival, J.L.; Seabra, G.; Neves, J.L. Furan inhibitory activity against tyrosinase and impact on B16F10 cell toxicity. Int. J. Biol. Macromol. 2019, 136, 1034–1041. [Google Scholar] [CrossRef] [PubMed]
- Cseke, L.J.; Kirakosyan, A.; Kaufman, P.B.; Warber, S.; Duke, J.A.; Brielmann, H.L. Natural Products from Plants; CRC Press: Boca Raton, FL, USA, 2016. [Google Scholar]
- Gnanavel, V.; Roopan, S.M.; Rajeshkumar, S. Aquaculture: An overview of chemical ecology of seaweeds (food species) in natural products. Aquaculture 2019, 507, 1–6. [Google Scholar] [CrossRef]
- Watson, R.R. Polyphenols in Plants: Isolation, Purification and Extract Preparation; Academic Press: London, UK, 2018. [Google Scholar]
- Rengasamy, K.R.R.; Sadeer, N.B.; Zengin, G.; Mahomoodally, M.F.; Cziáky, Z.; Jekő, J.; Diuzheva, A.; Abdallah, H.H.; Kim, D.H. Biopharmaceutical potential, chemical profile and in silico study of the seagrass–Syringodium isoetifolium (Asch.) Dandy. S. Afr. J. Bot. 2019, 127, 167–175. [Google Scholar] [CrossRef]
- Zengin, G.; Aktumsek, A. Investigation of antioxidant potentials of solvent extracts from different anatomical parts of Asphodeline anatolica E. Tuzlaci: An endemic plant to Turkey. Afr. J. Tradit. Complement.Altern. Med. 2014, 11, 481–488. [Google Scholar] [CrossRef]
- Zengin, G. A study on in vitro enzyme inhibitory properties of Asphodeline anatolica: New sources of natural inhibitors for public health problems. Ind. Crops Prod. 2016, 83, 39–43. [Google Scholar] [CrossRef]

| Assays | Halimeda spp. | Spyridia hypnoides | Valoniopsis pachynema | Gracilaria fergusonii | Amphiroa anceps |
|---|---|---|---|---|---|
| DPPH (mg TE/g) | 2.33 ± 0.04e | 2.55 ± 0.05d | 2.68 ± 0.03c | 3.83 ± 0.09b | 4.43 ± 0.07a |
| ABTS (mg TE/g) | 5.36 ± 0.47e | 8.91 ± 0.30d | 11.27 ± 1.07c | 13.26 ± 0.45b | 18.56 ± 0.10a |
| CUPRAC (mg TE/g) | 9.47 ± 0.17c | 10.95 ± 0.20c | 25.71 ± 0.73b | 7.31 ± 0.07d | 46.47 ± 1.60a |
| FRAP (mg TE/g) | 4.91 ± 0.05d | 6.27 ± 0.10c | 9.03 ± 0.10b | 5.24 ± 0.14d | 13.99 ± 0.30a |
| PHPD (mmol TE/g) | 0.21 ± 0.01c | 0.37 ± 0.02b | 0.30 ± 0.04bc | 0.23 ± 0.01c | 0.73 ± 0.06a |
| Chelating ability (mg EDTAE/g) | 1.62 ± 0.15d | 6.07 ± 0.56c | 9.05 ± 0.76b | NA | 16.99 ± 0.11a |
| Assays | AChE | BChE | Tyrosinase | Alpha-Amylase | Alpha-Glucosidase |
|---|---|---|---|---|---|
| Halimeda spp. | 3.07 ± 0.10a | 7.82 ± 0.67a | 3.70 ± 0.06b | 8.19 ± 0.23a | 3.20 ± 0.31b |
| Spyridia hypnoides | 3.18 ± 0.05a | 7.96 ± 1.01a | 3.73 ± 0.04b | 7.31 ± 0.36b | 4.11 ± 0.40a |
| Valoniopsis pachynema | 3.25 ± 0.06a | 8.75 ± 1.31a | 3.68 ± 0.03b | 7.02 ± 0.28b | 2.57 ± 0.02c |
| Gracilaria fergusonii | 3.27 ± 0.10a | 7.43 ± 1.00a | 3.70 ± 0.05b | 8.27 ± 0.17a | 4.90 ± 0.33a |
| Amphiroa anceps | 3.90 ± 0.83a | 6.68 ± 0.83a | 4.49 ± 0.15a | 5.34 ± 0.14c | 5.64 ± 1.19a |
| Galantamine | 0.003 ± 0.0001b | 0.004 ± 0.0001b | NT | NT | NT |
| Kojic acid | NT | NT | 0.09 ± 0.01c | NT | NT |
| Acarbose | NT | NT | NT | 0.50 ± 0.01d | 0.75 ± 0.02d |
| No. | Name | Formula | Rt | [M + H]+ | [M − H]− | Fragment 1 | Fragment 2 | Fragment 3 | Fragment 4 | Fragment 5 |
|---|---|---|---|---|---|---|---|---|---|---|
| Halimeda spp. | ||||||||||
| 1 | Acetylcholine | C7H15NO2 | 1.20 | 146.11810 | 87.0446 | 60.0816 | ||||
| 2 | Unidentified hydroxycarboxylic acid | C10H18O4 | 13.50 | 201.11268 | 183.1017 | 57.1221 | 139.1116 | |||
| 3 | Hydroxyethylimino-phenylpropanol derivative | C11H15NO2 | 17.08 | 194.11810 | 176.1072 | 152.1071 | 134.0967 | 117.0702 | 91.0547 | |
| 4 | 3-Methyladipic acid | C7H12O4 | 17.32 | 159.06574 | 141.0544 | 115.0750 | 97.0642 | |||
| 5 | Loliolide or isololiolide | C11H16O3 | 18.19 | 197.11777 | 179.1068 | 161.0962 | 135.1171 | 133.1014 | 107.0859 | |
| 6 | Loliolide or isololiolide | C11H16O3 | 19.47 | 197.11777 | 179.1069 | 161.0963 | 135.1170 | 133.1014 | 107.0860 | |
| 7 | Bromocarboxylic acid | C7H5BrO3 | 19.73 | 214.93438 | 170.9440 | 78.9173 | ||||
| 8 | Caulerpin | C24H18N2O4 | 34.52 | 399.13449 | 385.1174 | 367.1080 | 340.1209 | 308.0944 | 280.0995 | |
| 9 | Unidentified alkaloid | C24H18N2O4 | 37.16 | 399.13449 | 363.1574 | |||||
| Spyridia hypnoides | ||||||||||
| 1 | Pantothenic acid | C9H17NO5 | 5.16 | 220.11850 | 202.1076 | 184.0971 | 174.1123 | 116.0346 | 90.0555 | |
| 2 | 3-(4-Hydroxyphenyl) lactic acid | C9H10O4 | 8.93 | 181.05009 | 163.0392 | 135.0441 | 119.0491 | 72.9917 | ||
| 3 | Kynurenic acid isomer | C10H7NO3 | 14.34 | 190.05042 | 162.0550 | 144.0445 | 116.0498 | |||
| 4 | 3-Phenyllactic acid | C9H10O3 | 16.84 | 165.05517 | 147.0438 | 119.0489 | 72.9915 | |||
| 5 | 3-Methyladipic acid | C7H12O4 | 17.33 | 159.06574 | 141.0546 | 115.0750 | 97.0645 | |||
| 6 | Loliolide or isololiolide | C11H16O3 | 18.18 | 197.11777 | 179.1069 | 161.0962 | 135.1171 | 133.1014 | 107.0859 | |
| 7 | Riboflavin | C17H20N4O6 | 18.60 | 377.14611 | 359.1344 | 243.0879 | 200.0819 | 172.0869 | 99.0444 | |
| 8 | Loliolide or isololiolide | C11H16O3 | 19.46 | 197.11777 | 179.1069 | 161.0962 | 135.1171 | 133.1014 | 107.0860 | |
| 9 | N-(2-Phenylethyl) acetamide | C10H13NO | 20.00 | 164.10754 | 122.0967 | 105.0703 | 90.9482 | 79.0548 | ||
| 10 | Lumichrome | C12H10N4O2 | 23.88 | 243.08821 | 216.0768 | 200.0825 | 198.0665 | 172.0871 | ||
| Valoniopsis pachynema | ||||||||||
| 1 | Betaine | C5H11NO2 | 1.22 | 118.08681 | 59.0737 | 58.0659 | ||||
| 2 | Ectoine | C6H10N2O2 | 1.22 | 143.08206 | 101.0715 | 97.0766 | 73.0768 | 68.0502 | 56.0502 | |
| 3 | Acetylcholine | C7H15NO2 | 1.23 | 146.11810 | 87.0446 | 60.0816 | ||||
| 4 | Pantothenic acid | C9H17NO5 | 5.17 | 220.11850 | 202.1078 | 184.0972 | 174.1123 | 116.0347 | 90.0555 | |
| 5 | 4-Hydroxybenzoic acid | C7H6O3 | 8.99 | 137.02387 | 93.0330 | 65.0382 | ||||
| 6 | Kynurenic acid | C10H7NO3 | 13.02 | 190.05042 | 162.0551 | 144.0445 | 116.0495 | 89.0386 | ||
| 7 | Kynurenic acid isomer | C10H7NO3 | 14.33 | 190.05042 | 162.0549 | 144.0446 | 116.0496 | |||
| 8 | Methyladipic acid isomer | C7H12O4 | 15.04 | 159.06574 | 141.0544 | 115.0750 | 97.0644 | |||
| 9 | 3-Phenyllactic acid | C9H10O3 | 16.82 | 165.05517 | 147.0440 | 119.0487 | 72.9914 | |||
| 10 | Loliolide or isololiolide | C11H16O3 | 18.19 | 197.11777 | 179.1070 | 161.0963 | 135.1171 | 133.1015 | 107.0860 | |
| 11 | Azelaamic acid (9-Amino-9-oxononanoic acid) | C9H17NO3 | 18.64 | 186.11302 | 125.0958 | 123.0803 | 97.0645 | |||
| 12 | Loliolide or isololiolide | C11H16O3 | 19.46 | 197.11777 | 179.1069 | 161.0962 | 135.1171 | 133.1015 | 107.0860 | |
| 13 | Chicoric acid (2,3-Di-O-caffeoyltartaric acid) | C22H18O12 | 19.53 | 473.07201 | 311.0414 | 293.0303 | 219.0298 | 179.0340 | 149.0080 | |
| 14 | N-(2-Phenylethyl) acetamide | C10H13NO | 19.99 | 164.10754 | 122.0967 | 105.0704 | 90.9483 | 79.0549 | ||
| 15 | Hydroxycapric acid | C10H20O3 | 33.27 | 187.13342 | 141.1270 | 59.0123 | ||||
| 16 | Caulerpin | C24H18N2O4 | 34.51 | 399.13449 | 385.1177 | 367.1078 | 340.1208 | 308.0943 | 280.0998 | |
| 17 | Hydroxyundecanoic acid isomer 1 | C11H22O3 | 35.38 | 201.14907 | 59.0123 | |||||
| 18 | Hydroxyundecanoic acid isomer 2 | C11H22O3 | 35.87 | 201.14907 | 59.0123 | |||||
| 19 | Hydroxydodecanoic acid | C12H24O3 | 38.04 | 215.16472 | 169.1581 | 59.0123 | ||||
| Gracilaria fergusonii | ||||||||||
| 1 | Gigartinine | C7H15N5O3 | 1.20 | 218.12532 | 133.0973 | 116.0709 | 115.0869 | 86.0354 | 70.0657 | |
| 2 | Phenethylamine | C8H11N | 3.67 | 122.09698 | 105.0703 | 103.0548 | 79.0548 | |||
| 3 | Methyladipic acid isomer | C7H12O4 | 15.03 | 159.06574 | 141.0547 | 115.0750 | 97.0645 | |||
| 4 | 3-Phenyllactic acid | C9H10O3 | 16.82 | 165.05517 | 147.0440 | 119.0488 | 72.9915 | |||
| 5 | Loliolide or isololiolide | C11H16O3 | 18.17 | 197.11777 | 179.1069 | 161.0961 | 135.1171 | 133.1014 | 107.0859 | |
| 6 | Loliolide or isololiolide | C11H16O3 | 19.46 | 197.11777 | 179.1069 | 161.0962 | 135.1170 | 133.1014 | 107.0860 | |
| 7 | Chicoric acid (2,3-Di-O-caffeoyltartaric acid) | C22H18O12 | 19.53 | 473.07201 | 311.0414 | 293.0303 | 219.0298 | 179.0340 | 149.0080 | |
| 8 | N-(2-Phenylethyl) acetamide | C10H13NO | 19.98 | 164.10754 | 122.0967 | 105.0703 | 90.9482 | 79.0549 | ||
| 9 | Lumichrome | C12H10N4O2 | 23.88 | 243.08821 | 216.0772 | 200.0819 | 198.0671 | 172.0869 | ||
| 10 | Dihydrololiolide or dihydroisololiolide | C11H18O3 | 30.06 | 199.13342 | 181.1225 | 163.1118 | 153.1275 | 135.1170 | 107.0859 | |
| 11 | Hydroxydodecanoic acid | C12H24O3 | 38.04 | 215.1647 | 169.1595 | 59.0123 | ||||
| Amphiroa anceps | ||||||||||
| 1 | 3-(4-Hydroxyphenyl) lactic acid | C9H10O4 | 9.01 | 181.05009 | 163.0386 | 135.0441 | 119.0487 | 72.9916 | ||
| 2 | Methyladipic acid isomer | C7H12O4 | 15.07 | 159.06574 | 141.0546 | 115.0750 | 97.0644 | |||
| 3 | N-Acetylisoleucine | C8H15NO3 | 15.92 | 172.09737 | 130.0860 | 128.1068 | ||||
| 4 | N-Acetylleucine | C8H15NO3 | 16.75 | 172.09737 | 130.0860 | 128.1068 | ||||
| 5 | 3-Phenyllactic acid | C9H10O3 | 16.85 | 165.05517 | 147.0439 | 119.0489 | 72.9915 | |||
| 6 | Indoleacetic acid | C10H9NO2 | 17.26 | 174.05551 | 130.0649 | 128.0491 | ||||
| 7 | 3-Methyladipic acid | C7H12O4 | 17.36 | 159.06574 | 141.0547 | 115.0750 | 97.0644 | |||
| 8 | 4-Coumaric acid | C9H8O3 | 17.72 | 163.03952 | 119.0488 | 93.0331 | ||||
| 9 | Loliolide or isololiolide | C11H16O3 | 18.20 | 197.11777 | 179.1068 | 161.0961 | 135.1170 | 133.1015 | 107.0859 | |
| 10 | Riboflavin | C17H20N4O6 | 18.58 | 377.14611 | 359.1341 | 243.0876 | 200.0822 | 172.0866 | 99.0445 | |
| 11 | Indole carboxaldehyde | C9H7NO | 18.91 | 146.06059 | 118.0654 | 117.0577 | 91.0547 | |||
| 12 | Loliolide or isololiolide | C11H16O3 | 19.47 | 197.11777 | 179.1068 | 161.0961 | 135.1170 | 133.1014 | 107.0859 | |
| 13 | Chicoric acid (2,3-Di-O-caffeoyltartaric acid) | C22H18O12 | 19.53 | 473.07201 | 311.0414 | 293.0303 | 219.0298 | 179.0340 | 149.0080 | |
| 14 | N-(2-Phenylethyl) acetamide | C10H13NO | 20.00 | 164.10754 | 122.0967 | 105.0703 | 90.9482 | 79.0549 | ||
| 15 | Caffeoyl phenylethanoid glycoside isomer 1 | C29H36O15 | 21.97 | 623.19760 | 161.0232 | 133.0280 | ||||
| 16 | Caffeoyl phenylethanoid glycoside isomer 2 | C29H36O15 | 23.22 | 623.19760 | 161.0232 | 133.0282 | ||||
| 17 | Lumichrome | C12H10N4O2 | 23.85 | 243.08821 | 216.0768 | 200.0823 | 198.0660 | 172.0870 | ||
| 18 | Unidentified terpene 1 | C11H16O2 | 26.59 | 181.12285 | 163.1119 | 145.1014 | 135.1171 | 121.1014 | 107.0859 | |
| 19 | Unidentified terpene 2 | C11H18O3 | 30.06 | 199.13340 | 181.1224 | 163.1117 | 145.1013 | 135.1171 | 111.0443 | |
| 20 | Unidentified terpene 3 | C20H30O4 | 32.47 | 335.22223 | 317.2114 | 299.2006 | 281.1903 | 273.1854 | 255.1740 | |
| 21 1 | Eicosapentaenoic acid | C20H30O2 | 44.57 | 301.21676 | 257.2273 | 203.1801 | 135.1166 | |||
| 22 | Pheophytin A | C55H74N4O5 | 62.78 | 871.57375 | 593.2763 | 533.2549 | 460.2259 | |||
| 23 | Pheophytin A isomer | C55H74N4O5 | 64.99 | 871.57375 | 593.2764 | 533.2552 | 459.2172 | |||
© 2020 by the authors. Licensee MDPI, Basel, Switzerland. This article is an open access article distributed under the terms and conditions of the Creative Commons Attribution (CC BY) license (http://creativecommons.org/licenses/by/4.0/).
Share and Cite
Mahomoodally, M.F.; Bibi Sadeer, N.; Zengin, G.; Cziáky, Z.; Jekő, J.; Diuzheva, A.; Sinan, K.I.; Palaniveloo, K.; Kim, D.H.; Rengasamy, K.R.R. In Vitro Enzyme Inhibitory Properties, Secondary Metabolite Profiles and Multivariate Analysis of Five Seaweeds. Mar. Drugs 2020, 18, 198. https://doi.org/10.3390/md18040198
Mahomoodally MF, Bibi Sadeer N, Zengin G, Cziáky Z, Jekő J, Diuzheva A, Sinan KI, Palaniveloo K, Kim DH, Rengasamy KRR. In Vitro Enzyme Inhibitory Properties, Secondary Metabolite Profiles and Multivariate Analysis of Five Seaweeds. Marine Drugs. 2020; 18(4):198. https://doi.org/10.3390/md18040198
Chicago/Turabian StyleMahomoodally, Mohamad Fawzi, Nabeelah Bibi Sadeer, Gokhan Zengin, Zoltán Cziáky, József Jekő, Alina Diuzheva, Kouadio Ibrahime Sinan, Kishneth Palaniveloo, Doo Hwan Kim, and Kannan R. R. Rengasamy. 2020. "In Vitro Enzyme Inhibitory Properties, Secondary Metabolite Profiles and Multivariate Analysis of Five Seaweeds" Marine Drugs 18, no. 4: 198. https://doi.org/10.3390/md18040198
APA StyleMahomoodally, M. F., Bibi Sadeer, N., Zengin, G., Cziáky, Z., Jekő, J., Diuzheva, A., Sinan, K. I., Palaniveloo, K., Kim, D. H., & Rengasamy, K. R. R. (2020). In Vitro Enzyme Inhibitory Properties, Secondary Metabolite Profiles and Multivariate Analysis of Five Seaweeds. Marine Drugs, 18(4), 198. https://doi.org/10.3390/md18040198

