The Marine Metabolite SZ-685C Induces Apoptosis in Primary Human Nonfunctioning Pituitary Adenoma Cells by Inhibition of the Akt Pathway in Vitro
Abstract
:1. Introduction

2. Results and Discussion
2.1. Identification of Nonfunctioning Pituitary Adenoma (NFPA) Cells Using Electron Microscopy and Immunostaining


2.2. Growth Inhibition of Primary Human Nonfunctioning Pituitary Adenoma Cells Induced by SZ-685C

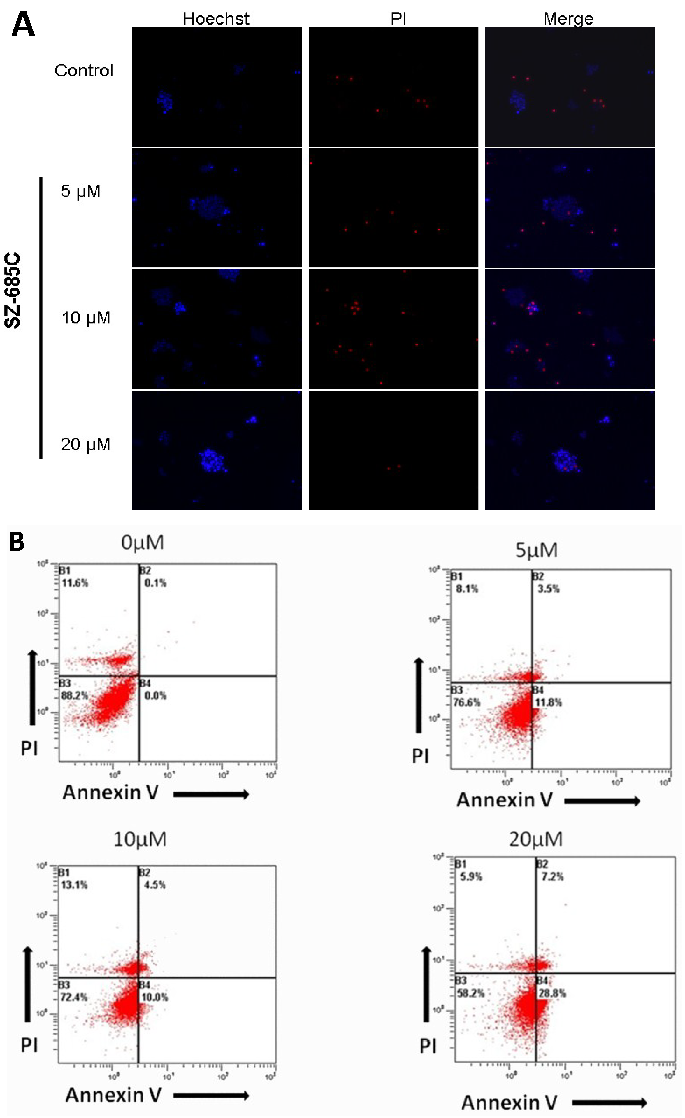
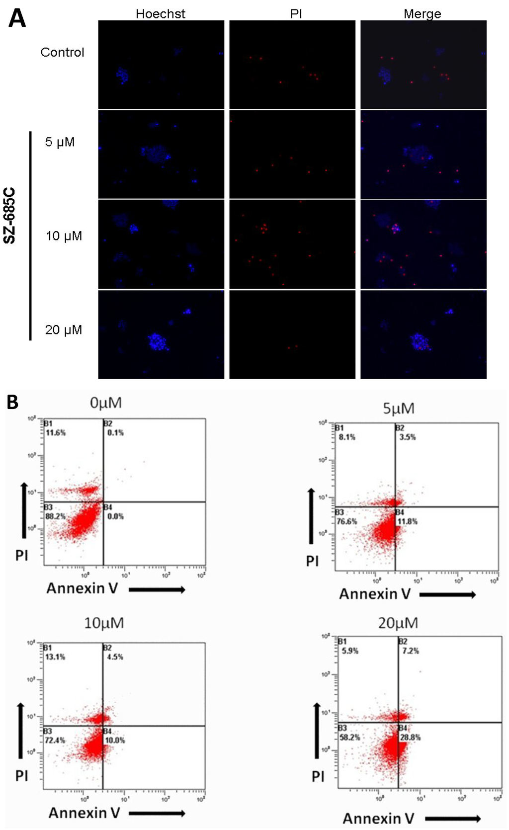
2.3. SZ-685C Induces Apoptosis in MMQ Pituitary Adenoma Cells



3. Discussion
4. Experimental Section
4.1. Preparation of SZ-685C
4.2. Cell Culture
4.3. Pituitary Adenoma Samples
4.4. Cell Viability Assay
4.5. Hoechst 33342/PI Dye Assay
4.6. Annexin V-FITC/PI Staining
4.7. Western Blotting
5. Conclusions
Acknowledgments
Author Contributions
Conflicts of Interest
References
- Daly, A.F.; Rixhon, M.; Adam, C.; Dempegioti, A.; Tichomirowa, M.A.; Beckers, A. High prevalence of pituitary adenomas: A cross-sectional study in the province of Liege, Belgium. J. Clin. Endocrinol. Metab. 2006, 91, 4769–4775. [Google Scholar] [CrossRef] [PubMed]
- Fernandez, A.; Karavitaki, N.; Wass, J.A. Prevalence of pituitary adenomas: A community-based, cross-sectional study in Banbury (Oxfordshire, UK). Clin. Endocrinol. (Oxf.) 2010, 72, 377–382. [Google Scholar] [CrossRef]
- Asa, S.L.; Ezzat, S. The pathogenesis of pituitary tumours. Nat. Rev. Cancer 2002, 2, 836–849. [Google Scholar] [CrossRef] [PubMed]
- Shao, S.; Li, X. Clinical features and analysis in 1385 Chinese patients with pituitary adenomas. J. Neurosurg. Sci. 2013, 57, 267–275. [Google Scholar] [PubMed]
- Giustina, A. Keep an eye on nonfunctioning pituitary adenomas. Clin. Endocrinol. (Oxf.) 2012, 77, 656–657. [Google Scholar] [CrossRef]
- Comtois, R.; Beauregard, H.; Somma, M.; Serri, O.; Aris-Jilwan, N.; Hardy, J. The clinical and endocrine outcome to trans-sphenoidal microsurgery of nonsecreting pituitary adenomas. Cancer 1991, 68, 860–866. [Google Scholar] [CrossRef] [PubMed]
- Rubinfeld, H.; Shimon, I. PI3K/Akt/mTOR and Raf/MEK/ERK signaling pathways perturbations in non-functioning pituitary adenomas. Endocrine. 2012, 42, 285–291. [Google Scholar] [CrossRef] [PubMed]
- Montaser, R.; Luesch, H. Marine natural products: A new wave of drugs? Future Med. Chem. 2011, 3, 1475–1489. [Google Scholar] [CrossRef] [PubMed]
- Vinothkumar, S.; Parameswaran, P.S. Recent advances in marine drug research. Biotechnol. Adv. 2013, 31, 1826–1845. [Google Scholar] [CrossRef] [PubMed]
- Wang, X.; Mao, Z.G.; Song, B.B.; Chen, C.H.; Xiao, W.W.; Hu, B.; Wang, J.W.; Jiang, X.B.; Zhu, Y.H.; Wang, H.J. Advances in the study of the structures and bioactivities of metabolites isolated from mangrove-derived fungi in the South China Sea. Mar. Drugs 2013, 11, 3601–3616. [Google Scholar] [CrossRef] [PubMed]
- Rateb, M.E.; Ebel, R. Secondary metabolites of fungi from marine habitats. Nat. Prod. Rep. 2011, 28, 290–344. [Google Scholar] [CrossRef] [PubMed]
- Abbanat, D.; Leighton, M.; Maiese, W.; Jones, E.B.; Pearce, C.; Greenstein, M. Cell wall active antifungal compounds produced by the marine fungus hypoxylon oceanicum LL-15G256. I. Taxonomy and fermentation. J. Antibiot. (Tokyo) 1998, 51, 296–302. [Google Scholar] [CrossRef]
- Blunt, J.W.; Copp, B.R.; Keyzers, R.A.; Munro, M.H.; Prinsep, M.R. Marine natural products. Nat. Prod. Rep. 2014, 31, 160–258. [Google Scholar] [CrossRef] [PubMed]
- Xia, X.K.; Huang, H.R.; She, Z.G.; Shao, C.L.; Liu, F.; Cai, X.L.; Vrijmoed, L.L.; Lin, Y.C. 1H and 13C NMR assignments for five anthraquinones from the mangrove endophytic fungus Halorosellinia sp. (No. 1403). Magn. Reson. Chem. 2007, 45, 1006–1009. [Google Scholar] [CrossRef] [PubMed]
- Xie, G.; Zhu, X.; Li, Q.; Gu, M.; He, Z.; Wu, J.; Li, J.; Lin, Y.; Li, M.; She, Z.; Yuan, J. SZ-685C, a marine anthraquinone, is a potent inducer of apoptosis with anticancer activity by suppression of the Akt/FOXO pathway. Br. J. Pharmacol. 2010, 159, 689–697. [Google Scholar] [CrossRef] [PubMed]
- Wang, D.; Wang, S.; Liu, Q.; Wang, M.; Wang, C.; Yang, H. SZ-685C exhibits potent anticancer activity in both radiosensitive and radioresistant NPC cells through the miR-205-PTEN-Akt pathway. Oncol. Rep. 2013, 29, 2341–2347. [Google Scholar] [PubMed]
- Zhu, X.; He, Z.; Wu, J.; Yuan, J.; Wen, W.; Hu, Y.; Jiang, Y.; Lin, C.; Zhang, Q.; Lin, M.; et al. A marine anthraquinone SZ-685C overrides adriamycin-resistance in breast cancer cells through suppressing Akt signaling. Mar. Drugs 2012, 10, 694–711. [Google Scholar] [CrossRef] [PubMed]
- Manning, B.D.; Cantley, L.C. Akt/PKB signaling: Navigating downstream. Cell 2007, 129, 1261–1274. [Google Scholar] [CrossRef] [PubMed]
- Young, R.C.; Ozols, R.F.; Myers, C.E. The anthracycline antineoplastic drugs. N. Engl. J. Med. 1981, 305, 139–153. [Google Scholar] [CrossRef] [PubMed]
- Colloca, G.; Venturino, A. Anthracycline-based chemotherapy in metastatic endometrial carcinoma: An update. Asia Pac. J. Clin. Oncol. 2014, 10, e75–e85. [Google Scholar] [CrossRef] [PubMed]
- Chen, C.H.; Xiao, W.W.; Jiang, X.B.; Wang, J.W.; Mao, Z.G.; Lei, N.; Fan, X.; Song, B.B.; Liao, C.X.; Wang, H.J.; et al. A novel marine drug, SZ-685C, induces apoptosis of MMQ pituitary tumor cells by downregulating miR-200c. Curr. Med. Chem. 2013, 20, 2145–2154. [Google Scholar] [CrossRef] [PubMed]
- Ghobrial, I.M.; Witzig, T.E.; Adjei, A.A. Targeting apoptosis pathways in cancer therapy. CA Cancer J. Clin. 2005, 55, 178–194. [Google Scholar] [CrossRef] [PubMed]
- Mao, Z.G.; Zhou, J.; Wang, H.; He, D.S.; Xiao, W.W.; Liao, G.Z.; Qiu, L.B.; Zhu, Y.H.; Wang, H.J. Artesunate inhibits cell proliferation and decreases growth hormone synthesis and secretion in GH3 cells. Mol. Biol. Rep. 2012, 39, 6227–6234. [Google Scholar] [CrossRef] [PubMed]
© 2015 by the authors; licensee MDPI, Basel, Switzerland. This article is an open access article distributed under the terms and conditions of the Creative Commons Attribution license (http://creativecommons.org/licenses/by/4.0/).
Share and Cite
Wang, X.; Tan, T.; Mao, Z.-G.; Lei, N.; Wang, Z.-M.; Hu, B.; Chen, Z.-Y.; She, Z.-G.; Zhu, Y.-H.; Wang, H.-J. The Marine Metabolite SZ-685C Induces Apoptosis in Primary Human Nonfunctioning Pituitary Adenoma Cells by Inhibition of the Akt Pathway in Vitro. Mar. Drugs 2015, 13, 1569-1580. https://doi.org/10.3390/md13031569
Wang X, Tan T, Mao Z-G, Lei N, Wang Z-M, Hu B, Chen Z-Y, She Z-G, Zhu Y-H, Wang H-J. The Marine Metabolite SZ-685C Induces Apoptosis in Primary Human Nonfunctioning Pituitary Adenoma Cells by Inhibition of the Akt Pathway in Vitro. Marine Drugs. 2015; 13(3):1569-1580. https://doi.org/10.3390/md13031569
Chicago/Turabian StyleWang, Xin, Ting Tan, Zhi-Gang Mao, Ni Lei, Zong-Ming Wang, Bin Hu, Zhi-Yong Chen, Zhi-Gang She, Yong-Hong Zhu, and Hai-Jun Wang. 2015. "The Marine Metabolite SZ-685C Induces Apoptosis in Primary Human Nonfunctioning Pituitary Adenoma Cells by Inhibition of the Akt Pathway in Vitro" Marine Drugs 13, no. 3: 1569-1580. https://doi.org/10.3390/md13031569
APA StyleWang, X., Tan, T., Mao, Z.-G., Lei, N., Wang, Z.-M., Hu, B., Chen, Z.-Y., She, Z.-G., Zhu, Y.-H., & Wang, H.-J. (2015). The Marine Metabolite SZ-685C Induces Apoptosis in Primary Human Nonfunctioning Pituitary Adenoma Cells by Inhibition of the Akt Pathway in Vitro. Marine Drugs, 13(3), 1569-1580. https://doi.org/10.3390/md13031569
