Eccentric Exercises on the Board with 17-Degree Decline Are Equally Effective as Eccentric Exercises on the Standard 25-Degree Decline Board in the Treatment of Patellar Tendinopathy
Abstract
1. Background and Objectives
2. Materials and Methods
2.1. Patients
2.2. Victorian Institute of Sport Assessment Patella
2.3. Knee Injury and Osteoarthritis Outcome Score
2.4. Lysholm Knee Questionnaire/Tegner Activity Scale
2.5. Assessment of Pain by Visual Analog Scale
2.6. Statistical Analysis
3. Results
3.1. Both Treatment Options Significantly Improved the Function of the Knee without Differences between the Treatments
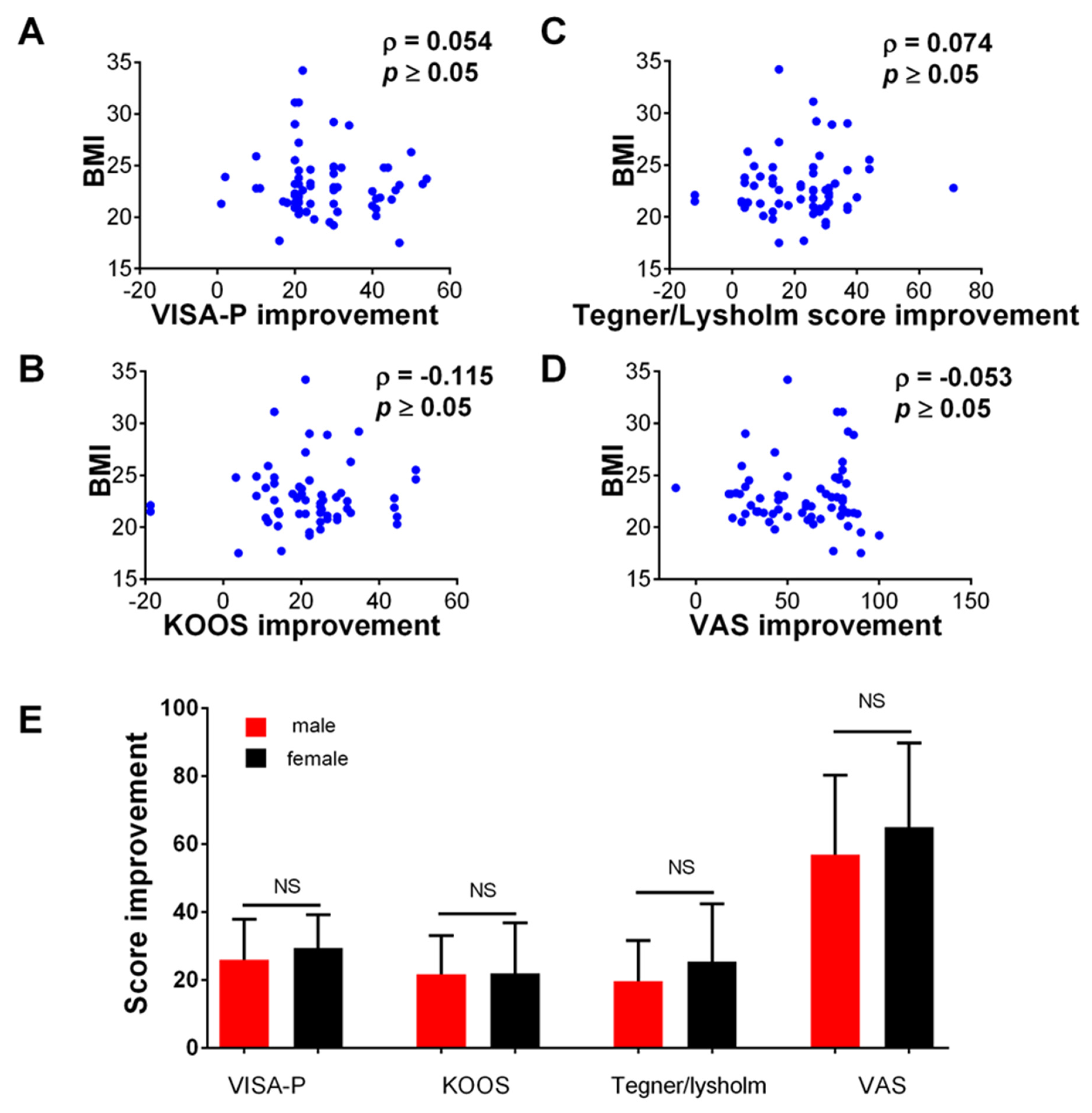
3.2. The Improvement in Clinical Scores Was Not Associated with the Demographic Characteristics of the Patients
4. Discussion
5. Conclusions
Author Contributions
Funding
Institutional Review Board Statement
Informed Consent Statement
Data Availability Statement
Conflicts of Interest
References
- Bennett, K.; Vincent, T.; Sakthi-Velavan, S. The patellar ligament: A comprehensive review. Clin. Anat. 2022, 35, 52–64. [Google Scholar] [CrossRef] [PubMed]
- Reinking, M.F. Current concepts in the treatment of patellar tendinopathy. Int. J. Sports Phys. Ther. 2016, 11, 854–866. [Google Scholar] [PubMed]
- Schwartz, A.; Watson, J.N.; Hutchinson, M.R. Patellar Tendinopathy. Sports Health 2015, 7, 415–420. [Google Scholar] [CrossRef]
- Dillon, E.M.; Erasmus, P.J.; Müller, J.H.; Scheffer, C.; de Villiers, R.V. Differential forces within the proximal patellar tendon as an explanation for the characteristic lesion of patellar tendinopathy: An in vivo descriptive experimental study. Am. J. Sports Med. 2008, 36, 2119–2127. [Google Scholar] [CrossRef] [PubMed]
- Grau, S.; Maiwald, C.; Krauss, I.; Axmann, D.; Janssen, P.; Horstmann, T. What are causes and treatment strategies for patellar-tendinopathy in female runners? J. Biomech. 2008, 41, 2042–2046. [Google Scholar] [CrossRef]
- Nutarelli, S.; da Lodi, C.M.T.; Cook, J.L.; Deabate, L.; Filardo, G. Epidemiology of Patellar Tendinopathy in Athletes and the General Population: A Systematic Review and Meta-analysis. Orthop. J. Sports Med. 2023, 11. [Google Scholar] [CrossRef]
- Young, W.K.; Briner, W.; Dines, D.M. Epidemiology of Common Injuries in the Volleyball Athlete. Curr. Rev. Musculoskelet. Med. 2023, 16, 229–234. [Google Scholar] [CrossRef] [PubMed]
- Wasker, S.V.Z.; Challoumas, D.; Weng, W.; Murrell, G.A.C.; Millar, N.L. Is neurogenic inflammation involved in tendinopathy? A systematic review. BMJ Open Sport Exerc. Med. 2023, 9, e001494. [Google Scholar] [CrossRef]
- Breda, S.J.; de Vos, R.J.; Krestin, G.P.; Oei, E.H.G. Decreasing patellar tendon stiffness during exercise therapy for patellar tendinopathy is associated with better outcome. J. Sci. Med. Sport 2022, 25, 372–378. [Google Scholar] [CrossRef]
- Marigi, E.M.; Buckley, P.; Razi, F.; Abbas, M.J.; Jildeh, T.R.; Camp, C.L.; Krych, A.J.; Okoroha, K.R. Patellar Tendinopathy: Critical Analysis Review of Current Nonoperative Treatments. JBJS Rev. 2022, 10, e21.00168. [Google Scholar] [CrossRef]
- van Ark, M.; Cook, J.L.; Docking, S.I.; Zwerver, J.; Gaida, J.E.; van den Akker-Scheek, I.; Rio, E. Do isometric and isotonic exercise programs reduce pain in athletes with patellar tendinopathy in-season? A randomised clinical trial. J. Sci. Med. Sport 2016, 19, 702–706. [Google Scholar] [CrossRef]
- Candan, S.A.; Sözen, H.; Arı, E. Electromyographic activity of quadriceps muscles during eccentric squat exercises: Implications for exercise selection in patellar tendinopathy. Res. Sports Med. 2021, 2, 517–527. [Google Scholar] [CrossRef]
- Dimitrios, S.; Pantelis, M.; Kalliopi, S. Comparing the effects of eccentric training with eccentric training and static stretching exercises in the treatment of patellar tendinopathy. A controlled clinical trial. Clin. Rehabil. 2012, 26, 423–430. [Google Scholar] [CrossRef] [PubMed]
- Purdam, C.R.; Jonsson, P.; Alfredson, H.; Lorentzon, R.; Cook, J.L.; Khan, K.M. A pilot study of the eccentric decline squat in the management of painful chronic patellar tendinopathy. Br. J. Sports Med. 2004, 38, 395–397. [Google Scholar] [CrossRef]
- Lee, D.; Lee, S.; Park, J. Impact of decline-board squat exercises and knee joint angles on the muscle activity of the lower limbs. J. Phys. Ther. Sci. 2015, 27, 2617–2619. [Google Scholar] [CrossRef]
- Richards, J.; Selfe, J.; Sinclair, J.; May, K.; Thomas, G. The effect of different decline angles on the biomechanics of double limb squats and the implications to clinical and training practice. J. Hum. Kinet. 2016, 52, 125–138. [Google Scholar] [CrossRef] [PubMed][Green Version]
- Freke, M.D.; Crossley, K.; Russell, T.; Sims, K.J.; Semciw, A. Changes in Knee and Trunk Alignment in People with Hip Pain and Healthy Controls When Using a Decline Board During Single-Leg Squat. J. Sport Rehabil. 2019, 29, 886–896. [Google Scholar] [CrossRef] [PubMed]
- Frohm, A.; Halvorsen, K.; Thorstensson, A. Patellar tendon load in different types of eccentric squats. Clin Biomech 2007, 22, 704–711. [Google Scholar] [CrossRef]
- Jonsson, P.; Alfredson, H. Superior results with eccentric compared to concentric quadriceps training in patients with jumper’s knee: A prospective randomised study. Br. J. Sports Med. 2005, 39, 847–850. [Google Scholar] [CrossRef]
- Zwerver, J.; Bredeweg, S.W.; Hof, A.L. Biomechanical analysis of the single-leg decline squat. Br. J. Sports Med. 2007, 41, 264–268. [Google Scholar] [CrossRef]
- Young, M.A.; Cook, J.L.; Purdam, C.R.; Kiss, Z.S.; Alfredson, H. Eccentric decline squat protocol offers superior results at 12 months compared with traditional eccentric protocol for patellar tendinopathy in volleyball players. Br. J. Sports Med. 2005, 39, 102–105. [Google Scholar] [CrossRef] [PubMed]
- Torgerson, D.J.; Roberts, C. Understanding controlled trials. Randomisation methods: Concealment. BMJ 1999, 319, 375–376. [Google Scholar] [CrossRef] [PubMed]
- Palazón-Bru, A.; Rodríguez, M.I.T.; Mares-García, E.; Hernández-Sánchez, S.; Carbonell-Torregrosa, M.Á.; Gil-Guillén, V.F. The Victorian Institute of Sport Assessment Scale for Patellar Tendinopathy (VISA-P): A Reliability Generalization Meta-analysis. Clin. J. Sport Med. 2021, 31, 455–464. [Google Scholar] [CrossRef]
- Mersmann, F.; Domroes, T.; Tsai, M.S.; Pentidis, N.; Schroll, A.; Bohm, S.; Arampatzis, A. Longitudinal Evidence for High-Level Patellar Tendon Strain as a Risk Factor for Tendinopathy in Adolescent Athletes. Sports Med. Open 2023, 9, 83. [Google Scholar] [CrossRef] [PubMed]
- Roos, E.M.; Lohmander, L.S. The Knee injury and Osteoarthritis Outcome Score (KOOS): From joint injury to osteoarthritis. Health Qual. Life Outcomes 2003, 1, 64. [Google Scholar] [CrossRef] [PubMed]
- Retzky, J.S.; Palhares, G.M.; Rizy, M.; Hinkley, P.; Gomoll, A.H.; Strickland, S.M. Multi-Surface Cartilage Defects about the Knee Treated with Cartilage Restoration Procedures Show Good Outcomes and Survivorship at Minimum 2-Year Follow-Up. Cartilage 2023. [Google Scholar] [CrossRef] [PubMed]
- Lysholm, J.; Tegner, Y. Knee injury rating scales—A review. Acta Orthop. Scand. 2007, 78, 445–453. [Google Scholar] [CrossRef]
- Zagaria, D.; Costantini, P.; Percivale, I.; Abruzzese, F.; Ghilardi, G.; Landrino, M.; Porta, M.; Leigheb, M.; Carriero, A. Early patello-femoral condropathy assessment through quantitative analyses via T2 mapping magnetic resonance after anterior cruciate ligament reconstruction. Radiol. Med. 2023. [Google Scholar] [CrossRef]
- Zhou, D.; Xia, X.; Ling, J.; Liu, C. Regulating spleen and stomach can improve bone and joint function of knee osteoarthritis patients complicated with osteoporosis. Am. J. Transl. Res. 2023, 15, 5769–5777. [Google Scholar]
- Kongsgaard, M.; Aagaard, P.; Roikjaer, S.; Olsen, D.; Jensen, M.; Langberg, H.; Magnusson, S.P. Decline eccentric squats increases patellar tendon loading compared to standard eccentric squats. Clin. Biomech. 2006, 21, 748–754. [Google Scholar] [CrossRef]
- Lim, H.Y.; Wong, S.H. Effects of isometric, eccentric, or heavy slow resistance exercises on pain and function in individuals with patellar tendinopathy: A systematic review. Physiother. Res. Int. 2018, 23, e1721. [Google Scholar] [CrossRef] [PubMed]
- Malliaras, P.; Cook, J.; Purdam, C.; Rio, E. Patellar Tendinopathy: Clinical Diagnosis, Load Management, and Advice for Challenging Case Presentations. J. Orthop. Sports Phys. Ther. 2015, 45, 887–898. [Google Scholar] [CrossRef] [PubMed]
- Muaidi, Q.I. Rehabilitation of patellar tendinopathy. J. Musculoskelet. Neuronal Interact. 2020, 20, 535–540. [Google Scholar] [PubMed]
- Deng, M.; Mansfield, M. Association between Body Weight and Body Mass Index and Patellar Tendinopathy in Elite Basketball and Volleyball Players, a Systematic Review and Meta-Analysis. Healthcare 2022, 10, 1928. [Google Scholar] [CrossRef] [PubMed]
- van der Worp, H.; van Ark, M.; Roerink, S.; Pepping, G.J.; van den Akker-Scheek, I.; Zwerver, J. Risk factors for patellar tendinopathy: A systematic review of the literature. Br. J. Sports Med. 2011, 45, 446–452. [Google Scholar] [CrossRef] [PubMed]
- Zhang, J.; Zhao, Y.; Shone, F.; Li, Z.; Frangi, A.F.; Xie, S.Q.; Zhang, Z.Q. Physics-informed Deep Learning for Musculoskeletal Modelling: Predicting Muscle Forces and Joint Kinematics from Surface EMG. IEEE Trans. Neural Syst. Rehabil. Eng. 2022, 31, 484–493. [Google Scholar] [CrossRef]





| 17° Decline Board | 25° Decline Board | p Value | |
|---|---|---|---|
| Age (years) | 25.03 ± 6.8 | 24.11 ± 6.97 | 0.58 |
| Sex | |||
| Male | 26 (74.3%) | 23 (65.7%) | 0.603 |
| Female | 9 (25.7%) | 12 (34.3%) | |
| Body weight (kg) | 74.17 ± 13.73 | 70.94 ± 11.25 | 0.286 |
| Height (cm) | 177.71 ± 6.31 | 176.97 ± 6.89 | 0.639 |
| BMI | 23.47 ± 3.19 | 22.65 ± 2.78 | 0.255 |
| VAS score | 76.66 ± 10.26 | 76.49 ± 9.01 | 0.941 |
| VISAP score | 53.54 ± 12.29 | 52.77 ± 12.33 | 0.794 |
| Lysholm/Tegner | 67.46 ± 12.92 | 60.8 ± 17.58 | 0.076 |
| KOOS score | 64.73 ± 11.67 | 62.42 ± 14.44 | 0.405 |
| Surface | |||
| Grass | 22 (62.9%) | 19 (54.3%) | 0.257 |
| Wood | 10 (28.6%) | 8 (22.9%) | |
| other | 3 (8.6%) | 8 (22.9%) |
Disclaimer/Publisher’s Note: The statements, opinions and data contained in all publications are solely those of the individual author(s) and contributor(s) and not of MDPI and/or the editor(s). MDPI and/or the editor(s) disclaim responsibility for any injury to people or property resulting from any ideas, methods, instructions or products referred to in the content. |
© 2023 by the authors. Licensee MDPI, Basel, Switzerland. This article is an open access article distributed under the terms and conditions of the Creative Commons Attribution (CC BY) license (https://creativecommons.org/licenses/by/4.0/).
Share and Cite
Knež, V.; Hudetz, D. Eccentric Exercises on the Board with 17-Degree Decline Are Equally Effective as Eccentric Exercises on the Standard 25-Degree Decline Board in the Treatment of Patellar Tendinopathy. Medicina 2023, 59, 1916. https://doi.org/10.3390/medicina59111916
Knež V, Hudetz D. Eccentric Exercises on the Board with 17-Degree Decline Are Equally Effective as Eccentric Exercises on the Standard 25-Degree Decline Board in the Treatment of Patellar Tendinopathy. Medicina. 2023; 59(11):1916. https://doi.org/10.3390/medicina59111916
Chicago/Turabian StyleKnež, Vladimir, and Damir Hudetz. 2023. "Eccentric Exercises on the Board with 17-Degree Decline Are Equally Effective as Eccentric Exercises on the Standard 25-Degree Decline Board in the Treatment of Patellar Tendinopathy" Medicina 59, no. 11: 1916. https://doi.org/10.3390/medicina59111916
APA StyleKnež, V., & Hudetz, D. (2023). Eccentric Exercises on the Board with 17-Degree Decline Are Equally Effective as Eccentric Exercises on the Standard 25-Degree Decline Board in the Treatment of Patellar Tendinopathy. Medicina, 59(11), 1916. https://doi.org/10.3390/medicina59111916

