Exploring the Therapeutic Potential of Rehmannia glutinosa: A Network Pharmacology and Molecular Docking Analysis Across Multiple Diseases
Abstract
1. Introduction
2. Materials and Methods
2.1. Mining of Active Compounds and Targets in Rehmannia glutinosa
2.2. Protein–Protein Interaction Network Construction and Analysis
2.3. GO and KEEG Enrichment Analysis
2.4. Construction of the Active Compound-Target-Disease Network
2.5. Molecular Docking
3. Results
3.1. Collection of Active Compounds in RG and Target Proteins of Diseases
3.2. Construction of Protein–Protein Interaction Network for Disease and RG
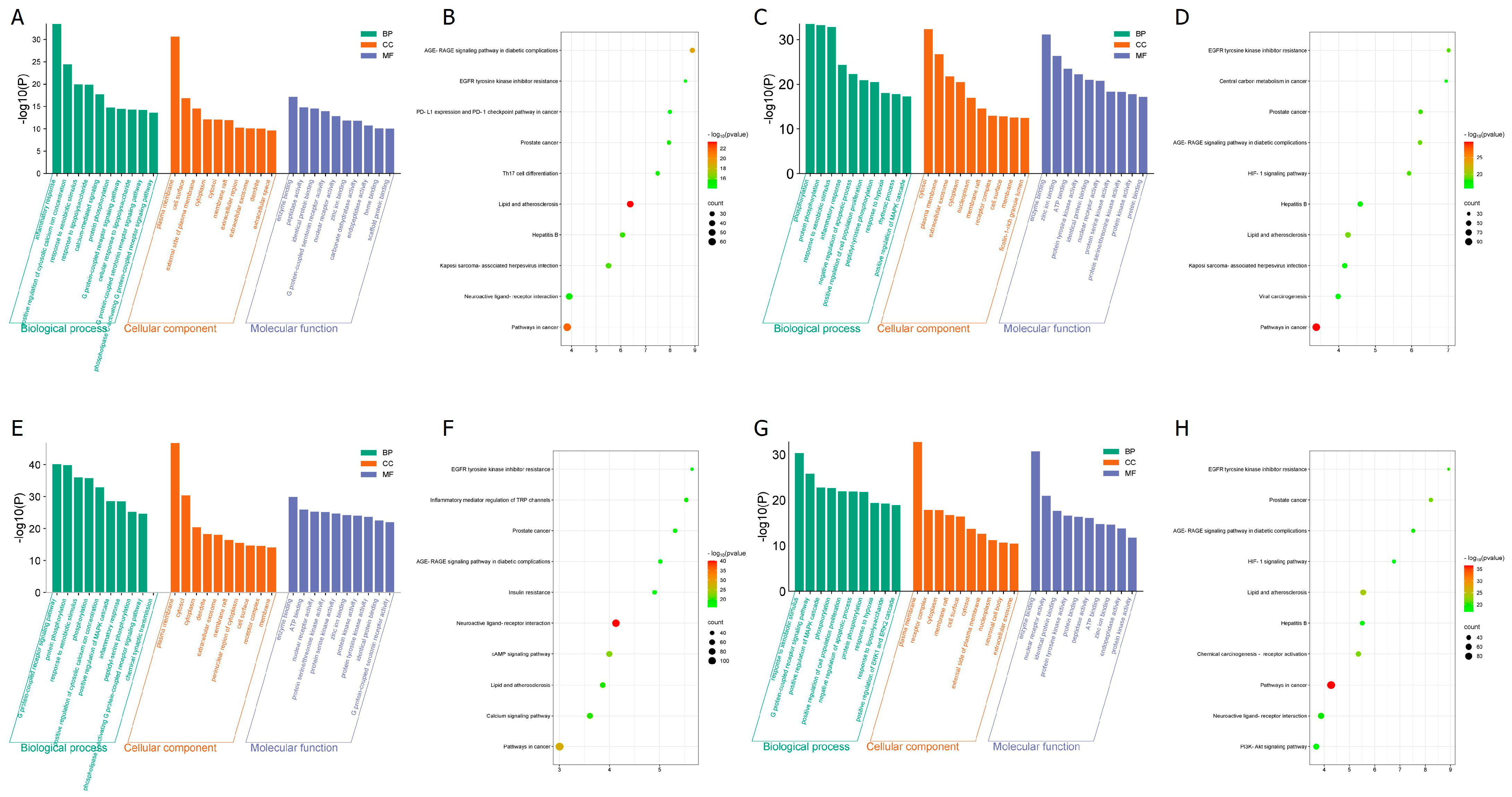
3.3. GO and KEGG Pathway Enrichment Analysis
3.4. Construction of the Active Compound-Core Target Protein-Disease Network
3.5. Molecular Docking of Active Compounds and Core Target Proteins
4. Discussion
Supplementary Materials
Author Contributions
Funding
Institutional Review Board Statement
Informed Consent Statement
Data Availability Statement
Acknowledgments
Conflicts of Interest
References
- Zhang, R.X.; Li, M.X.; Jia, Z.P. Rehmannia glutinosa: Review of botany, chemistry and pharmacology. J. Ethnopharmacol. 2008, 117, 199–214. [Google Scholar] [CrossRef] [PubMed]
- Bian, Z.; Zhang, R.; Zhang, X.; Zhang, J.; Xu, L.; Zhu, L.; Ma, Y.; Liu, Y. Extraction, structure and bioactivities of polysaccharides from Rehmannia glutinosa: A review. J. Ethnopharmacol. 2023, 305, 116132. [Google Scholar] [CrossRef] [PubMed]
- Waisundara, V.Y.; Huang, M.; Hsu, A.; Huang, D.; Tan, B.K. Characterization of the anti-diabetic and antioxidant effects of rehmannia glutinosa in streptozotocin-induced diabetic Wistar rats. Am. J. Chin. Med. 2008, 36, 1083–1104. [Google Scholar] [CrossRef]
- Wang, H.; Laram, Y.; Hu, L.; Hu, Y.; Chen, M. Exploring the potential mechanisms of Rehmannia glutinosa in treating sepsis based on network pharmacology. BMC Infect. Dis. 2024, 24, 893. [Google Scholar] [CrossRef] [PubMed]
- Junhua, Z.; Hongcai, S.; Xiumei, G.; Boli, Z.; Yaozu, X.; Hongbo, C.; Ming, R. Methodology and reporting quality of systematic review/meta-analysis of traditional Chinese medicine. J. Altern. Complement. Med. 2007, 13, 797–805. [Google Scholar] [CrossRef]
- Lee, W.Y.; Lee, C.Y.; Kim, Y.S.; Kim, C.E. The Methodological Trends of Traditional Herbal Medicine Employing Network Pharmacology. Biomolecules 2019, 9, 362. [Google Scholar] [CrossRef]
- Kanehisa, M.; Furumichi, M.; Tanabe, M.; Sato, Y.; Morishima, K. KEGG: New perspectives on genomes, pathways, diseases and drugs. Nucleic Acids Res. 2017, 45, D353–D361. [Google Scholar] [CrossRef]
- Shao, D.; Liu, X.; Wu, J.; Zhang, A.; Bai, Y.; Zhao, P.; Li, J. Identification of the active compounds and functional mechanisms of Jinshui Huanxian formula in pulmonary fibrosis by integrating serum pharmacochemistry with network pharmacology. Phytomedicine 2022, 102, 154177. [Google Scholar] [CrossRef]
- McNutt, A.T.; Francoeur, P.; Aggarwal, R.; Masuda, T.; Meli, R.; Ragoza, M.; Sunseri, J.; Koes, D.R. GNINA 1.0: Molecular docking with deep learning. J. Cheminform. 2021, 13, 43. [Google Scholar] [CrossRef]
- Sunseri, J.; Koes, D.R. Virtual Screening with Gnina 1.0. Molecules 2021, 26, 7369. [Google Scholar] [CrossRef]
- Canbek, M.; Uyanoglu, M.; Canbek, S.; Ceyhan, E.; Ozen, A.; Durmus, B.; Turgak, O. The Effect of Geraniol on Liver Regeneration After Hepatectomy in Rats. In Vivo 2017, 31, 209–213. [Google Scholar] [CrossRef] [PubMed]
- Huang, Y.; Yang, X.L.; Ni, Y.H.; Xu, Z.M. Geraniol suppresses proinflammatory mediators in phorbol 12-myristate 13-acetate with A23187-induced HMC-1 cells. Drug Des. Dev. Ther. 2018, 12, 2897–2903. [Google Scholar] [CrossRef]
- Agilan, B.; Rajendra Prasad, N.; Kanimozhi, G.; Karthikeyan, R.; Ganesan, M.; Mohana, S.; Velmurugan, D.; Ananthakrishnan, D. Caffeic Acid Inhibits Chronic UVB-Induced Cellular Proliferation Through JAK-STAT3 Signaling in Mouse Skin. Photochem. Photobiol. 2016, 92, 467–474. [Google Scholar] [CrossRef] [PubMed]
- Li, S.; Zhang, W.; Yang, Y.; Ma, T.; Guo, J.; Wang, S.; Yu, W.; Kong, L. Discovery of oral-available resveratrol-caffeic acid based hybrids inhibiting acetylated and phosphorylated STAT3 protein. Eur. J. Med. Chem. 2016, 124, 1006–1018. [Google Scholar] [CrossRef] [PubMed]
- Espindola, K.M.M.; Ferreira, R.G.; Narvaez, L.E.M.; Silva Rosario, A.C.R.; da Silva, A.H.M.; Silva, A.G.B.; Vieira, A.P.O.; Monteiro, M.C. Chemical and Pharmacological Aspects of Caffeic Acid and Its Activity in Hepatocarcinoma. Front. Oncol. 2019, 9, 541. [Google Scholar] [CrossRef]
- Jung, J.E.; Kim, H.S.; Lee, C.S.; Park, D.H.; Kim, Y.N.; Lee, M.J.; Lee, J.W.; Park, J.W.; Kim, M.S.; Ye, S.K.; et al. Caffeic acid and its synthetic derivative CADPE suppress tumor angiogenesis by blocking STAT3-mediated VEGF expression in human renal carcinoma cells. Carcinogenesis 2007, 28, 1780–1787. [Google Scholar] [CrossRef]
- Sun, L.; Fan, H.; Yang, L.; Shi, L.; Liu, Y. Tyrosol prevents ischemia/reperfusion-induced cardiac injury in H9c2 cells: Involvement of ROS, Hsp70, JNK and ERK, and apoptosis. Molecules 2015, 20, 3758–3775. [Google Scholar] [CrossRef]
- Zuo, T.; Zhu, M.; Xu, W.; Wang, Z.; Song, H. Iridoids with Genipin Stem Nucleus Inhibit Lipopolysaccharide-Induced Inflammation and Oxidative Stress by Blocking the NF-kappaB Pathway in Polycystic Ovary Syndrome. Cell. Physiol. Biochem. 2017, 43, 1855–1865. [Google Scholar] [CrossRef]
- Zielinska, D.; Zielinski, H.; Laparra-Llopis, J.M.; Szawara-Nowak, D.; Honke, J.; Gimenez-Bastida, J.A. Caffeic Acid Modulates Processes Associated with Intestinal Inflammation. Nutrients 2021, 13, 554. [Google Scholar] [CrossRef]
- Cho, M.; So, I.; Chun, J.N.; Jeon, J.H. The antitumor effects of geraniol: Modulation of cancer hallmark pathways (Review). Int. J. Oncol. 2016, 48, 1772–1782. [Google Scholar] [CrossRef]
- Katsukawa, M.; Nakata, R.; Koeji, S.; Hori, K.; Takahashi, S.; Inoue, H. Citronellol and geraniol, components of rose oil, activate peroxisome proliferator-activated receptor alpha and gamma and suppress cyclooxygenase-2 expression. Biosci. Biotechnol. Biochem. 2011, 75, 1010–1012. [Google Scholar] [CrossRef]
- Maczka, W.; Winska, K.; Grabarczyk, M. One Hundred Faces of Geraniol. Molecules 2020, 25, 3303. [Google Scholar] [CrossRef] [PubMed]
- de Souza, C.O.; Valenzuela, C.A.; Baker, E.J.; Miles, E.A.; Rosa Neto, J.C.; Calder, P.C. Palmitoleic Acid has Stronger Anti-Inflammatory Potential in Human Endothelial Cells Compared to Oleic and Palmitic Acids. Mol. Nutr. Food Res. 2018, 62, e1800322. [Google Scholar] [CrossRef]
- Goppelt-Struebe, M.; Hahn, A.; Stroebel, M.; Reiser, C.O. Independent regulation of cyclo-oxygenase 2 expression by p42/44 mitogen-activated protein kinases and Ca2+/calmodulin-dependent kinase. Biochem. J. 1999, 339 Pt 2, 329–334. [Google Scholar] [CrossRef] [PubMed]
- Machida, T.; Ohta, M.; Onoguchi, A.; Iizuka, K.; Sakai, M.; Minami, M.; Hirafuji, M. 5-Hydroxytryptamine induces cyclooxygenase-2 in rat vascular smooth muscle cells: Mechanisms involving Src, PKC and MAPK activation. Eur. J. Pharmacol. 2011, 656, 19–26, Erratum in Eur. J. Pharmacol. 2011, 659, 303. https://doi.org/10.1016/j.ejphar.2011.04.004. [Google Scholar] [CrossRef] [PubMed]
- Erukainure, O.L.; Ebuehi, O.A.; Choudhary, I.M.; Adhikari, A.; Hafizur, R.M.; Perveen, S.; Muhammad, A.; Elemo, G.N. Iridoid glycoside from the leaves of Clerodendrum volubile beauv. shows potent antioxidant activity against oxidative stress in rat brain and hepatic tissues. J. Diet. Suppl. 2014, 11, 19–29. [Google Scholar] [CrossRef]
- Kim, Y.Y.; Lee, S.; Kim, M.J.; Kang, B.C.; Dhakal, H.; Choi, Y.A.; Park, P.H.; Choi, H.; Shin, T.Y.; Choi, H.G.; et al. Tyrosol attenuates lipopolysaccharide-induced acute lung injury by inhibiting the inflammatory response and maintaining the alveolar capillary barrier. Food Chem. Toxicol. 2017, 109, 526–533. [Google Scholar] [CrossRef]
- Yadav, T.C.; Kumar, N.; Raj, U.; Goel, N.; Vardawaj, P.K.; Prasad, R.; Pruthi, V. Exploration of interaction mechanism of tyrosol as a potent anti-inflammatory agent. J. Biomol. Struct. Dyn. 2020, 38, 382–397. [Google Scholar] [CrossRef]
- Scoditti, E.; Nestola, A.; Massaro, M.; Calabriso, N.; Storelli, C.; De Caterina, R.; Carluccio, M.A. Hydroxytyrosol suppresses MMP-9 and COX-2 activity and expression in activated human monocytes via PKCalpha and PKCbeta1 inhibition. Atherosclerosis 2014, 232, 17–24. [Google Scholar] [CrossRef]
- Sato, K.; Mihara, Y.; Kanai, K.; Yamashita, Y.; Kimura, Y.; Itoh, N. Tyrosol ameliorates lipopolysaccharide-induced ocular inflammation in rats via inhibition of nuclear factor (NF)-kappaB activation. J. Vet. Med. Sci. 2016, 78, 1429–1438. [Google Scholar] [CrossRef]
- Alizadeh, M.; Khodaei, H.; Mesgari Abbasi, M.; Saleh-Ghadimi, S. Assessing the effect of 5-hydroxymethylfurfural on selected components of immune responses in mice immunised with ovalbumin. J. Sci. Food Agric. 2017, 97, 3979–3984. [Google Scholar] [CrossRef]
- Yao, C.; Liu, X.; Zhou, Z.; Xiang, Y.; Yuan, S.; Xie, W.; Zhou, M.; Hu, Z.; Li, Y.; Ji, A.; et al. Melatonin attenuates expression of cyclooxygenase-2 (COX-2) in activated microglia induced by lipopolysaccharide (LPS). J. Toxicol. Environ. Health A 2019, 82, 437–446. [Google Scholar] [CrossRef] [PubMed]
- Murakami, Y.; Yuhara, K.; Takada, N.; Arai, T.; Tsuda, S.; Takamatsu, S.; Machino, M.; Fujisawa, S. Effect of melatonin on cyclooxygenase-2 expression and nuclear factor-kappa B activation in RAW264.7 macrophage-like cells stimulated with fimbriae of Porphyromonas gingivalis. In Vivo 2011, 25, 641–647. [Google Scholar]
- Dong, W.G.; Mei, Q.; Yu, J.P.; Xu, J.M.; Xiang, L.; Xu, Y. Effects of melatonin on the expression of iNOS and COX-2 in rat models of colitis. World J. Gastroenterol. 2003, 9, 1307–1311. [Google Scholar] [CrossRef]
- Khan, A.Q.; Khan, R.; Qamar, W.; Lateef, A.; Rehman, M.U.; Tahir, M.; Ali, F.; Hamiza, O.O.; Hasan, S.K.; Sultana, S. Geraniol attenuates 12-O-tetradecanoylphorbol-13-acetate (TPA)-induced oxidative stress and inflammation in mouse skin: Possible role of p38 MAP Kinase and NF-kappaB. Exp. Mol. Pathol. 2013, 94, 419–429. [Google Scholar] [CrossRef]
- Cansev, M.; Minbay, Z.; Goren, B.; Yaylagul, E.O.; Cetinkaya, M.; Koksal, N.; Alkan, T. Neuroprotective effects of uridine in a rat model of neonatal hypoxic-ischemic encephalopathy. Neurosci. Lett. 2013, 542, 65–70. [Google Scholar] [CrossRef] [PubMed]
- Koyuncuoglu, T.; Turkyilmaz, M.; Goren, B.; Cetinkaya, M.; Cansev, M.; Alkan, T. Uridine protects against hypoxic-ischemic brain injury by reducing histone deacetylase activity in neonatal rats. Restor. Neurol. Neurosci. 2015, 33, 777–784. [Google Scholar] [CrossRef] [PubMed]
- Khezri, M.K.; Turkkan, A.; Koc, C.; Salman, B.; Levent, P.; Cakir, A.; Kafa, I.M.; Cansev, M.; Bekar, A. Anti-Apoptotic and Anti-Oxidant Effects of Systemic Uridine Treatment in an Experimental Model of Sciatic Nerve Injury. Turk. Neurosurg. 2021, 31, 373–378. [Google Scholar] [CrossRef]
- Liu, C.L.; Cheng, L.; Ko, C.H.; Wong, C.W.; Cheng, W.H.; Cheung, D.W.; Leung, P.C.; Fung, K.P.; Bik-San Lau, C. Bioassay-guided isolation of anti-inflammatory components from the root of Rehmannia glutinosa and its underlying mechanism via inhibition of iNOS pathway. J. Ethnopharmacol. 2012, 143, 867–875. [Google Scholar] [CrossRef]
- Guerau-de-Arellano, M.; Piedra-Quintero, Z.L.; Tsichlis, P.N. Akt isoforms in the immune system. Front. Immunol. 2022, 13, 990874. [Google Scholar] [CrossRef]
- Luchetti, F.; Canonico, B.; Betti, M.; Arcangeletti, M.; Pilolli, F.; Piroddi, M.; Canesi, L.; Papa, S.; Galli, F. Melatonin signaling and cell protection function. FASEB J. 2010, 24, 3603–3624. [Google Scholar] [CrossRef] [PubMed]
- Erlich, T.H.; Sharkia, I.; Landolina, N.; Assayag, M.; Goldberger, O.; Berkman, N.; Levi-Schaffer, F.; Razin, E. Modulation of allergic responses by mitochondrial STAT3 inhibitors. Allergy 2018, 73, 2160–2171. [Google Scholar] [CrossRef] [PubMed]
- Hotamisligil, G.S. Inflammation and metabolic disorders. Nature 2006, 444, 860–867. [Google Scholar] [CrossRef]
- Yamagishi, S. Role of advanced glycation end products (AGEs) and receptor for AGEs (RAGE) in vascular damage in diabetes. Exp. Gerontol. 2011, 46, 217–224. [Google Scholar] [CrossRef] [PubMed]
- Pertynska-Marczewska, M.; Merhi, Z. Relationship of Advanced Glycation End Products With Cardiovascular Disease in Menopausal Women. Reprod. Sci. 2015, 22, 774–782. [Google Scholar] [CrossRef]
- Kolta, M.G.; Soliman, K.F.; Williams, B.B. Role of 5-hydroxytryptamine in the regulation of brain neuropeptides in normal and diabetic rat. Horm. Res. 1986, 23, 112–121. [Google Scholar] [CrossRef]
- Li, F.; Tang, H.; Xiao, F.; Gong, J.; Peng, Y.; Meng, X. Protective effect of salidroside from Rhodiolae Radix on diabetes-induced oxidative stress in mice. Molecules 2011, 16, 9912–9924. [Google Scholar] [CrossRef]
- Hao, X.; Yuan, J.; Dong, H. Salidroside prevents diabetes-induced cognitive impairment via regulating the Rho pathway. Mol. Med. Rep. 2019, 19, 678–684. [Google Scholar] [CrossRef]
- Oh, S.Y.; Aryal, D.K.; Kim, Y.G.; Kim, H.G. Effects of R. glutinosa and E. senticosus on postmenopausal osteoporosis. Korean J. Physiol. Pharmacol. 2007, 11, 121–127. [Google Scholar]
- Jeon, H.Y.; Lee, A.J.; Moon, C.H.; Ha, K.S. Regulation of AMPK and GAPDH by Transglutaminase 2 Plays a Pivotal Role in Microvascular Leakage in Diabetic Retinas. Diabetes 2024, 73, 1756–1766. [Google Scholar] [CrossRef]
- Kanwar, M.; Kowluru, R.A. Role of glyceraldehyde 3-phosphate dehydrogenase in the development and progression of diabetic retinopathy. Diabetes 2009, 58, 227–234. [Google Scholar] [CrossRef] [PubMed]
- Dai, X.; Su, S.; Cai, H.; Wei, D.; Yan, H.; Zheng, T.; Zhu, Z.; Shang, E.X.; Guo, S.; Qian, D.; et al. Protective Effects of Total Glycoside From Rehmannia glutinosa Leaves on Diabetic Nephropathy Rats via Regulating the Metabolic Profiling and Modulating the TGF-beta1 and Wnt/beta-Catenin Signaling Pathway. Front. Pharmacol. 2018, 9, 1012. [Google Scholar] [CrossRef] [PubMed]
- Zhong, H.Z.; Mo, J.; Li, Y.X.; Li, M.Y.; Wei, S.B. Changes in Rehmanniae Radix processing and their impact on ovarian hypofunction: Potential mechanisms of action. Front. Pharmacol. 2024, 15, 1426972. [Google Scholar] [CrossRef] [PubMed]





| Allergy | Anemia | Diabetes | Menopause | |
|---|---|---|---|---|
| 1 | IL6 | JUN | JUN | AKT1 |
| 2 | JUN | AKT1 | AKT1 | JUN |
| 3 | AKT1 | IL6 | IL6 | IL6 |
| 4 | STAT3 | STAT3 | STAT3 | TNF |
| 5 | BCL2 | BCL2 | BCL2 | STAT3 |
| 6 | TNF | TNF | TNF | BCL2 |
| 7 | NFKB1 | NFKB1 | NFKB1 | NFKB1 |
| 8 | PTGS2 | PTGS2 | PTGS2 | PTGS2 |
| 9 | GAPDH | IL1B | IL1B | IL1B |
| 10 | CASP3 | GAPDH | GAPDH | CASP3 |
| Target Protein | Compounds |
|---|---|
| AKT1 | Jioglutolide, Jioglutin A diacetate, Methyl-pyrrole-carbaldehyde |
| JUN | Rehmaglutin C, Rehmapicroside |
| IL6 | 10-Hydroxygeraniol [11,12] |
| STAT3 | Benzyladenine, Caffeic acid [13,14,15,16], Rehmaglutin A, Jioglutin C, Rehmaglutin D, Rehmaglutin B, Rehmaglutin C, Rehmapicroside, Dihydrocatalpolgenin α |
| BCL2 | Lauric acid, Palmitoleic acid, Tyrosol [17] |
| TNF | Iondiolone |
| NFKB1 | Iridodial [18] |
| PTGS2 | Caffeic acid [19], Phenylacetic acid, Geraniol [20,21,22], Octanoic acid, Palmitoleic acid [23], 5-Hydroxytryptamine [24,25], Iridodial, 5-Oxoproline, Jiofuran, Jioglutolide, Ajugoside [26], Rehmaglutin A, Jioglutin C, Rehmaglutin D, Rehmaglutin B, Jioglutin A, Jioglutin B, Rehmaglutin C, Tyrosol [27,28,29,30], Hydroxymethyl furaldehyde [31], 5-Methoxytryptamine, Melatonin [32,33,34], 10-Hydroxygeraniol [35], Jioglutin A diacetate, Dihydrocatalpolgenin α, Methyl-pyrrole-carbaldehyde, 1-Naphthaleneacetic acid |
| IL1B | Rehmaglutin C |
| CASP3 | Geranyl diphosphate, Deoxyloganic acid, Jiofuran, Jioglutolide, Rehmaglutin A, Jioglutin C, Rehmaglutin D, Rehmaglutin B, Jioglutin A, Jioglutin B, Rehmapicroside, Uridine [36,37,38], Tyrosol [17], DMAPP, IPP, Jioglutin A diacetate, Dihydrocatalpolgenin α, Methyl-pyrrole-carbaldehyde |
| GAPDH | Ajugoside, Jioglutin C, Jioglutin A, Jioglutin B, Tachioside, Isotachioside, Uridine, Rhodioloside, Oxireno cyclopenta pyrandiol |
| Target Protein | Compounds | Binding Energy (kcal/mol) | Target protein | Compounds | Binding Energy (kcal/mol) | Target Protein | Compounds | Binding Energy (kcal/mol) | Target Protein | Compounds | Binding Energy (kcal/mol) |
|---|---|---|---|---|---|---|---|---|---|---|---|
| AKT1 | Inhibitor 1 * | −6.51 ± 0.59 | TNF | Inhibitor 5 * | −8.91 ± 0.58 | PTGS2 | Rehmaglutin C | −5.34 ± 0.30 | CASP3 | Rehmapicroside | −5.79 ± 0.61 |
| Jioglutolide | −5.81 ± 0.43 | Iondiolone | −6.34 ± 0.69 | Tyrosol | −5.39 ± 0.70 | Uridine | −4.79 ± 0.54 | ||||
| Jioglutin A diacetate | −5.40 ± 1.48 | NFKB1 | Inhibitor 6 * | −4.12 ± 0.62 | Hydroxymethyl furaldehyde | −4.41 ± 0.58 | Tyrosol | −3.43 ± 0.41 | |||
| Methyl-pyrrole- carbaldehyde | −4.61 ± 0.26 | Iridodial | −3.51 ± 0.55 | 5-Methoxytryptamine | −5.26 ± 0.47 | DMAPP | −3.83 ± 0.39 | ||||
| JUN | Inhibitor 2 * | −8.57 ± 0.86 | PTGS2 | Inhibitor 7 * | −7.27 ± 1.04 | Melatonin | −6.36 ± 0.47 | IPP | −4.07 ± 0.46 | ||
| Rehmaglutin C | −4.42 ± 0.27 | Caffeic acid | −6.29 ± 0.76 | 10-Hydroxygeraniol | −5.06 ± 0.71 | Jioglutin A diacetate | −4.57 ± 0.84 | ||||
| Rehmapicroside | −7.18 ± 0.78 | Phenylacetic acid | −5.00 ± 0.96 | Jioglutin A diacetate | −6.48 ± 0.54 | Dihydrocatalpolgenin α | −4.62 ± 0.45 | ||||
| IL6 | 10-Hydroxygeraniol | −4.10 ± 0.58 | Geraniol | −4.94 ± 0.86 | Dihydrocatalpolgenin α | −5.48 ± 0.18 | Methyl-pyrrole-carbaldehyde | −3.37 ± 0.63 | |||
| STAT | Inhibitor 3 * | −7.93 ± 0.67 | Octanoic acid | −4.34 ± 0.67 | Methyl-pyrrole-carbaldehyde | −4.31 ± 0.69 | GAPDH | Inhibitor 9 * | −4.15 ± 0.37 | ||
| Benzyladenine | −4.42 ± 0.44 | Palmitoleic acid | −5.14 ± 0.36 | 1-Naphthaleneacetic acid | −5.95 ± 0.38 | Ajugoside | −9.04 ± 0.81 | ||||
| Caffeic acid | −4.65 ± 0.55 | 5-Hydroxytryptamine | −5.44 ± 0.49 | IL1B | Rehmaglutin C | −4.01 ± 0.38 | Jioglutin C | −7.18 ±0.47 | |||
| Rehmaglutin A | −4.26 ± 0.23 | Iridodial | −5.19 ± 0.30 | CASP3 | Inhibitor 8 * | −3.57 ± 0.77 | Jioglutin A | −7.28 ± 0.47 | |||
| Jioglutin C | −4.54 ± 0.41 | 5-Oxoproline | −5.25 ± 0.78 | Geranyl diphosphate | −4.45 ±0.47 | Jioglutin B | −7.28 ± 0.47 | ||||
| Rehmaglutin D | −4.39 ± 0.46 | Jiofuran | −5.27 ± 0.54 | Deoxyloganic acid | −6.00 ±0.80 | Tachioside | −8.36 ± 0.47 | ||||
| Rehmaglutin B | −4.69 ± 0.48 | Jioglutolide | −5.95 ± 0.88 | Jiofuran | −4.23 ± 0.50 | Isotachioside | −8.34 ± 0.37 | ||||
| Rehmaglutin C | −4.15 ± 0.33 | Ajugoside | −8.37 ± 0.42 | Jioglutolide | −4.18 ± 0.63 | Uridine | −7.14 ±0.48 | ||||
| Rehmapicroside | −5.66 ± 0.53 | Rehmaglutin A | −5.93 ± 0.32 | Rehmaglutin A | −4.52 ± 0.49 | Rhodioloside | −7.93 ± 0.64 | ||||
| Dihydrocatalpolgenin α | −4.34 ± 0.33 | Jioglutin C | −6.23 ± 0.26 | Jioglutin C | −4.78 ± 0.52 | Oxireno cyclopenta pyrandiol | −6.65 ± 0.52 | ||||
| BCL2 | Inhibitor 4 * | −9.19 ± 0.4 | Rehmaglutin D | −5.53 ± 0.32 | Rehmaglutin D | −4.36 ± 0.48 | |||||
| Lauric acid | −4.34 ± 0.33 | Rehmaglutin B | −5.75 ± 0.42 | Rehmaglutin B | −4.57 ± 0.50 | ||||||
| Palmitoleic acid | −4.71 ± 0.44 | Jioglutin A | −5.92 ± 0.26 | Jioglutin A | −4.50 ± 0.59 | ||||||
| Tyrosol | −4.21 ± 0.35 | Jioglutin B | −5.81 ± 0.39 | Jioglutin B | −4.41 ± 0.52 | ||||||
Disclaimer/Publisher’s Note: The statements, opinions and data contained in all publications are solely those of the individual author(s) and contributor(s) and not of MDPI and/or the editor(s). MDPI and/or the editor(s) disclaim responsibility for any injury to people or property resulting from any ideas, methods, instructions or products referred to in the content. |
© 2025 by the authors. Licensee MDPI, Basel, Switzerland. This article is an open access article distributed under the terms and conditions of the Creative Commons Attribution (CC BY) license (https://creativecommons.org/licenses/by/4.0/).
Share and Cite
Park, J.; Yasir, M.; Han, E.-T.; Han, J.-H.; Park, W.S.; Choe, J.; Chun, W. Exploring the Therapeutic Potential of Rehmannia glutinosa: A Network Pharmacology and Molecular Docking Analysis Across Multiple Diseases. Curr. Issues Mol. Biol. 2025, 47, 329. https://doi.org/10.3390/cimb47050329
Park J, Yasir M, Han E-T, Han J-H, Park WS, Choe J, Chun W. Exploring the Therapeutic Potential of Rehmannia glutinosa: A Network Pharmacology and Molecular Docking Analysis Across Multiple Diseases. Current Issues in Molecular Biology. 2025; 47(5):329. https://doi.org/10.3390/cimb47050329
Chicago/Turabian StylePark, Jinyoung, Muhammad Yasir, Eun-Taek Han, Jin-Hee Han, Won Sun Park, Jongseon Choe, and Wanjoo Chun. 2025. "Exploring the Therapeutic Potential of Rehmannia glutinosa: A Network Pharmacology and Molecular Docking Analysis Across Multiple Diseases" Current Issues in Molecular Biology 47, no. 5: 329. https://doi.org/10.3390/cimb47050329
APA StylePark, J., Yasir, M., Han, E.-T., Han, J.-H., Park, W. S., Choe, J., & Chun, W. (2025). Exploring the Therapeutic Potential of Rehmannia glutinosa: A Network Pharmacology and Molecular Docking Analysis Across Multiple Diseases. Current Issues in Molecular Biology, 47(5), 329. https://doi.org/10.3390/cimb47050329

