Genetic Variation in a Crossing Population of Camellia oleifera Based on ddRAD Sequencing and Analysis of Association with Fruit Traits
Abstract
1. Introduction
2. Materials and Methods
2.1. Plant Materials
2.2. DNA Extraction
2.3. ddRAD-Seq
2.4. SNP Calling
2.5. Genetic Diversity Analysis
2.6. Population Structure Analysis
2.7. Association Analysis of Fruit Traits
3. Results
3.1. SNP Calling and Functional Annotation
3.2. Genetic Diversity
3.3. Population Structure
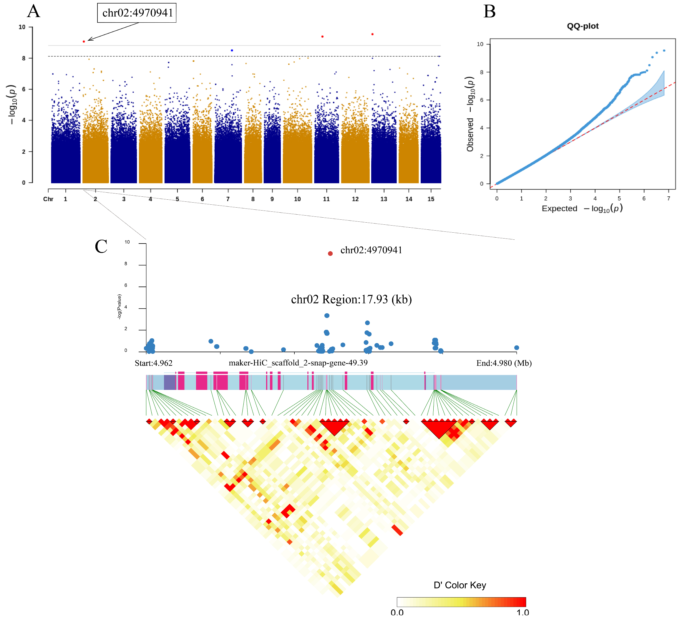
3.4. Association of Fruit Traits with SNPs
4. Discussion
Supplementary Materials
Author Contributions
Funding
Institutional Review Board Statement
Informed Consent Statement
Data Availability Statement
Conflicts of Interest
References
- Chang, H. Flora of China; Science Press: Beijing, China, 1998; p. 3. [Google Scholar]
- Luo, C.; Tan, X.; Qi, L. A review of the classification of Camellia plants. J. Cent. South For. Coll. 1999, 19, 78–81. Available online: https://zkxb.csuft.edu.cn/#/digest?ArticleID=5772 (accessed on 9 January 2025).
- Qin, S.; Rong, J.; Zhang, W.; Chen, J. Cultivation history of Camellia oleifera and genetic resources in the Yangtze River Basin. Biodivers. Sci. 2018, 26, 384–385. [Google Scholar] [CrossRef]
- Yang, Y. A Preliminary Study on the Origin of Chinese Oil Tea. Chin. Agric. Hist. 1992, 74–77. Available online: https://mall.cnki.net/magazine/article/ZGNS199203010.htm (accessed on 9 January 2025).
- Shi, T.; Wu, G.; Jin, Q.; Wang, X. Camellia oil authentication: A comparative analysis and recent analytical techniques developed for its assessment. A review. Trends Food Sci. Technol. 2020, 97, 88–99. [Google Scholar] [CrossRef]
- Zhang, R.; Huang, H.; Tian, Y.; Wang, X.; Li, L. A review on research progress of camellia oil. J. Gannan Med. Univ. 2022, 42, 873–877. [Google Scholar]
- Deng, X.; Xie, G.; Huang, S. Development of Health Tea Oil and Its Effect on Regulating Blood Lipids. China Oil 2002, 27, 96–98. [Google Scholar]
- Chen, M.; Gu, J.; Sun, M.; Yang, H.; Zhang, S.; Yujun, L. Tea Oil Delays the Formation of Atherosclerosis and Its Mechanism. Acta Nutr. Sin. 1996, 18, 13–19. [Google Scholar]
- He, L.; Zhou, G.; Zhang, H.; Liu, J. Research progress on the health function of tea oil. J. Med. Plants Res. 2011, 5, 485–489. [Google Scholar]
- Zhu, M.; Jin, R. Study on preparation and activity of antioxidant revitalization oil based on camellia oil. J. Hefei Univ. Technol. (Nat. Sci.) 2019, 42, 273–277. [Google Scholar]
- Ye, C.; He, Z.; Peng, J.; Wang, R.; Wang, X.; Fu, M.; Zhang, Y.; Wang, A.; Liu, Z.; Jia, G.; et al. Genomic and genetic advances of oiltea-camellia (Camellia oleifera). Front. Plant Sci. 2023, 14, 1101766. [Google Scholar] [CrossRef] [PubMed]
- Yang, C.; Liu, X.; Chen, Z.; Lin, Y.; Wang, S. Comparison of Oil Content and Fatty Acid Profile of Ten New Camellia oleifera Cultivars. J. Lipids 2016, 2016, 3982486. [Google Scholar] [CrossRef] [PubMed]
- Xing, K.; Zou, Y.; Xie, H.; Chen, S.; Zhou, J.; Luo, X.; Chen, G.; Zhao, Y.; Deng, Z.; Rong, J.; et al. Variation in Fruit Traits and Seed Nutrient Compositions of Wild Camellia oleifera: Implications for Camellia oleifera Domestication. Horticulturae 2024, 10, 450. [Google Scholar] [CrossRef]
- Zhang, W.; Ming, T. A Cytogeological Study of Genus Camellia. Acta Bot. Yunnanica 1999, 21, 184–196. [Google Scholar]
- Ye, T.; Li, Y.; Zhang, J.; Gong, Q.; Yuan, D.; Xiao, S. Optimization of chromosome mounting techique and karyotype analysis of Camellia oleifera. J. Nanjing For. Univ. (Nat. Sci. Ed.) 2020, 44, 93–99. [Google Scholar]
- Chang, H.; Ren, S. New Species of Theaceae from China. Acta Sci. Nat. Univ. Sunyatseni 1992, 31, 74–76. [Google Scholar]
- Lin, P.; Wang, K.; Wang, Y.; Hu, Z.; Yan, C.; Huang, H.; Ma, X.; Cao, Y.; Long, W.; Liu, W.; et al. The genome of oil-Camellia and population genomics analysis provide insights into seed oil domestication. Genome Biol. 2022, 23, 1–21. [Google Scholar] [CrossRef] [PubMed]
- Lin, P.; Wang, K.; Zhou, C.; Xie, Y.; Yao, X.; Yin, H. Seed Transcriptomics Analysis in Camellia oleifera Uncovers Genes Associated with Oil Content and Fatty Acid Composition. Int. J. Mol. Sci. 2018, 19, 118. [Google Scholar] [CrossRef]
- Yang, J.; Chen, B.; Manan, S.; Li, P.; Liu, C.; She, G.; Zhao, S.; Zhao, J. Critical metabolic pathways and SAD/FADs, WRI1s, and DGATs cooperate for high-oleic acid oil production in developing oil tea (Camellia oleifera) seeds. Hortic. Res. 2022, 9, uhac087. [Google Scholar] [CrossRef]
- Wu, B.; Ruan, C.; Han, P.; Ruan, D.; Xiong, C.; Ding, J.; Liu, S. Comparative transcriptomic analysis of high- and low-oil Camellia oleifera reveals a coordinated mechanism for the regulation of upstream and downstream multigenes for high oleic acid accumulation. 3 Biotech 2019, 9, 257. [Google Scholar] [CrossRef]
- Chen, S.; Zhou, Y.; Chen, Y.; Gu, J. fastp: An ultra-fast all-in-one FASTQ preprocessor. Bioinformatics 2018, 34, i884–i890. [Google Scholar] [CrossRef] [PubMed]
- Li, H.; Durbin, R. Fast and accurate short read alignment with Burrows-Wheeler transform. Bioinformatics 2009, 25, 1754–1760. [Google Scholar] [CrossRef] [PubMed]
- McKenna, A.; Hanna, M.; Banks, E.; Sivachenko, A.; Cibulskis, K.; Kernytsky, A.; Garimella, K.; Altshuler, D.; Gabriel, S.; Daly, M.; et al. The Genome Analysis Toolkit: A MapReduce framework for analyzing next-generation DNA sequencing data. Genome Res. 2010, 20, 1297–1303. [Google Scholar] [CrossRef]
- Cingolani, P. Variant annotation and functional prediction: SnpEff. In Variant Calling: Methods and Protocols; Springer: Berlin/Heidelberg, Germany, 2012; pp. 289–314. [Google Scholar]
- Purcell, S.; Neale, B.; Todd-Brown, K.; Thomas, L.; Ferreira, M.A.; Bender, D.; Maller, J.; Sklar, P.; de Bakker, P.I.; Daly, M.J.; et al. PLINK: A tool set for whole-genome association and population-based linkage analyses. Am. J. Hum. Genet. 2007, 81, 559–575. [Google Scholar] [CrossRef]
- Danecek, P.; Auton, A.; Abecasis, G.; Albers, C.A.; Banks, E.; DePristo, M.A.; Handsaker, R.E.; Lunter, G.; Marth, G.T.; Sherry, S.T.; et al. The variant call format and VCFtools. Bioinformatics 2011, 27, 2156–2158. [Google Scholar] [CrossRef]
- Alexander, D.H.; Lange, K. Enhancements to the ADMIXTURE algorithm for individual ancestry estimation. BMC Bioinform. 2011, 12, 246. [Google Scholar] [CrossRef] [PubMed]
- Bradbury, P.J.; Zhang, Z.; Kroon, D.E.; Casstevens, T.M.; Ramdoss, Y.; Buckler, E.S. TASSEL: Software for association mapping of complex traits in diverse samples. Bioinformatics 2007, 23, 2633–2635. [Google Scholar] [CrossRef] [PubMed]
- Price, M.N.; Dehal, P.S.; Arkin, A.P. FastTree: Computing large minimum evolution trees with profiles instead of a distance matrix. Mol. Biol. Evol. 2009, 26, 1641–1650. [Google Scholar] [CrossRef]
- Letunic, I.; Bork, P. Interactive Tree of Life (iTOL) v6: Recent updates to the phylogenetic tree display and annotation tool. Nucleic Acids Res. 2024, 52, W78–W82. [Google Scholar] [CrossRef]
- Browning, S.R.; Browning, B.L. Rapid and accurate haplotype phasing and missing-data inference for whole-genome association studies by use of localized haplotype clustering. Am. J. Hum. Genet. 2007, 81, 1084–1097. [Google Scholar] [CrossRef] [PubMed]
- Kang, H.M.; Sul, J.H.; Service, S.K.; Zaitlen, N.A.; Kong, S.Y.; Freimer, N.B.; Sabatti, C.; Eskin, E. Variance component model to account for sample structure in genome-wide association studies. Nat. Genet. 2010, 42, 348–354. [Google Scholar] [CrossRef] [PubMed]
- Dong, S.; He, W.; Ji, J.; Zhang, C.; Guo, Y.; Yang, T. LDBlockShow: A fast and convenient tool for visualizing linkage disequilibrium and haplotype blocks based on variant call format files. Brief. Bioinform. 2021, 22, bbaa227. [Google Scholar] [CrossRef]
- Lin, P.; Yin, H.; Yan, C.; Yao, X.; Wang, K. Association Genetics Identifies Single Nucleotide Polymorphisms Related to Kernel Oil Content and Quality in Camellia oleifera. J. Agric. Food Chem. 2019, 67, 2547–2562. [Google Scholar] [CrossRef]
- Chengjie, C.; Ya, W.; Jiawei, L.; Xiao, W.; Zaohai, Z.; Jing, X.; Yuanlong, L.; Junting, F.; Hao, C.; Yehua, H.; et al. TBtools-II: A "One for All, All for One" Bioinformatics Platform for Biological Big-data Mining. Mol. Plant 2023, 16, 1733–1742. [Google Scholar]
- Wenfang, G.; Shixin, X.; Linkai, W.; Zhenyang, L.; Yihong, C.; Wenjuan, M.; Guanxing, H.; Wenying, L.; Guang, Z.; Huaguo, Z.; et al. Chromosome-level genome of Camellia lanceoleosa provides a valuable resource for understanding genome evolution and self-incompatibility. Plant J. Cell Mol. Biol. 2022, 110, 881–898. [Google Scholar]
- Niu, S.; Song, Q.; Koiwa, H.; Qiao, D.; Zhao, D.; Chen, Z.; Liu, X.; Wen, X. Genetic diversity, linkage disequilibrium, and population structure analysis of the tea plant (Camellia sinensis) from an origin center, Guizhou plateau, using genome-wide SNPs developed by genotyping-by-sequencing. BMC Plant Biol. 2019, 19, 328. [Google Scholar] [CrossRef]
- Tajima, F. Statistical Method for Testing the Neutral Mutation Hypothesis by DNA Polymorphism. Genetics 1989, 123, 585–595. [Google Scholar] [CrossRef] [PubMed]
- Nei, M.; Maruyama, T.; Chakraborty, R. The bottleneck effect and genetic variability in populations. Evolution 1975, 29, 1–10. [Google Scholar] [CrossRef] [PubMed]
- Xia, Q.; Guo, Y.; Zhang, Z.; Li, D.; Xuan, Z.; Li, Z.; Dai, F.; Li, Y.; Cheng, D.; Li, R.; et al. Complete resequencing of 40 genomes reveals domestication events and genes in silkworm (Bombyx). Science 2009, 326, 433–436. [Google Scholar] [CrossRef]
- Javed, T.; Wang, W.; Li, J.; Sun, T.; Shen, L.; Gao, S.J.; Zhang, S. Systematic identification and expression profiling of calmodulin-binding transcription activator genes reveal insights into their functional diversity against pathogens in sugarcane. Plant Stress 2024, 14, 100660. [Google Scholar] [CrossRef]
- Kumar, A.; Batra, T.; Vishwakarma, H.; Maurya, R.; Ruperao, P.; Yadav, R.; Subramani, R.; Singh, G.P.; Rangan, P. Genome-wide analysis of the calmodulin-binding transcription activator (CAMTA) gene family in Sesamum indicum L., and its role in abiotic stress tolerance traits. Plant Stress 2024, 13, 100532. [Google Scholar] [CrossRef]
- Fan, Y.; Dong, F.; Hu, F.; Liu, Y.; Chai, J.; He, Z.; Lv, M.; Zhuo, S. Genome-wide identification and expression analysis of the calmodulin-binding transcription activator (CAMTA) gene family in wheat (Triticum aestivum L.). BMC Genet. 2020, 21, 105. [Google Scholar]
- Li, B.; Shan, H.; Zheng, Y.; Yu, W.; Lang, X.; Wang, H.; Fan, K.; Hu, J.; Ding, Z.; Qian, W. Genome-wide identification and expression analysis of the calmodulin-binding transcription activator (CAMTA) family genes in tea plant. BMC Genom. 2022, 23, 667. [Google Scholar]
- Gu, J.M.; Wang, C.Y.; Wang, F.; Qi, M.F.; Liu, Y.F.; Li, T.L. Roles of CAMTA/SR in Plant Growth and Development and Stress Response. Acta Hortic. Sin. 2021, 48, 613–631. [Google Scholar]
- Liu, J.; Wang, L.; Jie, L.; Fu, X.; Wu, G. Identification and Expression Analysis of Calmodulin-binding Transcription Activator (CAMTA) Family Genes in Tea Plants. J. Agric. Sci. Technol. 2023, 1–12. [Google Scholar] [CrossRef]
- Li, J.; Yang, H.; Ann Peer, W.; Richter, G.; Blakeslee, J.; Bandyopadhyay, A.; Titapiwantakun, B.; Undurraga, S.; Khodakovskaya, M.; Richards, E.L.; et al. Arabidopsis H+-PPase AVP1 Regulates Auxin-Mediated Organ Development. Science 2005, 310, 121–125. [Google Scholar] [CrossRef] [PubMed]
- Yang, T.; Hui, P.; Whitaker, B.D.; Conway, W.S. Characterization of a calcium/calmodulin-regulated SR/CAMTA gene family during tomato fruit development and ripening. BMC Plant Biol. 2012, 12, 19. [Google Scholar]
- Xia, E.H.; Jiang, J.J.; Huang, H.; Zhang, L.P.; Zhang, H.B.; Gao, L.Z. Transcriptome analysis of the oil-rich tea plant, Camellia oleifera, reveals candidate genes related to lipid metabolism. PLoS ONE 2014, 9, e104150. [Google Scholar] [CrossRef] [PubMed]




| Variant Type | SNP Number | Ratio |
|---|---|---|
| 3′ UTR variant | 15,026 | 0.1680% |
| 5′ UTR premature start codon gain variant | 1920 | 0.0210% |
| 5′ UTR variant | 11,879 | 0.1330% |
| Downstream gene variant | 258,378 | 2.8870% |
| Initiator codon variant | 24 | 0.0000% |
| Intergenic region | 7,875,582 | 87.9850% |
| Intron variant | 307,504 | 3.4350% |
| Missense variant | 124,931 | 1.3960% |
| Splice acceptor variant | 722 | 0.0080% |
| Splice donor variant | 541 | 0.0060% |
| Splice region variant | 8671 | 0.0970% |
| Start lost | 253 | 0.0030% |
| Start retained variant | 2 | 0.0000% |
| Stop gained | 5506 | 0.0620% |
| Stop lost | 308 | 0.0030% |
| Stop retained variant | 132 | 0.0010% |
| Synonymous variant | 85,293 | 0.9530% |
| Upstream gene variant | 254,377 | 2.8420% |
| Total | 8,951,049 | 100% |
Disclaimer/Publisher’s Note: The statements, opinions and data contained in all publications are solely those of the individual author(s) and contributor(s) and not of MDPI and/or the editor(s). MDPI and/or the editor(s) disclaim responsibility for any injury to people or property resulting from any ideas, methods, instructions or products referred to in the content. |
© 2025 by the authors. Licensee MDPI, Basel, Switzerland. This article is an open access article distributed under the terms and conditions of the Creative Commons Attribution (CC BY) license (https://creativecommons.org/licenses/by/4.0/).
Share and Cite
Zhou, L.; Li, Y.; Ye, L.; Li, J.; Liang, T.; Liu, Y.; Xie, W.; Xie, Y.; Chen, S.; Chen, H. Genetic Variation in a Crossing Population of Camellia oleifera Based on ddRAD Sequencing and Analysis of Association with Fruit Traits. Curr. Issues Mol. Biol. 2025, 47, 92. https://doi.org/10.3390/cimb47020092
Zhou L, Li Y, Ye L, Li J, Liang T, Liu Y, Xie W, Xie Y, Chen S, Chen H. Genetic Variation in a Crossing Population of Camellia oleifera Based on ddRAD Sequencing and Analysis of Association with Fruit Traits. Current Issues in Molecular Biology. 2025; 47(2):92. https://doi.org/10.3390/cimb47020092
Chicago/Turabian StyleZhou, Lexin, Yu Li, Ling Ye, Jiani Li, Tian Liang, Yanxuan Liu, Weiwei Xie, Yiqing Xie, Shipin Chen, and Hui Chen. 2025. "Genetic Variation in a Crossing Population of Camellia oleifera Based on ddRAD Sequencing and Analysis of Association with Fruit Traits" Current Issues in Molecular Biology 47, no. 2: 92. https://doi.org/10.3390/cimb47020092
APA StyleZhou, L., Li, Y., Ye, L., Li, J., Liang, T., Liu, Y., Xie, W., Xie, Y., Chen, S., & Chen, H. (2025). Genetic Variation in a Crossing Population of Camellia oleifera Based on ddRAD Sequencing and Analysis of Association with Fruit Traits. Current Issues in Molecular Biology, 47(2), 92. https://doi.org/10.3390/cimb47020092
