Effects of Sodium–Glucose Cotransporter 2 Inhibitors on Transcription Regulation of AgRP and POMC Genes
Abstract
1. Introduction
2. Materials and Methods
2.1. Animals
2.2. Cannulation and Administration of EMPA
2.3. Cell Culture and Luciferase Assay
2.4. RNA Isolation and Quantitative Real-Time Polymerase Chain Reaction (PCR)
2.5. Cell Viability Assay
2.6. Small Interfering RNA (siRNA) Transfection
2.7. Immunoblotting
2.8. Statistical Analyses
3. Results
3.1. Effect of Directly Administered EMPA on the Mouse Brain
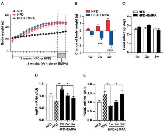
3.2. Effect of EMPA in HFD-Induced Obese Mice
3.3. Effect of EMPA on the Transcriptional Regulation of AgRP and POMC Genes in the Hypothalamic Cell Line
3.4. Effect of EMPA on AgRP and POMC Transcriptional Regulation via FoxO1 Activation
4. Discussion
5. Conclusions
Author Contributions
Funding
Institutional Review Board Statement
Informed Consent Statement
Data Availability Statement
Conflicts of Interest
References
- Schwartz, M.W.; Porte, D., Jr. Diabetes, obesity, and the brain. Science 2005, 307, 375–379. [Google Scholar] [CrossRef] [PubMed]
- Hall, J.E.; do Carmo, J.M.; da Silva, A.A.; Wang, Z.; Hall, M.E. Obesity-induced hypertension: Interaction of neurohumoral and renal mechanisms. Circ. Res. 2015, 116, 991–1006. [Google Scholar] [CrossRef]
- Krauss, R.M. Lipids and lipoproteins in patients with type 2 diabetes. Diabetes Care 2004, 27, 1496–1504. [Google Scholar] [CrossRef] [PubMed]
- Taylor, R. Insulin resistance and type 2 diabetes. Diabetes 2012, 61, 778–779. [Google Scholar] [CrossRef]
- Czech, M.P. Insulin action and resistance in obesity and type 2 diabetes. Nat. Med. 2017, 23, 804–814. [Google Scholar] [CrossRef] [PubMed]
- Eckel, R.H.; Kahn, S.E.; Ferrannini, E.; Goldfine, A.B.; Nathan, D.M.; Schwartz, M.W.; Smith, R.J.; Smith, S.R.; Endocrine, S.; American Diabetes, A.; et al. Obesity and type 2 diabetes: What can be unified and what needs to be individualized? Diabetes Care 2011, 34, 1424–1430. [Google Scholar] [CrossRef] [PubMed]
- Klein, S.; Gastaldelli, A.; Yki-Jarvinen, H.; Scherer, P.E. Why does obesity cause diabetes? Cell Metab. 2022, 34, 11–20. [Google Scholar] [CrossRef] [PubMed]
- Ruud, J.; Steculorum, S.M.; Bruning, J.C. Neuronal control of peripheral insulin sensitivity and glucose metabolism. Nat. Commun. 2017, 8, 15259. [Google Scholar] [CrossRef] [PubMed]
- Hyun, U.; Sohn, J.W. Autonomic control of energy balance and glucose homeostasis. Exp. Mol. Med. 2022, 54, 370–376. [Google Scholar] [CrossRef]
- Sandoval, D.; Cota, D.; Seeley, R.J. The integrative role of CNS fuel-sensing mechanisms in energy balance and glucose regulation. Annu. Rev. Physiol. 2008, 70, 513–535. [Google Scholar] [CrossRef]
- Roh, E.; Song, D.K.; Kim, M.S. Emerging role of the brain in the homeostatic regulation of energy and glucose metabolism. Exp. Mol. Med. 2016, 48, e216. [Google Scholar] [CrossRef] [PubMed]
- Kalra, S.P.; Dube, M.G.; Pu, S.; Xu, B.; Horvath, T.L.; Kalra, P.S. Interacting appetite-regulating pathways in the hypothalamic regulation of body weight. Endocr. Rev. 1999, 20, 68–100. [Google Scholar] [CrossRef] [PubMed]
- Nair, S.; Wilding, J.P. Sodium glucose cotransporter 2 inhibitors as a new treatment for diabetes mellitus. J. Clin. Endocrinol. Metab. 2010, 95, 34–42. [Google Scholar] [CrossRef] [PubMed]
- Fioretto, P.; Zambon, A.; Rossato, M.; Busetto, L.; Vettor, R. SGLT2 Inhibitors and the Diabetic Kidney. Diabetes Care 2016, 39 (Suppl. S2), S165–S171. [Google Scholar] [CrossRef] [PubMed]
- Sen, T.; Heerspink, H.J.L. A kidney perspective on the mechanism of action of sodium glucose co-transporter 2 inhibitors. Cell Metab. 2021, 33, 732–739. [Google Scholar] [CrossRef]
- Wang, M. Kidney benefits of SLGT2 inhibitors: Evidence from clinical trials. Nat. Rev. Nephrol. 2023, 19, 3. [Google Scholar] [CrossRef] [PubMed]
- Zinman, B.; Wanner, C.; Lachin, J.M.; Fitchett, D.; Bluhmki, E.; Hantel, S.; Mattheus, M.; Devins, T.; Johansen, O.E.; Woerle, H.J.; et al. Empagliflozin, Cardiovascular Outcomes, and Mortality in Type 2 Diabetes. N. Engl. J. Med. 2015, 373, 2117–2128. [Google Scholar] [CrossRef] [PubMed]
- Xiang, B.; Zhao, X.; Zhou, X. Cardiovascular benefits of sodium-glucose cotransporter 2 inhibitors in diabetic and nondiabetic patients. Cardiovasc. Diabetol. 2021, 20, 78. [Google Scholar] [CrossRef] [PubMed]
- Cheong, A.J.Y.; Teo, Y.N.; Teo, Y.H.; Syn, N.L.; Ong, H.T.; Ting, A.Z.H.; Chia, A.Z.Q.; Chong, E.Y.; Chan, M.Y.; Lee, C.H.; et al. SGLT inhibitors on weight and body mass: A meta-analysis of 116 randomized-controlled trials. Obesity 2022, 30, 117–128. [Google Scholar] [CrossRef]
- Danpanichkul, P.; Manosroi, W.; Nilsirisuk, T.; Tosukhowong, T. Predictors of weight reduction effectiveness of SGLT2 inhibitors in diabetes mellitus type 2 patients. Front. Endocrinol. 2023, 14, 1251798. [Google Scholar] [CrossRef]
- Perkovic, V.; Jardine, M.J.; Neal, B.; Bompoint, S.; Heerspink, H.J.L.; Charytan, D.M.; Edwards, R.; Agarwal, R.; Bakris, G.; Bull, S.; et al. Canagliflozin and Renal Outcomes in Type 2 Diabetes and Nephropathy. N. Engl. J. Med. 2019, 380, 2295–2306. [Google Scholar] [CrossRef] [PubMed]
- Heerspink, H.J.L.; Stefansson, B.V.; Correa-Rotter, R.; Chertow, G.M.; Greene, T.; Hou, F.F.; Mann, J.F.E.; McMurray, J.J.V.; Lindberg, M.; Rossing, P.; et al. Dapagliflozin in Patients with Chronic Kidney Disease. N. Engl. J. Med. 2020, 383, 1436–1446. [Google Scholar] [CrossRef] [PubMed]
- The, E.-K.C.G.; Herrington, W.G.; Staplin, N.; Wanner, C.; Green, J.B.; Hauske, S.J.; Emberson, J.R.; Preiss, D.; Judge, P.; Mayne, K.J.; et al. Empagliflozin in Patients with Chronic Kidney Disease. N. Engl. J. Med. 2023, 388, 117–127. [Google Scholar] [CrossRef]
- Mayne, K.J.; Staplin, N.; Keane, D.F.; Wanner, C.; Brenner, S.; Cejka, V.; Stegbauer, J.; Judge, P.K.; Preiss, D.; Emberson, J.; et al. Effects of Empagliflozin on Fluid Overload, Weight, and Blood Pressure in CKD. J. Am. Soc. Nephrol. 2024, 35, 202–215. [Google Scholar] [CrossRef] [PubMed]
- Qu, J.; Tian, L.; Zhang, M.; Sun, B.; Chen, L. SGLT2 Inhibitor Canagliflozin Reduces Visceral Adipose Tissue in db/db Mice by Modulating AMPK/KLF4 Signaling and Regulating Mitochondrial Dynamics to Induce Browning. Mol. Cell. Endocrinol. 2024, 592, 112320. [Google Scholar] [CrossRef] [PubMed]
- Lv, Y.; Zhao, C.; Jiang, Q.; Rong, Y.; Ma, M.; Liang, L.; Li, W.; Zhang, J.; Xu, N.; Wu, H. Dapagliflozin promotes browning of white adipose tissue through the FGFR1-LKB1-AMPK signaling pathway. Mol. Biol. Rep. 2024, 51, 562. [Google Scholar] [CrossRef] [PubMed]
- Kullmann, S.; Hummel, J.; Wagner, R.; Dannecker, C.; Vosseler, A.; Fritsche, L.; Veit, R.; Kantartzis, K.; Machann, J.; Birkenfeld, A.L.; et al. Empagliflozin Improves Insulin Sensitivity of the Hypothalamus in Humans With Prediabetes: A Randomized, Double-Blind, Placebo-Controlled, Phase 2 Trial. Diabetes Care 2022, 45, 398–406. [Google Scholar] [CrossRef] [PubMed]
- Kim, H.R.; Kim, D.H.; Kim, K.K.; Jeong, B.; Kang, D.; Lee, T.H.; Park, J.W.; Kwon, H.M.; Lee, B.J. Tonicity-responsive enhancer binding protein (TonEBP) regulates TNF-alpha-induced hypothalamic inflammation. FEBS Lett. 2019, 593, 2762–2770. [Google Scholar] [CrossRef] [PubMed]
- Kim, D.H.; Kim, K.K.; Lee, T.H.; Eom, H.; Kim, J.W.; Park, J.W.; Jeong, J.K.; Lee, B.J. Transcription Factor TonEBP Stimulates Hyperosmolality-Dependent Arginine Vasopressin Gene Expression in the Mouse Hypothalamus. Front. Endocrinol. 2021, 12, 627343. [Google Scholar] [CrossRef]
- Livak, K.J.; Schmittgen, T.D. Analysis of relative gene expression data using real-time quantitative PCR and the 2−ΔΔCT Method. Methods 2001, 25, 402–408. [Google Scholar] [CrossRef]
- van Meerloo, J.; Kaspers, G.J.; Cloos, J. Cell sensitivity assays: The MTT assay. Methods Mol. Biol. 2011, 731, 237–245. [Google Scholar] [CrossRef] [PubMed]
- Pereira, M.J.; Eriksson, J.W. Emerging Role of SGLT-2 Inhibitors for the Treatment of Obesity. Drugs 2019, 79, 219–230. [Google Scholar] [CrossRef] [PubMed]
- Lee, J.; Hong, S.W.; Kim, M.J.; Lim, Y.M.; Moon, S.J.; Kwon, H.; Park, S.E.; Rhee, E.J.; Lee, W.Y. Inhibition of Sodium-Glucose Cotransporter-2 during Serum Deprivation Increases Hepatic Gluconeogenesis via the AMPK/AKT/FOXO Signaling Pathway. Endocrinol. Metab. 2024, 39, 98–108. [Google Scholar] [CrossRef] [PubMed]
- Okamura, T.; Hashimoto, Y.; Osaka, T.; Fukuda, T.; Hamaguchi, M.; Fukui, M. The sodium-glucose cotransporter 2 inhibitor luseogliflozin can suppress muscle atrophy in Db/Db mice by suppressing the expression of foxo1. J. Clin. Biochem. Nutr. 2019, 65, 23–28. [Google Scholar] [CrossRef] [PubMed]
- Kitamura, T.; Feng, Y.; Kitamura, Y.I.; Chua, S.C., Jr.; Xu, A.W.; Barsh, G.S.; Rossetti, L.; Accili, D. Forkhead protein FoxO1 mediates Agrp-dependent effects of leptin on food intake. Nat. Med. 2006, 12, 534–540. [Google Scholar] [CrossRef] [PubMed]
- Yang, G.; Lim, C.Y.; Li, C.; Xiao, X.; Radda, G.K.; Li, C.; Cao, X.; Han, W. FoxO1 inhibits leptin regulation of pro-opiomelanocortin promoter activity by blocking STAT3 interaction with specificity protein 1. J. Biol. Chem. 2009, 284, 3719–3727. [Google Scholar] [CrossRef] [PubMed]
- Ma, W.; Fuentes, G.; Shi, X.; Verma, C.; Radda, G.K.; Han, W. FoxO1 negatively regulates leptin-induced POMC transcription through its direct interaction with STAT3. Biochem. J. 2015, 466, 291–298. [Google Scholar] [CrossRef]
- Imprialos, K.P.; Stavropoulos, K.; Stavropoulos, N.; Patoulias, D.; Petidis, K.; Grassos, C.; Dimitriadis, K.; Tsioufis, C. Sodium-glucose Cotransporter 2 Inhibitors: Impact on Body Weight and Blood Pressure Compared with other Antidiabetic Drugs. Cardiovasc. Hematol. Disord. Drug Targets 2018, 18, 104–113. [Google Scholar] [CrossRef] [PubMed]
- Nguyen, A.T.; Amigo, Z.; McDuffie, K.; MacQueen, V.C.; Bell, L.D.; Truong, L.K.; Batchi, G.; McMillin, S.M. Effects of Empagliflozin-Induced Glycosuria on Weight Gain, Food Intake and Metabolic Indicators in Mice Fed a High-Fat Diet. Endocrinol. Diabetes Metab. 2024, 7, e00475. [Google Scholar] [CrossRef]
- Cai, X.; Yang, W.; Gao, X.; Chen, Y.; Zhou, L.; Zhang, S.; Han, X.; Ji, L. The Association Between the Dosage of SGLT2 Inhibitor and Weight Reduction in Type 2 Diabetes Patients: A Meta-Analysis. Obesity 2018, 26, 70–80. [Google Scholar] [CrossRef]
- Zhang, Y.J.; Han, S.L.; Sun, X.F.; Wang, S.X.; Wang, H.Y.; Liu, X.; Chen, L.; Xia, L. Efficacy and safety of empagliflozin for type 2 diabetes mellitus: Meta-analysis of randomized controlled trials. Medicine 2018, 97, e12843. [Google Scholar] [CrossRef] [PubMed]
- Schwartz, M.W.; Woods, S.C.; Porte, D., Jr.; Seeley, R.J.; Baskin, D.G. Central nervous system control of food intake. Nature 2000, 404, 661–671. [Google Scholar] [CrossRef]
- Berthoud, H.R.; Morrison, C. The brain, appetite, and obesity. Annu. Rev. Psychol. 2008, 59, 55–92. [Google Scholar] [CrossRef] [PubMed]
- Cone, R.D. Anatomy and regulation of the central melanocortin system. Nat. Neurosci. 2005, 8, 571–578. [Google Scholar] [CrossRef] [PubMed]
- Morton, G.J.; Meek, T.H.; Schwartz, M.W. Neurobiology of food intake in health and disease. Nat. Rev. Neurosci. 2014, 15, 367–378. [Google Scholar] [CrossRef] [PubMed]
- Parton, L.E.; Ye, C.P.; Coppari, R.; Enriori, P.J.; Choi, B.; Zhang, C.Y.; Xu, C.; Vianna, C.R.; Balthasar, N.; Lee, C.E.; et al. Glucose sensing by POMC neurons regulates glucose homeostasis and is impaired in obesity. Nature 2007, 449, 228–232. [Google Scholar] [CrossRef]
- Ren, H.; Orozco, I.J.; Su, Y.; Suyama, S.; Gutierrez-Juarez, R.; Horvath, T.L.; Wardlaw, S.L.; Plum, L.; Arancio, O.; Accili, D. FoxO1 target Gpr17 activates AgRP neurons to regulate food intake. Cell 2012, 149, 1314–1326. [Google Scholar] [CrossRef]




Disclaimer/Publisher’s Note: The statements, opinions and data contained in all publications are solely those of the individual author(s) and contributor(s) and not of MDPI and/or the editor(s). MDPI and/or the editor(s) disclaim responsibility for any injury to people or property resulting from any ideas, methods, instructions or products referred to in the content. |
© 2024 by the authors. Licensee MDPI, Basel, Switzerland. This article is an open access article distributed under the terms and conditions of the Creative Commons Attribution (CC BY) license (https://creativecommons.org/licenses/by/4.0/).
Share and Cite
Kim, D.H.; Lee, M.J.; Kang, D.; Khang, A.R.; Bae, J.H.; Kim, J.Y.; Kim, S.H.; Kang, Y.H.; Yi, D. Effects of Sodium–Glucose Cotransporter 2 Inhibitors on Transcription Regulation of AgRP and POMC Genes. Curr. Issues Mol. Biol. 2024, 46, 7505-7515. https://doi.org/10.3390/cimb46070445
Kim DH, Lee MJ, Kang D, Khang AR, Bae JH, Kim JY, Kim SH, Kang YH, Yi D. Effects of Sodium–Glucose Cotransporter 2 Inhibitors on Transcription Regulation of AgRP and POMC Genes. Current Issues in Molecular Biology. 2024; 46(7):7505-7515. https://doi.org/10.3390/cimb46070445
Chicago/Turabian StyleKim, Dong Hee, Min Jin Lee, Dasol Kang, Ah Reum Khang, Ji Hyun Bae, Joo Yeon Kim, Su Hyun Kim, Yang Ho Kang, and Dongwon Yi. 2024. "Effects of Sodium–Glucose Cotransporter 2 Inhibitors on Transcription Regulation of AgRP and POMC Genes" Current Issues in Molecular Biology 46, no. 7: 7505-7515. https://doi.org/10.3390/cimb46070445
APA StyleKim, D. H., Lee, M. J., Kang, D., Khang, A. R., Bae, J. H., Kim, J. Y., Kim, S. H., Kang, Y. H., & Yi, D. (2024). Effects of Sodium–Glucose Cotransporter 2 Inhibitors on Transcription Regulation of AgRP and POMC Genes. Current Issues in Molecular Biology, 46(7), 7505-7515. https://doi.org/10.3390/cimb46070445

