Genetic Assessment and Positioning of Algerian Barley Landraces with Respect to Landraces from the Middle East and Europe Using RAPD and SSR Markers
Abstract
1. Introduction
2. Materials and Methods
2.1. Plant Material
2.2. Extraction of DNA
2.3. PCR Amplification and Electrophoresis Gel
2.4. Data Analysis
3. Results
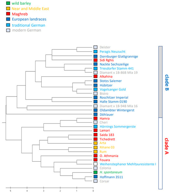
3.1. Algerian and European Varieties of Barley Cluster Separately
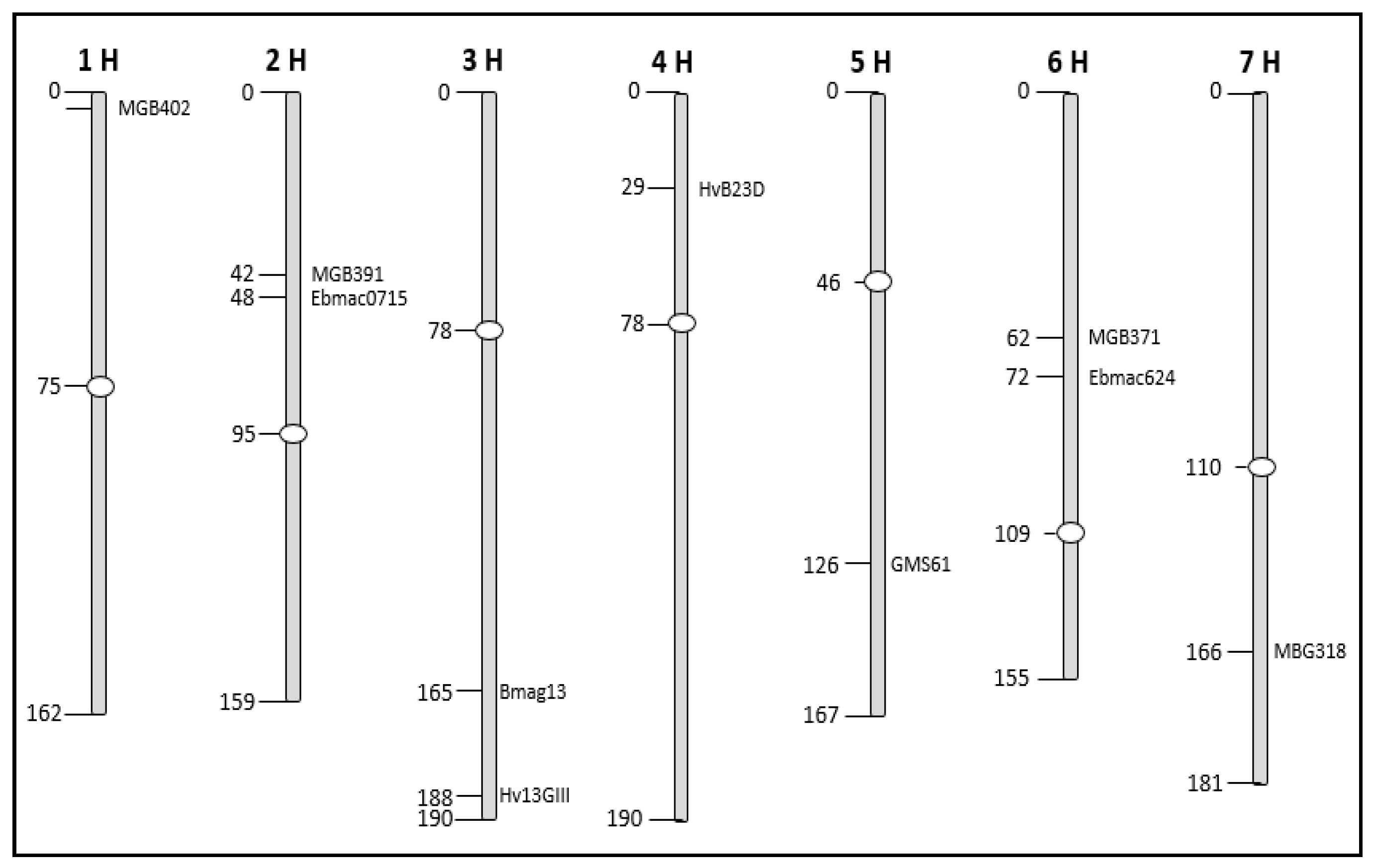
3.2. Geographic Clustering of Barley Landraces Is Chromosome Dependent
4. Discussion
4.1. Symmetry Versus Asymmetry—Why SSR and RAPD Address Different Facets
4.2. Make Bias Useful—What to Learn from Looking at Chromosomes Independently
5. Conclusions and Outlook
Supplementary Materials
Author Contributions
Funding
Institutional Review Board Statement
Informed Consent Statement
Data Availability Statement
Acknowledgments
Conflicts of Interest
References
- Zohary, D.; Hopf, M. Domestication of Plants in the Old World: The Origin and Spread of Cultivated Plants in West Asia, Europe and the Nile Valley; Oxford University Press: Oxford, UK, 2000. [Google Scholar]
- Dietrich, L.; Meister, J.; Dietrich, O.; Notroff, J.; Kiep, J.; Heeb, J.; Beuger, A.; Schütt, B. Cereal Processing at Early Neolithic Göbekli Tepe, Southeastern Turkey. PLoS ONE 2019, 14, e0215214. [Google Scholar] [CrossRef] [PubMed]
- Ceccarelli, S.; Guimarães, E.P.; Weltzien, E. Plant Breeding and Farmer Participation; FAO: Rome, Italy, 2009; ISBN 978-92-5-106382-8. [Google Scholar]
- FAOSTAT. Available online: https://www.fao.org/faostat/en/#data/QCL (accessed on 1 August 2023).
- Newton, A.C.; Flavell, A.J.; George, T.S.; Leat, P.; Mullholland, B.; Ramsay, L.; Revoredo-Giha, C.; Russell, J.; Steffenson, B.J.; Swanston, J.S.; et al. Crops That Feed the World 4. Barley: A Resilient Crop? Strengths and Weaknesses in the Context of Food Security. Food Secur. 2011, 3, 141–178. [Google Scholar] [CrossRef]
- Friedt, W.; Horsley, R.D.; Harvey, B.L.; Poulsen, D.M.E.; Lance, R.C.M.; Ceccarelli, S.; Grando, S.; Capettini, F. Barley Breeding History, Progress, Objectives, and Technology. In Barley; Ullrich, S.E., Ed.; Wiley: Hoboken, NJ, USA, 2010; pp. 160–220. ISBN 978-0-8138-0123-0. [Google Scholar]
- Muñoz-Amatriaín, M.; Cuesta-Marcos, A.; Hayes, P.M.; Muehlbauer, G.J. Barley Genetic Variation: Implications for Crop Improvement. Brief. Funct. Genom. 2014, 13, 341–350. [Google Scholar] [CrossRef]
- The Second Report on the State of the World’s Plant Genetic Resources for Food and Agriculture. Available online: https://www.fao.org/3/i1500e/i1500e00.htm (accessed on 1 August 2023).
- von Bothmer, R.; van Hintum, T.; Knüpffer, H.; Sato, K. Diversity in Barley (Hordeum vulgare); Elsevier: Amsterdam, The Netherlands, 2003; ISBN 978-0-08-053047-5. [Google Scholar]
- Pickering, R.A.; Hill, A.M.; Michel, M.; Timmerman-Vaughan, G.M. The Transfer of a Powdery Mildew Resistance Gene from Hordeum bulbosum L. to Barley (H. vulgare L.) Chromosome 2 (2I). Theor. Appl. Genet. 1995, 91, 1288–1292. [Google Scholar] [CrossRef]
- Bernardo, R. Essentials of Plant Breeding; Stemma Press: Woodbury, MN, USA, 2014; ISBN 978-0-9720724-2-7. [Google Scholar]
- Al-Khayri, J.M.; Jain, S.M.; Johnson, D.V. (Eds.) Advances in Plant Breeding Strategies: Cereals: Volume 5; Springer International Publishing: Cham, Switzerland, 2019; ISBN 978-3-030-23107-1. [Google Scholar]
- Schmid, K.; Kilian, B.; Russell, J. Barley Domestication, Adaptation and Population Genomics. In The Barley Genome; Stein, N., Muehlbauer, G.J., Eds.; Compendium of Plant Genomes; Springer International Publishing: Cham, Switzerland, 2018; pp. 317–336. ISBN 978-3-319-92528-8. [Google Scholar]
- Gabrielian, E.; Zohary, D. Wild Relatives of Food Crops Native to Armenia and Nakhichevan. Flora Mediterr. 2004, 14, 5–80. [Google Scholar]
- Kanbar, A. Discriminating between Barley (H. vulgare L.) Genotypes Using Morphological and ISSR Markers. Am. Eurasian J. Sustain. Agric. 2011, 5, 318–324. [Google Scholar]
- Mazid, A.; Aw-Hassan, A.A.; Salahieh, H. Farmers’ Performance Criteria for New Barley Varieties and Their Diffusion Through Farmer-to-Farmer Seed Distribution. International Center for Agricultural Research in the Dry Areas (ICARDA). 1995. Available online: https://www.researchgate.net/publication/260025875 (accessed on 31 March 2022).
- Reguieg, M.M.; Labdi, M.; Benbelkacem, A.; Hamou, M.; Maatougui, M.E.H.; Grando, S.; Ceccarelli, S. First Experience on Participatory Barley Breeding in Algeria. J. Crop Improv. 2013, 27, 469–486. [Google Scholar] [CrossRef]
- Catalogue National Des Espèces et Variétés de Céréales d’Algérie; National Catalogue of Species and Cereal Varieties of Algeria; Ed CNCC: Algiers, Algeria, 2014.
- Carmona, A.; Friero, E.; de Bustos, A.; Jouve, N.; Cuadrado, A. Cytogenetic Diversity of SSR Motifs Within and Between Hordeum Species Carrying the H Genome: H. vulgare L. and H. bulbosum L. Theor. Appl. Genet. 2013, 126, 949–961. [Google Scholar] [CrossRef]
- Pedigree Catalog of Barley Varieties 2016. LFL. Available online: https://www.lfl.bayern.de/mam/cms07/ipz/dateien/abst_gerste.pdf (accessed on 20 April 2021).
- GBIS/I. Available online: https://gbis.ipk-gatersleben.de/gbis2i/faces/index.jsf (accessed on 1 August 2023).
- Available online: https://twitter.com/witteklavervier/status/797838049568784384 (accessed on 1 September 2023).
- Fischer, G.A.; Mickel, H. Sommergerste, Wintergerste und Hafer: Anerkannte Originalzuchten u. D. L. G.-Hochzuchten; Deutsche Hochzuchten; P.Parey: Berlin, Germany, 1925. [Google Scholar]
- Drine, S.; Guasmi, F.; Ali, S.B.; Triki, T.; Boussorra, F.; Ferchichi, A. Genetic Diversity Analysis of Different Barley (Hordeum vulgare L.) Genotypes from Arid and Humid Regions Using ISSR and RAPD Markers. J. New Sci. 2016, 34, 2. [Google Scholar]
- Guasmi, F.; Elfalleh, W.; Hannachi, H.; Fères, K.; Touil, L.; Marzougui, N.; Triki, T.; Ferchichi, A. The Use of ISSR and RAPD Markers for Genetic Diversity among South Tunisian Barley. ISRN Agron. 2012, 2012, 952196. [Google Scholar] [CrossRef]
- Kanbar, A.; Shakeri, E.; Alhajturki, D.; Horn, T.; Emam, Y.; Tabatabaei, S.A.; Nick, P. Morphological and Molecular Characterization of Sweet, Grain and Forage Sorghum (Sorghum bicolor L.) Genotypes Grown under Temperate Climatic Conditions. Plant Biosyst. Int. J. Deal. All Asp. Plant Biol. 2020, 154, 49–58. [Google Scholar] [CrossRef]
- Ben Naceur, A.; Chaabane, R.; El-Faleh, M.; Abdelly, C.; Ramla, D.; Nada, A.; Sakr, M.; Ben Naceur, M. Genetic Diversity Analysis of North Africa’s Barley Using SSR Markers. J. Genet. Eng. Biotechnol. 2012, 10, 13–21. [Google Scholar] [CrossRef]
- Mohamed, E.A.M.; Adel, E.A.E. Genetic Diversity of Some Saudi Barley (Hordeum vulgare L.) Landraces Based on Microsatellite Markers. Afr. J. Biotechnol. 2012, 11, 4826–4832. [Google Scholar] [CrossRef]
- Hammer, Ø.; Harper, D.A.T.; Ryan, P.D. PAST: Paleontological Statistics Software Package for Education and Data Analysis. Palaeontol. Electron. 2001, 4, 9. [Google Scholar]
- Roldán-Ruiz, I.; Dendauw, J.; Bockstaele, E.; Depicker, A.; Loose, M. AFLP Markers Reveal High Polymorphic Rates in Ryegrass (Lolium Spp.). Mol. Breed. 2000, 6, 125–134. [Google Scholar] [CrossRef]
- Botstein, D.; White, R.L.; Skolnick, M.; Davis, R.W. Construction of a Genetic Linkage Map in Man Using Restriction Fragment Length Polymorphisms. Am. J. Hum. Genet. 1980, 32, 314–331. [Google Scholar]
- Peakall, R.; Smouse, P.E. GenAlEx 6.5: Genetic Analysis in Excel. Population Genetic Software for Teaching and Research—An Update. Bioinformatics 2012, 28, 2537–2539. [Google Scholar] [CrossRef]
- Kumar, S.; Stecher, G.; Tamura, K. MEGA7: Molecular Evolutionary Genetics Analysis Version 7.0 for Bigger Datasets. Mol. Biol. Evol. 2016, 33, 1870–1874. [Google Scholar] [CrossRef]
- Sokal, R.R.; Sneath, P.H.A. The Principles of Numerical Taxonomy. Nature 1937, 139, 1040. [Google Scholar]
- Guetteche, H.; Jarrar, A.A.; Khiyel, I.; Djekkoun, N.; Rouabah, L.; Rouabah, A.; Benbelkacem, A.; Nick, P. The Popular Algerian Barley Landraces Saïda and Tichedrett Are Autochthonous—Evidence from RAPD, SSR and Agrophenological Markers. Plant Genet. Resour. 2022, 20, 394–405. [Google Scholar] [CrossRef]
- Williams, J.G.K.; Kubelik, A.R.; Livak, K.J.; Rafalski, J.A.; Tingey, S.V. DNA Polymorphisms Amplified by Arbitrary Primers Are Useful as Genetic Markers. Nucl. Acids Res. 1990, 18, 6531–6535. [Google Scholar] [CrossRef]
- Struss, D.; Plieske, J. The Use of Microsatellite Markers for Detection of Genetic Diversity in Barley Populations. Theor. Appl. Genet. 1998, 97, 308–315. [Google Scholar] [CrossRef]
- Liu, Z.W.; Biyashev, R.M.; Maroof, M.A. Development of Simple Sequence Repeat DNA Markers and Their Integration into a Barley Linkage Map. Theor. Appl. Genet. 1996, 93, 869–876. [Google Scholar] [CrossRef] [PubMed]
- Allel, D.; Ben-Amar, A.; Lamine, M.; Abdelly, C. Relationships and Genetic Structure of North African Barley (Hordeum vulgare L.) Germplasm Revealed by Morphological and Molecular Markers: Biogeographical Considerations. S. Afr. J. Bot. 2017, 112, 1–10. [Google Scholar] [CrossRef]
- Ntuli, N.R.; Tongoona, P.B.; Zobolo, A.M. Genetic Diversity in Cucurbita Pepo Landraces Revealed by RAPD and SSR Markers. Sci. Hortic. 2015, 189, 192–200. [Google Scholar] [CrossRef]
- Allaby, R.G. Barley Domestication: The End of a Central Dogma? Genome Biol. 2015, 16, 176. [Google Scholar] [CrossRef] [PubMed]
- Poets, A.M.; Fang, Z.; Clegg, M.T.; Morrell, P.L. Barley Landraces Are Characterized by Geographically Heterogeneous Genomic Origins. Genome Biol. 2015, 16, 173. [Google Scholar] [CrossRef]
- Smith, C.E. From Vavilov to the Present—A Review. Econ. Bot. 1969, 23, 2–19. [Google Scholar] [CrossRef]
- Dong, Y.; Duan, S.; Xia, Q.; Liang, Z.; Dong, X.; Margaryan, K.; Musayev, M.; Goryslavets, S.; Zdunić, G.; Bert, P.F.; et al. Dual Domestications and Origin of Traits in Grapevine Evolution. Science 2023, 379, 892–901. [Google Scholar] [CrossRef]
- Brown, A.H.D.; Zohary, D.; Nevo, E. Outcrossing Rates and Heterozygosity in Natural Populations of Hordeum spontaneum Koch in Israel. Heredity 1978, 41, 49–62. [Google Scholar] [CrossRef]
- Morrell, P.L.; Lundy, K.E.; Clegg, M.T. Distinct Geographic Patterns of Genetic Diversity Are Maintained in Wild Barley (Hordeum vulgare ssp. Spontaneum) despite Migration. Proc. Natl. Acad. Sci. USA 2003, 100, 10812–10817. [Google Scholar] [CrossRef] [PubMed]





| Name | Taxon | Origin | Source | Pedigree | Reference |
|---|---|---|---|---|---|
| Wild barley | |||||
| H. spontaneum | H. spontaneum K.Koch | AM | collected | Erebuni Nature Reservate (district Kotayk marz) | [14] |
| Autochthonous landraces of the Near and Middle East | |||||
| Rum | H. vulgare var. hexastichon | JO | ? | probably deriving from Arabi Aswad or Arabi Abiad | [15] |
| Arta | H. vulgare var. distichon | SY | ICARDA | deriving from Arabi Abiad | [16] |
| Autochthonous landraces from Algeria | |||||
| Saïda183 | H. vulgare var. hexastichon | DZ | ITGC | local landrace, released in 1995, winter barley, around 90% of Algerian barley area | [17] |
| Tichedrett | H. vulgare var. hexastichon | DZ | ITGC | local landrace, released in 1997, winter barley, around 10% of Algerian barley area | [17] |
| Other Algerian genotypes | |||||
| Sidi Rghis | H. vulgare var. hexastichon | DZ | ITGC | Express xAlonda01 | [18] |
| Alkahina | H. vulgare var. hexastichon | DZ | ITGC | Nadawa × Rihane 03 × Express | [18] |
| Hamra | H. vulgare var. hexastichon | DZ | ITGC | Barberousse [(Hauter × (Hatif de Grignon × Ares)) × Ager] | [19,20] |
| Fouara | H. vulgare var. hexastichon | DZ | ITGC | Sétif | [18] |
| O.Athmania | H. vulgare var. hexastichon | DZ | ITGC | Saida/CitaS/Apm/copal/Bon/5/Rihane3 | [18] |
| European Landraces | |||||
| Döhlauer | Hordeum vulgare L. convar. vulgare var. hybernum Viborg | DE | IPK | landrace from East Prussia, summer barley | [21] |
| Dornburger Glattgrannige | Hordeum vulgare L. convar. distichon (L.) Alef. var. medicum Körn. | DE | IPK | landrace from Germany (Saale), summer barley | [21] |
| Halle Stamm 0190 | Hordeum vulgare L. convar. vulgare var. hybernum Viborg | DE | IPK | winter barley, source Technical University of Munich | [21] |
| Hoffmann 3511 | Hordeum vulgare L. convar. distichon (L.) Alef. var. nutans (Rode) Alef. | DE | IPK | landrace from Germany. Summer barley | [21] |
| Oldambter Wintergerst (KIT 9061) | H. vulgare var. zeocriton | NL | BG Klagen-furt | landrace from Frisia. De Heimanshof, Hoofdorp, Netherlands Frisian barley | [22] |
| Hübitzer | Hordeum vulgare L. convar. vulgare var. hybernum Viborg | DE | IPK | selected in 1916 in Hübitz, South Harz. Released in 1948 by Hansen | [21] |
| Nackte Sechszeilige | Hordeum vulgare L. convar. vulgare var. subnudipyramidatum (Orlov) Mansf. | DE | IPK | summer barley, in use before 1945, source University of Hohenheim | [21] |
| Roschitzer Imperial | Hordeum vulgare L. convar. distichon (L.) Alef. var. erectum (Rode) Alef. | DE | IPK | Niederlausitzer Saatzucht before 1945, summer barley, grown in the Uckermark, now used for vintage Whisky, source University of Hohenheim | [21] |
| Stotzs Salemer | Hordeum vulgare L. convar. vulgare var. hybernum Viborg | DE | IPK | selected from a dense-eared French landrace. release in 1916 by Stotz | [20] |
| Traditional German genotypes | |||||
| Triesdorfer Stamm 411 | Hordeum vulgare L. convar. distichon (L.) Alef. var. nutans (Rode) Alef. | DE | IPK | winter barley, was used in the Agricultural Research Station Triesdorf as source for varieties released in the 1950s. | [21] |
| Hörnings Sommergerste | Hordeum vulgare L. convar. distichon (L.) Alef. var. nutans (Rode) Alef. | DE | IPK | Gebrüder Hörning, Roßleben (Unstrut) | [23] |
| Peragis Neuzucht | Hordeum vulgare L. convar. distichon (L.) Alef. var. nutans (Rode) Alef. | DE | IPK | Heils Franken (landrace from Frankonia) × Bavaria (landrace from Niederbayern) | [20] |
| Vogelsanger Gold | Hordeum vulgare L. convar. vulgare var. hybernum Viborg | DE | IPK | (Isaria × H204(H. spontaneum.nigrum)) × WG 5 | [21] |
| Weihenstephaner Mehltauresistente I | Hordeum vulgare L. convar. distichon (L.) Alef. var. nutans (Rode) Alef. | DE | IPK | Criewener 503 × Pflug’s Intensiv | [20] |
| Modern German genotypes | |||||
| Bistro | Hordeum vulgare L. convar. distichon (L.) Alef. var. nutans (Rode) Alef. | DE | IPK | (Colambo × Astrid) × Angora | [21] |
| Cheri | Hordeum vulgare L. convar. distichon (L.) Alef. var. nutans (Rode) Alef. | DE | IPK | Trumpf × (Medusa × Diamant) | [21] |
| Colonia | Hordeum vulgare L. convar. vulgare var. hybernum Viborg | DE | IPK | Kiruna × Trumpf | [20] |
| Corsar | Hordeum vulgare L. convar. vulgare var. hybernum Viborg | DE | IPK | Ally × Asorbia | [20] |
| Deister | Hordeum vulgare L. convar. distichon (L.) Alef. var. nutans (Rode) Alef. | DE | IPK | Abed 89 × Minerva | [20] |
| Diamant × 1B-94B MIa 16 | Hordeum vulgare L. convar. distichon (L.) Alef. var. nutans (Rode) Alef. | DE | IPK | Summer barley, 1988. Czech Republic. released in 1965 by Branisovice | [21] |
| Diamant × 1B-86B MIa 19 | Hordeum vulgare L. convar. distichon (L.) Alef. var. nutans (Rode) Alef. | DE | IPK | Summer barley, 1988. Czech Republic. mutant from Valtický | [21] |
| Marker | Primer | TB | PB | PIC | Reference |
|---|---|---|---|---|---|
| AF14 | 5′-GGTGCGCACT-3′ | 5 | 5 | 0.29 | [24] |
| By15 | 5′-CTCACCGTCC3′ | 6 | 5 | 0.38 | [25] |
| LG13 | 5′-GTTGCCAGCC-3′ | 5 | 4 | 0.33 | [24] |
| OPAM02 | 5′-ACTTGACGGG-3′ | 7 | 6 | 0.23 | [26] |
| OPC07 | 5′-GTCCCGACG-3′ | 3 | 2 | 0.24 | [26] |
| OPC13 | 5′-AAGCCTCGCT-3′ | 7 | 7 | 0.25 | [26] |
| OPD02 | 5′-GGACCCAACC-3′ | 5 | 5 | 0.40 | [24] |
| PKAT17 | 5′-AGGGACTGCT-3′ | 5 | 5 | 0.33 | [26] |
| UBC402 | 5′-CCCGCCGTTG-3′ | 8 | 6 | 0.26 | [25] |
| UBC534 | 5′-CACCCCCTGC-3′ | 6 | 6 | 0.37 | [25] |
| Marker | Sequence | Chr | TB | PB | PIC | Reference | |
|---|---|---|---|---|---|---|---|
| Bmag13 | Fw Rev | 5′-AAGGGGAATCAAAATGGGAG-3′ 5′-TCGAATAGGTCTCCGAAGAAA-3′ | 3H | 2 | 3 | 0.62 | [27] |
| Ebmac0715 | Fw Rev | 5′-GCGAACATTGTCATGTTAGTA-3′ 5′-TGTCATGCCAGACCTATG-3′ | 2H | 2 | 1 | 0.44 | [28] |
| EBmac624 | Fw Rev | 5′-AAAAGCATTCAACTTCATAAGA-3′ 5′-CAACGCCATCACGTAATA-3′ | 6H | 2 | 2 | 0.49 | [27] |
| GMS1 | Fw Rev | 5′-CTGACCCTTTGCTTAACATGC-3′ 5′-TCAGCGTGACAAACAATAAAGG-3′ | 7H | 2 | 2 | 0.42 | [28] |
| HV13GEIII | Fw Rev | 5′-AGGAACCCTACGCCTTACGAG-3′ 5′-AGGACCGAGAGTGGTGGTGG-3′ | 3H | 2 | 2 | 0.49 | [27] |
| HVB23D | Fw Rev | 5′-GGTAGCAGACCGATGGATGT-3′ 5′-ACTCTGACACGCACGAACAC-3′ | 4H | 4 | 3 | 0.26 | [28] |
| MGB318 | Fw Rev | 5′-CGGCTCAAGGTCTCTTCTTC-3′ 5′-TATCTCAGATGCCCCTTTCC-3′ | 7H | 4 | 3 | 0.72 | [27] |
| MGB371 | Fw Rev | 5′-CACCAAGTTCACCTCGTCCT-3′ 5′-TTATTCAGGCAGCACCATTG-3′ | 6H | 5 | 5 | 0.68 | [28] |
| MGB391 | Fw Rev | 5′-AGCTCCTTTCCTCCCTTCC-3′ 5′-CCAACATCTCCTCCTCCTGA-3′ | 2H | 2 | 2 | 0.49 | [27] |
| MGB402 | Fw rev | 5′-CAAGCAAGCAAGCAGAGAGA-3′ 5′-AACTTGTGGCTCTGCGACTC-3′ | 1H | 5 | 5 | 0.69 | [28] |
Disclaimer/Publisher’s Note: The statements, opinions and data contained in all publications are solely those of the individual author(s) and contributor(s) and not of MDPI and/or the editor(s). MDPI and/or the editor(s) disclaim responsibility for any injury to people or property resulting from any ideas, methods, instructions or products referred to in the content. |
© 2024 by the authors. Licensee MDPI, Basel, Switzerland. This article is an open access article distributed under the terms and conditions of the Creative Commons Attribution (CC BY) license (https://creativecommons.org/licenses/by/4.0/).
Share and Cite
Guetteche, H.; Jarrar, A.; Wetters, S.; Rouabah, L.; Rouabah, A.; Benbelkacem, A.; Sadoyan, R.; Kanbar, A.; Nick, P. Genetic Assessment and Positioning of Algerian Barley Landraces with Respect to Landraces from the Middle East and Europe Using RAPD and SSR Markers. Curr. Issues Mol. Biol. 2024, 46, 14226-14243. https://doi.org/10.3390/cimb46120852
Guetteche H, Jarrar A, Wetters S, Rouabah L, Rouabah A, Benbelkacem A, Sadoyan R, Kanbar A, Nick P. Genetic Assessment and Positioning of Algerian Barley Landraces with Respect to Landraces from the Middle East and Europe Using RAPD and SSR Markers. Current Issues in Molecular Biology. 2024; 46(12):14226-14243. https://doi.org/10.3390/cimb46120852
Chicago/Turabian StyleGuetteche, Hamama, Ali Jarrar, Sascha Wetters, Leila Rouabah, Abdelkader Rouabah, Abdelkader Benbelkacem, Ruzanna Sadoyan, Adnan Kanbar, and Peter Nick. 2024. "Genetic Assessment and Positioning of Algerian Barley Landraces with Respect to Landraces from the Middle East and Europe Using RAPD and SSR Markers" Current Issues in Molecular Biology 46, no. 12: 14226-14243. https://doi.org/10.3390/cimb46120852
APA StyleGuetteche, H., Jarrar, A., Wetters, S., Rouabah, L., Rouabah, A., Benbelkacem, A., Sadoyan, R., Kanbar, A., & Nick, P. (2024). Genetic Assessment and Positioning of Algerian Barley Landraces with Respect to Landraces from the Middle East and Europe Using RAPD and SSR Markers. Current Issues in Molecular Biology, 46(12), 14226-14243. https://doi.org/10.3390/cimb46120852

