The Effect of Geranylgeraniol and Ginger on Satellite Cells Myogenic State in Type 2 Diabetic Rats
Abstract
1. Introduction
2. Materials and Methods
2.1. Animals and Treatments
2.2. Sample Collection
2.3. RNA Isolation, RT-qPCR Analysis
2.4. Immunohistochemistry
2.5. Tissue Homogenization and Western Blot Analysis
2.6. Statistical Analyses
3. Results
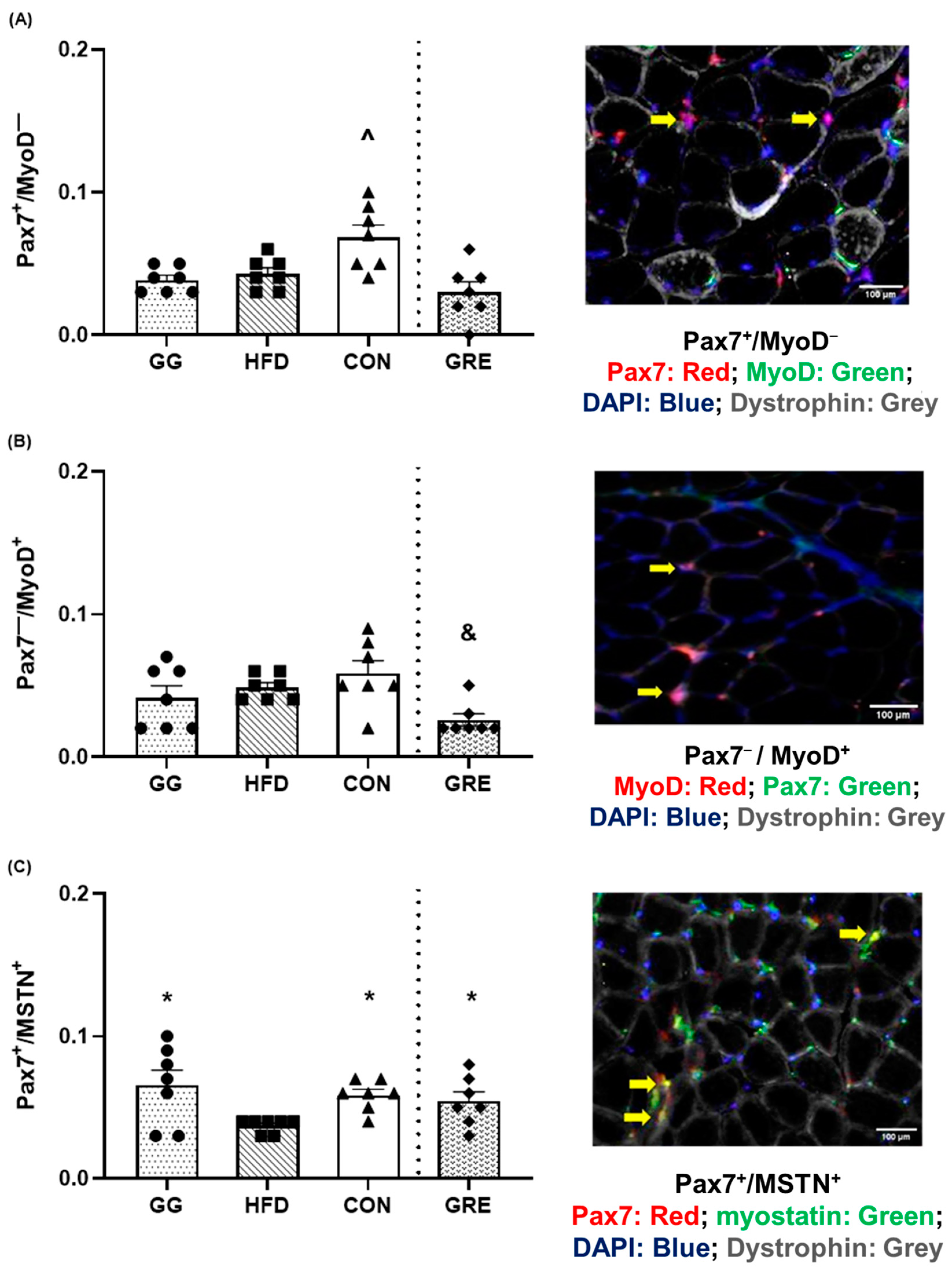
3.1. Satellite Cell Markers
3.2. SC Myogenic State
3.3. Muscle CSA
4. Discussion
5. Conclusions
Supplementary Materials
Author Contributions
Funding
Institutional Review Board Statement
Informed Consent Statement
Data Availability Statement
Conflicts of Interest
References
- Khan, M.A.B.; Hashim, M.J.; King, J.K.; Govender, R.D.; Mustafa, H.; Al Kaabi, J. Epidemiology of Type 2 Diabetes–Global Burden of Disease and Forecasted Trends. J. Epidemiol. Glob. Health 2020, 10, 107. [Google Scholar] [CrossRef] [PubMed]
- Kaneto, H.; Katakami, N.; Matsuhisa, M.; Matsuoka, T. Role of Reactive Oxygen Species in the Progression of Type 2 Diabetes and Atherosclerosis. Mediat. Inflamm. 2010, 2010, 453892. [Google Scholar] [CrossRef] [PubMed]
- Chelombitko, M. Role of Reactive Oxygen Species in Inflammation: A Minireview. Mosc. Univ. Biol. Sci. Bull. 2018, 73, 199–202. [Google Scholar] [CrossRef]
- Espino-Gonzalez, E.; Dalbram, E.; Mounier, R.; Gondin, J.; Farup, J.; Jessen, N.; Treebak, J.T. Impaired Skeletal Muscle Regeneration in Diabetes: From Cellular and Molecular Mechanisms to Novel Treatments. Cell Metab. 2024, 36, 1204–1236. [Google Scholar] [CrossRef]
- Kuang, S.; Gillespie, M.A.; Rudnicki, M.A. Niche Regulation of Muscle Satellite Cell Self-Renewal and Differentiation. Cell Stem Cell 2008, 2, 22–31. [Google Scholar] [CrossRef]
- Collins, B.C.; Arpke, R.W.; Larson, A.A.; Baumann, C.W.; Xie, N.; Cabelka, C.A.; Nash, N.L.; Juppi, H.-K.; Laakkonen, E.K.; Sipilä, S.; et al. Estrogen Regulates the Satellite Cell Compartment in Females. Cell Rep. 2019, 28, 368–381.e6. [Google Scholar] [CrossRef] [PubMed]
- Kitajima, Y.; Ono, Y. Estrogens Maintain Skeletal Muscle and Satellite Cell Functions. J. Endocrinol. 2016, 229, 267–275. [Google Scholar] [CrossRef]
- Zammit, P.S.; Relaix, F.; Nagata, Y.; Ruiz, A.P.; Collins, C.A.; Partridge, T.A.; Beauchamp, J.R. Pax7 and Myogenic Progression in Skeletal Muscle Satellite Cells. J. Cell Sci. 2006, 119, 1824–1832. [Google Scholar] [CrossRef] [PubMed]
- Snijders, T.; Nederveen, J.P.; McKay, B.R.; Joanisse, S.; Verdijk, L.B.; van Loon, L.J.C.; Parise, G. Satellite Cells in Human Skeletal Muscle Plasticity. Front. Physiol. 2015, 6, 283. [Google Scholar] [CrossRef]
- Rampalli, S.; Li, L.; Mak, E.; Ge, K.; Brand, M.; Tapscott, S.J.; Dilworth, F.J. P38 MAPK Signaling Regulates Recruitment of Ash2L-Containing Methyltransferase Complexes to Specific Genes during Differentiation. Nat. Struct. Mol. Biol. 2007, 14, 1150–1156. [Google Scholar] [CrossRef]
- Feige, P.; Brun, C.E.; Ritso, M.; Rudnicki, M.A. Orienting Muscle Stem Cells for Regeneration in Homeostasis, Aging, and Disease. Cell Stem Cell 2018, 23, 653–664. [Google Scholar] [CrossRef] [PubMed]
- Langley, B.; Thomas, M.; Bishop, A.; Sharma, M.; Gilmour, S.; Kambadur, R. Myostatin Inhibits Myoblast Differentiation by Down-Regulating MyoD Expression. J. Biol. Chem. 2002, 277, 49831–49840. [Google Scholar] [CrossRef]
- McKay, B.R.; Ogborn, D.I.; Bellamy, L.M.; Tarnopolsky, M.A.; Parise, G. Myostatin Is Associated with Age-Related Human Muscle Stem Cell Dysfunction. FASEB J. 2012, 26, 2509–2521. [Google Scholar] [CrossRef] [PubMed]
- McFarlane, C.; Hennebry, A.; Thomas, M.; Plummer, E.; Ling, N.; Sharma, M.; Kambadur, R. Myostatin Signals through Pax7 to Regulate Satellite Cell Self-Renewal. Exp. Cell Res. 2008, 314, 317–329. [Google Scholar] [CrossRef]
- Cornelison, D.D.W.; Olwin, B.B.; Rudnicki, M.A.; Wold, B.J. MyoD−/− Satellite Cells in Single-Fiber Culture Are Differentiation Defective and MRF4 Deficient. Dev. Biol. 2000, 224, 122–137. [Google Scholar] [CrossRef] [PubMed]
- D’Souza, D.M.; Al-Sajee, D.; Hawke, T.J. Diabetic Myopathy: Impact of Diabetes Mellitus on Skeletal Muscle Progenitor Cells. Front. Physiol. 2013, 4, 379. [Google Scholar] [CrossRef]
- Aragno, M.; Mastrocola, R.; Catalano, M.G.; Brignardello, E.; Danni, O.; Boccuzzi, G. Oxidative Stress Impairs Skeletal Muscle Repair in Diabetic Rats. Diabetes 2004, 53, 1082–1088. [Google Scholar] [CrossRef]
- Nguyen, M.-H.; Cheng, M.; Koh, T.J. Impaired Muscle Regeneration in Ob/Ob and Db/Db Mice. Sci. World J. 2011, 11, 1525–1535. [Google Scholar] [CrossRef]
- Fujimaki, S.; Machida, M.; Wakabayashi, T.; Asashima, M.; Takemasa, T.; Kuwabara, T. Functional Overload Enhances Satellite Cell Properties in Skeletal Muscle. Stem Cells Int. 2016, 2016, 7619418. [Google Scholar] [CrossRef]
- Hu, Z.; Wang, H.; Lee, I.H.; Modi, S.; Wang, X.; Du, J.; Mitch, W.E. PTEN Inhibition Improves Muscle Regeneration in Mice Fed a High-Fat Diet. Diabetes 2010, 59, 1312–1320. [Google Scholar] [CrossRef]
- Jeong, J.; Conboy, M.J.; Conboy, I.M. Pharmacological Inhibition of Myostatin/TGF-β Receptor/pSmad3 Signaling Rescues Muscle Regenerative Responses in Mouse Model of Type 1 Diabetes. Acta Pharmacol. Sin. 2013, 34, 1052–1060. [Google Scholar] [CrossRef] [PubMed]
- Amthor, H.; Huang, R.; McKinnell, I.; Christ, B.; Kambadur, R.; Sharma, M.; Patel, K. The Regulation and Action of Myostatin as a Negative Regulator of Muscle Development during Avian Embryogenesis. Dev. Biol. 2002, 251, 241–257. [Google Scholar] [CrossRef] [PubMed]
- Dial, A.G.; Monaco, C.M.F.; Grafham, G.K.; Romanova, N.; Simpson, J.A.; Tarnopolsky, M.A.; Perry, C.G.R.; Kalaitzoglou, E.; Hawke, T.J. Muscle and Serum Myostatin Expression in Type 1 Diabetes. Physiol. Rep. 2020, 8, e14500. [Google Scholar] [CrossRef] [PubMed]
- Brandt, C.; Nielsen, A.R.; Fischer, C.P.; Hansen, J.; Pedersen, B.K.; Plomgaard, P. Plasma and Muscle Myostatin in Relation to Type 2 Diabetes. PLoS ONE 2012, 7, e37236. [Google Scholar] [CrossRef]
- Han, D.-S.; Chu-Su, Y.; Chiang, C.-K.; Tseng, F.-Y.; Tseng, P.-H.; Chen, C.-L.; Wu, K.-D.; Yang, W.-S. Serum Myostatin Is Reduced in Individuals with Metabolic Syndrome. PLoS ONE 2014, 9, e108230. [Google Scholar] [CrossRef]
- Dasarathy, S.; Dodig, M.; Muc, S.M.; Kalhan, S.C.; McCullough, A.J. Skeletal Muscle Atrophy Is Associated with an Increased Expression of Myostatin and Impaired Satellite Cell Function in the Portacaval Anastamosis Rat. Am. J. Physiol.-Gastrointest. Liver Physiol. 2004, 287, G1124–G1130. [Google Scholar] [CrossRef]
- Dirks, M.L.; Wall, B.T.; van de Valk, B.; Holloway, T.M.; Holloway, G.P.; Chabowski, A.; Goossens, G.H.; van Loon, L.J. One Week of Bed Rest Leads to Substantial Muscle Atrophy and Induces Whole-Body Insulin Resistance in the Absence of Skeletal Muscle Lipid Accumulation. Diabetes 2016, 65, 2862–2875. [Google Scholar] [CrossRef]
- Perandini, L.A.; Chimin, P.; Lutkemeyer, D.d.S.; Câmara, N.O.S. Chronic Inflammation in Skeletal Muscle Impairs Satellite Cells Function during Regeneration: Can Physical Exercise Restore the Satellite Cell Niche? FEBS J. 2018, 285, 1973–1984. [Google Scholar] [CrossRef]
- Sandiford, S.D.; Kennedy, K.A.; Xie, X.; Pickering, J.G.; Li, S.S. Dual Oxidase Maturation Factor 1 (DUOXA1) Overexpression Increases Reactive Oxygen Species Production and Inhibits Murine Muscle Satellite Cell Differentiation. Cell Commun. Signal. 2014, 12, 5. [Google Scholar] [CrossRef]
- Jiwan, N.C.; Appell, C.R.; Wang, R.; Shen, C.-L.; Luk, H.-Y. Geranylgeraniol Supplementation Mitigates Soleus Muscle Atrophy via Changes in Mitochondrial Quality in Diabetic Rats. In Vivo 2022, 36, 2638–2649. [Google Scholar] [CrossRef]
- Appell, C.R.; Jiwan, N.C.; Wang, R.; Shen, C.-L.; Luk, H.-Y. Ginger Supplementation Attenuated Mitochondrial Fusion and Improved Skeletal Muscle Size in Type 2 Diabetic Rats. In Vivo 2024, 38, 73–81. [Google Scholar] [CrossRef]
- Matsubara, T.; Urata, M.; Nakajima, T.; Fukuzaki, M.; Masuda, R.; Yoshimoto, Y.; Addison, W.N.; Nakatomi, C.; Morikawa, K.; Zhang, M.; et al. Geranylgeraniol-Induced Myogenic Differentiation of C2C12 Cells. In Vivo 2018, 32, 1427–1431. [Google Scholar] [CrossRef]
- Mohd Sahardi, N.F.N.; Jaafar, F.; Mad Nordin, M.F.; Makpol, S. Zingiber Officinale Roscoe Prevents Cellular Senescence of Myoblasts in Culture and Promotes Muscle Regeneration. Evid.-Based Complement. Altern. Med. 2020, 2020, 1787342. [Google Scholar] [CrossRef]
- Shen, C.-L.; Wang, R.; Santos, J.M.; Elmassry, M.M.; Stephens, E.; Kim, N.; Neugebauer, V. Ginger Alleviates Mechanical Hypersensitivity and Anxio-Depressive Behavior in Rats with Diabetic Neuropathy through Beneficial Actions on Gut Microbiome Composition, Mitochondria, and Neuroimmune Cells of Colon and Spinal Cord. Nutr. Res. 2024, 124, 73–84. [Google Scholar] [CrossRef]
- Chung, E.; Elmassry, M.M.; Cao, J.J.; Kaur, G.; Dufour, J.M.; Hamood, A.N.; Shen, C.-L. Beneficial Effect of Dietary Geranylgeraniol on Glucose Homeostasis and Bone Microstructure in Obese Mice Is Associated with Suppression of Proinflammation and Modification of Gut Microbiome. Nutr. Res. 2021, 93, 27–37. [Google Scholar] [CrossRef]
- Li, X.-H.; McGrath, K.C.-Y.; Nammi, S.; Heather, A.K.; Roufogalis, B.D. Attenuation of Liver Pro-Inflammatory Responses by Zingiber Officinale via Inhibition of NF-Kappa B Activation in High-Fat Diet-Fed Rats. Basic Clin. Pharmacol. Toxicol. 2012, 110, 238–244. [Google Scholar] [CrossRef]
- Azizidoost, S.; Nazeri, Z.; Mohammadi, A.; Mohammadzadeh, G.; Cheraghzadeh, M.; Jafari, A.; Kheirollah, A. Effect of Hydroalcoholic Ginger Extract on Brain HMG-CoA Reductase and CYP46A1 Levels in Streptozotocin-Induced Diabetic Rats. Avicenna J. Med. Biotechnol. 2019, 11, 234. [Google Scholar]
- Marefati, N.; Abdi, T.; Beheshti, F.; Vafaee, F.; Mahmoudabady, M.; Hosseini, M. Zingiber Officinale (Ginger) Hydroalcoholic Extract Improved Avoidance Memory in Rat Model of Streptozotocin-Induced Diabetes by Regulating Brain Oxidative Stress. Horm. Mol. Biol. Clin. Investig. 2022, 43, 15–26. [Google Scholar] [CrossRef]
- McKay, B.R.; De Lisio, M.; Johnston, A.P.; O’Reilly, C.E.; Phillips, S.M.; Tarnopolsky, M.A.; Parise, G. Association of Interleukin-6 Signalling with the Muscle Stem Cell Response Following Muscle-Lengthening Contractions in Humans. PLoS ONE 2009, 4, e6027. [Google Scholar] [CrossRef] [PubMed]
- McKay, B.R.; O’Reilly, C.E.; Phillips, S.M.; Tarnopolsky, M.A.; Parise, G. Co-expression of IGF-1 Family Members with Myogenic Regulatory Factors Following Acute Damaging Muscle-lengthening Contractions in Humans. J. Physiol. 2008, 586, 5549–5560. [Google Scholar] [CrossRef] [PubMed]
- Giriwono, P.E.; Shirakawa, H.; Ohsaki, Y.; Hata, S.; Kuriyama, H.; Sato, S.; Goto, T.; Komai, M. Dietary Supplementation with Geranylgeraniol Suppresses Lipopolysaccharide-Induced Inflammation via Inhibition of Nuclear Factor-κB Activation in Rats. Eur. J. Nutr. 2013, 52, 1191–1199. [Google Scholar] [CrossRef] [PubMed]
- Saputra, W.D.; Shono, H.; Ohsaki, Y.; Sultana, H.; Komai, M.; Shirakawa, H. Geranylgeraniol Inhibits Lipopolysaccharide-Induced Inflammation in Mouse-Derived MG6 Microglial Cells via NF-κB Signaling Modulation. Int. J. Mol. Sci. 2021, 22, 10543. [Google Scholar] [CrossRef]
- Campia, I.; Lussiana, C.; Pescarmona, G.; Ghigo, D.; Bosia, A.; Riganti, C. Geranylgeraniol Prevents the Cytotoxic Effects of Mevastatin in THP-1 Cells, without Decreasing the Beneficial Effects on Cholesterol Synthesis: Geranylgeraniol Reduces Statin Toxicity. Br. J. Pharmacol. 2009, 158, 1777–1786. [Google Scholar] [CrossRef]
- Kamo, T.; Sato, K.; Sen, K.; Shibata, H.; Hirota, M. Geranylgeraniol-Type Diterpenoids, Boletinins A−J, from Boletinus Cavipes as Inhibitors of Superoxide Anion Generation in Macrophage Cells. J. Nat. Prod. 2004, 67, 958–963. [Google Scholar] [CrossRef]
- Yesiloglu, Y.; Aydin, H.; Kilic, I. In Vitro Antioxidant Activity of Various Extracts of Ginger (Zingiber officinale L.) Seed. Asian J. Chem. 2013, 25, 3573. [Google Scholar] [CrossRef]
- Dugasani, S.; Pichika, M.R.; Nadarajah, V.D.; Balijepalli, M.K.; Tandra, S.; Korlakunta, J.N. Comparative Antioxidant and Anti-Inflammatory Effects of [6]-Gingerol,[8]-Gingerol,[10]-Gingerol and [6]-Shogaol. J. Ethnopharmacol. 2010, 127, 515–520. [Google Scholar] [CrossRef]
- Tirani, M.; Haghjou, M. Reactive Oxygen Species (ROS), Total Antioxidant Capacity (AOC) and Malondialdehyde (MDA) Make a Triangle in Evaluation of Zinc Stress Extension. J. Anim. Plant Sci. 2019, 29, 1100–1111. [Google Scholar]
- Shidfar, F.; Rajab, A.; Rahideh, T.; Khandouzi, N.; Hosseini, S.; Shidfar, S. The Effect of Ginger (Zingiber Officinale) on Glycemic Markers in Patients with Type 2 Diabetes. J. Complement. Integr. Med. 2015, 12, 165–170. [Google Scholar] [CrossRef]
- Mohammad, A.; Falahi, E.; Yusof, B.-N.M.; Hanipah, Z.N.; Sabran, M.R.; Yusof, L.M.; Gheitasvand, M. The Effects of the Ginger Supplements on Inflammatory Parameters in Type 2 Diabetes Patients: A Systematic Review and Meta-Analysis of Randomised Controlled Trials. Clin. Nutr. ESPEN 2021, 46, 66–72. [Google Scholar] [CrossRef]
- Woo, M.; Isganaitis, E.; Cerletti, M.; Fitzpatrick, C.; Wagers, A.J.; Jimenez-Chillaron, J.; Patti, M.E. Early Life Nutrition Modulates Muscle Stem Cell Number: Implications for Muscle Mass and Repair. Stem Cells Dev. 2011, 20, 1763–1769. [Google Scholar] [CrossRef]
- Furuichi, Y.; Kawabata, Y.; Aoki, M.; Mita, Y.; Fujii, N.L.; Manabe, Y. Excess Glucose Impedes the Proliferation of Skeletal Muscle Satellite Cells Under Adherent Culture Conditions. Front. Cell Dev. Biol. 2021, 9, 640399. [Google Scholar] [CrossRef] [PubMed]
- Muñoz-Cánoves, P.; Neves, J.; Sousa-Victor, P. Understanding Muscle Regenerative Decline with Aging: New Approaches to Bring Back Youthfulness to Aged Stem Cells. FEBS J. 2020, 287, 406–416. [Google Scholar] [CrossRef] [PubMed]
- Shefer, G.; Rauner, G.; Yablonka-Reuveni, Z.; Benayahu, D. Reduced Satellite Cell Numbers and Myogenic Capacity in Aging Can Be Alleviated by Endurance Exercise. PLoS ONE 2010, 5, e13307. [Google Scholar] [CrossRef] [PubMed]
- Nakanishi, R.; Hirayama, Y.; Tanaka, M.; Maeshige, N.; Kondo, H.; Ishihara, A.; Roy, R.R.; Fujino, H. Nucleoprotein Supplementation Enhances the Recovery of Rat Soleus Mass with Reloading after Hindlimb Unloading-Induced Atrophy via Myonuclei Accretion and Increased Protein Synthesis. Nutr. Res. 2016, 36, 1335–1344. [Google Scholar] [CrossRef]
- Arpke, R.W.; Shams, A.S.; Collins, B.C.; Larson, A.A.; Lu, N.; Lowe, D.A.; Kyba, M. Preservation of Satellite Cell Number and Regenerative Potential with Age Reveals Locomotory Muscle Bias. Skelet. Muscle 2021, 11, 22. [Google Scholar] [CrossRef]
- Dos Santos, C.; Hussain, S.N.A.; Mathur, S.; Picard, M.; Herridge, M.; Correa, J.; Bain, A.; Guo, Y.; Advani, A.; Advani, S.L.; et al. Mechanisms of Chronic Muscle Wasting and Dysfunction after an Intensive Care Unit Stay. A Pilot Study. Am. J. Respir. Crit. Care Med. 2016, 194, 821–830. [Google Scholar] [CrossRef]
- Wardle, F.C. Master Control: Transcriptional Regulation of Mammalian Myod. J. Muscle Res. Cell Motil. 2019, 40, 211–226. [Google Scholar] [CrossRef] [PubMed]
- Lehti, T.M.; Silvennoinen, M.; Kivelä, R.; Kainulainen, H.; Komulainen, J. Effects of Streptozotocin-Induced Diabetes and Physical Training on Gene Expression of Titin-Based Stretch-Sensing Complexes in Mouse Striated Muscle. Am. J. Physiol.-Endocrinol. Metab. 2007, 292, E533–E542. [Google Scholar] [CrossRef][Green Version]
- Deng, B.; Zhang, F.; Wen, J.; Ye, S.; Wang, L.; Yang, Y.; Gong, P.; Jiang, S. The Function of Myostatin in the Regulation of Fat Mass in Mammals. Nutr. Metab. 2017, 14, 29. [Google Scholar] [CrossRef]
- Taylor, W.E.; Bhasin, S.; Artaza, J.; Byhower, F.; Azam, M.; Willard, D.H.; Kull, F.C.; Gonzalez-Cadavid, N. Myostatin Inhibits Cell Proliferation and Protein Synthesis in C2C12 Muscle Cells. Am. J. Physiol.-Endocrinol. Metab. 2001, 280, E221–E228. [Google Scholar] [CrossRef]
- Han, D.-S.; Chen, Y.-M.; Lin, S.-Y.; Chang, H.-H.; Huang, T.-M.; Chi, Y.-C.; Yang, W.-S. Serum Myostatin Levels and Grip Strength in Normal Subjects and Patients on Maintenance Haemodialysis. Clin. Endocrinol. 2011, 75, 857–863. [Google Scholar] [CrossRef] [PubMed]
- Zhang, M.; Lv, X.-Y.; Li, J.; Xu, Z.-G.; Chen, L. The Characterization of High-Fat Diet and Multiple Low-Dose Streptozotocin Induced Type 2 Diabetes Rat Model. Exp. Diabetes Res. 2008, 2008, 704045. [Google Scholar] [CrossRef] [PubMed]




Disclaimer/Publisher’s Note: The statements, opinions and data contained in all publications are solely those of the individual author(s) and contributor(s) and not of MDPI and/or the editor(s). MDPI and/or the editor(s) disclaim responsibility for any injury to people or property resulting from any ideas, methods, instructions or products referred to in the content. |
© 2024 by the authors. Licensee MDPI, Basel, Switzerland. This article is an open access article distributed under the terms and conditions of the Creative Commons Attribution (CC BY) license (https://creativecommons.org/licenses/by/4.0/).
Share and Cite
Jiwan, N.C.; Appell, C.R.; Sterling, R.; Shen, C.-L.; Luk, H.-Y. The Effect of Geranylgeraniol and Ginger on Satellite Cells Myogenic State in Type 2 Diabetic Rats. Curr. Issues Mol. Biol. 2024, 46, 12299-12310. https://doi.org/10.3390/cimb46110730
Jiwan NC, Appell CR, Sterling R, Shen C-L, Luk H-Y. The Effect of Geranylgeraniol and Ginger on Satellite Cells Myogenic State in Type 2 Diabetic Rats. Current Issues in Molecular Biology. 2024; 46(11):12299-12310. https://doi.org/10.3390/cimb46110730
Chicago/Turabian StyleJiwan, Nigel C., Casey R. Appell, Raoul Sterling, Chwan-Li Shen, and Hui-Ying Luk. 2024. "The Effect of Geranylgeraniol and Ginger on Satellite Cells Myogenic State in Type 2 Diabetic Rats" Current Issues in Molecular Biology 46, no. 11: 12299-12310. https://doi.org/10.3390/cimb46110730
APA StyleJiwan, N. C., Appell, C. R., Sterling, R., Shen, C.-L., & Luk, H.-Y. (2024). The Effect of Geranylgeraniol and Ginger on Satellite Cells Myogenic State in Type 2 Diabetic Rats. Current Issues in Molecular Biology, 46(11), 12299-12310. https://doi.org/10.3390/cimb46110730

