MicroRNAs as Potential Regulators of GSK-3β in Renal Cell Carcinoma
Abstract
:1. Introduction
2. Materials and Methods
2.1. Patient Samples and Clinicopathological Data
2.2. Cell Lines and Cell Culture
2.3. RNA Isolation and Quantitative Real-Time PCR
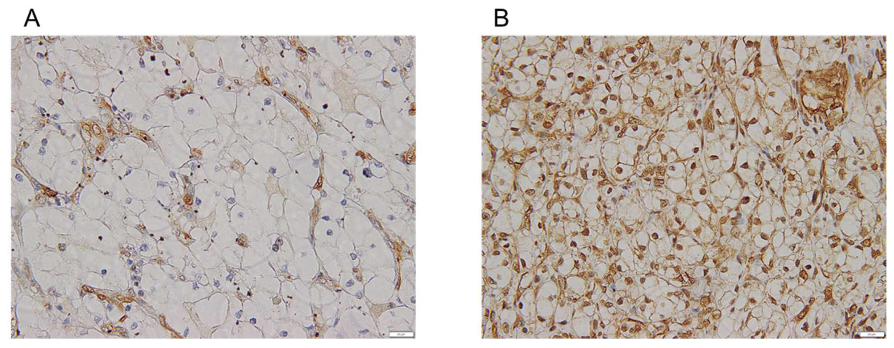
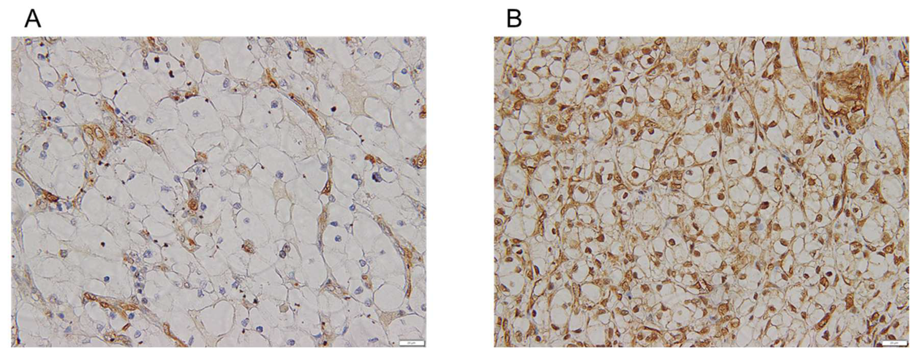
2.4. Immunohistochemistry
2.5. Cell Transfection
2.6. Luciferase Reporter Assay
2.7. Western Blot Analysis
2.8. Cell Proliferation Assay
2.9. Cell Migration Assay
2.10. Transwell Cell Invasion Assay
2.11. Flow Cytometry Analysis
2.12. Statistical Analysis
3. Results
3.1. Estimation of miRNAs Associated with GSK-3β and Their Expression Status in Renal Cell Carcinoma

| Up-Regulation (n = 10) | Down-Regulation (n = 31) | p-Value | |
|---|---|---|---|
| Age, y.o, median (range) | 70 (56–77) | 74 (49–84) | 0.43 |
| Sex, Male/Female (Female: %) | 7/3 (30.0%) | 20/11 (35.5%) | 1.00 |
| Laterality, Left/Right (Right: %) | 2/8 (80.0%) | 13/18 (58.1%) | 0.28 |
| T stage, T1–2/T3–4 (T3–4: %) | 2/8 (80.0%) | 21/10 (32.3%) | 0.01 |
| N stage, N0/N1 (N1: %) | 10/0 (0.0%) | 31/0 (0.0%) | 1.00 |
| M stage, M0/M1 (M1: %) | 7/3 (30.0%) | 26/5 (16.1%) | 0.38 |
| Grade, G1–2/G3–4 (G3–4: %) | 3/7 (70.0%) | 24/7 (22.6%) | 0.02 |
| Up-Regulation (n = 8) | Down-Regulation (n = 33) | p-Value | |
|---|---|---|---|
| Age, y.o, median (range) | 67 (58–80) | 74 (49–84) | 0.08 |
| Sex, Male/Female (Female: %) | 5/3 (37.5%) | 22/11 (33.3%) | 1.00 |
| Laterality, Left/Right (Right: %) | 3/5 (62.5%) | 12/21 (63.6%) | 1.00 |
| T stage, T1–2/T3–4 (T3–4: %) | 3/5 (62.5%) | 20/13 (39.4%) | 0.27 |
| N stage, N0/N1 (N1: %) | 8/0 (0.0%) | 33/0 (0.0%) | 1.00 |
| M stage, M0/M1 (M1: %) | 4/4 (50.0%) | 29/4 (12.1%) | 0.03 |
| Grade, G1–2/G3–4 (G3–4: %) | 7/3 (30.0%) | 23/13 (36.1%) | 0.69 |
| Up-Regulation (n = 19) | Down-Regulation (n = 22) | p-Value | |
|---|---|---|---|
| Age, y.o, median (range) | 68 (31–83) | 75 (29–84) | 0.07 |
| Sex, Male/Female (Female: %) | 11/8 (42.1%) | 16/6 (27.3%) | 0.35 |
| Laterality, Left/Right (Right: %) | 8/11 (57.9%) | 7/15 (68.2%) | 0.53 |
| T stage, T1–2/T3–4 (T3–4: %) | 10/9 (47.4%) | 13/9 (40.9%) | 0.76 |
| N stage, N0/N1 (N1: %) | 19/0 (0.0%) | 22/0 (0.0%) | 1.00 |
| M stage, M0/M1 (M1: %) | 14/5 (26.3%) | 19/3 (13.6%) | 0.44 |
| Grade, G1–2/G3–4 (G3–4: %) | 13/6 (31.6%) | 14/8 (36.4%) | 1.00 |
| Positive (n = 32) | Negative (n = 9) | p-Value | |
|---|---|---|---|
| Age, y.o, median (range) | 72 (49–84) | 75 (64–83) | 0.42 |
| Sex, Male/Female (Female: %) | 20/12 (37.5%) | 7/2 (22.2%) | 0.69 |
| Laterality, Left/Right (Right: %) | 12/20 (62.5%) | 3/6 (66.7%) | 1.00 |
| T stage, T1–2/T3–4 (T3–4: %) | 17/15 (46.9%) | 6/3 (33.3%) | 0.71 |
| N stage, N0/N1 (N1: %) | 32/0 (0.0%) | 9/0 (0.0%) | 1.00 |
| M stage, M0/M1 (M1: %) | 26/6 (18.8%) | 7/2 (22.2%) | 1.00 |
| Grade, G1–2/G3–4 (G3–4: %) | 19/13 (40.6%) | 8/1 (11.1%) | 0.13 |
3.2. hsa-miR-4465 Negatively Regulates the Translation of GSK-3β
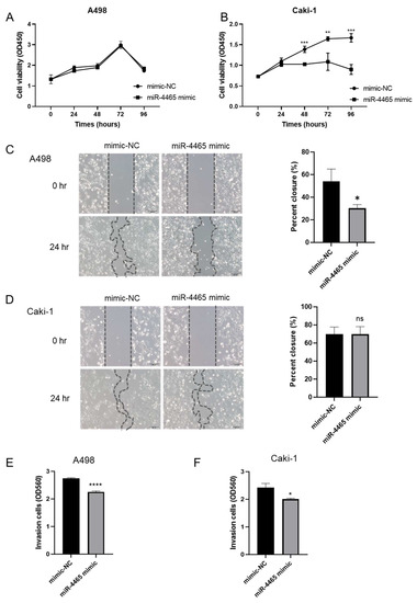
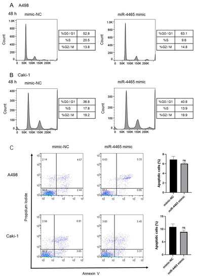
3.3. miR-4465 Differentially Affects Renal Cell Carcinoma Cell Lines
4. Discussion
Supplementary Materials
Author Contributions
Funding
Institutional Review Board Statement
Informed Consent Statement
Data Availability Statement
Conflicts of Interest
References
- Sung, H.; Ferlay, J.; Siegel, R.L.; Laversanne, M.; Soerjomataram, I.; Jemal, A.; Bray, F. Global cancer statistics 2020: GLOBOCAN estimates of incidence and mortality worldwide for 36 cancers in 185 countries. CA—A Cancer J. Clin. 2021, 71, 209–249. [Google Scholar] [CrossRef]
- Escudier, B.; Porta, C.; Schmidinger, M.; Rioux-Leclercq, N.; Bex, A.; Khoo, V.; Grunwald, V.; Gillessen, S.; Horwich, A.; Comm, E.G. Renal cell carcinoma: ESMO Clinical Practice Guidelines for diagnosis, treatment and follow-up. Ann. Oncol. 2019, 30, 706–720. [Google Scholar] [CrossRef] [PubMed]
- Motzer, R.J.; Tannir, N.M.; McDermott, D.F.; Frontera, O.A.; Melichar, B.; Choueiri, T.K.; Plimack, E.R.; Barthelemy, P.; Porta, C.; George, S.; et al. Nivolumab plus Ipilimumab versus Sunitinib in Advanced Renal-Cell Carcinoma. N. Engl. J. Med. 2018, 378, 1277–1290. [Google Scholar] [CrossRef] [PubMed]
- Motzer, R.J.; McDermott, D.F.; Escudier, B.; Burotto, M.; Choueiri, T.K.; Hammers, H.J.; Barthelemy, P.; Plimack, E.R.; Porta, C.; George, S.; et al. Conditional survival and long-term efficacy with nivolumab plus ipilimumab versus sunitinib in patients with advanced renal cell carcinoma. Cancer 2022, 128, 2085–2097. [Google Scholar] [CrossRef]
- Rini, B.I.; Plimack, E.R.; Stus, V.; Gafanov, R.; Hawkins, R.; Nosov, D.; Pouliot, F.; Alekseev, B.; Soulieres, D.; Melichar, B.; et al. Pembrolizumab plus Axitinib versus Sunitinib for Advanced Renal-Cell Carcinoma. N. Engl. J. Med. 2019, 380, 1116–1127. [Google Scholar] [CrossRef]
- Motzer, R.J.; Penkov, K.; Haanen, J.; Rini, B.; Albiges, L.; Campbell, M.T.; Venugopal, B.; Kollmannsberger, C.; Negrier, S.; Uemura, M.; et al. Avelumab plus Axitinib versus Sunitinib for Advanced Renal-Cell Carcinoma. N. Engl. J. Med. 2019, 380, 1103–1115. [Google Scholar] [CrossRef]
- Rini, B.I.; Powles, T.; Atkins, M.B.; Escudier, B.; McDermott, D.F.; Suarez, C.; Bracarda, S.; Stadler, W.M.; Donskov, F.; Lee, J.L.; et al. Atezolizumab plus bevacizumab versus sunitinib in patients with previously untreated metastatic renal cell carcinoma (IMmotion151): A multicentre, open-label, phase 3, randomised controlled trial. Lancet 2019, 393, 2404–2415. [Google Scholar] [CrossRef] [PubMed]
- Choueiri, T.K.; Powles, T.; Burotto, M.; Escudier, B.; Bourlon, M.T.; Zurawski, B.; Juarez, V.M.O.; Hsieh, J.J.; Basso, U.; Shah, A.Y.; et al. Nivolumab plus Cabozantinib versus Sunitinib for Advanced Renal-Cell Carcinoma. N. Engl. J. Med. 2021, 384, 829–841. [Google Scholar] [CrossRef]
- Motzer, R.; Alekseev, B.; Rha, S.Y.; Porta, C.; Eto, M.; Powles, T.; Grunwald, V.; Hutson, T.E.; Kopyltsov, E.; Mendez-Vidal, M.J.; et al. Lenvatinib plus Pembrolizumab or Everolimus for Advanced Renal Cell Carcinoma. N. Engl. J. Med. 2021, 384, 1289–1300. [Google Scholar] [CrossRef]
- Bosma, N.A.; Warkentin, M.T.; Gan, C.L.; Karim, S.; Heng, D.Y.C.; Brenner, D.R.; Lee-Ying, R.M. Efficacy and Safety of First-line Systemic Therapy for Metastatic Renal Cell Carcinoma: A Systematic Review and Network Meta-analysis. Eur. Urol. Open Sci. 2022, 37, 14–26. [Google Scholar] [CrossRef]
- Crocetto, F.; Ferro, M.; Buonerba, C.; Bardi, L.; Dolce, P.; Scafuri, L.; Mirto, B.F.; Verde, A.; Sciarra, A.; Barone, B.; et al. Comparing cardiovascular adverse events in cancer patients: A meta-analysis of combination therapy with angiogenesis inhibitors and immune checkpoint inhibitors versus angiogenesis inhibitors alone. Crit. Rev. Oncol. Hematol. 2023, 188, 104059. [Google Scholar] [CrossRef] [PubMed]
- Lee, L.W.; Zhang, S.L.; Etheridge, A.; Ma, L.; Martin, D.; Galas, D.; Wang, K. Complexity of the microRNA repertoire revealed by next-generation sequencing. RNA 2010, 16, 2170–2180. [Google Scholar] [CrossRef] [PubMed]
- Rodriguez, A.; Griffiths-Jones, S.; Ashurst, J.L.; Bradley, A. Identification of mammalian microRNA host genes and transcription units. Genome Res. 2004, 14, 1902–1910. [Google Scholar] [CrossRef] [PubMed]
- Lee, Y.; Kim, M.; Han, J.J.; Yeom, K.H.; Lee, S.; Baek, S.H.; Kim, V.N. MicroRNA genes are transcribed by RNA polymerase II. EMBO J. 2004, 23, 4051–4060. [Google Scholar] [CrossRef]
- Lee, Y.; Jeon, K.; Lee, J.T.; Kim, S.; Kim, V.N. MicroRNA maturation: Stepwise processing and subcellular localization. EMBO J. 2002, 21, 4663–4670. [Google Scholar] [CrossRef]
- Lee, Y.; Ahn, C.; Han, J.J.; Choi, H.; Kim, J.; Yim, J.; Lee, J.; Provost, P.; Radmark, O.; Kim, S.; et al. The nuclear RNase III Drosha initiates microRNA processing. Nature 2003, 425, 415–419. [Google Scholar] [CrossRef]
- Chendrimada, T.P.; Gregory, R.I.; Kumaraswamy, E.; Norman, J.; Cooch, N.; Nishikura, K.; Shiekhattar, R. TRBP recruits the Dicer complex to Ago2 for microRNA processing and gene silencing. Nature 2005, 436, 740–744. [Google Scholar] [CrossRef]
- Schwarz, D.S.; Hutvagner, G.; Du, T.; Xu, Z.S.; Aronin, N.; Zamore, P.D. Asymmetry in the assembly of the RNAi enzyme complex. Cell 2003, 115, 199–208. [Google Scholar] [CrossRef]
- Chen, C.Z.; Li, L.; Lodish, H.F.; Bartel, D.P. MicroRNAs modulate hematopoietic lineage differentiation. Science 2004, 303, 83–86. [Google Scholar] [CrossRef]
- Hayashita, Y.; Osada, H.; Tatematsu, Y.; Yamada, H.; Yanagisawa, K.; Tomida, S.; Yatabe, Y.; Kawahara, K.; Sekido, Y.; Takahashi, T. A polycistronic microRNA cluster, miR-17-92, is overexpressed in human lung cancers and enhances cell proliferation. Cancer Res. 2005, 65, 9628–9632. [Google Scholar] [CrossRef]
- Crosby, M.E.; Kulshreshtha, R.; Ivan, M.; Glazer, P.M. MicroRNA regulation of DNA repair gene expression in hypoxic stress. Cancer Res. 2009, 69, 1221–1229. [Google Scholar] [CrossRef]
- Xu, P.; Vernooy, S.Y.; Guo, M.; Hay, B.A. The Drosophila microRNA Mir-14 suppresses cell death and is required for normal fat metabolism. Curr. Biol. 2003, 13, 790–795. [Google Scholar] [CrossRef] [PubMed]
- Poliseno, L.; Tuccoli, A.; Mariani, L.; Evangelista, M.; Citti, L.; Woods, K.; Mercatanti, A.; Hammond, S.; Rainaldi, G. MicroRNAs modulate the angiogenic properties of HUVECs. Blood 2006, 108, 3068–3071. [Google Scholar] [CrossRef] [PubMed]
- Calin, G.A.; Dumitru, C.D.; Shimizu, M.; Bichi, R.; Zupo, S.; Noch, E.; Aldler, H.; Rattan, S.; Keating, M.; Rai, K.; et al. Frequent deletions and down-regulation of micro- RNA genes miR15 and miR16 at 13q14 in chronic lymphocytic leukemia. Proc. Natl. Acad. Sci. USA 2002, 99, 15524–15529. [Google Scholar] [CrossRef]
- Lewis, B.P.; Shih, I.H.; Jones-Rhoades, M.W.; Bartel, D.P.; Burge, C.B. Prediction of mammalian microRNA targets. Cell 2003, 115, 787–798. [Google Scholar] [CrossRef] [PubMed]
- Lee, R.C.; Feinbaum, R.L.; Ambros, V. The c-elegans heterochronic gene lin-4 encodes small rnas with antisense complementarity to LIN-14. Cell 1993, 75, 843–854. [Google Scholar] [CrossRef]
- Lu, J.; Getz, G.; Miska, E.A.; Alvarez-Saavedra, E.; Lamb, J.; Peck, D.; Sweet-Cordero, A.; Ebet, B.L.; Mak, R.H.; Ferrando, A.A.; et al. MicroRNA expression profiles classify human cancers. Nature 2005, 435, 834–838. [Google Scholar] [CrossRef]
- MacFarlane, L.A.; Murphy, P.R. MicroRNA: Biogenesis, Function and Role in Cancer. Curr. Genom. 2010, 11, 537–561. [Google Scholar] [CrossRef]
- Aveta, A.; Cilio, S.; Contieri, R.; Spena, G.; Napolitano, L.; Manfredi, C.; Franco, A.; Crocerossa, F.; Cerrato, C.; Ferro, M.; et al. Urinary MicroRNAs as Biomarkers of Urological Cancers: A Systematic Review. Int. J. Mol. Sci. 2023, 24, 10846. [Google Scholar] [CrossRef]
- Kockeritz, L.; Doble, B.; Patel, S.; Woodgett, J.R. Glycogen synthase kinase-3—An overview of an over-achieving protein kinase. Curr. Drug Targets 2006, 7, 1377–1388. [Google Scholar] [CrossRef]
- Gao, C.; Holscher, C.; Liu, Y.Z.; Li, L. GSK3: A key target for the development of novel treatments for type 2 diabetes mellitus and Alzheimer disease. Rev. Neurosci. 2012, 23, 1–11. [Google Scholar] [CrossRef] [PubMed]
- Amar, S.; Belmaker, R.H.; Agam, G. The Possible Involvement of Glycogen Synthase Kinase-3 (GSK-3) in Diabetes, Cancer and Central Nervous System Diseases. Curr. Pharm. Des. 2011, 17, 2264–2277. [Google Scholar] [PubMed]
- Hur, E.M.; Zhou, F.Q. GSK3 signalling in neural development. Nat. Rev. Neurosci. 2010, 11, 539–551. [Google Scholar] [CrossRef] [PubMed]
- O’Leary, O.; Nolan, Y. Glycogen synthase kinase-3 as a therapeutic target for cognitive dysfunction in neuropsychiatric disorders. CNS Drugs 2015, 29, 1–15. [Google Scholar] [CrossRef]
- Li, Y.C.; Gao, W.J. GSK-3β activity and hyperdopamine-dependent behaviors. Neurosci. Biobehav. Rev. 2011, 35, 645–654. [Google Scholar] [CrossRef] [PubMed]
- Wang, H.Z.; Brown, J.; Martin, M. Glycogen synthase kinase 3: A point of convergence for the host inflammatory response. Cytokine 2011, 53, 130–140. [Google Scholar] [CrossRef]
- Duda, P.; Akula, S.M.; Abrams, S.L.; Steelman, L.S.; Martelli, A.M.; Cocco, L.; Ratti, S.; Candido, S.; Libra, M.; Montalto, G.; et al. Targeting GSK3 and Associated Signaling Pathways Involved in Cancer. Cells 2020, 9, 1110. [Google Scholar] [CrossRef]
- Bilim, V.; Ougolkov, A.; Yuuki, K.; Naito, S.; Kawazoe, H.; Muto, A.; Oya, M.; Billadeau, D.; Motoyama, T.; Tomita, Y. Glycogen synthase kinase-3: A new therapeutic target in renal cell carcinoma. Br. J. Cancer 2009, 101, 2005–2014. [Google Scholar] [CrossRef]
- Ito, H.; Ichiyanagi, O.; Naito, S.; Bilim, V.N.; Tomita, Y.; Kato, T.; Nagaoka, A.; Tsuchiya, N. GSK-3 directly regulates phospho-4EBP1 in renal cell carcinoma cell-line: An intrinsic subcellular mechanism for resistance to mTORC1 inhibition. BMC Cancer 2016, 16, 393. [Google Scholar] [CrossRef]
- Anraku, T.; Kuroki, H.; Kazama, A.; Bilim, V.; Tasaki, M.; Schmitt, D.; Mazar, A.; Giles, F.J.; Ugolkov, A.; Tomita, Y. Clinically relevant GSK-3β inhibitor 9-ING-41 is active as a single agent and in combination with other antitumor therapies in human renal cancer. Int. J. Mol. Med. 2020, 45, 315–323. [Google Scholar] [CrossRef]
- Ghafouri-Fard, S.; Shirvani-Farsani, Z.; Branicki, W.; Taheri, M. MicroRNA Signature in Renal Cell Carcinoma. Front. Oncol. 2020, 10, 596359. [Google Scholar] [CrossRef] [PubMed]
- Guo, Y.H.; Li, X.B.; Zheng, J.B.; Fang, J.L.; Pan, G.H.; Chen, Z. Identification of a novel immune-related microRNA prognostic model in clear cell renal cell carcinoma. Transl. Androl. Urol. 2021, 10, 888–899. [Google Scholar] [CrossRef] [PubMed]
- Chanudet, E.; Wozniak, M.B.; Bouaoun, L.; Byrnes, G.; Mukeriya, A.; Zaridze, D.; Brennan, P.; Muller, D.C.; Scelo, G. Large-scale genome-wide screening of circulating microRNAs in clear cell renal cell carcinoma reveals specific signatures in late stage disease. Int. J. Cancer 2017, 141, 1730–1740. [Google Scholar] [CrossRef] [PubMed]
- Li, C.G.; Li, Y.Y.; Lu, Y.F.; Niu, Z.R.; Zhao, H.A.; Peng, Y.; Li, M.L. miR-26 family and its target genes in tumorigenesis and development. Crit. Rev. Oncol. Hematol. 2021, 157, 103124. [Google Scholar] [CrossRef]
- Chen, B.; Liu, Y.L.; Jin, X.W.; Lu, W.L.; Liu, J.J.; Xia, Z.J.; Yuan, Q.; Zhao, X.; Xu, N.Z.; Liang, S.F. MicroRNA-26a regulates glucose metabolism by direct targeting PDHX in colorectal cancer cells. BMC Cancer 2014, 14, 443. [Google Scholar] [CrossRef]
- Liu, X.X.; Li, X.J.; Zhang, B.; Liang, Y.J.; Zhou, C.X.; Cao, D.X.; He, M.; Chen, G.Q.; He, J.R.; Zhao, Q. MicroRNA-26b is underexpressed in human breast cancer and induces cell apoptosis by targeting SLC7A11. FEBS Lett. 2011, 585, 1363–1367. [Google Scholar] [CrossRef]
- Jin, F.F.; Wang, Y.B.; Li, M.Z.; Zhu, Y.A.; Liang, H.W.; Wang, C.; Wang, F.; Zhang, C.Y.; Zen, K.; Li, L.M. MiR-26 enhances chemosensitivity and promotes apoptosis of hepatocellular carcinoma cells through inhibiting autophagy. Cell Death Dis. 2017, 8, e2540. [Google Scholar] [CrossRef]
- Bu, W.J.; Fang, Z.; Li, W.L.; Wang, X.; Dong, M.J.; Tao, Q.Y.; Zhang, L.; Xu, Y.Q. LINC00240 sponges miR-4465 to promote proliferation, migration, and invasion of hepatocellular carcinoma cells via HGF/c-MET signaling pathway. Eur. Rev. Med. Pharmacol. Sci. 2020, 24, 10452–10461. [Google Scholar] [CrossRef]
- Cao, W.P.; Zeng, Z.R.; He, Z.W.; Lei, S. Hypoxic pancreatic stellate cell-derived exosomal mirnas promote proliferation and invasion of pancreatic cancer through the PTEN/AKT pathway. Aging 2021, 13, 7120–7132. [Google Scholar] [CrossRef]
- Li, Q.G.; Xiao, T.; Zhu, W.; Yu, Z.Z.; Huang, X.P.; Yi, H.; Lu, S.S.; Tang, Y.Y.; Huang, W.; Xiao, Z.Q. HDAC7 promotes the oncogenicity of nasopharyngeal carcinoma cells by miR-4465-EphA2 signaling axis. Cell Death Dis. 2020, 11, 322. [Google Scholar] [CrossRef]
- Zhong, Q.; Wang, Z.Q.; Liao, X.H.; Wu, R.R.; Guo, X.Q. LncRNA GAS5/miR-4465 axis regulates the malignant potential of nasopharyngeal carcinoma by targeting COX2. Cell Cycle 2020, 19, 3004–3017. [Google Scholar] [CrossRef]
- Zhao, H.; Wang, A.X.; Zhang, Z.W. LncRNA SDHAP1 confers paclitaxel resistance of ovarian cancer by regulating EIF4G2 expression via miR-4465. J. Biochem. 2020, 168, 171–181. [Google Scholar] [CrossRef] [PubMed]
- Wu, Y. Long noncoding RNA SNHG6 promotes cell proliferation and migration through sponging mir-4465 in ovarian clear cell carcinoma. Gynecol. Oncol. 2019, 154, 69. [Google Scholar] [CrossRef]
- Sun, J.; Tian, X.; Lu, S.Q.; Hu, H.B. MicroRNA-4465 suppresses tumor proliferation and metastasis in non-small cell lung cancer by directly targeting the oncogene EZH2. Biomed. Pharmacother. 2017, 96, 1358–1362. [Google Scholar] [CrossRef] [PubMed]
- Tang, X.; Wen, X.M.; Li, Z.Y.; Wen, D.X.; Lin, L.; Liu, J.Q.; Li, M.Y. Hsa_circ_0102171 aggravates the progression of cervical cancer through targeting miR-4465/CREBRF axis. J. Cell. Physiol. 2021, 236, 4973–4984. [Google Scholar] [CrossRef]
- Kawazoe, H.; Bilim, V.N.; Ugolkov, A.V.; Yuuki, K.; Naito, S.; Nagaoka, A.; Kato, T.; Tomita, Y. GSK-3 inhibition in vitro and in vivo enhances antitumor effect of sorafenib in renal cell carcinoma (RCC). Biochem. Biophys. Res. Commun. 2012, 423, 490–495. [Google Scholar] [CrossRef]
- Bai, S.H.; Wu, Y.Y.; Yan, Y.L.; Shao, S.; Zhang, J.Z.; Liu, J.X.; Hui, B.N.; Liu, R.; Ma, H.L.; Zhang, X.Z.; et al. Construct a circRNA/miRNA/mRNA regulatory network to explore potential pathogenesis and therapy options of clear cell renal cell carcinoma. Sci. Rep. 2020, 10, 13659. [Google Scholar] [CrossRef]
- Roquid, K.A.R.; Alcantara, K.M.M.; Garcia, R.L. Identification and validation of mRNA 3′untranslated regions of DNMT3B and TET3 as novel competing endogenous RNAs of the tumor suppressor PTEN. Int. J. Oncol. 2020, 56, 544–558. [Google Scholar] [CrossRef]
- Tao, Z.T.; Feng, C.X.; Mao, C.M.; Ren, J.; Tai, Y.S.; Guo, H.J.; Pu, M.; Zhou, Y.; Wang, G.H.; Wang, M. MiR-4465 directly targets PTEN to inhibit AKT/mTOR pathway-mediated autophagy. Cell Stress Chaperones 2019, 24, 105–113. [Google Scholar] [CrossRef]
- Onorati, A.V.; Dyczynski, M.; Ojha, R.; Amaravadi, R.K. Targeting Autophagy in Cancer. Cancer 2018, 124, 3307–3318. [Google Scholar] [CrossRef]
- Shaw, R.J.; Cantley, L.C. Ras, PI(3)K and mTOR signalling controls tumour cell growth. Nature 2006, 441, 424–430. [Google Scholar] [CrossRef]
- Greshock, J.; Nathanson, K.; Martin, A.M.; Zhang, L.; Coukos, G.; Weber, B.L.; Zaks, T.Z. Cancer cell lines as genetic models of their parent histology: Analyses based on array comparative genomic hybridization. Cancer Res. 2007, 67, 3594–3600. [Google Scholar] [CrossRef]
- Ben-David, U.; Siranosian, B.; Ha, G.; Tang, H.; Oren, Y.; Hinohara, K.; Strathdee, C.A.; Dempster, J.; Lyons, N.J.; Burns, R.; et al. Genetic and transcriptional evolution alters cancer cell line drug response. Nature 2018, 560, 325–330. [Google Scholar] [CrossRef] [PubMed]
- Yamana, K.; Ohashi, R.; Tomita, Y. Contemporary Drug Therapy for Renal Cell Carcinoma-Evidence Accumulation and Histological Implications in Treatment Strategy. Biomedicines 2022, 10, 2840. [Google Scholar] [CrossRef] [PubMed]
- Kazama, A.; Anraku, T.; Kuroki, H.; Shirono, Y.; Murata, M.; Bilim, V.; Ugolkov, A.; Saito, K.; Tomita, Y. Development of patient-derived tumor organoids and a drug testing model for renal cell carcinoma. Oncol. Rep. 2021, 46, 1–8. [Google Scholar] [CrossRef] [PubMed]
- Kamps, R.; Brandao, R.D.; van den Bosch, B.J.; Paulussen, A.D.C.; Xanthoulea, S.; Blok, M.J.; Romano, A. Next-Generation Sequencing in Oncology: Genetic Diagnosis, Risk Prediction and Cancer Classification. Int. J. Mol. Sci. 2017, 18, 308. [Google Scholar] [CrossRef]
- Fiorentino, M.; Gruppioni, E.; Massari, F.; Giunchi, F.; Altimari, A.; Ciccarese, C.; Bimbatti, D.; Scarpa, A.; Iacovelli, R.; Porta, C.; et al. Wide spetcrum mutational analysis of metastatic renal cell cancer: A retrospective next generation sequencing approach. Oncotarget 2017, 8, 7328–7335. [Google Scholar] [CrossRef]




| Antibody Name | Product Code | Working Concentration | Manufacture |
|---|---|---|---|
| Western blotting | |||
| GSK-3β Rabbit monoclonal antibody | #12456/D5C5Z | 1:1000 | Cell Signaling Technology |
| GSK-3α Rabbit monoclonal antibody | #4337/D80E6 | 1:1000 | Cell Signaling Technology |
| Purified Mouse Anti-XIAP, clone 28 | 610716 | 1:250 | BD Transduction Laboratories |
| BCL2 monoclonal antibody, clone 124 | MAB11332 | 1:200 | Abnova, Taipei, Taiwan |
| β-Actin Mouse monoclonal antibody | #3700/8H10D10 | 1:1000 | Cell Signaling Technology |
| Anti-Mouse IgG, HRP-Linked Whole Ab Sheep | NA931 | 1:2500 | Cytiva, Tokyo, Japan |
| Anti-Rabbit IgG, HRP-Linked Whole Ab Donkey | NA934 | 1:10,000 | Cytiva |
| Immunocytochemistry | |||
| GSK-3β Rabbit monoclonal antibody | #12456/D5C5Z | 1:400 | Cell Signaling Technology |
Disclaimer/Publisher’s Note: The statements, opinions and data contained in all publications are solely those of the individual author(s) and contributor(s) and not of MDPI and/or the editor(s). MDPI and/or the editor(s) disclaim responsibility for any injury to people or property resulting from any ideas, methods, instructions or products referred to in the content. |
© 2023 by the authors. Licensee MDPI, Basel, Switzerland. This article is an open access article distributed under the terms and conditions of the Creative Commons Attribution (CC BY) license (https://creativecommons.org/licenses/by/4.0/).
Share and Cite
Murata, M.; Bilim, V.; Shirono, Y.; Kazama, A.; Hiruma, K.; Tasaki, M.; Tomita, Y. MicroRNAs as Potential Regulators of GSK-3β in Renal Cell Carcinoma. Curr. Issues Mol. Biol. 2023, 45, 7432-7448. https://doi.org/10.3390/cimb45090470
Murata M, Bilim V, Shirono Y, Kazama A, Hiruma K, Tasaki M, Tomita Y. MicroRNAs as Potential Regulators of GSK-3β in Renal Cell Carcinoma. Current Issues in Molecular Biology. 2023; 45(9):7432-7448. https://doi.org/10.3390/cimb45090470
Chicago/Turabian StyleMurata, Masaki, Vladimir Bilim, Yuko Shirono, Akira Kazama, Kaede Hiruma, Masayuki Tasaki, and Yoshihiko Tomita. 2023. "MicroRNAs as Potential Regulators of GSK-3β in Renal Cell Carcinoma" Current Issues in Molecular Biology 45, no. 9: 7432-7448. https://doi.org/10.3390/cimb45090470
APA StyleMurata, M., Bilim, V., Shirono, Y., Kazama, A., Hiruma, K., Tasaki, M., & Tomita, Y. (2023). MicroRNAs as Potential Regulators of GSK-3β in Renal Cell Carcinoma. Current Issues in Molecular Biology, 45(9), 7432-7448. https://doi.org/10.3390/cimb45090470

