SUMO-Activating Enzyme Subunit 1 Is Associated with Poor Prognosis, Tumor Progression, and Radio-Resistance in Colorectal Cancer
Abstract
:1. Introduction
2. Materials and Methods
2.1. Patients
2.2. IHC Staining
2.3. Cell Culture
2.4. Transfection
2.5. Cell Viability
2.6. Western Blot Analysis
2.7. Flow Cytometry
2.8. Colony Formation
2.9. Animal Model
2.10. Data Analysis
3. Results
3.1. Correlation between SAE1 Expression and Clinical Parameters
3.2. Survival Analysis
3.3. SAE1 Protein Expression with SAE1 siRNA in CRC Cells
3.4. Silencing of SAE1 Inhibited CRC Cell Proliferation
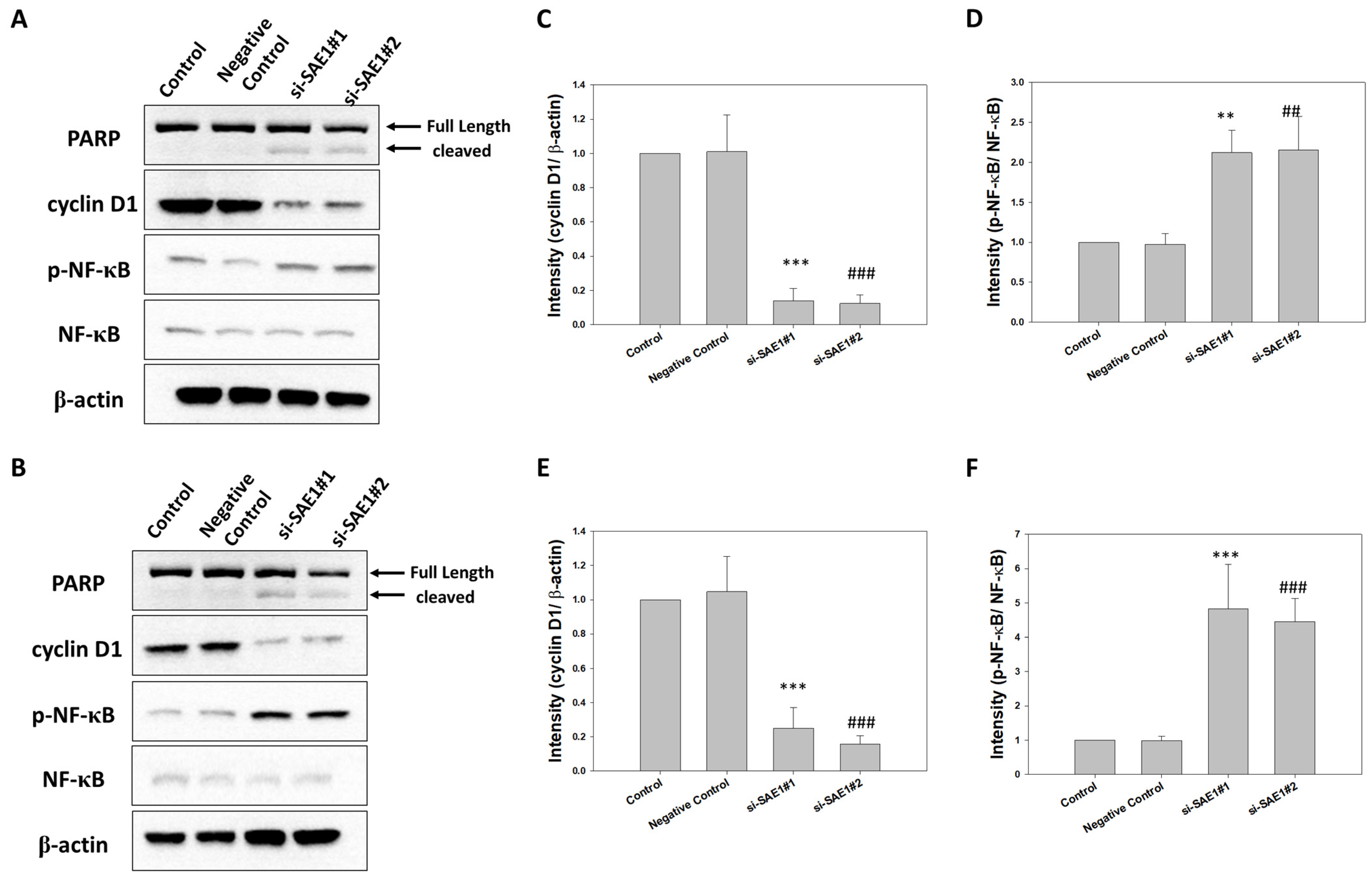
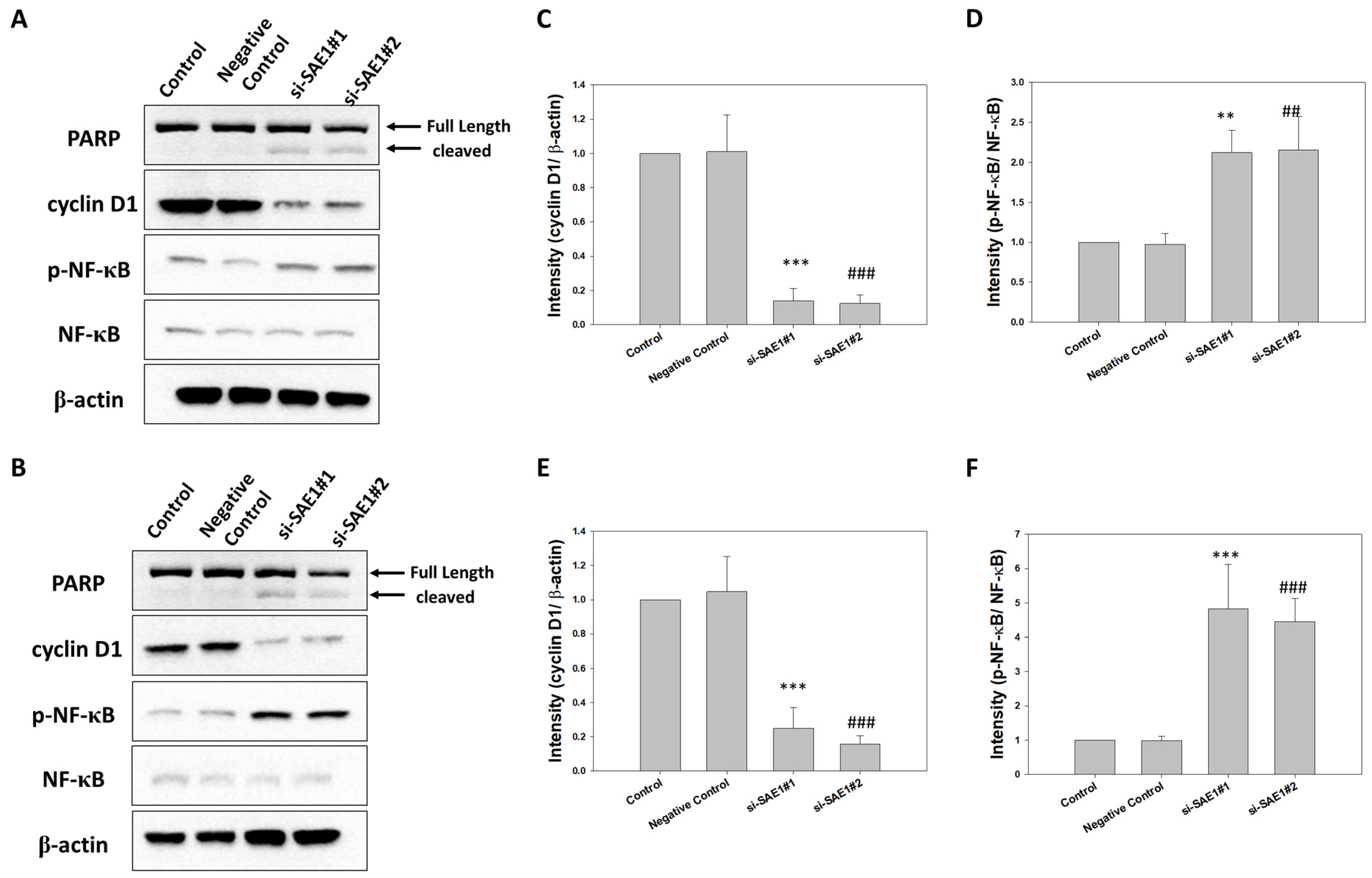
3.5. SAE1 Silencing Regulated PARP, Cyclin D1, p-NF-κB, and NF-κB Protein Expression
3.6. SAE1 siRNA Attenuated Growth of CRC in Nude Mice
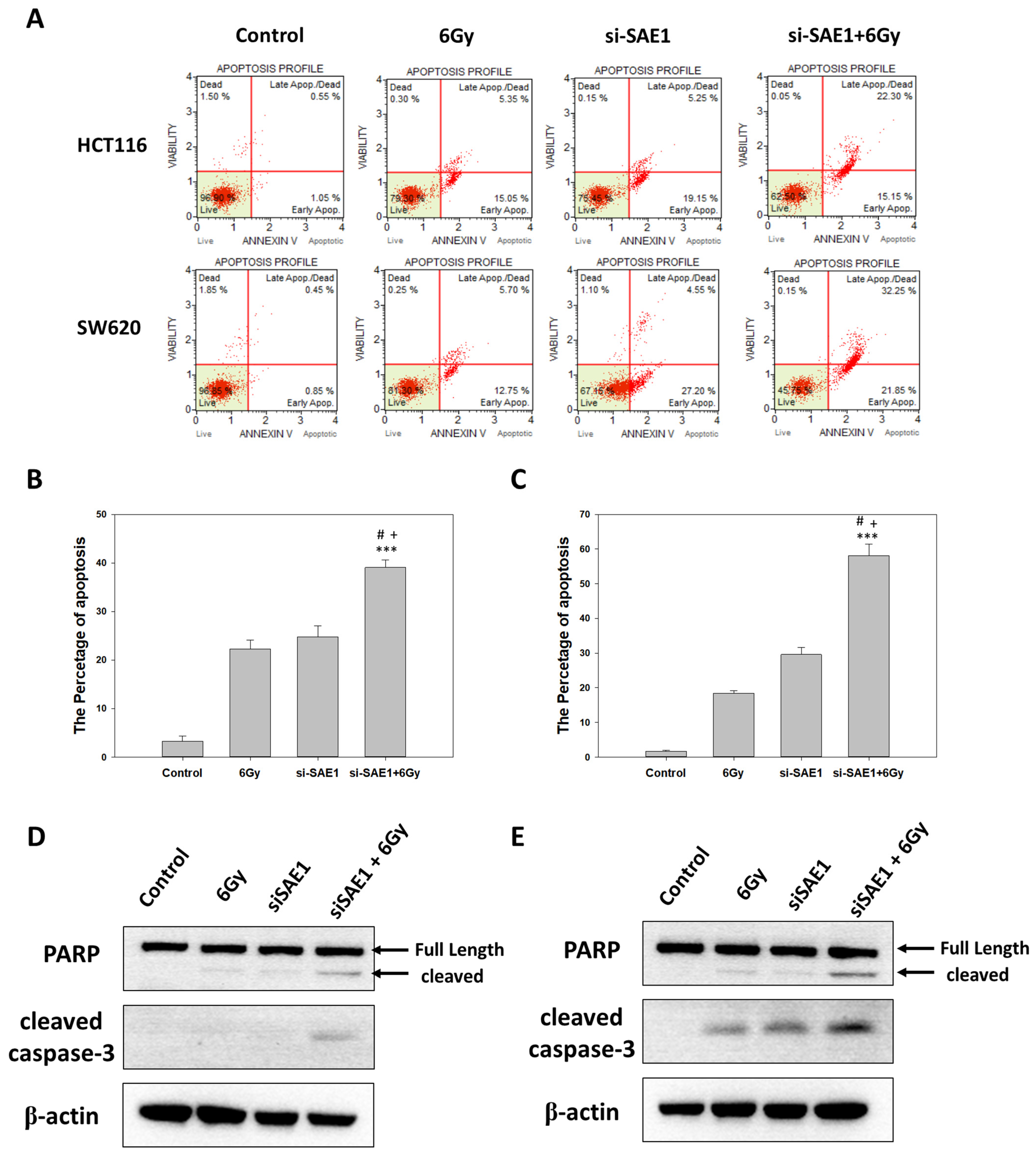
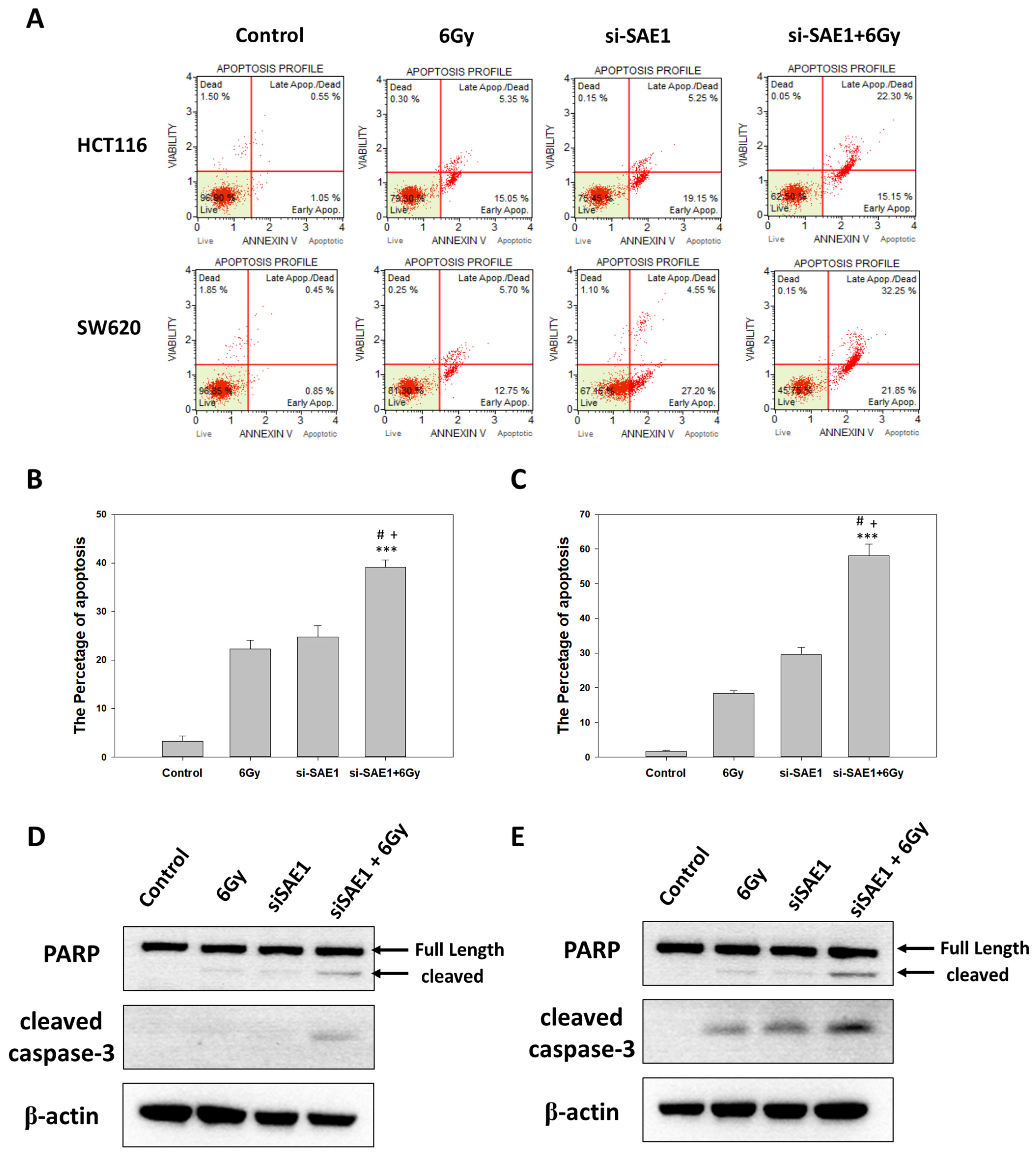
3.7. SAE1 Mediated Effect of Radiotherapy in CRCs
4. Discussion
5. Conclusions
Author Contributions
Funding
Institutional Review Board Statement
Informed Consent Statement
Data Availability Statement
Conflicts of Interest
References
- Tepus, M.; Yau, T.O. Non-Invasive Colorectal Cancer Screening: An Overview. Gastrointest. Tumors 2020, 7, 62–73. [Google Scholar] [CrossRef]
- Spitzner, M.; Ebner, R.; Wolff, H.A.; Ghadimi, B.M.; Wienands, J.; Grade, M. STAT3: A Novel Molecular Mediator of Resistance to Chemoradiotherapy. Cancers 2014, 6, 1986–2011. [Google Scholar] [PubMed]
- Kekelidze, M.; D’Errico, L.; Pansini, M.; Tyndall, A.; Hohmann, J. Colorectal cancer: Current imaging methods and future perspectives for the diagnosis, staging and therapeutic response evaluation. World J. Gastroenterol. 2013, 19, 8502–8514. [Google Scholar] [CrossRef]
- An, X.; Lin, X.; Wang, F.H.; Goodman, K.; Cai, P.Q.; Kong, L.H.; Fang, Y.J.; Gao, Y.H.; Lin, J.Z.; Wan, D.S.; et al. Short term results of neoadjuvant chemoradiotherapy with fluoropyrimidine alone or in combination with oxaliplatin in locally advanced rectal cancer: A meta analysis. Eur. J. Cancer 2013, 49, 843–851. [Google Scholar] [CrossRef]
- Crane, C.H.; Skibber, J.M.; Feig, B.W.; Vauthey, J.N.; Thames, H.D.; Curley, S.A.; Rodriguez-Bigas, M.A.; Wolff, R.A.; Ellis, L.M.; Delclos, M.E.; et al. Response to preoperative chemoradiation increases the use of sphincter-preserving surgery in patients with locally advanced low rectal carcinoma. Cancer 2003, 97, 517–524. [Google Scholar] [CrossRef] [PubMed]
- Lee, Y.C.; Hsieh, C.C.; Chuang, J.P. Prognostic significance of partial tumor regression after preoperative chemoradiotherapy for rectal cancer: A meta-analysis. Dis. Colon Rectum 2013, 56, 1093–1101. [Google Scholar] [CrossRef] [PubMed]
- Valentini, V.; Coco, C.; Picciocchi, A.; Morganti, A.G.; Trodella, L.; Ciabattoni, A.; Cellini, F.; Barbaro, B.; Cogliandolo, S.; Nuzzo, G.; et al. Does downstaging predict improved outcome after preoperative chemoradiation for extraperitoneal locally advanced rectal cancer? A long-term analysis of 165 patients. Int. J. Radiat. Oncol. Biol. Phys. 2002, 53, 664–674. [Google Scholar] [CrossRef] [PubMed]
- Farrugia, M.K.; Long, M.D.; Mattson, D.M.; Flaherty, L.T.; Dong, B.; Cortes Gomez, E.; Wei, L.; Witkiewicz, A.K.; Yao, S.; Kalinski, P.; et al. Concurrent Aspirin Use Is Associated with Improved Outcome in Rectal Cancer Patients Who Undergo Chemoradiation Therapy. Cancers 2021, 13, 205. [Google Scholar] [CrossRef]
- Guillem, J.G.; Chessin, D.B.; Cohen, A.M.; Shia, J.; Mazumdar, M.; Enker, W.; Paty, P.B.; Weiser, M.R.; Klimstra, D.; Saltz, L.; et al. Long-term oncologic outcome following preoperative combined modality therapy and total mesorectal excision of locally advanced rectal cancer. Ann. Surg. 2005, 241, 829–836; discussion 836–838. [Google Scholar] [CrossRef]
- van den Brink, M.; Stiggelbout, A.M.; van den Hout, W.B.; Kievit, J.; Klein Kranenbarg, E.; Marijnen, C.A.; Nagtegaal, I.D.; Rutten, H.J.; Wiggers, T.; van de Velde, C.J. Clinical nature and prognosis of locally recurrent rectal cancer after total mesorectal excision with or without preoperative radiotherapy. J. Clin. Oncol. 2004, 22, 3958–3964. [Google Scholar] [CrossRef]
- Yang, Y.; He, Y.; Wang, X.; Liang, Z.; He, G.; Zhang, P.; Zhu, H.; Xu, N.; Liang, S. Protein SUMOylation modification and its associations with disease. Open Biol. 2017, 7, 170167. [Google Scholar] [CrossRef] [PubMed]
- Seeler, J.S.; Dejean, A. SUMO and the robustness of cancer. Nat. Rev. Cancer 2017, 17, 184–197. [Google Scholar] [CrossRef] [PubMed]
- Kessler, B.M.; Bursomanno, S.; McGouran, J.F.; Hickson, I.D.; Liu, Y. Biochemical and Mass Spectrometry-Based Approaches to Profile SUMOylation in Human Cells. Methods Mol. Biol. 2017, 1491, 131–144. [Google Scholar]
- Ong, J.R.; Bamodu, O.A.; Khang, N.V.; Lin, Y.K.; Yeh, C.T.; Lee, W.H.; Cherng, Y.G. SUMO-Activating Enzyme Subunit 1 (SAE1) Is a Promising Diagnostic Cancer Metabolism Biomarker of Hepatocellular Carcinoma. Cells 2021, 10, 178. [Google Scholar] [CrossRef] [PubMed]
- Wang, Q.; Zhong, W.; Deng, L.; Lin, Q.; Lin, Y.; Liu, H.; Xu, L.; Lu, L.; Chen, Y.; Huang, J.; et al. The Expression and Prognostic Value of SUMO1-Activating Enzyme Subunit 1 and Its Potential Mechanism in Triple-Negative Breast Cancer. Front. Cell Dev. Biol. 2021, 9, 729211. [Google Scholar] [CrossRef]
- Yang, Y.; Liang, Z.; Xia, Z.; Wang, X.; Ma, Y.; Sheng, Z.; Gu, Q.; Shen, G.; Zhou, L.; Zhu, H.; et al. SAE1 promotes human glioma progression through activating AKT SUMOylation-mediated signaling pathways. Cell Commun. Signal 2019, 17, 82. [Google Scholar] [CrossRef]
- Zlobec, I.; Lugli, A. Prognostic and predictive factors in colorectal cancer. Postgrad. Med. J. 2008, 61, 561–569. [Google Scholar] [CrossRef]
- Philip, Q.; Geraint, T.W.; Nadine, E.; Arzu, E.; Françoise, P.; Iris, N. The future of the TNM staging system in colorectal cancer: Time for a debate? Lancet Oncol. 2007, 8, 651–657. [Google Scholar]
- Giacomo, P.; Angelica, S.; Romano, C.; Giuseppe, P. TNM staging system of colorectal carcinoma: A critical appraisal of challenging issues. Arch. Pathol. Lab. Med. 2010, 134, 837–852. [Google Scholar]
- John, M.C.; Barbara, H.J. Genetics and Genetic Biomarkers in Sporadic Colorectal Cancer. Gastroenterology 2015, 149, 1177–1190. [Google Scholar]
- Eifler, K.; Vertegaal, A.C.O. SUMOylation-Mediated Regulation of Cell Cycle Progression and Cancer. Trends Biochem. Sci. 2015, 40, 779–793. [Google Scholar] [CrossRef] [PubMed]
- Vertegaal, A.C.O. Signalling mechanisms and cellular functions of SUMO. Nat. Rev. Mol. Cell Biol. 2022, 23, 715–731. [Google Scholar] [CrossRef]
- Guerillon, C.; Smedegaard, S.; Hendriks, I.A.; Nielsen, M.L.; Mailand, N. Multisite SUMOylation restrains DNA polymerase eta interactions with DNA damage sites. J. Biol. Chem. 2020, 295, 8350–8362. [Google Scholar] [CrossRef]
- Kessler, J.D.; Kahle, K.T.; Sun, T.; Meerbrey, K.L.; Schlabach, M.R.; Schmitt, E.M.; Skinner, S.O.; Xu, Q.; Li, M.Z.; Hartman, Z.C.; et al. A SUMOylation-dependent transcriptional subprogram is required for Myc-driven tumorigenesis. Science 2012, 335, 348–353. [Google Scholar] [CrossRef] [PubMed]
- Mattoscio, D.; Chiocca, S. SUMO pathway components as possible cancer biomarkers. Future Oncol. 2015, 11, 1599–1610. [Google Scholar] [CrossRef] [PubMed]
- Dou, H.; Huang, C.; Singh, M.; Carpenter, P.B.; Yeh, E.T. Regulation of DNA repair through deSUMOylation and SUMOylation of replication protein A complex. Mol. Cell 2010, 39, 333–345. [Google Scholar] [CrossRef]
- Dou, H.; Huang, C.; Van Nguyen, T.; Lu, L.S.; Yeh, E.T. SUMOylation and de-SUMOylation in response to DNA damage. FEBS Lett. 2011, 585, 2891–2896. [Google Scholar] [CrossRef]
- Chauhan, A.K.; Sun, Y.; Zhu, Q.; Wani, A.A. Timely upstream events regulating nucleotide excision repair by ubiquitin-proteasome system: Ubiquitin guides the way. DNA Repair 2021, 103, 103128. [Google Scholar] [CrossRef]
- Strzalka, W.; Zglobicki, P.; Kowalska, E.; Bazant, A.; Dziga, D.; Banas, A.K. The Dark Side of UV-Induced DNA Lesion Repair. Genes 2020, 11, 1450. [Google Scholar] [CrossRef]
- Gao, A.; Zou, J.; Mao, Z.; Zhou, H.; Zeng, G. SUMO2-mediated SUMOylation of SH3GLB1 promotes ionizing radiation-induced hypertrophic cardiomyopathy through mitophagy activation. Eur. J. Pharmacol. 2022, 924, 174980. [Google Scholar] [CrossRef]
- Rauth, S.; Karmakar, S.; Shah, A.; Seshacharyulu, P.; Nimmakayala, R.K.; Ganguly, K.; Bhatia, R.; Muniyan, S.; Kumar, S.; Dutta, S.; et al. SUMO Modification of PAF1/PD2 Enables PML Interaction and Promotes Radiation Resistance in Pancreatic Ductal Adenocarcinoma. Mol. Cell Biol. 2021, 41, e0013521. [Google Scholar] [CrossRef] [PubMed]








| Number of Patients | SAE-1 Expression (n, %) | p-Value | ||
|---|---|---|---|---|
| Low | High | |||
| Sex | 0.414 | |||
| Male | 100 | 61 (37.9%) | 39 (24.2%) | |
| Female | 61 | 33 (20.5%) | 28 (17.4%) | |
| Age | 0.187 | |||
| ≥60 | 37 | 18 (11.2%) | 19 (11.8%) | |
| <60 | 124 | 76 (47.2%) | 48 (29.8%) | |
| Tumor size | 0.191 | |||
| ≥5 cm | 60 | 31 (19.3%) | 29 (18.0%) | |
| <5 cm | 101 | 63 (39.1%) | 17 (12.3%) | |
| T stage | 1 | |||
| T1 + T2 | 56 | 33 (20.5%) | 23 (14.3%) | |
| T3 + T4 | 105 | 61 (37.9%) | 44 (27.3%) | |
| N stage | 0.053 | |||
| N0 | 94 | 61 (37.9%) | 33 (20.5%) | |
| N1 + 2 | 67 | 33 (20.5%) | 34 (21.1%) | |
| M stage | 0.006 | |||
| M0 | 120 | 78 (48.4%) | 42 (26.1%) | |
| M1 | 41 | 16 (9.9%) | 25 (15.5%) | |
| Pathologic stage | 0.081 | |||
| I + II | 83 | 54 (33.5%) | 29 (18%) | |
| III + VI | 78 | 40 (24.8%) | 38 (23.6%) | |
| Recurrent | 0.327 | |||
| Yes | 60 | 32 (19.9%) | 28 (17.4%) | |
| No | 101 | 62 (38.5%) | 39 (24.2%) | |
| Vascular invasion | 0.268 | |||
| Yes | 78 | 42 (26.1%) | 26 (22.4%) | |
| No | 83 | 52 (32.3%) | 31 (19.3%) | |
| Perineural invasion | 0.423 | |||
| Yes | 31 | 16 (9.9%) | 15 (9.3%) | |
| No | 130 | 78 (48.4%) | 52 (32.3%) | |
| Overall Survival (OS) | ||||||
|---|---|---|---|---|---|---|
| Univariate Analysis | Multivariate Analysis | |||||
| Relative Risk | 95% CI | p-Value | Relative Risk | 95% CI | p-Value | |
| Sex | 0.958 | 0.591–1.552 | 0.860 | |||
| Age | 1.531 | 0.804–2.917 | 0.195 | |||
| Tumor size | 0.984 | 0.605–1.599 | 0.948 | |||
| T stage | 0.543 | 0.313–0.941 | 0.029 | 1.178 | 0.622–2.232 | 0.615 |
| N stage | 0.323 | 0.200–0.521 | <0.001 | 0.888 | 0.313–2.520 | 0.823 |
| M stage | 0.100 | 0.059–0.170 | <0.001 | 0.170 | 0.085–0.339 | <0.001 |
| Pathologic stage | 0.215 | 0.128–0.361 | <0.001 | 0.478 | 0.155–1.476 | 0.199 |
| Recurrence | 0.567 | 0.355–0.907 | 0.018 | 0.764 | 0.458–1.275 | 0.304 |
| SAE-1 | 0.340 | 0.205–0.562 | <0.001 | 0.383 | 0.223–0.655 | <0.001 |
| Vascular invasion | 0.611 | 0.207–0.554 | <0.001 | 0.937 | 0.314–2.799 | 0.908 |
| Perineural invasion | 0.042 | 0.336–0.947 | 0.03 | 1.110 | 0.618–1.992 | 0.728 |
Disclaimer/Publisher’s Note: The statements, opinions and data contained in all publications are solely those of the individual author(s) and contributor(s) and not of MDPI and/or the editor(s). MDPI and/or the editor(s) disclaim responsibility for any injury to people or property resulting from any ideas, methods, instructions or products referred to in the content. |
© 2023 by the authors. Licensee MDPI, Basel, Switzerland. This article is an open access article distributed under the terms and conditions of the Creative Commons Attribution (CC BY) license (https://creativecommons.org/licenses/by/4.0/).
Share and Cite
Wu, Y.-J.; Huang, S.-T.; Chang, Y.-H.; Lin, S.-Y.; Lin, W.-L.; Chen, Y.-J.; Chien, S.-T. SUMO-Activating Enzyme Subunit 1 Is Associated with Poor Prognosis, Tumor Progression, and Radio-Resistance in Colorectal Cancer. Curr. Issues Mol. Biol. 2023, 45, 8013-8026. https://doi.org/10.3390/cimb45100506
Wu Y-J, Huang S-T, Chang Y-H, Lin S-Y, Lin W-L, Chen Y-J, Chien S-T. SUMO-Activating Enzyme Subunit 1 Is Associated with Poor Prognosis, Tumor Progression, and Radio-Resistance in Colorectal Cancer. Current Issues in Molecular Biology. 2023; 45(10):8013-8026. https://doi.org/10.3390/cimb45100506
Chicago/Turabian StyleWu, Yueh-Jung, Siang-Ting Huang, Ya-Hui Chang, Shih-Yi Lin, Weng-Ling Lin, Ying-Jung Chen, and Shang-Tao Chien. 2023. "SUMO-Activating Enzyme Subunit 1 Is Associated with Poor Prognosis, Tumor Progression, and Radio-Resistance in Colorectal Cancer" Current Issues in Molecular Biology 45, no. 10: 8013-8026. https://doi.org/10.3390/cimb45100506
APA StyleWu, Y.-J., Huang, S.-T., Chang, Y.-H., Lin, S.-Y., Lin, W.-L., Chen, Y.-J., & Chien, S.-T. (2023). SUMO-Activating Enzyme Subunit 1 Is Associated with Poor Prognosis, Tumor Progression, and Radio-Resistance in Colorectal Cancer. Current Issues in Molecular Biology, 45(10), 8013-8026. https://doi.org/10.3390/cimb45100506

