Proteomics Analysis of Antitumor Activity of Agrimonia pilosa Ledeb. in Human Oral Squamous Cell Carcinoma Cells
Abstract
:1. Introduction
2. Materials and Methods
2.1. Cell Cultures
2.2. Preparation of A. pilosa Root Extract
2.3. Cell Viability Assay
2.4. Cell Apoptosis Assay
2.5. Two-Dimensional Gel Electrophoresis (2D-GE)
2.6. Real-Time Quantitative PCR Analysis
2.7. Western Blot Analysis
2.8. LC-MS/MS for Peptide Analysis
2.9. Database Searching
2.10. Heterogeneous Nuclear Ribonucleoprotein (hnRNP) siRNA Treatment
2.11. Statistical Analysis
3. Results
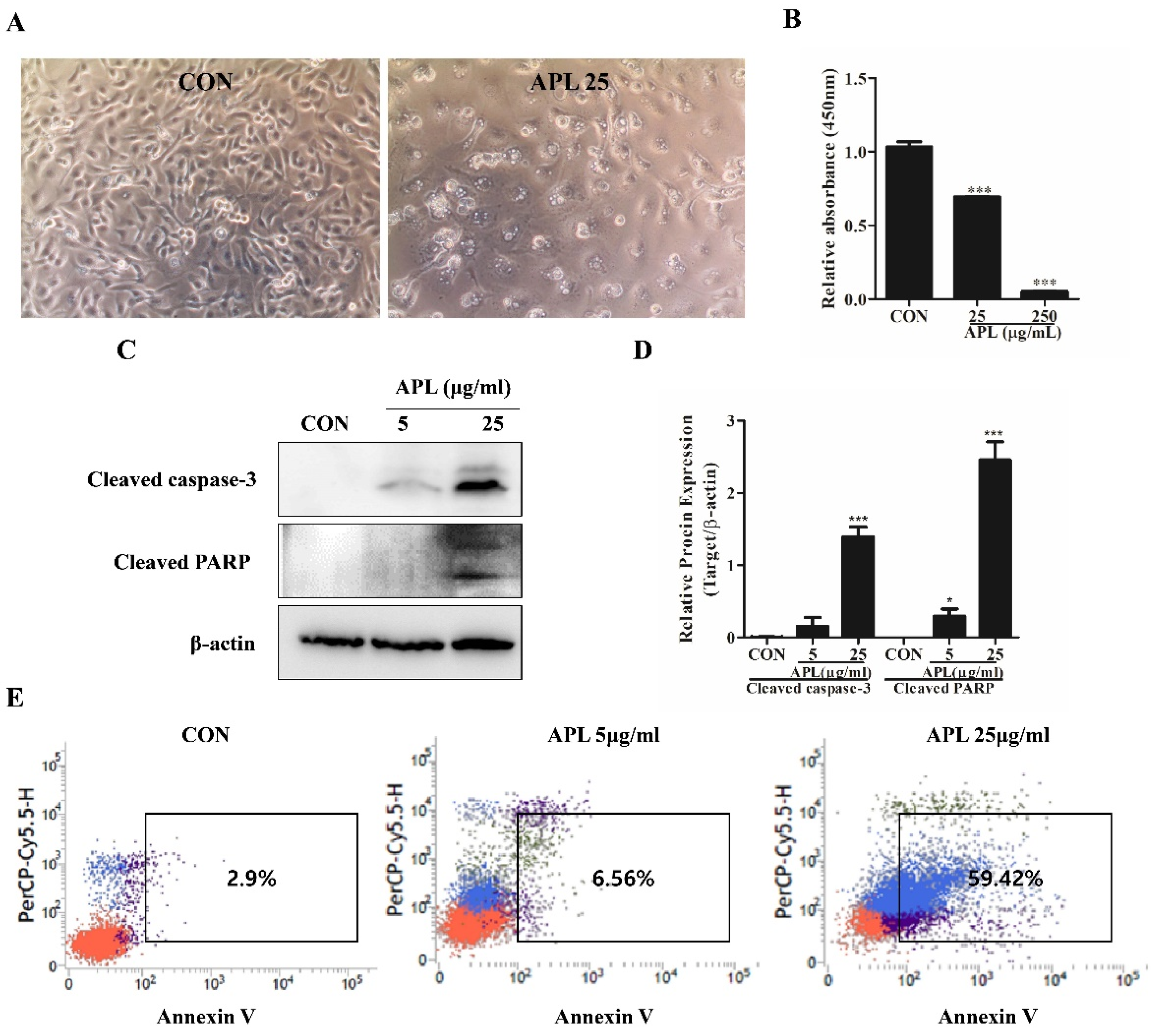
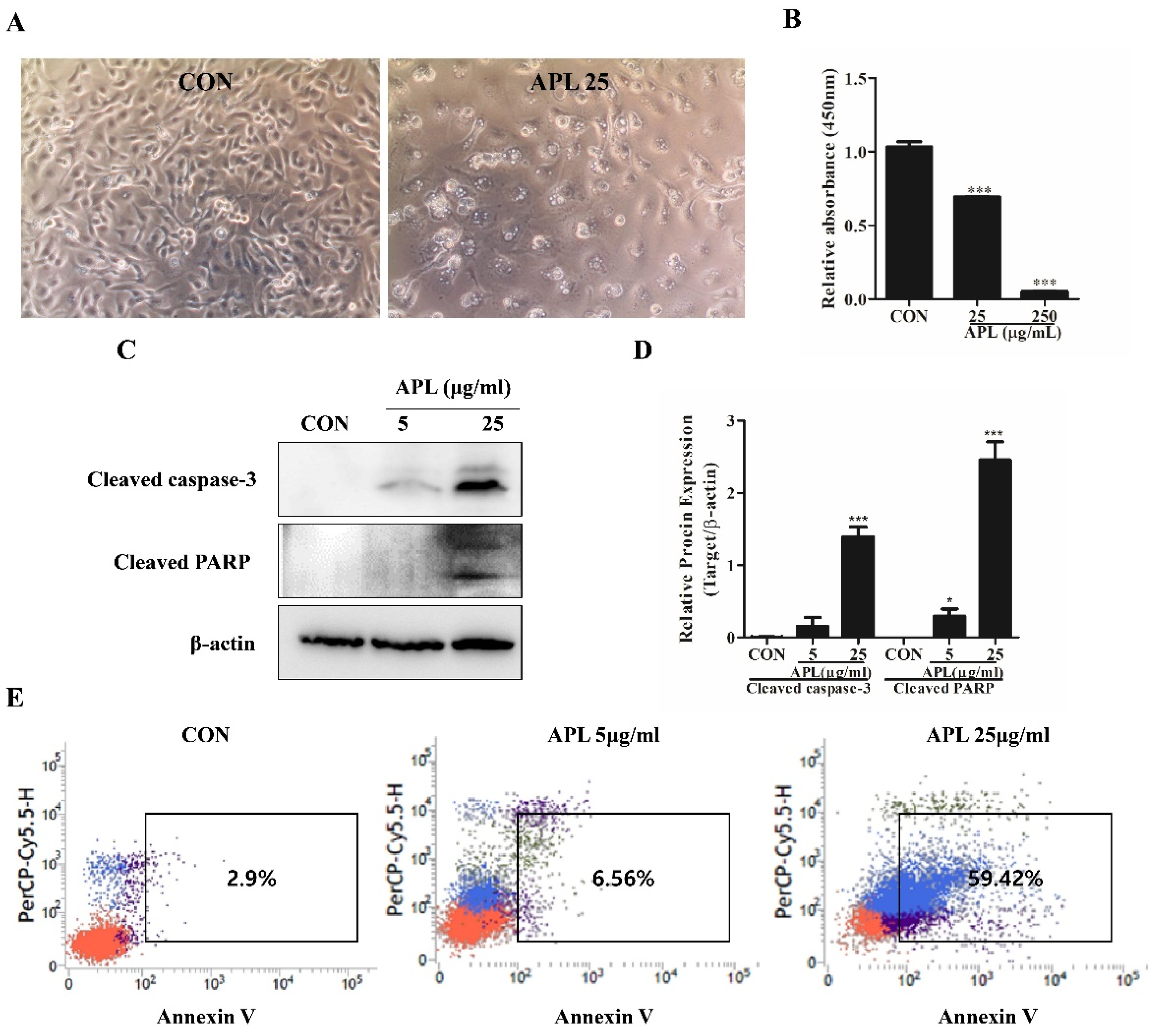
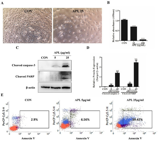
3.1. Effects of APL Treatment on YD-10B Cell Proliferation and Apoptosis
3.2. Identification of Differentially Expressed Proteins in APL-Treated and Non-Treated YD-10B Cells
3.3. Effect of APL Treatment on hnRNP Family Proteins Expression in YD-10B Cells
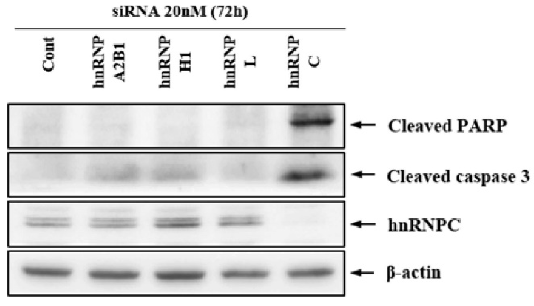
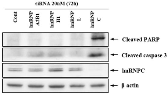
3.4. Apoptosis Effect of hnRNP Protein Silencing in YD-10B Cells
4. Discussion
5. Conclusions
Author Contributions
Funding
Conflicts of Interest
References
- Hellyer, P. AI in oral cancer diagnosis. Br. Dent. J. 2022, 232, 629. [Google Scholar] [CrossRef] [PubMed]
- Rahnama, M.; Orzedala-Koszel, U.; Czupkallo, L.; Lobacz, M. Pleomorphic adenoma of the palate: A case report and review of the literature. Contemp. Oncol. 2013, 17, 103–106. [Google Scholar] [CrossRef]
- Amichetti, M.; Graiff, C.; Fellin, G.; Pani, G.; Bolner, A.; Maluta, S.; Valdagni, R. Cisplatin, hyperthermia, and radiation (trimodal therapy) in patients with locally advanced head and neck tumors: A phase I-II study. Int. J. Radiat. Oncol. Biol. Phys. 1993, 26, 801–807. [Google Scholar] [CrossRef]
- Andreadis, C.; Vahtsevanos, K.; Sidiras, T.; Thomaidis, I.; Antoniadis, K.; Mouratidou, D. 5-Fluorouracil and cisplatin in the treatment of advanced oral cancer. Oral Oncol. 2003, 39, 380–385. [Google Scholar] [CrossRef]
- Pezzuto, J.M. Plant-derived anticancer agents. Biochem. Pharmacol. 1997, 53, 121–133. [Google Scholar] [CrossRef]
- Hassanalilou, T.; Ghavamzadeh, S.; Khalili, L. Curcumin and Gastric Cancer: A Review on Mechanisms of Action. J. Gastrointest. Cancer 2019, 50, 185–192. [Google Scholar] [CrossRef]
- Zhou, Y.; Li, Y.; Zhou, T.; Zheng, J.; Li, S.; Li, H.B. Dietary Natural Products for Prevention and Treatment of Liver Cancer. Nutrients 2016, 8, 156. [Google Scholar] [CrossRef] [Green Version]
- Huang, X.M.; Yang, Z.J.; Xie, Q.; Zhang, Z.K.; Zhang, H.; Ma, J.Y. Natural products for treating colorectal cancer: A mechanistic review. Biomed. Pharmacother. 2019, 117, 109142. [Google Scholar] [CrossRef]
- Wang, Y.; Li, Y.; Liu, X.; Cho, W.C. Genetic and epigenetic studies for determining molecular targets of natural product anticancer agents. Curr. Cancer Drug Targets 2013, 13, 506–518. [Google Scholar] [CrossRef]
- Hussain, Y.; Abdullah; Alsharif, K.F.; Aschner, M.; Theyab, A.; Khan, F.; Saso, L.; Khan, H. Therapeutic Role of Carotenoids in Blood Cancer: Mechanistic Insights and Therapeutic Potential. Nutrients 2022, 14, 1949. [Google Scholar] [CrossRef]
- Grochowski, D.M.; Skalicka-Wozniak, K.; Orhan, I.E.; Xiao, J.; Locatelli, M.; Piwowarski, J.P.; Granica, S.; Tomczyk, M. A comprehensive review of agrimoniin. Ann. N. Y. Acad. Sci. 2017, 1401, 166–180. [Google Scholar] [CrossRef] [PubMed]
- Kim, D.S.; Park, K.E.; Kwak, Y.J.; Bae, M.K.; Bae, S.K.; Jang, I.S.; Jang, H.O. Agrimonia pilosa Ledeb Root Extract: Anti-Inflammatory Activities of the Medicinal Herb in LPS-Induced Inflammation. Am. J. Chin. Med. 2020, 48, 1875–1893. [Google Scholar] [CrossRef] [PubMed]
- Hnit, S.S.T.; Ding, R.; Bi, L.; Xie, C.; Yao, M.; De Souza, P.; Xu, L.; Li, Z.; Dong, Q. Agrimol B present in Agrimonia pilosa Ledeb impedes cell cycle progression of cancer cells through G0 state arrest. Biomed. Pharmacother. 2021, 141, 111795. [Google Scholar] [CrossRef] [PubMed]
- Lee, Y.G.; Kang, K.W.; Hong, W.; Kim, Y.H.; Oh, J.T.; Park, D.W.; Ko, M.; Bai, Y.F.; Seo, Y.J.; Lee, S.M.; et al. Potent antiviral activity of Agrimonia pilosa, Galla rhois, and their components against SARS-CoV-2. Bioorg. Med. Chem. 2021, 45, 116329. [Google Scholar] [CrossRef] [PubMed]
- Zhu, L.; Tan, J.; Wang, B.; He, R.; Liu, Y.; Zheng, C. Antioxidant activities of aqueous extract from Agrimonia pilosa Ledeb and its fractions. Chem. Biodivers. 2009, 6, 1716–1726. [Google Scholar] [CrossRef]
- He, L.; Cheng, H.; Chen, F.; Song, S.; Zhang, H.; Sun, W.; Bao, X.; Zhang, H.; He, C. Oxidative Stress-Mediated Antibacterial Activity of the Total Flavonoid Extracted from the Agrimonia pilosa Ledeb. in Methicillin-Resistant Staphylococcusaureus (MRSA). Vet. Sci. 2022, 9, 71. [Google Scholar] [CrossRef]
- Huang, W.; Jin, S.; Yang, W.; Tian, S.; Meng, C.; Deng, H.; Wang, C.; Wang, H. Agrimonia pilosa polysaccharide and its sulfate derives facilitate cell proliferation and osteogenic differentiation of MC3T3-E1 cells by targeting miR-107. Int. J. Biol. Macromol. 2020, 157, 616–625. [Google Scholar] [CrossRef]
- Fei, X.; Yuan, W.; Jiang, L.; Wang, H. Opposite effects of Agrimonia pilosa Ledeb aqueous extracts on blood coagulation function. Ann. Transl. Med. 2017, 5, 157. [Google Scholar] [CrossRef] [Green Version]
- Jang, H.H.; Nam, S.Y.; Kim, M.J.; Kim, J.B.; Choi, J.S.; Kim, H.R.; Lee, Y.M. Agrimonia pilosa Ledeb. aqueous extract improves impaired glucose tolerance in high-fat diet-fed rats by decreasing the inflammatory response. BMC Complement. Altern. Med. 2017, 17, 442. [Google Scholar] [CrossRef] [Green Version]
- Cho, S.Y.; Kang, S.; Kim, D.S.; Na, H.J.; Kim, Y.J.; Choi, Y.D.; Cho, N.H. HSP27, ALDH6A1 and Prohibitin Act as a Trio-biomarker to Predict Survival in Late Metastatic Prostate Cancer. Anticancer Res. 2018, 38, 6551–6560. [Google Scholar] [CrossRef]
- Eom, S.Y.; Kim, M.M. The inhibitory effect of Agrimonia Pilosa methanolic extract on matrix metalloproteinases in HT1080 cells. J. Food Biochem. 2021, 45, e13894. [Google Scholar] [CrossRef] [PubMed]
- Trinh, N.T.; Nguyen, T.M.N.; Yook, J.I.; Ahn, S.G.; Kim, S.A. Quercetin and Quercitrin from Agrimonia pilosa Ledeb Inhibit the Migration and Invasion of Colon Cancer Cells through the JNK Signaling Pathway. Pharmaceuticals 2022, 15, 364. [Google Scholar] [CrossRef] [PubMed]
- Zhu, X.; Zhang, Y.; Wang, Y.; Zhang, H.; Wang, X.; Tang, H.; Huang, H.; Zhou, Z.; Chen, B.; Sun, L. Agrimoniin sensitizes pancreatic cancer to apoptosis through ROS-mediated energy metabolism dysfunction. Phytomedicine 2022, 96, 153807. [Google Scholar] [CrossRef] [PubMed]
- Miyamoto, K.; Kishi, N.; Koshiura, R. Antitumor effect of agrimoniin, a tannin of Agrimonia pilosa Ledeb., on transplantable rodent tumors. Jpn. J. Pharmacol. 1987, 43, 187–195. [Google Scholar] [CrossRef]
- Geuens, T.; Bouhy, D.; Timmerman, V. The hnRNP family: Insights into their role in health and disease. Hum. Genet. 2016, 135, 851–867. [Google Scholar] [CrossRef] [Green Version]





| Gene | Forward (5′–3′) | Reverse (3′–5′) |
|---|---|---|
| hnRNP A2B1 | ATTGAGGCCATTGAATTGCCA | GGCCACCTTGATCTCACACTT |
| hnRNP H1 | GAGGACTTCCCTTTGGATGTAG | ATACCTGTGCCCTATTCTTTCC |
| hnRNP L | TTCTGCTTATATGGCAATGTGG | GACTGACCAGGCATGATGG |
| hnRNP K | CCTATGACAGAAGAGGGAGAC | CCCTGTGGTTCATAAGCCATC |
| hnRNP C | GTACCTCCTCCTCCTCCTATTG | CTGGGTCAGCTCCTTCTTAATG |
| β-actin | GGCACCCAGCACAATGAAG | TGCGGTGGACGATGGAGG |
| siRNA | Sequences |
|---|---|
| hnRNP A2B1 | GGAACAUCACCUUAGAGAUTTAUCUCUAAGGUGAUGUUCCTT |
| hnRNP H1 | GCUCAAGGUAUUCGUUUCATTUGAAACGAAUACCUUGAGCTT |
| hnRNP L | GCAGCCGACAACCAAAUAUTTAUAUUUGGUUGUCGGCUGCTT |
| hnRNP C | CGUCAGCGUGUAUCAGGAATTUUCCUGAUACACGCUGACGTT |
Publisher’s Note: MDPI stays neutral with regard to jurisdictional claims in published maps and institutional affiliations. |
© 2022 by the authors. Licensee MDPI, Basel, Switzerland. This article is an open access article distributed under the terms and conditions of the Creative Commons Attribution (CC BY) license (https://creativecommons.org/licenses/by/4.0/).
Share and Cite
Kim, T.-Y.; Koh, K.-S.; Ju, J.-M.; Kwak, Y.-J.; Bae, S.-K.; Jang, H.-O.; Kim, D.-S. Proteomics Analysis of Antitumor Activity of Agrimonia pilosa Ledeb. in Human Oral Squamous Cell Carcinoma Cells. Curr. Issues Mol. Biol. 2022, 44, 3324-3334. https://doi.org/10.3390/cimb44080229
Kim T-Y, Koh K-S, Ju J-M, Kwak Y-J, Bae S-K, Jang H-O, Kim D-S. Proteomics Analysis of Antitumor Activity of Agrimonia pilosa Ledeb. in Human Oral Squamous Cell Carcinoma Cells. Current Issues in Molecular Biology. 2022; 44(8):3324-3334. https://doi.org/10.3390/cimb44080229
Chicago/Turabian StyleKim, Tae-Young, Kwang-Soo Koh, Ji-Min Ju, Yeon-Ju Kwak, Soo-Kyung Bae, Hye-Ock Jang, and Da-Sol Kim. 2022. "Proteomics Analysis of Antitumor Activity of Agrimonia pilosa Ledeb. in Human Oral Squamous Cell Carcinoma Cells" Current Issues in Molecular Biology 44, no. 8: 3324-3334. https://doi.org/10.3390/cimb44080229
APA StyleKim, T.-Y., Koh, K.-S., Ju, J.-M., Kwak, Y.-J., Bae, S.-K., Jang, H.-O., & Kim, D.-S. (2022). Proteomics Analysis of Antitumor Activity of Agrimonia pilosa Ledeb. in Human Oral Squamous Cell Carcinoma Cells. Current Issues in Molecular Biology, 44(8), 3324-3334. https://doi.org/10.3390/cimb44080229

