Genome-Wide Association Study Reveals Candidate Genes for Root-Related Traits in Rice
Abstract
1. Introduction
2. Materials and Methods
2.1. Plant Materials
2.2. Evaluation of Main Root Length, Total Number of Roots, and Average Root Length
2.3. Genotyping and Population Structure Analysis
2.4. Genome-Wide Association Study
2.5. Selection and Analysis of Candidate Genes
2.6. Haplotype Analysis
2.7. Epistatic Interaction Analysis
3. Results
3.1. Population Structure and Root Traits
3.2. Genome-Wide Association Study of MRL, ARL, and TRN Traits
3.3. Identification of Candidate Genes for MRL
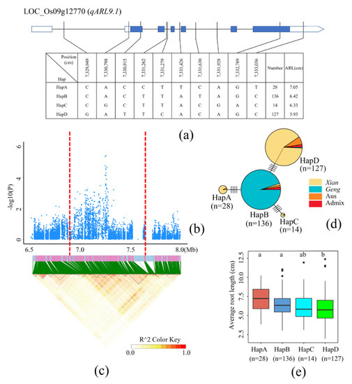
3.4. Identification of Candidate Genes for ARL
3.5. Identification of Candidate Genes for TRN
3.6. GWAS of Rice Root Traits Reveals Abundant Epistatic Interactions
4. Discussion
5. Conclusions
Supplementary Materials
Author Contributions
Funding
Institutional Review Board Statement
Informed Consent Statement
Data Availability Statement
Conflicts of Interest
References
- Seck, P.A.; Diagne, A.; Mohanty, S.; Wopereis, M.C.S. Crops that feed the world 7: Rice. Food Secur. 2012, 4, 7–24. [Google Scholar] [CrossRef]
- Uga, Y.; Sugimoto, K.; Ogawa, S.; Rane, J.; Ishitani, M.; Hara, N.; Kitomi, Y.; Inukai, Y.; Ono, K.; Kanno, N.; et al. Control of root system architecture by DEEPER ROOTING 1 increases rice yield under drought conditions. Nat. Genet. 2013, 45, 1097–1102. [Google Scholar] [CrossRef] [PubMed]
- Huang, X.H.; Kurata, N.; Wei, X.H.; Wang, Z.X.; Wang, A.; Zhao, Q.; Zhao, Y.; Liu, K.Y.; Lu, H.Y.; Li, W.J.; et al. A map of rice genome variation reveals the origin of cultivated rice. Nature 2012, 490, 497–501. [Google Scholar] [CrossRef] [PubMed]
- Wang, H.R.; Vieira, F.G.; Crawford, J.E.; Chu, C.C.; Nielsen, R. Asian wild rice is a hybrid swarm with extensive gene flow and feralization from domesticated rice. Genome Res. 2017, 27, 1029–1038. [Google Scholar] [CrossRef] [PubMed]
- Wang, X.; Wang, W.; Tai, S.; Li, M.; Gao, Q.; Hu, Z.; Hu, W.; Wu, Z.; Zhu, X.; Xie, J.; et al. Selective and comparative genome architecture of Asian cultivated rice (Oryza sativa L.) attributed to domestication and modern breeding. J. Adv. Res. 2022; online ahead of print. [Google Scholar] [CrossRef]
- Zhang, D.; Zhang, H.; Wang, M.; Sun, J.; Qi, Y.; Wang, F.; Wei, X.; Han, L.; Wang, X.; Li, Z.J.T.; et al. Genetic structure and differentiation of Oryza sativa L. in China revealed by microsatellites. Theor. Appl. Genet. 2009, 119, 1105–1117. [Google Scholar] [CrossRef]
- Zhang, L.-B.; Zhu, Q.; Wu, Z.-Q.; Ross-Ibarra, J.; Gaut, B.S.; Ge, S.; Sang, T. Selection on grain shattering genes and rates of rice domestication. New Phytol. 2009, 184, 708–720. [Google Scholar] [CrossRef]
- Garris, A.J.; Tai, T.H.; Coburn, J.; Kresovich, S.; McCouch, S. Genetic structure and diversity in Oryza sativa L. Genetics 2005, 169, 1631–1638. [Google Scholar] [CrossRef]
- Wang, W.S.; Mauleon, R.; Hu, Z.Q.; Chebotarov, D.; Tai, S.S.; Wu, Z.C.; Li, M.; Zheng, T.Q.; Fuentes, R.R.; Zhang, F.; et al. Genomic variation in 3,010 diverse accessions of Asian cultivated rice. Nature 2018, 557, 43–49. [Google Scholar] [CrossRef]
- Fukai, S.; Cooper, M. Development of drought-resistant cultivars using physiomorphological traits in rice. Field Crops Res. 1995, 40, 67–86. [Google Scholar] [CrossRef]
- Gowda, V.R.P.; Henry, A.; Yamauchi, A.; Shashidhar, H.E.; Serraj, R. Root biology and genetic improvement for drought avoidance in rice. Field Crops Res. 2011, 122, 1–13. [Google Scholar] [CrossRef]
- de Dorlodot, S.; Forster, B.; Pages, L.; Price, A.; Tuberosa, R.; Draye, X. Root system architecture: Opportunities and constraints for genetic improvement of crops. Trends Plant Sci. 2007, 12, 474–481. [Google Scholar] [CrossRef]
- Cooper, M.; van Eeuwijk, F.A.; Hammer, G.L.; Podlich, D.W.; Messina, C. Modeling QTL for complex traits: Detection and context for plant breeding. Curr. Opin. Plant Biol. 2009, 12, 231–240. [Google Scholar] [CrossRef]
- Giri, J.; Bhosale, R.; Huang, G.Q.; Pandey, B.K.; Parker, H.; Zappala, S.; Yang, J.; Dievart, A.; Bureau, C.; Ljung, K.; et al. Rice auxin influx carrier OsAUX1 facilitates root hair elongation in response to low external phosphate. Nat. Commun. 2018, 9, 7. [Google Scholar] [CrossRef]
- Yu, C.L.; Sun, C.D.; Shen, C.J.; Wang, S.K.; Liu, F.; Liu, Y.; Chen, Y.L.; Li, C.Y.; Qian, Q.; Aryal, B.; et al. The auxin transporter, OsAUX1, is involved in primary root and root hair elongation and in Cd stress responses in rice (Oryzasativa L.). Plant J. 2015, 83, 818–830. [Google Scholar] [CrossRef]
- Yamamoto, Y.; Kamiya, N.; Morinaka, Y.; Matsuoka, M.; Sazuka, T. Auxin biosynthesis by the YUCCA genes in rice. Plant Physiol. 2007, 143, 1362–1371. [Google Scholar] [CrossRef]
- Yang, J.H.; Han, S.J.; Yoon, E.K.; Lee, W.S. Evidence of an auxin signal pathway, microRNA167-ARF8-GH3, and its response to exogenous auxin in cultured rice cells. Nucleic Acids Res. 2006, 34, 1892–1899. [Google Scholar] [CrossRef]
- Du, H.; Wu, N.; Fu, J.; Wang, S.P.; Li, X.H.; Xiao, J.H.; Xiong, L.Z. A GH3 family member, OsGH3-2, modulates auxin and abscisic acid levels and differentially affects drought and cold tolerance in rice. J. Exp. Bot. 2012, 63, 6467–6480. [Google Scholar] [CrossRef]
- Sakamoto, T.; Sakakibara, H.; Kojima, M.; Yamamoto, Y.; Nagasaki, H.; Inukai, Y.; Sato, Y.; Matsuoka, M. Ectopic expression of KNOTTED1-like homeobox protein induces expression of cytokinin biosynthesis genes in rice. Plant Physiol. 2006, 142, 54–62. [Google Scholar] [CrossRef]
- Hirose, N.; Makita, N.; Kojima, M.; Kamada-Nobusada, T.; Sakakibara, H. Overexpression of a type-A response regulator alters rice morphology and cytokinin metabolism. Plant Cell Physiol. 2007, 48, 523–539. [Google Scholar] [CrossRef]
- Yuan, J.; Chen, D.; Ren, Y.J.; Zhang, X.L.; Zhao, J. Characteristic and expression analysis of a metallothionein gene, OsMT2b, down-regulated by cytokinin suggests functions in root development and seed embryo germination of rice. Plant Physiol. 2008, 146, 1637–1650. [Google Scholar] [CrossRef] [PubMed]
- Zhou, S.L.; Jiang, W.; Long, F.; Cheng, S.F.; Yang, W.J.; Zhao, Y.; Zhou, D.X. Rice Homeodomain Protein WOX11 Recruits a Histone Acetyltransferase Complex to Establish Programs of Cell Proliferation of Crown Root Meristem. Plant Cell 2017, 29, 1088–1104. [Google Scholar] [CrossRef]
- Ikeda, A.; Ueguchi-Tanaka, M.; Sonoda, Y.; Kitano, H.; Koshioka, M.; Futsuhara, Y.; Matsuoka, M.; Yamaguchi, J. slender rice, a constitutive gibberellin response mutant, is caused by a null mutation of the SLR1 gene, an ortholog of the height-regulating gene GAI/RGA/RHT/D8. Plant Cell 2001, 13, 999–1010. [Google Scholar] [CrossRef] [PubMed]
- Jiang, J.F.; Li, J.H.; Xu, Y.Y.; Han, Y.; Bai, Y.; Zhou, G.X.; Lou, Y.G.; Xu, Z.H.; Chong, K. RNAi knockdown of Oryza sativa root meander curling gene led to altered root development and coiling which were mediated by jasmonic acid signalling in rice. Plant Cell Environ. 2007, 30, 690–699. [Google Scholar] [CrossRef] [PubMed]
- Strader, L.C.; Chen, G.L.; Bartel, B. Ethylene directs auxin to control root cell expansion. Plant J. 2010, 64, 874–884. [Google Scholar] [CrossRef] [PubMed]
- Hu, Y.B.; Chang, C.R.; Xu, G.H.; Wang, T. Light restored root growth of Arabidopsis with constitutive ethylene response. Acta Physiol. Plant. 2011, 33, 667–674. [Google Scholar] [CrossRef]
- Yao, S.G.; Kodama, R.; Wang, H.; Ichii, M.; Taketa, S.; Yoshida, H. Analysis of the rice SHORT-ROOT5 gene revealed functional diversification of plant neutral/alkaline invertase family. Plant Sci. 2009, 176, 627–634. [Google Scholar] [CrossRef]
- Jia, L.Q.; Wu, Z.C.; Hao, X.; Carrie, C.; Zheng, L.B.; Whelan, J.; Wu, Y.R.; Wang, S.F.; Wu, P.; Mao, C.Z. Identification of a novel mitochondrial protein, short postembryonic roots 1 (SPR1), involved in root development and iron homeostasis in Oryza sativa. New Phytol. 2011, 189, 843–855. [Google Scholar] [CrossRef]
- Yang, S.Q.; Li, W.Q.; Miao, H.; Gan, P.F.; Qiao, L.; Chang, Y.L.; Shi, C.H.; Chen, K.M. REL2, A Gene Encoding An Unknown Function Protein which Contains DUF630 and DUF632 Domains Controls Leaf Rolling in Rice. Rice 2016, 9, 14. [Google Scholar] [CrossRef]
- Dai, X.Y.; Wang, Y.Y.; Zhang, W.H. OsWRKY74, a WRKY transcription factor, modulates tolerance to phosphate starvation in rice. J. Exp. Bot. 2016, 67, 947–960. [Google Scholar] [CrossRef]
- Kang, B.; Zhang, Z.C.; Wang, L.L.; Zheng, L.B.; Mao, W.H.; Li, M.F.; Wu, Y.R.; Wu, P.; Mo, X.R. OsCYP2, a chaperone involved in degradation of auxin-responsive proteins, plays crucial roles in rice lateral root initiation. Plant J. 2013, 74, 86–97. [Google Scholar] [CrossRef] [PubMed]
- Gamuyao, R.; Chin, J.H.; Pariasca-Tanaka, J.; Pesaresi, P.; Catausan, S.; Dalid, C.; Slamet-Loedin, I.; Tecson-Mendoza, E.M.; Wissuwa, M.; Heuer, S. The protein kinase Pstol1 from traditional rice confers tolerance of phosphorus deficiency. Nature 2012, 488, 535–539. [Google Scholar] [CrossRef] [PubMed]
- Catolos, M.; Sandhu, N.; Dixit, S.; Shamsudin, N.A.A.; Naredo, M.E.B.; McNally, K.L.; Henry, A.; Diaz, M.G.; Kumar, A. Genetic Loci Governing Grain Yield and Root Development under Variable Rice Cultivation Conditions. Front. Plant Sci. 2017, 8, 17. [Google Scholar] [CrossRef]
- Huang, X.H.; Wei, X.H.; Sang, T.; Zhao, Q.A.; Feng, Q.; Zhao, Y.; Li, C.Y.; Zhu, C.R.; Lu, T.T.; Zhang, Z.W.; et al. Genome-wide association studies of 14 agronomic traits in rice landraces. Nat. Genet. 2010, 42, 961–976. [Google Scholar] [CrossRef]
- Famoso, A.N.; Zhao, K.; Clark, R.T.; Tung, C.W.; Wright, M.H.; Bustamante, C.; Kochian, L.V.; McCouch, S.R. Genetic Architecture of Aluminum Tolerance in Rice (Oryza sativa) Determined through Genome-Wide Association Analysis and QTL Mapping. PLoS Genet. 2011, 7, 16. [Google Scholar] [CrossRef] [PubMed]
- Chen, W.; Gao, Y.Q.; Xie, W.B.; Gong, L.; Lu, K.; Wang, W.S.; Li, Y.; Liu, X.Q.; Zhang, H.Y.; Dong, H.X.; et al. Genome-wide association analyses provide genetic and biochemical insights into natural variation in rice metabolism. Nat. Genet. 2014, 46, 714–721. [Google Scholar] [CrossRef]
- Si, L.Z.; Chen, J.Y.; Huang, X.H.; Gong, H.; Luo, J.H.; Hou, Q.Q.; Zhou, T.Y.; Lu, T.T.; Zhu, J.J.; Shangguan, Y.Y.; et al. OsSPL13 controls grain size in cultivated rice. Nat. Genet. 2016, 48, 447–456. [Google Scholar] [CrossRef]
- Ogura, T.; Busch, W. From phenotypes to causal sequences: Using genome wide association studies to dissect the sequence basis for variation of plant development. Curr. Opin. Plant Biol. 2015, 23, 98–108. [Google Scholar] [CrossRef]
- Liu, H.J.; Yan, J.B. Crop genome-wide association study: A harvest of biological relevance. Plant J. 2019, 97, 8–18. [Google Scholar] [CrossRef]
- Korte, A.; Farlow, A. The advantages and limitations of trait analysis with GWAS: A review. Plant Methods 2013, 9, 29. [Google Scholar] [CrossRef]
- Lyu, J.; Zhang, S.L.; Dong, Y.; He, W.M.; Zhang, J.; Deng, X.N.; Zhang, Y.S.; Li, X.; Li, B.Y.; Huang, W.Q.; et al. Analysis of elite variety tag SNPs reveals an important allele in upland rice. Nat. Commun. 2013, 4, 9. [Google Scholar] [CrossRef] [PubMed]
- Zhao, Y.; Zhang, H.L.; Xu, J.L.; Jiang, C.H.; Yin, Z.G.; Xiong, H.Y.; Xie, J.Y.; Wang, X.Q.; Zhu, X.Y.; Li, Y.; et al. Loci and natural alleles underlying robust roots and adaptive domestication of upland ecotype rice in aerobic conditions. PLoS Genet. 2018, 14, 27. [Google Scholar] [CrossRef] [PubMed]
- Zhao, J.; Yang, B.; Li, W.J.; Sun, S.; Peng, L.L.; Feng, D.F.; Li, L.; Di, H.; He, Y.Q.; Wang, Z.F. A genome-wide association study reveals that the glucosyltransferase OsIAGLU regulates root growth in rice. J. Exp. Bot. 2021, 72, 1119–1134. [Google Scholar] [CrossRef] [PubMed]
- Li, X.; Guo, Z.; Lv, Y.; Cen, X.; Ding, X.; Wu, H.; Li, X.; Huang, J.; Xiong, L. Genetic control of the root system in rice under normal and drought stress conditions by genome-wide association study. PLoS Genet. 2017, 13, 24. [Google Scholar] [CrossRef]
- Carlborg, O.; Haley, C.S. Epistasis: Too often neglected in complex trait studies? Nat. Rev. Genet. 2004, 5, 618–625. [Google Scholar] [CrossRef] [PubMed]
- Piriyapongsa, J.; Ngamphiw, C.; Intarapanich, A.; Kulawonganunchai, S.; Assawamakin, A.; Bootchai, C.; Shaw, P.J.; Tongsima, S. iLOCi: A SNP interaction prioritization technique for detecting epistasis in genome-wide association studies. BMC Genom. 2012, 13, 15. [Google Scholar] [CrossRef]
- Gyenesei, A.; Moody, J.; Laiho, A.; Semple, C.A.M.; Haley, C.S.; Wei, W.H. BiForce Toolbox: Powerful high-throughput computational analysis of gene-gene interactions in genome-wide association studies. Nucleic Acids Res. 2012, 40, W628–W632. [Google Scholar] [CrossRef]
- Wan, X.A.; Yang, C.; Yang, Q.A.; Xue, H.; Fan, X.D.; Tang, N.L.S.; Yu, W.C. BOOST: A Fast Approach to Detecting Gene-Gene Interactions in Genome-wide Case-Control Studies. Am. J. Hum. Genet. 2010, 87, 325–340. [Google Scholar] [CrossRef]
- Li, M.; Zhang, Y.W.; Zhang, Z.C.; Xiang, Y.; Liu, M.H.; Zhou, Y.H.; Zuo, J.F.; Zhang, H.Q.; Chen, Y.; Zhang, Y.M. A compressed variance component mixed model for detecting QTNs and QTN-by-environment and QTN-by-QTN interactions in genome-wide association studies. Mol. Plant. 2022, 15, 630–650. [Google Scholar] [CrossRef]
- Rellosa, M.C.; Reano, R.A.; Capilit, G.L.S.; de Guzman, F.C.; Ali, J.; Hamilton, N.R.S.; Mauleon, R.P.; Alexandrov, N.N.; Leung, H. The 3000 rice genomes project. GigaScience 2014, 3, 6. [Google Scholar] [CrossRef]
- Tan, C.J.; Sun, Y.J.; Xu, H.S.; Yu, S.B. Identification of quantitative trait locus and epistatic interaction for degenerated spikelets on the top of panicle in rice. Plant Breed. 2011, 130, 177–184. [Google Scholar] [CrossRef]
- Yoshida, S.; Forno, D.A.; Cock, J.H.; Gomez, K.A. Laboratory Manual for Physiological Studies of Rice; Los Baños: Laguna, Philippines, 1971; p. 61. [Google Scholar]
- Li, J.Y.; Wang, J.; Zeigler, R.S. The 3,000 rice genomes project: New opportunities and challenges for future rice research. GigaScience 2014, 3, 3. [Google Scholar] [CrossRef] [PubMed]
- Purcell, S.; Neale, B.; Todd-Brown, K.; Thomas, L.; Ferreira, M.A.R.; Bender, D.; Maller, J.; Sklar, P.; de Bakker, P.I.W.; Daly, M.J.; et al. PLINK: A tool set for whole-genome association and population-based linkage analyses. Am. J. Hum. Genet. 2007, 81, 559–575. [Google Scholar] [CrossRef] [PubMed]
- Yang, J.A.; Lee, S.H.; Goddard, M.E.; Visscher, P.M. GCTA: A Tool for Genome-wide Complex Trait Analysis. Am. J. Hum. Genet. 2011, 88, 76–82. [Google Scholar] [CrossRef] [PubMed]
- Bradbury, P.J.; Zhang, Z.; Kroon, D.E.; Casstevens, T.M.; Ramdoss, Y.; Buckler, E.S. TASSEL: Software for association mapping of complex traits in diverse samples. Bioinformatics 2007, 23, 2633–2635. [Google Scholar] [CrossRef]
- Yin, L.L.; Zhang, H.H.; Tang, Z.S.; Xu, J.Y.; Yin, D.; Zhang, Z.W.; Yuan, X.H.; Zhu, M.J.; Zhao, S.H.; Li, X.Y.; et al. rMVP: A Memory-efficient, Visualization-enhanced, and Parallel-accelerated Tool for Genome-wide Association Study. Genom. Proteom. Bioinform. 2021, 19, 619–628. [Google Scholar] [CrossRef]
- Yano, K.; Yamamoto, E.; Aya, K.; Takeuchi, H.; Lo, P.C.; Hu, L.; Yamasaki, M.; Yoshida, S.; Kitano, H.; Hirano, K.; et al. Genome-wide association study using whole-genome sequencing rapidly identifies new genes influencing agronomic traits in rice. Nat. Genet. 2016, 48, 927–934. [Google Scholar] [CrossRef]
- Kitomi, Y.; Ogawa, A.; Kitano, H.; Inukai, Y.J. CRL4 regulates crown root formation through auxin transport in rice. Plant Root 2008, 2, 19–28. [Google Scholar] [CrossRef]
- Qi, Y.H.; Wang, S.K.; Shen, C.J.; Zhang, S.N.; Chen, Y.; Xu, Y.X.; Liu, Y.; Wu, Y.R.; Jiang, D.A. OsARF12, a transcription activator on auxin response gene, regulates root elongation and affects iron accumulation in rice (Oryza sativa). New Phytol. 2012, 193, 109–120. [Google Scholar] [CrossRef]
- Lynch, J. Root Architecture and Plant Productivity. Plant Physiol. 1995, 109, 7–13. [Google Scholar] [CrossRef]
- Blum, A.; Mayer, J.; Golan, G. Agronomic and physiological assessments of genotypic variation for drought resistance in sorghum. Aust. J. Agric. Res. 1989, 40, 49–61. [Google Scholar] [CrossRef]
- Wang, H. Growth and function of roots under abiotic stress in soil. In Plant-Environment Interactions, 3rd ed.; CRC press: Boca Raton, FL, USA, 2006; pp. 271–319. [Google Scholar]
- Wu, F.X.; Luo, X.; Wang, L.Q.; Wei, Y.D.; Li, J.G.; Xie, H.; Zhang, J.F.; Xie, G.S. Genome-Wide Association Study Reveals the QTLs for Seed Storability in World Rice Core Collections. Plants 2021, 10, 812. [Google Scholar] [CrossRef]
- Lee, J.S.; Chebotarov, D.; McNally, K.L.; Pede, V.; Setiyono, T.D.; Raquid, R.; Hyun, W.J.; Jeung, J.U.; Kohli, A.; Mo, Y. Novel Sources of Pre-Harvest Sprouting Resistance for Japonica Rice Improvement. Plants 2021, 10, 1709. [Google Scholar] [CrossRef]
- Zhao, S.Y.; Jang, S.; Lee, Y.K.; Kim, D.G.; Jin, Z.X.; Koh, H.J. Genetic Basis of Tiller Dynamics of Rice Revealed by Genome-Wide Association Studies. Plants 2020, 9, 1695. [Google Scholar] [CrossRef]
- Sun, X.; Xiong, H.; Jiang, C.; Zhang, D.; Yang, Z.; Huang, Y.; Zhu, W.; Ma, S.; Duan, J.; Wang, X.; et al. Natural variation of DROT1 confers drought adaptation in upland rice. Nat. Commun. 2022, 13, 4265. [Google Scholar] [CrossRef]
- Marla, S.S.; Singh, V.K. LOX genes in blast fungus (Magnaporthe grisea) resistance in rice. Funct. Integr. Genom. 2012, 12, 265–275. [Google Scholar] [CrossRef]
- Yau, C.P.; Wang, L.J.; Yu, M.D.; Zee, S.Y.; Yip, W.K. Differential expression of three genes encoding an ethylene receptor in rice during development, and in response to indole-3-acetic acid and silver ions. J. Exp. Bot. 2004, 55, 547–556. [Google Scholar] [CrossRef]
- Zhang, W.; Zhou, X.; Wen, C.K. Modulation of ethylene responses by OsRTH1 overexpression reveals the biological significance of ethylene in rice seedling growth and development. J. Exp. Bot. 2012, 63, 4151–4164. [Google Scholar] [CrossRef]
- Wang, R.; Jing, W.; Xiao, L.Y.; Jin, Y.K.; Shen, L.; Zhang, W.H. The Rice High-Affinity Potassium Transporter1;1 Is Involved in Salt Tolerance and Regulated by an MYB-Type Transcription Factor. Plant Physiol. 2015, 168, 1076–1090. [Google Scholar] [CrossRef]
- Wang, H.; Zhang, M.S.; Guo, R.; Shi, D.C.; Liu, B.; Lin, X.Y.; Yang, C.W. Effects of salt stress on ion balance and nitrogen metabolism of old and young leaves in rice (Oryza sativa L.). BMC Plant Biol. 2012, 12, 11. [Google Scholar] [CrossRef]
- Jin, Y.; Song, X.Y.; Chang, H.Z.; Zhao, Y.Y.; Cao, C.H.; Qiu, X.B.; Zhu, J.; Wang, E.T.; Yang, Z.N.; Yu, N. The GA-DELLA-OsMS188 module controls male reproductive development in rice. New Phytol. 2022, 233, 2629–2642. [Google Scholar] [CrossRef] [PubMed]
- Hong, Y.B.; Liu, Q.N.; Cao, Y.R.; Zhang, Y.; Chen, D.B.; Lou, X.Y.; Cheng, S.H.; Cao, L.Y. The OsMPK15 Negatively Regulates Magnaporthe oryza and Xoo Disease Resistance via SA and JA Signaling Pathway in Rice. Front. Plant Sci. 2019, 10, 11. [Google Scholar] [CrossRef] [PubMed]
- Mackay, T.F.C. Epistasis and quantitative traits: Using model organisms to study gene-gene interactions. Nat. Rev. Genet. 2014, 15, 22–33. [Google Scholar] [CrossRef] [PubMed]
- Alonge, M.; Wang, X.G.; Benoit, M.; Soyk, S.; Pereira, L.; Zhang, L.; Suresh, H.; Ramakrishnan, S.; Maumus, F.; Ciren, D.; et al. Major Impacts of Widespread Structural Variation on Gene Expression and Crop Improvement in Tomato. Cell 2020, 182, 145–161. [Google Scholar] [CrossRef]






| Population | Accessions | MRL | ARL | TRN | |||
|---|---|---|---|---|---|---|---|
| Mean ± SD | Range | Mean ± SD | Range | Mean ± SD | Range | ||
| All | 391 | 10.11 ± 13.93 | 2.64–24.81 | 6.25 ± 3.25 | 1.99–12.38 | 4.46 ± 0.53 | 2.33–6.86 |
| Admix | 10 | 12.28 ±17.28 | 4.94–19.20 | 6.88 ± 1.63 | 3.77–8.32 | 4.60 ± 0.35 | 3.57–5.50 |
| Aus | 21 | 15.14 ± 18.59 | 7.93–23.71 | 8.68 ± 3.86 | 4.89–11.94 | 3.83 ± 0.22 | 3.00–4.75 |
| Xian | 213 | 9.71 ± 14.75 | 2.64–24.81 | 5.88 ± 2.99 | 1.99–12.38 | 4.54 ± 0.52 | 2.33–6.85 |
| Geng | 147 | 9.83 ± 7.91 | 3.61–18.60 | 6.39 ± 2.62 | 2.63–11.03 | 4.44 ± 0.53 | 2.66–6.60 |
| Trait | QTL Name | Chr | Lead SNP (bp) | Model | p Value | Known Genes/QTLs |
|---|---|---|---|---|---|---|
| MRL | qMRL1.1 | 1 | 30,384,232 | GLM | 2.95 × 109 | |
| 30,384,232 | MLM | 9.09 × 108 | ||||
| qMRL1.2 | 31,258,476 | GLM | 1.40 × 108 | |||
| 31,258,476 | MLM | 1.47 × 106 | ||||
| qMRL3.1 | 3 | 13,180,766 | GLM | 1.54 × 108 | ||
| 13,180,766 | MLM | 4.81 × 107 | ||||
| qMRL3.2 | 26,623,430 | GLM | 1.51 × 108 | OsGNOM1 [59] | ||
| 26,623,430 | MLM | 3.70 × 106 | ||||
| qMRL3.3 | 28,214,674 | GLM | 2.17 × 109 | |||
| 28,214,674 | MLM | 2.84 × 106 | ||||
| qMRL4.1 | 4 | 34,986,846 | GLM | 7.43 × 106 | OsARF12 [60] | |
| 34,983,993 | MLM | 5.16 × 106 | ||||
| qMRL7.1 | 7 | 9,145,116 | GLM | 3.65 × 107 | ||
| 9,145,116 | MLM | 3.06 × 106 | ||||
| qMRL8.1 | 8 | 27,833,555 | GLM | 1.58 × 107 | qRL8.1 [42] | |
| 27,836,609 | MLM | 7.39 × 106 | ||||
| ARL | qARL1.1 | 1 | 30,377,471 | GLM | 1.13 × 107 | |
| 30,377,471 | MLM | 1.48 × 106 | ||||
| qARL9.1 | 9 | 7,252,407 | GLM | 4.49 × 106 | ||
| 7,252,407 | MLM | 1.77 × 106 | ||||
| TRN | qTRN9.1 | 9 | 4,342,978 | GLM | 2.78 × 106 | |
| 4,342,978 | MLM | 8.02 × 106 | ||||
| qTRN9.2 | 9,220,591 | GLM | 5.54 × 106 | |||
| 9,220,591 | MLM | 7.45 × 106 | ||||
| qTRN11.1 | 11 | 9,292,368 | GLM | 1.73 × 107 | ||
| 9,292,368 | MLM | 2.32 × 106 |
| Trait | Locus1 | Locus2 | LOD | Epistatic Effects | R2 (%) | |||||||
|---|---|---|---|---|---|---|---|---|---|---|---|---|
| Chr | Position (bp) | QTL | Chr | Position (bp) | QTL | aa | ad | da | dd | |||
| MRL | 1 | 5,013,178 | 3 | 26,507,894 | qMRL3.1 | 9.60 | −1.41 | 0.08 | −0.20 | 0.14 | 10.35 | |
| 1 | 7,001,841 | 1 | 30,090,719 | qMRL1.1 | 3.43 | −0.42 | −0.33 | −0.10 | −1.15 | 2.60 | ||
| 1 | 31,203,304 | qMRL1.2 | 6 | 1,572,533 | 3.84 | −0.77 | 0.27 | 0.27 | 0.73 | 5.68 | ||
| 1 | 31734,441 | qMRL1.2 | 3 | 35,282,140 | 3.32 | 0.56 | 0.35 | 0.39 | 0.36 | 0.65 | ||
| 2 | 9,010,216 | qMRL2.1 | 5 | 6,000,983 | 4.88 | −0.75 | −0.04 | −0.12 | 0.03 | 2.71 | ||
| 3 | 13,312,667 | qMRL3.1 | 3 | 13,717,078 | qMRL3.1 | 5.20 | 1.02 | −0.02 | −0.46 | 0.59 | 6.83 | |
| 3 | 16,205,852 | 7 | 18,854,004 | 4.15 | −0.32 | −0.38 | 0.51 | −0.93 | 1.84 | |||
| 3 | 26,394,185 | qMRL3.2 | 7 | 9,286,846 | qMRL7.1 | 3.38 | −0.21 | −0.18 | 1.06 | 0.19 | 3.24 | |
| 4 | 24,599,532 | 11 | 3,858,919 | 3.38 | −0.22 | −1.08 | 0.10 | 0.11 | 4.05 | |||
| ARL | 1 | 9,516,334 | 4 | 21,319,379 | 3.13 | 0.31 | −0.03 | −0.17 | −0.24 | 3.67 | ||
| 4 | 24,986,121 | qARL4.1 | 9 | 11,295,970 | 3.76 | −0.38 | −0.30 | 0.22 | −0.44 | 3.97 | ||
| 4 | 34,995,706 | qARL4.2 | 6 | 123,998 | 4.87 | −0.39 | −0.44 | 0.45 | 0.01 | 3.61 | ||
| 5 | 477,888 | 8 | 3,132,953 | 3.20 | 0.42 | 0.23 | 0.25 | 0.38 | 6.21 | |||
| 7 | 13,857,329 | 10 | 2,327,478 | 4.83 | −0.39 | 0.27 | 0.14 | 0.47 | 9.76 | |||
| 8 | 27,371,338 | 10 | 16,521,178 | qARL10.1 | 3.74 | −0.35 | −0.29 | −0.27 | −0.16 | 1.13 | ||
| TRN | 1 | 18,625,457 | qTRN1.1 | 5 | 5,532,069 | 3.34 | −0.28 | 0.01 | 0.01 | 0.03 | 8.17 | |
| 2 | 24,828,145 | qTRN2.2 | 6 | 11,122,708 | 3.33 | −0.14 | 0.08 | −0.05 | −0.10 | 4.01 | ||
| 4 | 16,531,248 | 7 | 3,551,879 | 3.22 | 0.16 | −0.05 | −0.13 | −0.08 | 9.25 | |||
| 9 | 1,505,551 | 9 | 9,584,680 | qTRN9.2 | 3.37 | 0.13 | 0.04 | 0.18 | 0.18 | 1.56 | ||
Publisher’s Note: MDPI stays neutral with regard to jurisdictional claims in published maps and institutional affiliations. |
© 2022 by the authors. Licensee MDPI, Basel, Switzerland. This article is an open access article distributed under the terms and conditions of the Creative Commons Attribution (CC BY) license (https://creativecommons.org/licenses/by/4.0/).
Share and Cite
Xiang, J.; Zhang, C.; Wang, N.; Liang, Z.; Zhenzhen, Z.; Liang, L.; Yuan, H.; Shi, Y. Genome-Wide Association Study Reveals Candidate Genes for Root-Related Traits in Rice. Curr. Issues Mol. Biol. 2022, 44, 4386-4405. https://doi.org/10.3390/cimb44100301
Xiang J, Zhang C, Wang N, Liang Z, Zhenzhen Z, Liang L, Yuan H, Shi Y. Genome-Wide Association Study Reveals Candidate Genes for Root-Related Traits in Rice. Current Issues in Molecular Biology. 2022; 44(10):4386-4405. https://doi.org/10.3390/cimb44100301
Chicago/Turabian StyleXiang, Jun, Chaopu Zhang, Nansheng Wang, Zhaojie Liang, Zheng Zhenzhen, Lunping Liang, Hongyan Yuan, and Yingyao Shi. 2022. "Genome-Wide Association Study Reveals Candidate Genes for Root-Related Traits in Rice" Current Issues in Molecular Biology 44, no. 10: 4386-4405. https://doi.org/10.3390/cimb44100301
APA StyleXiang, J., Zhang, C., Wang, N., Liang, Z., Zhenzhen, Z., Liang, L., Yuan, H., & Shi, Y. (2022). Genome-Wide Association Study Reveals Candidate Genes for Root-Related Traits in Rice. Current Issues in Molecular Biology, 44(10), 4386-4405. https://doi.org/10.3390/cimb44100301
