Jingangteng Capsule Attenuates Ulcerative Colitis via Maintaining the Homeostasis of Intestinal Microbiota and Metabolites, Inhibiting the PI3K-AKT-mTOR Signaling Pathway
Abstract
1. Introduction
2. Results
2.1. Chemical Components of JGTC
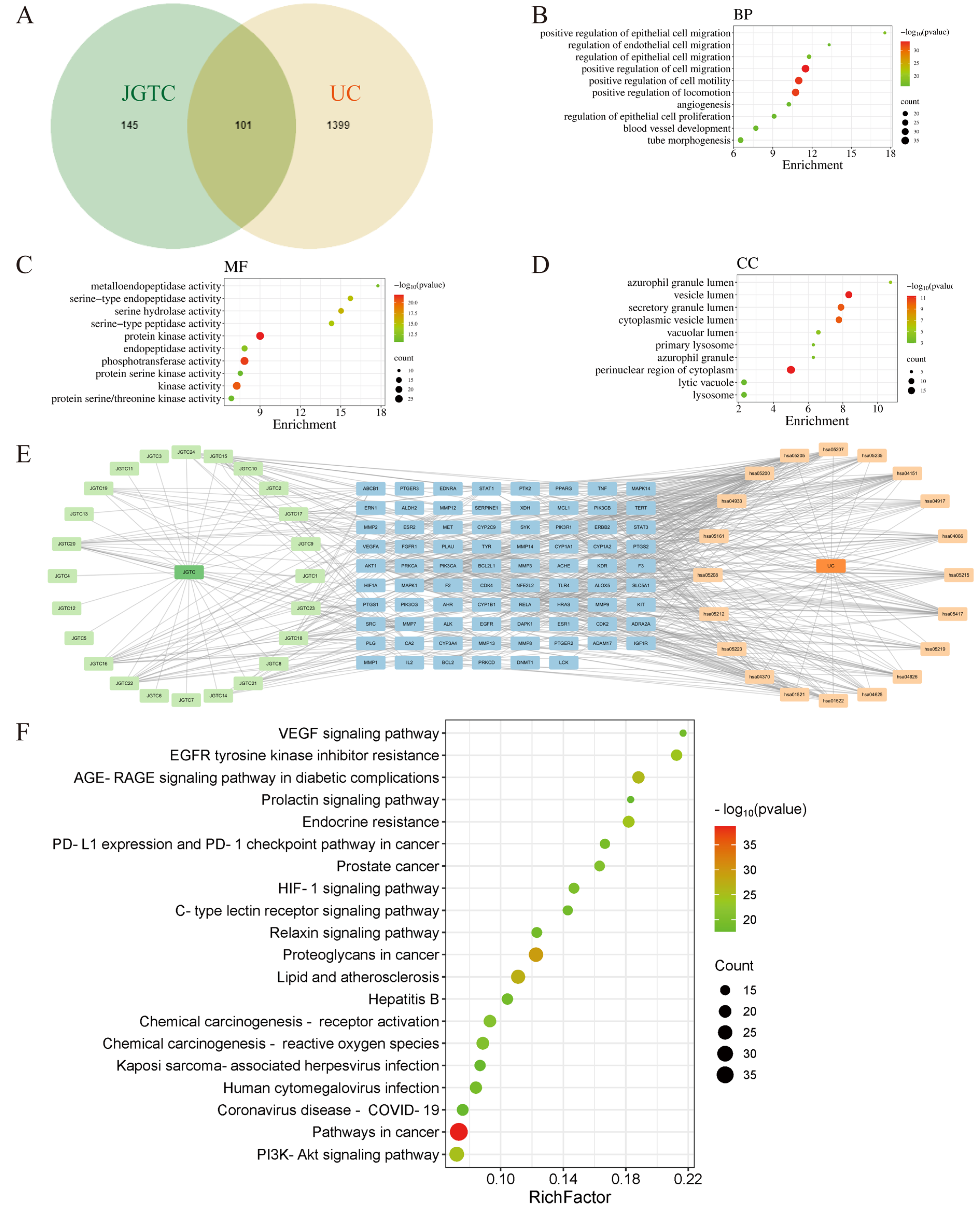
2.2. Network Pharmacology Analysis
2.3. Amelioration of UC Symptoms, Intestinal Barrier, and Inflammation
2.4. Improvement in Intestinal Flora Disorder with JGTC Treatment
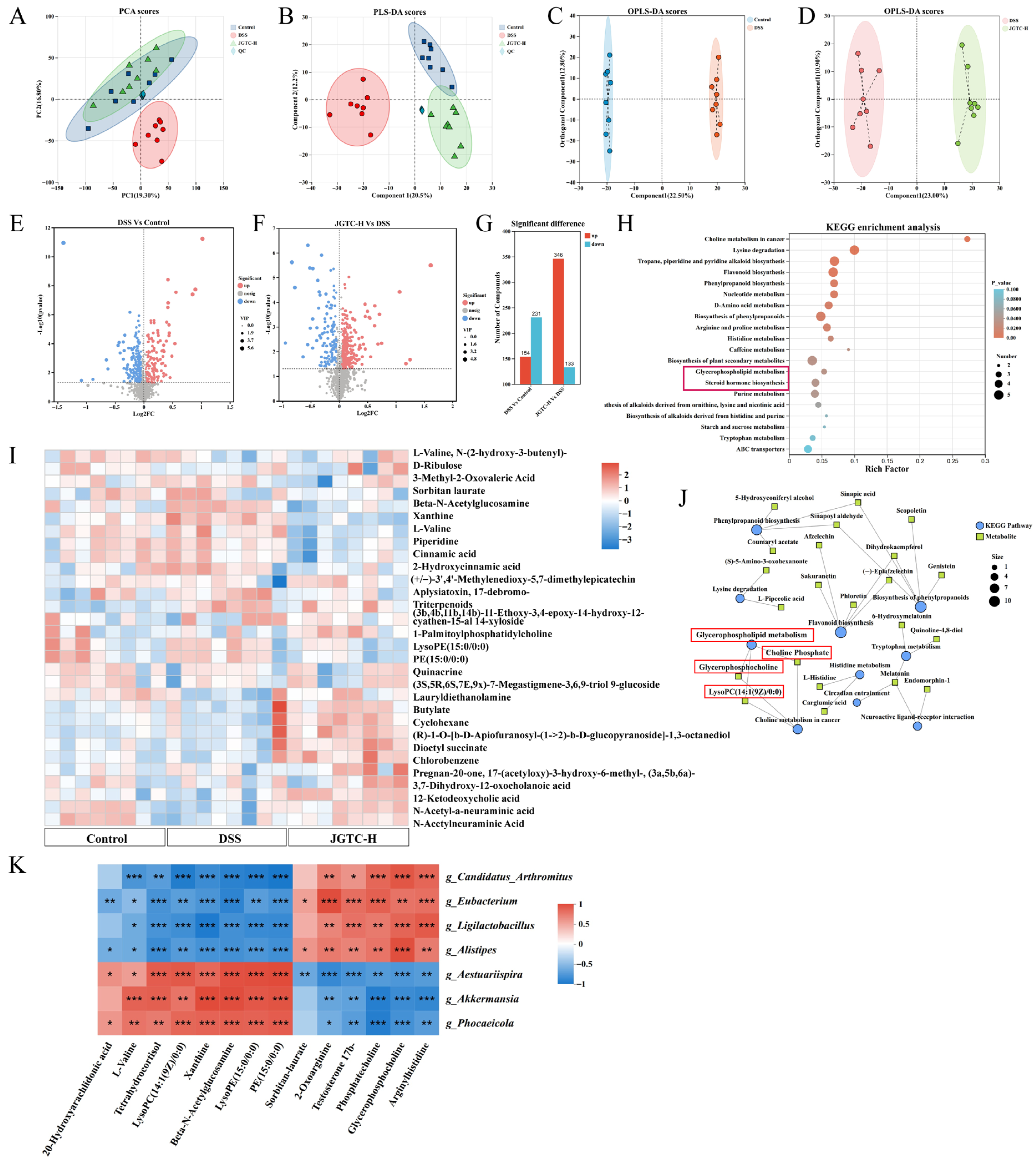
2.5. Improvement of Metabolites in UC Mice Following Administration of JGTC
2.6. The Effect of JGTC on Inflammation via the PI3K-AKT-mTOR Pathway
3. Discussion
4. Materials and Methods
4.1. Chemicals and Reagents
4.2. UPLC-QTOF-MS/MS Analysis of JGTC Sample Solution
4.3. Functional Annotation, Network Construction, and Analysis
4.4. Animal Treatments
4.5. HE and AB Staining
4.6. Protein Extraction and Western Blotting
4.7. Immunohistochemistry (IHC)
4.8. Enzyme-Linked Immunosorbent Assay (ELISA)
4.9. Fecal 16S rDNA Analysis
4.10. Metabolomic Analysis of Fecal Samples
4.11. Statistical Analysis
5. Conclusions
Author Contributions
Funding
Institutional Review Board Statement
Informed Consent Statement
Data Availability Statement
Acknowledgments
Conflicts of Interest
Abbreviations
| UC | Ulcerative colitis |
| JGTC | Jingangteng capsule |
| SC | Smilax china L., Smilacaceae |
| DAI | Disease activity index |
| DSS | Dextran sulfate sodium |
| UPLC-QTOF-MS | Ultra performance liquid chromatography-quadrupole time-of-flight mass spectrometry |
| PPI | Protein–protein interaction |
| GO | Gene Ontology |
| KEGG | Kyoto Encyclopedia of Genes and Genomes |
| PCA | Principal component analysis |
| PCoA | Principal coordinate analysis |
| NMDS | Non-metric multidimensional scaling |
| LEsFe | Linear discriminant analysis effect size |
| PLS-DA | Partial least squares discriminant analysis |
| OPLS-DA | Orthogonal partial least squares discriminant analysis |
| AR | Androgen receptor |
| ChoP | Choline phosphate |
| L6C | Ligilactobacillus plantarum |
| CC | Cellular component |
| MF | Molecular function |
| BP | Biological process |
| HE | Hematoxylin and eosin |
| AB | Alcian blue |
| IL-6 | Interleukin-6 |
| IL-10 | Interleukin-10 |
| IL-1β | Interleukin-1 beta |
| TNF-α | Tumor necrosis factor-alpha |
| SOD | Superoxide dismutase |
| MDA | Malondialdehyde |
| MPO | Myeloperoxidase |
| D-LA | D-lactic acid |
| DEMs | Differentially expressed metabolites |
| AA | Amino acid |
| GPC | Glycerophospholipid |
| PC | Phosphatidylcholine |
| PA | Phosphatidic acid |
Appendix A
| Peak No. | Identification | RT [min] | Chemical Formula | Neutral Mass | Calculated[M-H]-(m/z) | Observed[M-H]-(m/z) | Error (ppm) | MS/MS |
|---|---|---|---|---|---|---|---|---|
| 1 | 4-Hydroxybenzoic acid | 2.07 | C14H12O3 | 138.0317 | 139.0395 | 139.0399 | 2.88 | 98.9756, 111.0424 |
| 4 | Resveratrol | 7.73 | C14H12O4 | 228.0786 | 229.0865 | 229.0874 | 3.93 | 103.0537, 117.0870, 135.0444 |
| 5 | Oxyresveratrol | 6.02 | C14H12O4 | 244.0736 | 245.0814 | 245.0815 | 0.41 | 201.0499, 140.9186 |
| 6 | trans-Piceatannol | 5.68 | C15H12O5 | 244.0736 | 245.0814 | 245.0815 | 0.41 | 140.9186, 84.9607 |
| 7 | Naringenin | 10.09 | C15H10O6 | 272.0685 | 273.0763 | 273.0772 | 3.30 | 119.0479, 91.0567, 147.0444 |
| 8 | Kaempferol | 10.36 | C15H12O6 | 286.0477 | 287.0556 | 287.0548 | −2.79 | 153.0194, 137.0229, 121.0297 |
| 10 | Dihydrokaempferol | 6.98 | C14H18O9 | 288.0634 | 289.0712 | 289.0726 | 4.84 | 140.9162, 242.9239 |
| 16 | Methyl gentianolic acid glycoside | 1.67 | C14H18O9 | 330.0951 | 331.1029 | 331.1030 | 0.30 | 206.9977, 163.0374, 135.0444 |
| 18 | Chlorogenic acid | 1.30 | C16H18O9 | 354.0951 | 355.1029 | 355.1034 | 1.41 | 206.9918, 188.9866, 163.0401 |
| 19 | Cryptochlorogenic acid | 1.45 | C16H18O9 | 354.0951 | 355.1029 | 355.1034 | 1.41 | 163.0401, 191.0344 |
| 23 | Isoengeletin | 7.57 | C21H22O10 | 434.1213 | 435.1291 | 435.1296 | 1.15 | 228.1530, 209.1672, 140.9186 |
| 22 | Engeletin | 7.45 | C21H22O10 | 434.1213 | 435.1291 | 435.1296 | 1.15 | 327.0162, 140.9162 |
| 24 | Quercitrin | 6.76 | C21H20O11 | 448.1006 | 449.1084 | 449.1084 | 0 | 214.9119, 140.9210, 90.9805 |
| 25 | Cynaroside | 6.95 | C21H20O11 | 448.1006 | 449.1084 | 449.1084 | 0 | 287.0548, 214.9149, 140.9186 |
| 28 | Neoastilbin | 5.02 | C21H22O11 | 450.1162 | 451.1240 | 451.1227 | −2.88 | 343.0115, 209.1643, 114.0949 |
| 29 | Astilbin | 5.59 | C21H22O11 | 450.1162 | 451.1240 | 451.1227 | −2.88 | 339.0211, 191.0344, 139.9172 |
| 30 | Neoisoastilbin | 6.64 | C21H22O11 | 450.1162 | 451.1240 | 451.1227 | −2.88 | 287.0548, 201.0528 |
| 31 | Isoastilbin | 6.79 | C21H22O11 | 450.1162 | 451.1240 | 451.1227 | −2.88 | 327.0236, 287.0583, 201.0528 |
| No. | Componentname | Identification |
|---|---|---|
| 1 | JGTC1 | 4-Hydroxybenzoic acid |
| 2 | JGTC2 | Protocatechuic acid |
| 3 | JGTC3 | Caffeic acid |
| 4 | JGTC4 | Resveratrol |
| 5 | JGTC5 | Oxyresveratrol |
| 6 | JGTC6 | Trans-Piceatannol |
| 7 | JGTC7 | Naringenin |
| 8 | JGTC8 | Kaempferol |
| 9 | JGTC10 | Eriodictyol |
| 10 | JGTC12 | Quercetin |
| 11 | JGTC14 | Isorhamnetin |
| 12 | JGTC18 | Chlorogenic acid |
| 13 | JGTC19 | Cryptochlorogenic acid |
| 14 | JGTC21 | (E/Z)-Polydatin |
| 15 | JGTC22 | Engeletin |
| 16 | JGTC23 | Isoengeletin |
| 17 | JGTC26 | Dihydrocaphen 5-O-β-D-glucoside |
| 18 | JGTC27 | Dihydrocaphen 7-O-β-D-glucoside |
| 19 | JGTC28 | Neoastilbin |
| 20 | JGTC29 | Astilbin |
| 21 | JGTC30 | Neoisoastilbin |
| 22 | JGTC31 | Isoastilbin |
| 23 | JGTC32 | Taxifolin 3-O-glucoside |
| 24 | JGTC33 | Rutin |
| Score | Weight Loss | Stool Consistency | Blood in the Stool |
|---|---|---|---|
| 0 | None | Normal | Normal |
| 1 | 1–5% | Soft but still formed | Brown |
| 2 | 5–10% | Soft stool | Reddish |
| 3 | 10–20% | Very soft and watery stool | Visible traces |
| 4 | >20% | Watery diarrhea | Gross rectal bleeding |
| Assessment | Epithelium | Infiltration |
|---|---|---|
| 0 | Normal morphology | No infiltrate |
| 1 | Loss of goblet cells | Infiltrate around the crypt basis |
| 2 | Loss of goblet cells in large areas | Infiltrate reaching the lamina muscularis mucosae |
| 3 | Loss of crypts | Extensive infiltration reaching the lamina muscularis mucosae and thickening of the mucosa with abundant edema |
| 4 | Loss of crypts in large areas | Infiltration of the lamina submucosa |
Appendix B


References
- Yu, W.; Sun, S.; Zhang, K.; Li, H.; Xin, M.; Liu, Y.; Yan, J. Fructus Ligustri Lucidi Suppresses Inflammation and Restores the Microbiome Profile in Murine Colitis Models. Phytomedicine 2022, 106, 154438. [Google Scholar] [CrossRef]
- Zang, Z.; Li, L.; Yang, M.; Zhang, H.; Naeem, A.; Wu, Z.; Zheng, Q.; Song, Y.; Tao, L.; Wan, Z.; et al. Study on the Ameliorative Effect of Honeysuckle on DSS-Induced Ulcerative Colitis in Mice. J. Ethnopharmacol. 2024, 325, 117776. [Google Scholar] [CrossRef] [PubMed]
- Zhou, C.; Peng, B.; Zhang, M.; Yang, Y.; Yi, Z.; Wu, Y. Ganjiang Huangqin Huanglian Renshen Decoction Protects against Ulcerative Colitis by Modulating Inflammation, Oxidative Stress, and Gut Microbiota. Phytomedicine 2024, 135, 156172. [Google Scholar] [CrossRef] [PubMed]
- Wu, L.-S.; Wang, X.-J.; Wang, H.; Yang, H.-W.; Jia, A.-Q.; Ding, Q. Cytotoxic Polyphenols against Breast Tumor Cell in Smilax China L. J. Ethnopharmacol. 2010, 130, 460–464. [Google Scholar] [CrossRef] [PubMed]
- Kanwal, L.; Ali, S.; Rasul, A.; Tahir, H.M. Smilax China Root Extract as a Novel Glucose-6-Phosphate Dehydrogenase Inhibitor for the Treatment of Hepatocellular Carcinoma. Saudi J. Biol. Sci. 2022, 29, 103400. [Google Scholar] [CrossRef]
- Li, X.; Chu, L.; Liu, S.; Zhang, W.; Lin, L.; Zheng, G. Smilax China L. Flavonoid Alleviates HFHS-Induced Inflammation by Regulating the Gut-Liver Axis in Mice. Phytomedicine 2022, 95, 153728. [Google Scholar] [CrossRef]
- Gao, S.; Zhang, Q. Curative Effect of Jin’gangteng Capsule Combined with Kangfuxiaoyan Suppository in the Treatment of Chronic Pelvic Inflammatory Disease. Pak. J. Pharm. Sci. 2017, 30, 1943–1946. [Google Scholar]
- Vich Vila, A.; Zhang, J.; Liu, M.; Faber, K.N.; Weersma, R.K. Untargeted Faecal Metabolomics for the Discovery of Biomarkers and Treatment Targets for Inflammatory Bowel Diseases. Gut 2024, 73, 1909–1920. [Google Scholar] [CrossRef]
- Xu, F.; Yu, P.; Wu, H.; Liu, M.; Liu, H.; Zeng, Q.; Wu, D.; Wang, X. Aqueous Extract of Sargentodoxa Cuneata Alleviates Ulcerative Colitis and Its Associated Liver Injuries in Mice through the Modulation of Intestinal Flora and Related Metabolites. Front. Microbiol. 2024, 15, 1295822. [Google Scholar] [CrossRef]
- Wang, Y.; Lai, W.; Zheng, X.; Li, K.; Zhang, Y.; Pang, X.; Gao, J.; Lou, Z. Linderae Radix Extract Attenuates Ulcerative Colitis by Inhibiting the JAK/STAT Signaling Pathway. Phytomedicine 2024, 132, 155868. [Google Scholar] [CrossRef]
- Dong, L.; Du, H.; Zhang, M.; Xu, H.; Pu, X.; Chen, Q.; Luo, R.; Hu, Y.; Wang, Y.; Tu, H.; et al. Anti-Inflammatory Effect of Rhein on Ulcerative Colitis via Inhibiting PI3K/Akt/mTOR Signaling Pathway and Regulating Gut Microbiota. Phytother. Res. 2022, 36, 2081–2094. [Google Scholar] [CrossRef]
- Gupta, S.; Kumar, M.; Chaudhuri, S.; Kumar, A. The Non-Canonical Nuclear Functions of Key Players of the PI3K-AKT-MTOR Pathway. J. Cell. Physiol. 2022, 237, 3181–3204. [Google Scholar] [CrossRef]
- Chen, X.-G.; Liu, F.; Song, X.-F.; Wang, Z.-H.; Dong, Z.-Q.; Hu, Z.-Q.; Lan, R.-Z.; Guan, W.; Zhou, T.-G.; Xu, X.-M.; et al. Rapamycin Regulates Akt and ERK Phosphorylation through mTORC1 and mTORC2 Signaling Pathways. Mol. Carcinog. 2010, 49, 603–610. [Google Scholar] [CrossRef]
- Guan, G.; Lan, S. Implications of Antioxidant Systems in Inflammatory Bowel Disease. BioMed Res. Int. 2018, 2018, 1290179. [Google Scholar] [CrossRef]
- Zhang, L.-J.; Zhu, J.-Y.; Sun, M.-Y.; Song, Y.-N.; Rahman, K.; Peng, C.; Zhang, M.; Ye, Y.-M.; Zhang, H. Anti-Inflammatory Effect of Man-Pen-Fang, a Chinese Herbal Compound, on Chronic Pelvic Inflammation in Rats. J. Ethnopharmacol. 2017, 208, 57–65. [Google Scholar] [CrossRef]
- Chen, M.; Gao, M.; Wang, H.; Chen, Q.; Liu, X.; Mo, Q.; Huang, X.; Ye, X.; Zhang, D. Jingangteng Capsules Ameliorate Liver Lipid Disorders in Diabetic Rats by Regulating Microflora Imbalances, Metabolic Disorders, and Farnesoid X Receptor. Phytomedicine 2024, 132, 155806. [Google Scholar] [CrossRef]
- Zhang, Q.; Wen, F.; Sun, F.; Xu, Z.; Liu, Y.; Tao, C.; Sun, F.; Jiang, M.; Yang, M.; Yao, J. Efficacy and Mechanism of Quercetin in the Treatment of Experimental Colitis Using Network Pharmacology Analysis. Molecules 2022, 28, 146. [Google Scholar] [CrossRef] [PubMed]
- Peloquin, J.M.; Nguyen, D.D. The Microbiota and Inflammatory Bowel Disease: Insights from Animal Models. Anaerobe 2013, 24, 102–106. [Google Scholar] [CrossRef] [PubMed]
- Wang, J.; Zhu, G.; Sun, C.; Xiong, K.; Yao, T.; Su, Y.; Fang, H. TAK-242 Ameliorates DSS-Induced Colitis by Regulating the Gut Microbiota and the JAK2/STAT3 Signaling Pathway. Microb. Cell Fact. 2020, 19, 158. [Google Scholar] [CrossRef]
- Pan, D.; Huang, B.; Gan, Y.; Gao, C.; Liu, Y.; Tang, Z. Phycocyanin Ameliorates Colitis-Associated Colorectal Cancer by Regulating the Gut Microbiota and the IL-17 Signaling Pathway. Mar. Drugs 2022, 20, 260. [Google Scholar] [CrossRef] [PubMed]
- Zheng, M.; Han, R.; Yuan, Y.; Xing, Y.; Zhang, W.; Sun, Z.; Liu, Y.; Li, J.; Mao, T. The Role of Akkermansia Muciniphila in Inflammatory Bowel Disease: Current Knowledge and Perspectives. Front. Immunol. 2022, 13, 1089600. [Google Scholar] [CrossRef]
- Danilova, N.A.; Abdulkhakov, S.R.; Grigoryeva, T.V.; Markelova, M.I.; Vasilyev, I.Y.; Boulygina, E.A.; Ardatskaya, M.D.; Pavlenko, A.V.; Tyakht, A.V.; Odintsova, A.K.; et al. Markers of Dysbiosis in Patients with Ulcerative Colitis and Crohn’s Disease. Ter. Arkh. 2019, 91, 17–24. [Google Scholar] [CrossRef]
- Seregin, S.S.; Golovchenko, N.; Schaf, B.; Chen, J.; Pudlo, N.A.; Mitchell, J.; Baxter, N.T.; Zhao, L.; Schloss, P.D.; Martens, E.C.; et al. NLRP6 Protects Il10-/- Mice from Colitis by Limiting Colonization of Akkermansia Muciniphila. Cell Rep. 2017, 19, 733–745. [Google Scholar] [CrossRef] [PubMed]
- Huang, X.L.; Xu, J.; Zhang, X.H.; Qiu, B.Y.; Peng, L.; Zhang, M.; Gan, H.T. PI3K/Akt Signaling Pathway Is Involved in the Pathogenesis of Ulcerative Colitis. Inflamm. Res. 2011, 60, 727–734. [Google Scholar] [CrossRef]
- Zhang, X.; Zhang, F.; Li, Y.; Fan, N.; Zhao, K.; Zhang, A.; Kang, J.; Lin, Y.; Xue, X.; Jiang, X. Blockade of PI3K/AKT Signaling Pathway by Astragaloside IV Attenuates Ulcerative Colitis via Improving the Intestinal Epithelial Barrier. J. Transl. Med. 2024, 22, 1–17. [Google Scholar] [CrossRef]
- Jia, J.; Liu, Y.; Wang, D.; Pan, Z.; Zheng, Q.; Lu, J.; Liang, C.; Li, D. Ulcerative Colitis: Signaling Pathways, Therapeutic Targets and Interventional Strategies. Signal Transduct. Target. Ther. 2026, 11, 51. [Google Scholar] [CrossRef] [PubMed]
- Li, Q.; Zheng, S.; Niu, K.; Qiao, Y.; Liu, Y.; Zhang, Y.; Li, B.; Zheng, C.; Yu, B. Paeoniflorin Improves Ulcerative Colitis via Regulation of PI3K-AKT Based on Network Pharmacology Analysis. Exp. Ther. Med. 2024, 27, 125. [Google Scholar] [CrossRef] [PubMed]
- Vidal-Lletjós, S.; Beaumont, M.; Tomé, D.; Benamouzig, R.; Blachier, F.; Lan, A. Dietary Protein and Amino Acid Supplementation in Inflammatory Bowel Disease Course: What Impact on the Colonic Mucosa? Nutrients 2017, 9, 310. [Google Scholar] [CrossRef]
- Kelly, B.; Pearce, E.L. Amino Assets: How Amino Acids Support Immunity. Cell Metab. 2020, 32, 154–175. [Google Scholar] [CrossRef]
- Liu, Y.; Wang, X.; Hu, C.-A.A. Therapeutic Potential of Amino Acids in Inflammatory Bowel Disease. Nutrients 2017, 9, 920. [Google Scholar] [CrossRef]
- Andrade, M.E.R.; de Barros, P.A.V.; dos Reis Menta, P.L.; Costa, G.M.F.; Miranda, S.E.M.; Leocádio, P.C.L.; de Almeida-Leite, C.M.; de Vasconcelos Generoso, S.; Leite, J.I.A.; Cardoso, V.N. Arginine Supplementation Reduces Colonic Injury, Inflammation and Oxidative Stress of DSS-Induced Colitis in Mice. J. Funct. Foods 2019, 52, 360–369. [Google Scholar] [CrossRef]
- Son, D.O.; Satsu, H.; Shimizu, M. Histidine Inhibits Oxidative Stress- and TNF-α-Induced Interleukin-8 Secretion in Intestinal Epithelial Cells. FEBS Lett. 2005, 579, 4671–4677. [Google Scholar] [CrossRef]
- Diab, J.; Hansen, T.; Goll, R.; Stenlund, H.; Ahnlund, M.; Jensen, E.; Moritz, T.; Florholmen, J.; Forsdahl, G. Lipidomics in Ulcerative Colitis Reveal Alteration in Mucosal Lipid Composition Associated with the Disease State. Inflamm. Bowel Dis. 2019, 25, 1780–1787. [Google Scholar] [CrossRef] [PubMed]
- Kwon, J.; Lee, C.; Heo, S.; Kim, B.; Hyun, C.-K. DSS-Induced Colitis Is Associated with Adipose Tissue Dysfunction and Disrupted Hepatic Lipid Metabolism Leading to Hepatosteatosis and Dyslipidemia in Mice. Sci. Rep. 2021, 11, 5283. [Google Scholar] [CrossRef]
- Bauset, C.; Gisbert-Ferrándiz, L.; Cosín-Roger, J. Metabolomics as a Promising Resource Identifying Potential Biomarkers for Inflammatory Bowel Disease. J. Clin. Med. 2021, 10, 622. [Google Scholar] [CrossRef]
- Gao, S.; Zhu, H.; Chen, H.; Lu, H.; Wen, M.; Fan, Y.; Yang, D.; Li, H. Activation of PI3K-AKT Pathway Prevents Steroid-Induced Osteonecrosis of the Femoral Head via Inhibiting Cuproptosis. Sci. Rep. 2025, 15, 8950. [Google Scholar] [CrossRef]
- Fontana, F.; Giannitti, G.; Marchesi, S.; Limonta, P. The PI3K/Akt Pathway and Glucose Metabolism: A Dangerous Liaison in Cancer. Int. J. Biol. Sci. 2024, 20, 3113–3125. [Google Scholar] [CrossRef]
- McLaren, J.E.; Michael, D.R.; Ashlin, T.G.; Ramji, D.P. Cytokines, Macrophage Lipid Metabolism and Foam Cells: Implications for Cardiovascular Disease Therapy. Prog. Lipid Res. 2011, 50, 331–347. [Google Scholar] [CrossRef] [PubMed]
- van der Veen, J.N.; Kennelly, J.P.; Wan, S.; Vance, J.E.; Vance, D.E.; Jacobs, R.L. The Critical Role of Phosphatidylcholine and Phosphatidylethanolamine Metabolism in Health and Disease. Biochim. Biophys. Acta Biomembr. 2017, 1859, 1558–1572. [Google Scholar] [CrossRef] [PubMed]
- Vancamelbeke, M.; Vermeire, S. The Intestinal Barrier: A Fundamental Role in Health and Disease. Expert Rev. Gastroenterol. Hepatol. 2017, 11, 821–834. [Google Scholar] [CrossRef]
- Lee, C.; Lim, H.-K.; Sakong, J.; Lee, Y.-S.; Kim, J.-R.; Baek, S.-H. Janus Kinase-Signal Transducer and Activator of Transcription Mediates Phosphatidic Acid-Induced Interleukin (IL)-1beta and IL-6 Production. Mol. Pharmacol. 2006, 69, 1041–1047. [Google Scholar] [CrossRef] [PubMed]
- Al-Saffar, N.M.S.; Marshall, L.V.; Jackson, L.E.; Balarajah, G.; Eykyn, T.R.; Agliano, A.; Clarke, P.A.; Jones, C.; Workman, P.; Pearson, A.D.J.; et al. Lactate and Choline Metabolites Detected in Vitro by Nuclear Magnetic Resonance Spectroscopy Are Potential Metabolic Biomarkers for PI3K Inhibition in Pediatric Glioblastoma. PLoS ONE 2014, 9, e103835. [Google Scholar] [CrossRef]
- Ballard, J.W.O.; Towarnicki, S.G. Mitochondria, the Gut Microbiome and ROS. Cell. Signal. 2020, 75, 109737. [Google Scholar] [CrossRef] [PubMed]
- Ou, Y.; Zhang, W.; Chen, S.; Deng, H. Baicalin Improves Podocyte Injury in Rats with Diabetic Nephropathy by Inhibiting PI3K/Akt/mTOR Signaling Pathway. Open Med. (Wars) 2021, 16, 1286–1298. [Google Scholar] [CrossRef]
- Jacoby, C.; Scorza, K.; Ecker, L.; Bernardino, P.N.; Little, A.S.; McMillin, M.; Ramaswamy, R.; Sundararajan, A.; Sidebottom, A.M.; Lin, H.; et al. Gut Bacteria Metabolize Natural and Synthetic Steroid Hormones via the Reductive OsrABC Pathway. Cell Host Microbe 2025, 33, 1873–1885.e7. [Google Scholar] [CrossRef]
- Zhou, J.; Yang, Q.; Wei, W.; Huo, J.; Wang, W. Codonopsis Pilosula Polysaccharide Alleviates Ulcerative Colitis by Modulating Gut Microbiota and SCFA/GPR/NLRP3 Pathway. J. Ethnopharmacol. 2025, 337, 118928. [Google Scholar] [CrossRef]
- Yin, B.; Liu, H.; Tan, B.; Dong, X.; Chi, S.; Yang, Q.; Zhang, S. MHC II-PI3K/Akt/mTOR Signaling Pathway Regulates Intestinal Immune Response Induced by Soy Glycinin in Hybrid Grouper: Protective Effects of Sodium Butyrate. Front. Immunol. 2021, 11, 615980. [Google Scholar] [CrossRef] [PubMed]
- Niu, S.; Zhang, Y. Targeting the PI3K/Akt Pathway for the Treatment of Ulcerative Colitis: Integrative Regulatory Features of Traditional Chinese Medicine. Front. Pharmacol. 2025, 16, 1620138. [Google Scholar] [CrossRef]
- Yang, Q.; Liu, J.; Li, T.; Lyu, S.; Liu, X.; Du, Z.; Shang, X.; Zhang, T. Integrated Microbiome and Metabolomic Analysis Reveal the Repair Mechanisms of Ovalbumin on the Intestine Barrier of Colitis Mice. J. Agric. Food Chem. 2023, 71, 8894–8905. [Google Scholar] [CrossRef]
- Jiang, S.; Li, H.; Zhang, L.; Mu, W.; Zhang, Y.; Chen, T.; Wu, J.; Tang, H.; Zheng, S.; Liu, Y.; et al. Generic Diagramming Platform (GDP): A Comprehensive Database of High-Quality Biomedical Graphics. Nucleic Acids Res. 2025, 53, D1670–D1676. [Google Scholar] [CrossRef]










| Peak No. | Identification | RT [min] | Chemical Formula | Neutral Mass | Calculated[M-H]-(m/z) | Observed[M-H]-(m/z) | Error (ppm) | MS/MS |
|---|---|---|---|---|---|---|---|---|
| 1 | 4-Hydroxybenzoic acid | 1.55 | C7H6O3 | 138.0317 | 137.0239 | 137.0220 | −13.87 | 92.9269, 109.0275 |
| 2 | Protocatechuic acid | 1.09 | C7H6O4 | 154.0266 | 153.0188 | 153.0195 | 4.57 | 109.0275, 153.0170 |
| 3 | Caffeic acid * | 1.95 | C9H8O4 | 180.0423 | 179.0344 | 179.0356 | 6.70 | 91.0553, 117.0331, 135.0446 |
| 4 | Resveratrol | 12.50 | C14H12O3 | 228.0786 | 227.0708 | 227.0723 | 6.61 | 185.0249, 164.0081 |
| 5 | Oxyresveratrol | 5.71 | C14H12O4 | 244.0736 | 243.0657 | 243.0656 | −0.41 | 201.0181, 174.0055, 130.0424 |
| 6 | trans-Piceatannol | 6.05 | C14H12O4 | 244.0736 | 243.0657 | 243.0656 | −0.41 | 159.0454, 129.9747 |
| 7 | Naringenin | 10.05 | C15H12O5 | 272.0685 | 271.0606 | 271.0596 | −3.69 | 187.0414, 151.0049, 107.0142 |
| 8 | Kaempferol | 10.36 | C15H10O6 | 286.0477 | 285.0399 | 285.0406 | 2.46 | 218.0157, 151.0024 |
| 9 | Eriodictyol | 7.04 | C15H12O6 | 288.0634 | 287.0556 | 287.0561 | 17.77 | 259.0293, 180.0041 |
| 10 | Dihydrokaempferol | 6.83 | C15H12O6 | 288.0634 | 287.0510 | 287.0561 | 1.74 | 259.0227, 243.0304, 201.0181 |
| 11 | (−)-catechin | 2.14 | C15H14O6 | 290.0790 | 289.0712 | 289.0718 | 2.08 | 245.0809, 227.0723, 205.0503, 203.0701, 135.0446, 123.0429, 109.0275 |
| 12 | Quercetin | 8.93 | C15H10O7 | 302.0427 | 301.0348 | 301.0335 | −4.32 | 107.0142, 121.0297, 151.0024 |
| 13 | Taxifolin | 4.78 | C15H12O7 | 304.0583 | 303.0505 | 303.0513 | 2.64 | 285.0406, 267.8194, 241.0521 |
| 14 | Isorhamnetin | 10.61 | C16H12O7 | 316.0583 | 315.0505 | 315.0523 | 5.71 | 300.0289, 271.0258 |
| 15 | Gentianolic acid glycoside | 1.92 | C14H20O8 | 316.1158 | 315.1080 | 315.1068 | −3.81 | 153.0195, 180.0096 |
| 16 | Methyl gentianolic acid glycoside | 1.71 | C14H18O9 | 330.0951 | 329.0873 | 329.0855 | −5.47 | 268.9902, 191.0537, 167.0324 |
| 17 | 3,5-Dihydroxy-4-methyl-3-O-glucoside | 2.79 | C14H18O9 | 330.0951 | 329.0873 | 329.0855 | −5.47 | 167.0350, 191.0335, 269.0456 |
| 18 | Chlorogenic acid | 1.33 | C16H18O9 | 354.0951 | 353.0873 | 353.0843 | −8.50 | 135.0422, 179.0329, 191.0533 |
| 19 | Cryptochlorogenic acid | 1.45 | C16H18O9 | 354.0951 | 353.0873 | 353.0843 | −8.50 | 173.0452, 179.0329, 191.0533 |
| 20 | Methyl chlorogenate | 2.79 | C17H20O9 | 368.1107 | 367.1029 | 367.1031 | 0.54 | 254.0507, 178.9973, 153.0195 |
| 21 | (E/Z)-Polydatin | 4.50 | C20H22O8 | 390.1315 | 389.1236 | 389.1235 | −0.26 | 227.0723, 242.0100 |
| 22 | Engeletin * | 7.57 | C21H22O10 | 434.1213 | 433.1135 | 433.1132 | −0.69 | 287.0561, 269.0439, 259.0622, 180.0069, 151.0024 |
| 23 | Isoengeletin | 6.98 | C21H22O10 | 434.1213 | 433.1135 | 433.1132 | −0.69 | 287.0527, 269.0439, 259.0589, 180.0041, 151.0024 |
| 24 | Quercitrin * | 6.33 | C21H20O11 | 448.1006 | 447.0927 | 447.0909 | −4.03 | 301.0370, 300.0254, 271.0225, 243.0241, 151.0049 |
| 25 | Cynaroside | 6.76 | C21H20O11 | 448.1006 | 447.0927 | 447.0909 | −4.03 | 285.0406, 208.9391 |
| 26 | Dihydrocaphen 5-O-β-D-glucoside | 2.33 | C21H22O11 | 450.1162 | 449.1084 | 449.1065 | −4.23 | 287.0561, 269.0439, 153.0195 |
| 27 | Dihydrocaphen 7-O-β-D-glucoside | 5.05 | C21H22O11 | 450.1162 | 449.1084 | 449.1065 | −4.23 | 287.0492, 269.0439, 259.0622 |
| 28 | Neoastilbin | 5.64 | C21H22O11 | 450.1162 | 449.1084 | 449.1065 | −4.23 | 303.0477, 285.0406, 178.9973, 151.0376, 125.0223 |
| 29 | Astilbin | 6.21 | C21H22O11 | 450.1162 | 449.1084 | 449.1065 | −4.23 | 125.0223, 151.0024, 449.0978 |
| 30 | Neoisoastilbin | 6.67 | C21H22O11 | 450.1162 | 449.1084 | 449.1065 | −4.23 | 303.0513, 285.0406, 178.9973, 151.0376, 125.0223 |
| 31 | Isoastilbin | 6.83 | C21H22O11 | 450.1162 | 449.1084 | 449.1065 | −4.23 | 303.0513, 285.0406, 178.9973, 151.0376, 125.0223 |
| 32 | Taxifolin 3-O-glucoside | 3.81 | C21H22O12 | 466.1111 | 465.1033 | 465.1027 | −1.29 | 376.0114, 303.0121, 241.0045 |
| 33 | Rutin * | 4.90 | C27H30O16 | 610.1534 | 609.1456 | 609.1484 | 4.60 | 300.0289, 301.0407, 229.1165, 257.3907 |
| No. | Metabolites | RT [min] | m/z | VIP | p-Value | Trend (DSS/Control) | Trend (JGTC-H/DSS) |
|---|---|---|---|---|---|---|---|
| 1 | Phosphocholine | 5.58 | 184.0732 | 1.1 | 0.00 | ↓ ** | |
| 2 | Glycerophosphocholine | 0.57 | 275.1346 | 1.94 | 0.01 | ↓ ** | ↑ ** |
| 3 | PE(15:0/0:0) | 5.90 | 438.2626 | 1.77 | 0.00 | ↑ *** | ↓ *** |
| 4 | LysoPE(15:0/0:0) | 5.95 | 440.2765 | 1.89 | 0.00 | ↑ *** | ↓ *** |
| 5 | LysoPC(16:1(9Z)/0:0) | 6.01 | 494.3238 | 1.05 | 0.02 | ↑ * | |
| 6 | Beta-N-Acetylglucosamine | 0.58 | 256.0593 | 1.29 | 0.00 | ↑ *** | |
| 7 | Xanthine | 1.52 | 151.0254 | 1.15 | 0.00 | ↑ ** | |
| 8 | Methionyl-Valine | 2.59 | 247.1129 | 1.13 | 0.03 | ↓ * | ↑ ** |
| 9 | Arginylhistidine | 2.29 | 375.1869 | 1.41 | 0.00 | ↓ ** | ↑ ** |
| 10 | Threonylhistidine | 2.24 | 221.1031 | 1.98 | 0.04 | ↑ * | |
| 11 | 2-Oxoarginine | 0.52 | 154.0615 | 1.18 | 0.02 | ↓ * | ↑ *** |
| 12 | Tyrosyl-Proline | 2.03 | 279.1336 | 1.59 | 0.00 | ↓ ** | ↑ * |
| 13 | L-phenylalanyl-L-proline | 3.20 | 263.1387 | 1.70 | 0.00 | ↓ ** | |
| 14 | Tyrosylhydroxyproline | 3.05 | 293.1147 | 1.22 | 0.01 | ↓ ** | ↑ *** |
| 15 | 5-(Galactosylhydroxy)-L-Lysine | 1.89 | 347.1445 | 1.35 | 0.02 | ↑ * | |
| 16 | 11-Ketotestosterone | 4.32 | 366.2019 | 1.38 | 0.00 | ↓ *** | |
| 17 | Tetrahydrocortisol | 5.43 | 384.2739 | 2.35 | 0.01 | ↑ * | ↓ * |
| 18 | Betamethasone 17-benzoate | 1.58 | 529.2594 | 3.09 | 0.00 | ↓ *** | ↑ ** |
| 19 | Cadaverine | 0.46 | 103.1233 | 5.31 | 0.00 | ↑ *** | ↓ *** |
| 20 | Bufexamac | 2.21 | 206.1174 | 1.75 | 0.02 | ↑ * | ↓ ** |
| 21 | Proparacaine | 2.21 | 277.1906 | 2.79 | 0.00 | ↑ ** | ↓ ** |
| 22 | Gamma-Glutamylleucine | 3.01 | 225.1234 | 4.76 | 0.00 | ↑ *** | ↓ *** |
| 23 | 6-Hydroxymelatonin glucuronide | 4.69 | 457.1823 | 2.52 | 0.00 | ↑ *** | ↓ *** |
| 24 | Tetradecanedioic acid | 3.90 | 300.2165 | 3.53 | 0.00 | ↑ *** | ↓ *** |
| 25 | Phenylalanylhydroxyproline | 2.58 | 261.1232 | 3.07 | 0.00 | ↑ *** | ↓ ** |
| 26 | 4-Hydroxybenzyl isothiocyanate rhamnoside | 2.25 | 276.0686 | 2.90 | 0.00 | ↑ *** | ↓ ** |
| 27 | 1′-Hydroxybufuralol | 2.20 | 295.2013 | 2.05 | 0.01 | ↑ ** | ↓ ** |
| 28 | Trans-Cinnamyl alcohol | 2.01 | 291.1335 | 3.54 | 0.00 | ↑ *** | ↓ *** |
| 29 | 5-Aminopentanal | 1.75 | 244.2018 | 3.86 | 0.00 | ↑ *** | ↓ ** |
| 30 | N-Cyclohexylformamide | 1.03 | 145.1335 | 2.74 | 0.00 | ↑ *** | ↓ *** |
| 31 | Amphetamine | 2.93 | 153.1386 | 4.51 | 0.00 | ↑ *** | ↓ *** |
| 32 | Sepiapterin | 0.58 | 272.0548 | 3.44 | 0.00 | ↑ *** | ↓ *** |
| 33 | 3-Pyroglutamylthiazolidine-4-carboxylic acid | 1.08 | 281.0015 | 2.88 | 0.00 | ↑ *** | ↓ *** |
| 34 | Asparaginyl-Proline | 1.85 | 274.1045 | 2.93 | 0.01 | ↑ *** | |
| 35 | (−)-Slaframine | 2.87 | 243.1350 | 2.42 | 0.00 | ↑ *** | ↓ *** |
| 36 | 17-Dimethylaminogeldanamycin | 4.59 | 597.3257 | 3.64 | 0.00 | ↑ *** | ↓ *** |
| 37 | Buparlisib | 5.13 | 455.1687 | 2.49 | 0.00 | ↑ ** | ↓ ** |
| 38 | 7alpha-Hydroxy-3-oxo-4-cholestenoate | 5.91 | 429.2972 | 1.56 | 0.00 | ↑ *** | ↓ ** |
| 39 | N-Acetyl-4-O-acetylneuraminic acid | 1.23 | 352.1233 | 3.28 | 0.00 | ↓ *** | ↑ ** |
| 40 | Olopatadine n-oxide | 3.01 | 371.1959 | 2.98 | 0.04 | ↓ * | ↑ * |
| 41 | Sakuranetin | 5.17 | 287.0910 | 2.21 | 0.01 | ↓ ** | ↑ ** |
| 42 | Asparagoside A | 5.68 | 543.3631 | 2.51 | 0.01 | ↓ ** | ↑ * |
| 43 | Agavoside A | 5.64 | 557.3428 | 2.17 | 0.00 | ↓ *** | ↑ *** |
| 44 | 4-Deacetylneosolaniol | 2.01 | 341.1563 | 2.87 | 0.00 | ↓ *** | ↑ *** |
| 45 | Linatine | 0.56 | 242.1133 | 5.62 | 0.00 | ↓ *** | ↑ *** |
| 46 | Dehydrovomifoliol | 5.49 | 240.1592 | 2.63 | 0.03 | ↓ * | ↑ *** |
| 47 | Ethyl hydrogen sulfate | 0.58 | 170.9962 | 2.76 | 0.00 | ↓ ** | ↑ ** |
| 48 | Chlorogenoquinone | 1.29 | 333.0594 | 2.53 | 0.00 | ↓ ** | ↑ *** |
| 49 | 11′-Carboxy-alpha-chromanol | 5.89 | 439.2850 | 3.04 | 0.00 | ↓ *** | ↑ *** |
| 50 | Dihydrogenistein | 5.60 | 271.0614 | 1.86 | 0.01 | ↓ ** | ↑ ** |
| 51 | 2-Acetamido-2,6-dideoxygalactose | 3.25 | 614.2792 | 3.04 | 0.02 | ↓ * | ↑ *** |
| 52 | Aminodeoxykanamycin | 3.07 | 504.2315 | 2.61 | 0.04 | ↓ * | ↑ ** |
| 53 | 2,3-Dihydroxycarbamazepine | 2.26 | 305.0339 | 2.60 | 0.00 | ↓ *** | ↑ ** |
| 54 | Niridazole | 0.55 | 259.0130 | 3.01 | 0.00 | ↓ *** | ↑ *** |
| 55 | Flufenamic acid | 2.51 | 607.1285 | 3.76 | 0.00 | ↓ *** | |
| 56 | 2-Hydroxyestrone-1-S-glutathione | 5.73 | 633.2546 | 3.28 | 0.00 | ↑ ** | ↓ * |
| 57 | Arabinogalactose | 1.80 | 293.0882 | 2.59 | 0.00 | ↓ *** | |
| 58 | Isobutyl decanoate | 5.81 | 209.1907 | 2.46 | 0.00 | ↑ *** | ↓ ** |
| 59 | Thymidine | 3.43 | 275.1235 | 2.39 | 0.01 | ↑ * | ↓ * |
| 60 | Testosterone 17b-(b-D-glucuronide) | 4.34 | 501.1882 | 2.14 | 0.00 | ↓ *** | ↑ *** |
| 61 | 4-Guanidinobutanoic Acid | 0.92 | 146.0924 | 2.76 | 0.00 | ↑ *** | |
| 62 | N(omega)-Hydroxyarginine | 2.94 | 227.0559 | 2.60 | 0.00 | ↑ *** | |
| 63 | Dodecanoic acid | 5.65 | 471.3091 | 1.18 | 0.02 | ↑ * | ↓ * |
| 64 | 3-Oxododecanoic acid | 4.01 | 259.1552 | 1.41 | 0.00 | ↑ ** | ↓ * |
| 65 | LysoPC(14:1(9Z)/0:0) | 4.05 | 486.2571 | 2.39 | 0.00 | ↓ *** | |
| 6 | 2-Hydroxyestrone | 2.25 | 595.3079 | 3.58 | 0.00 | ↑ *** | |
| 67 | Palmitoleic acid | 5.91 | 567.4630 | 2.35 | 0.01 | ↓ ** | ↑ ** |
| 68 | Testosterone glucuronide | 6.21 | 506.2777 | 2.14 | 0.02 | ↓ * | |
| 69 | 7alpha,17beta-Dihydroxyandrost-4-en-3-one | 5.25 | 349.2022 | 1.49 | 0.00 | ↑ *** | |
| 70 | 3-Deoxyestrone | 6.04 | 299.1386 | 1.57 | 0.01 | ↓ * | ↑ ** |
| 71 | 2-Methoxyestrone 3-glucuronide | 5.36 | 457.1846 | 2.18 | 0.00 | ↑ *** | ↓ * |
| 72 | Choline Phosphate | 5.58 | 184.0732 | 2.71 | 0.03 | ↓ * |
Disclaimer/Publisher’s Note: The statements, opinions and data contained in all publications are solely those of the individual author(s) and contributor(s) and not of MDPI and/or the editor(s). MDPI and/or the editor(s) disclaim responsibility for any injury to people or property resulting from any ideas, methods, instructions or products referred to in the content. |
© 2026 by the authors. Licensee MDPI, Basel, Switzerland. This article is an open access article distributed under the terms and conditions of the Creative Commons Attribution (CC BY) license.
Share and Cite
Li, J.; Xiong, Y.; Cheng, S.; Liu, D.; Wei, Q.; Ye, X. Jingangteng Capsule Attenuates Ulcerative Colitis via Maintaining the Homeostasis of Intestinal Microbiota and Metabolites, Inhibiting the PI3K-AKT-mTOR Signaling Pathway. Pharmaceuticals 2026, 19, 589. https://doi.org/10.3390/ph19040589
Li J, Xiong Y, Cheng S, Liu D, Wei Q, Ye X. Jingangteng Capsule Attenuates Ulcerative Colitis via Maintaining the Homeostasis of Intestinal Microbiota and Metabolites, Inhibiting the PI3K-AKT-mTOR Signaling Pathway. Pharmaceuticals. 2026; 19(4):589. https://doi.org/10.3390/ph19040589
Chicago/Turabian StyleLi, Jing, Yue Xiong, Shiyuan Cheng, Dan Liu, Qiong Wei, and Xiaochuan Ye. 2026. "Jingangteng Capsule Attenuates Ulcerative Colitis via Maintaining the Homeostasis of Intestinal Microbiota and Metabolites, Inhibiting the PI3K-AKT-mTOR Signaling Pathway" Pharmaceuticals 19, no. 4: 589. https://doi.org/10.3390/ph19040589
APA StyleLi, J., Xiong, Y., Cheng, S., Liu, D., Wei, Q., & Ye, X. (2026). Jingangteng Capsule Attenuates Ulcerative Colitis via Maintaining the Homeostasis of Intestinal Microbiota and Metabolites, Inhibiting the PI3K-AKT-mTOR Signaling Pathway. Pharmaceuticals, 19(4), 589. https://doi.org/10.3390/ph19040589

