Killing Glioblastoma Cells with Glycosylated Indolocarbazole-Based Derivative LCS1269: A Potential Crosstalk Between Micronuclei Formation and the Concurrent Induction of Apoptosis, Necroptosis, and Pyroptosis
Abstract
1. Introduction
2. Results
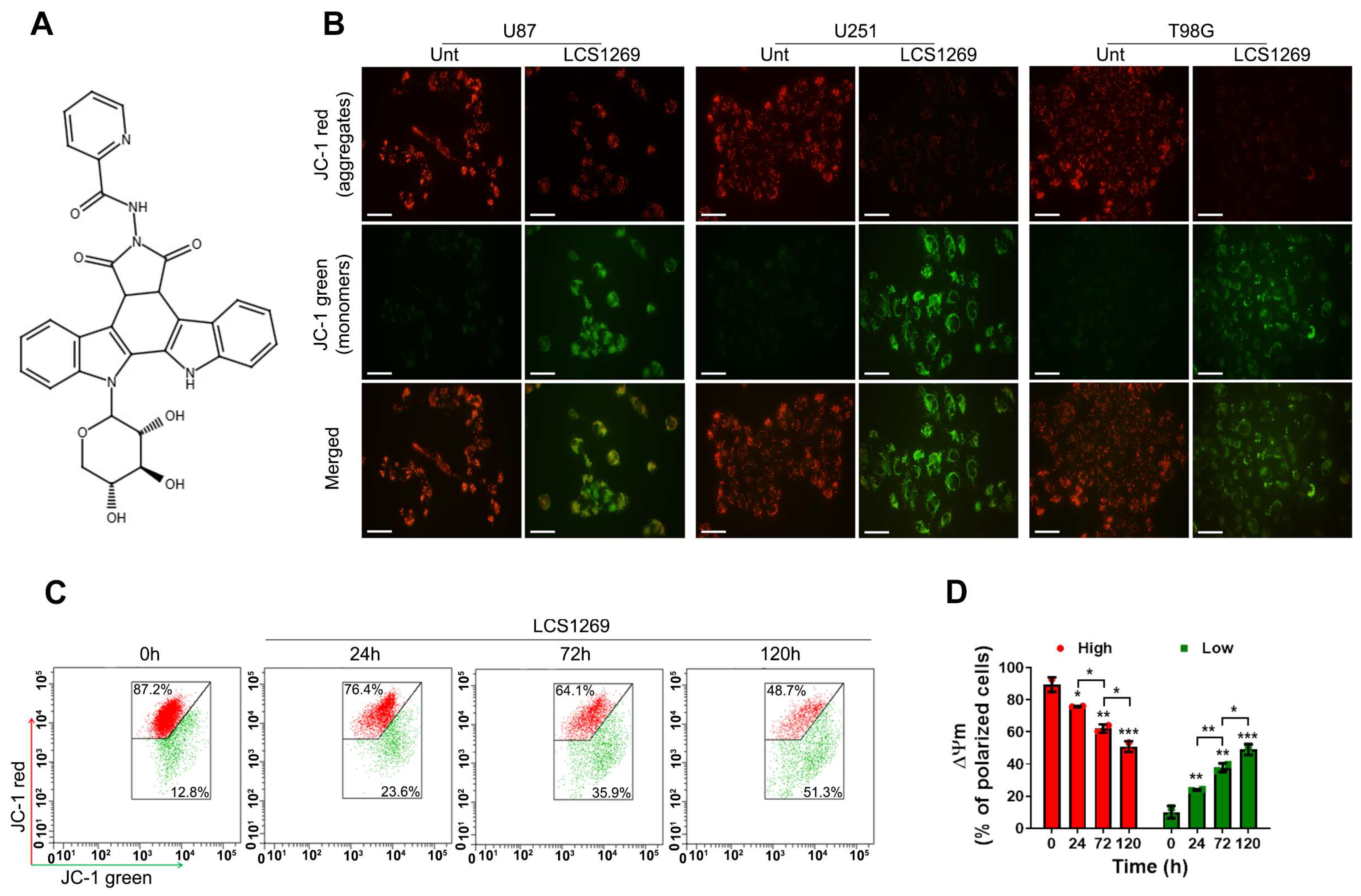
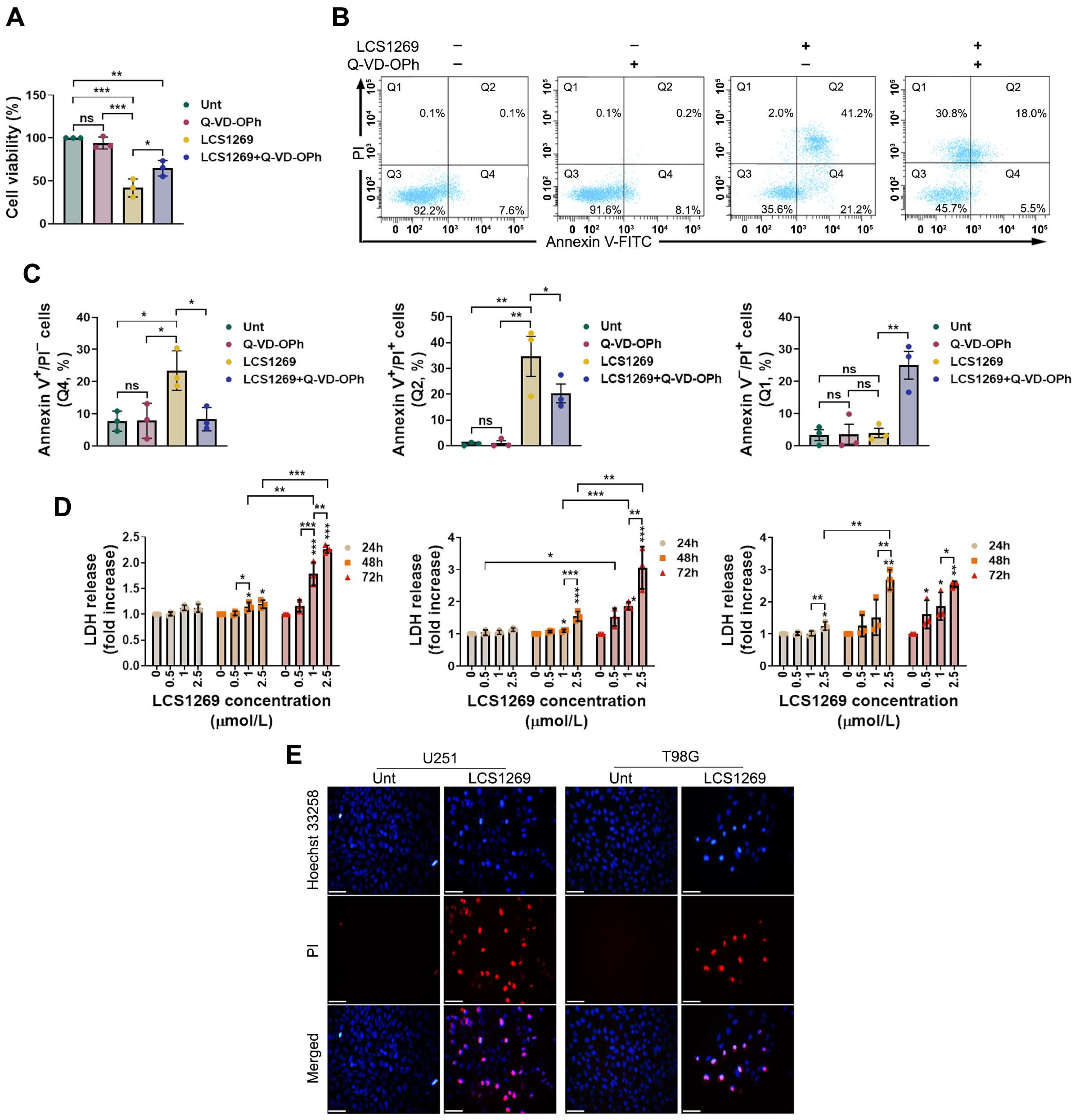
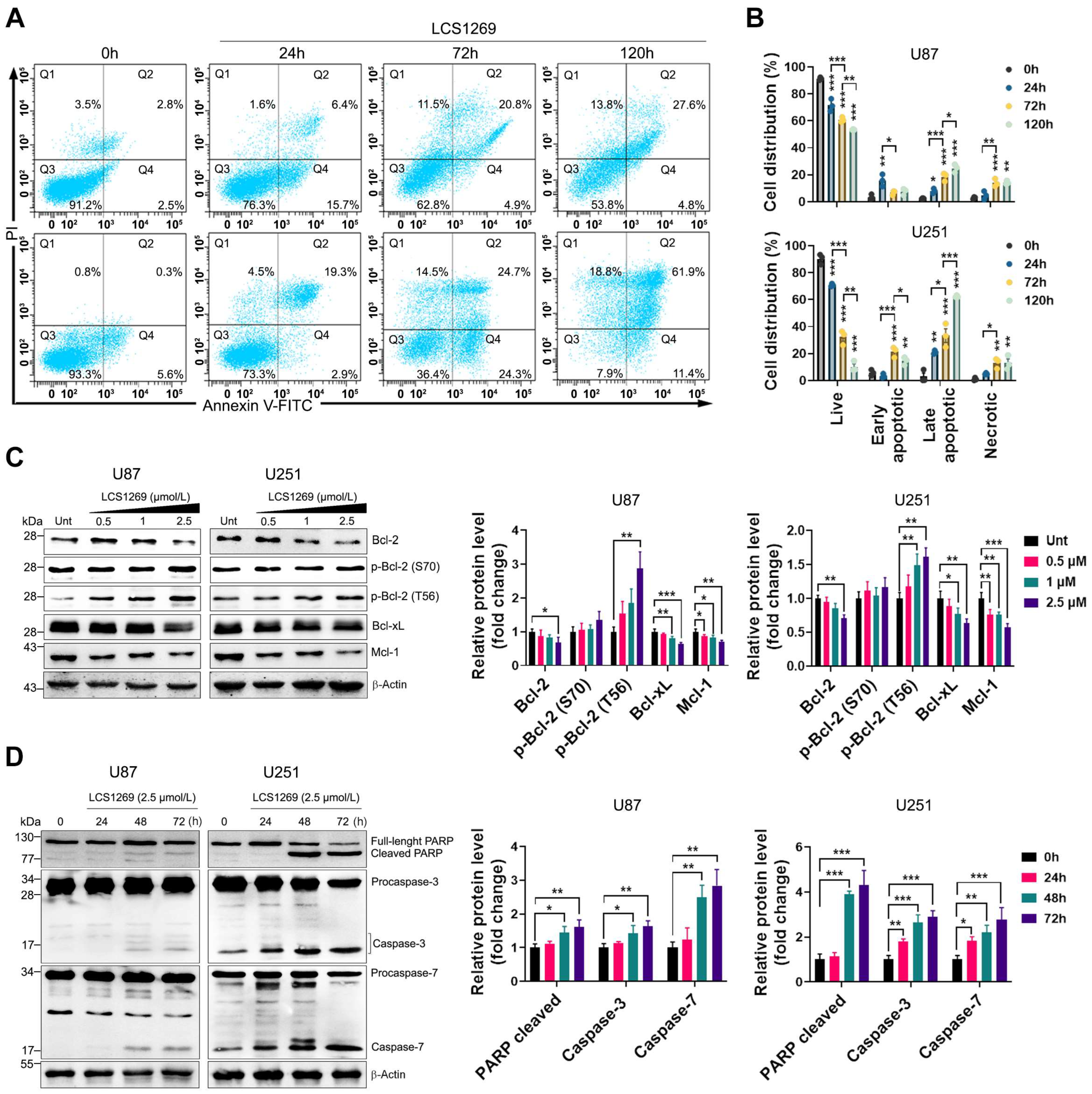
2.1. LCS1269 Provokes a Potential Mitochondrial Membrane Collapse and Promotes Both Intrinsic and Extrinsic Apoptotic Pathway Activation
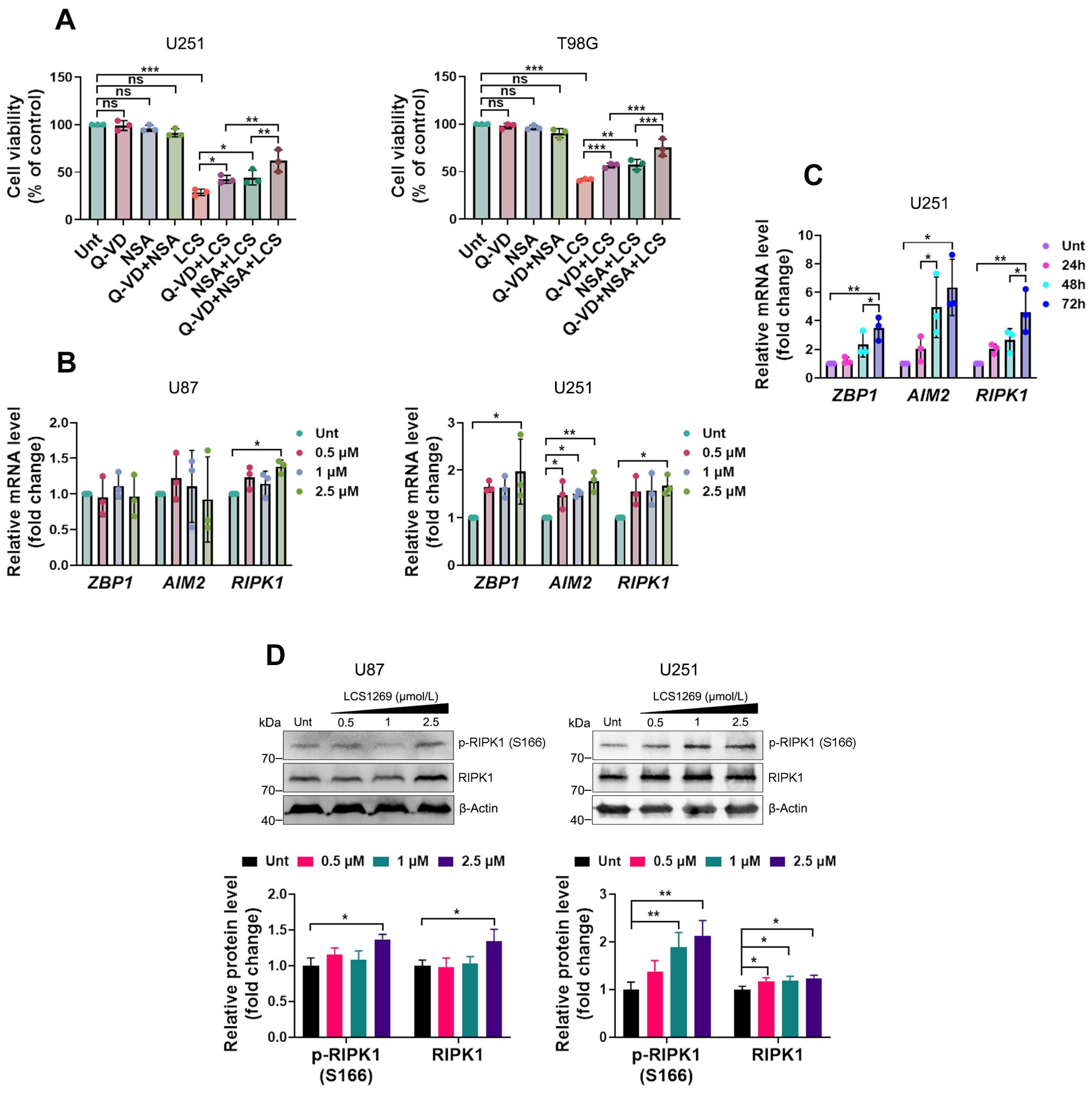
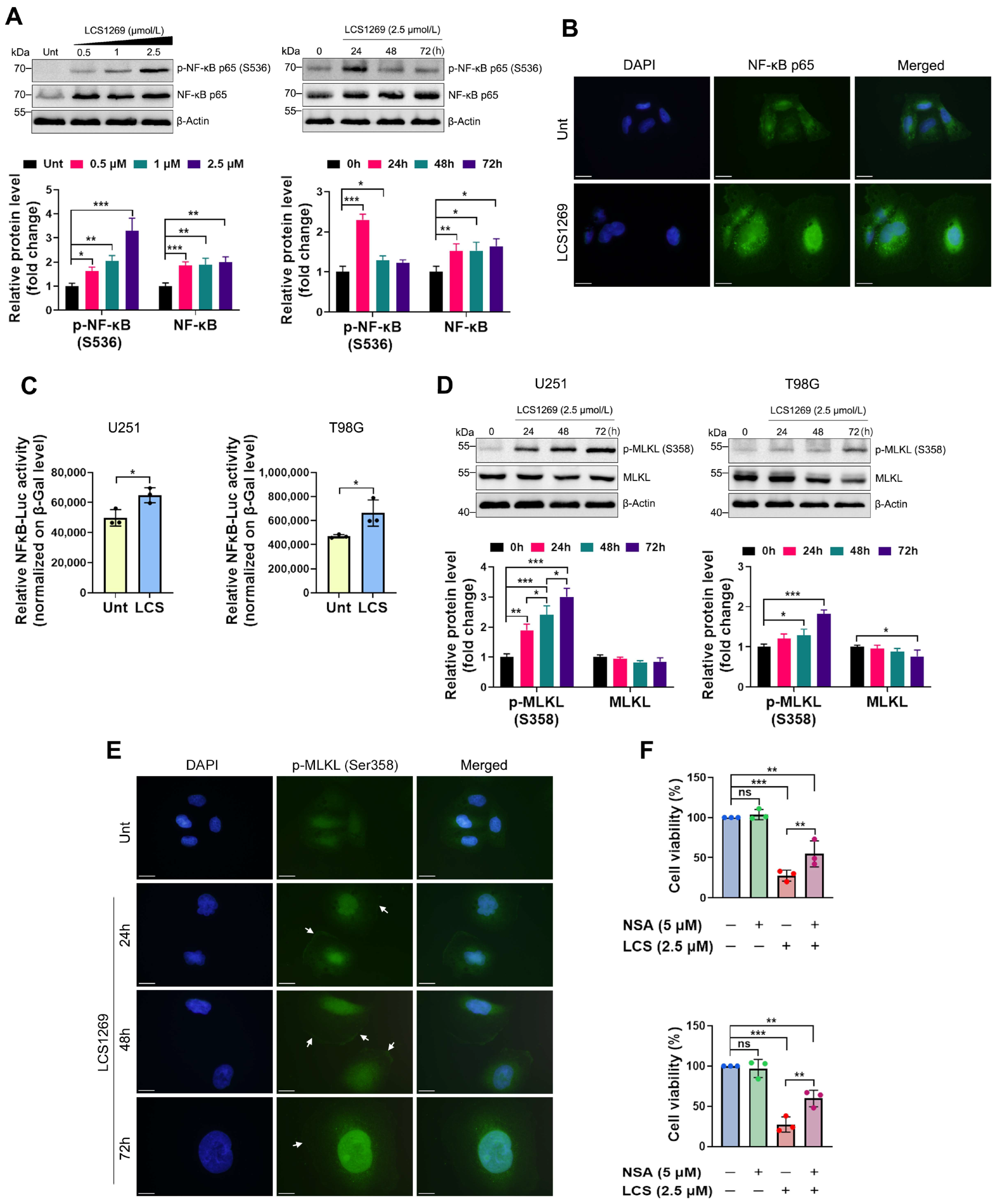
2.2. Lytic Cell Death Mediated by LCS1269 Is Partially Realized Through MLKL-Dependent Necroptosis Followed by NF-κB Activation
2.3. LCS1269 Is Able to Trigger Both Robust Pyroptosis and Marginal Pyroptosis-like Features in the GBM Cell Lines via a Caspase-3/GSDME Axis
2.4. LCS1269 Mediates the Differential Regulation of Gene Expression of Either RIPK1 Only or the Integrated ZBP1-, AIM2-, and RIPK1-PANoptosome Components
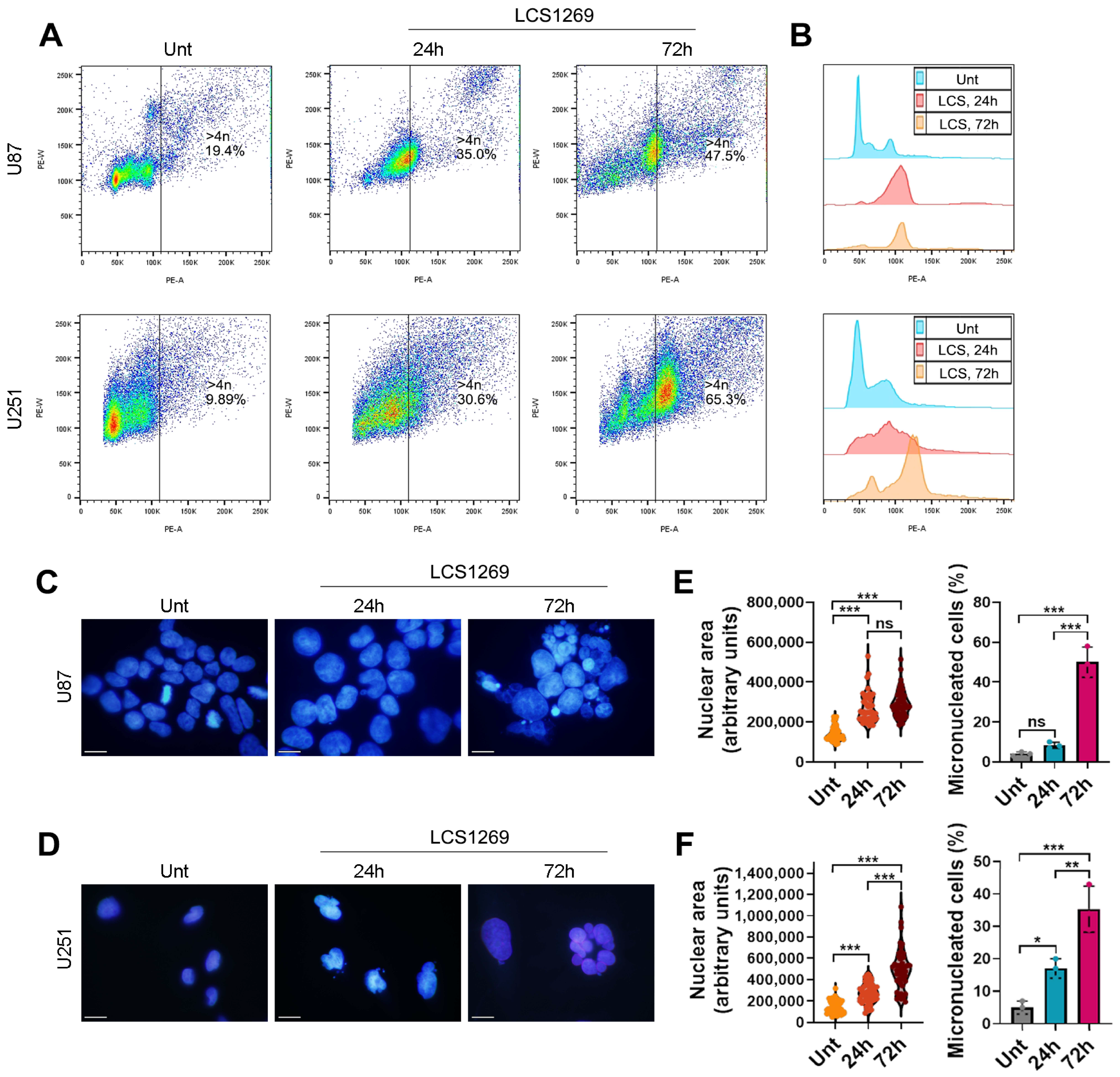
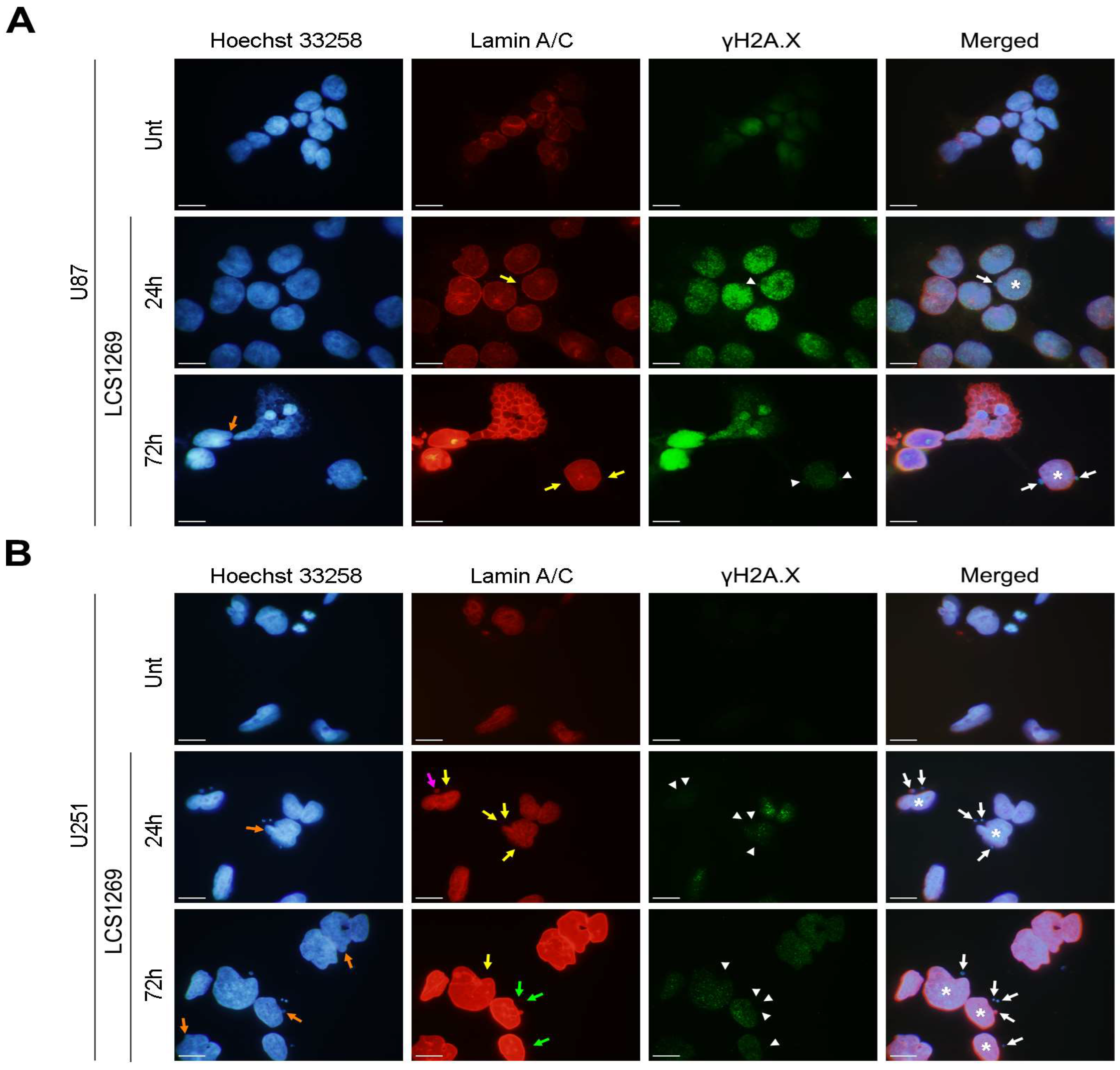
2.5. PANoptosis Induced by LCS1269 May Arise from Polyploidization, Which Is Accompanied by the Formation of Micronucleated Cells with Either a Ruptured or Collapsed Nuclear Envelope
3. Discussion
4. Materials and Methods
4.1. Cell Lines and Reagents
4.2. Mitochondrial Membrane Potential (MMP) Measurements
4.2.1. Microscopic Visualization
4.2.2. Flow Cytometry Detection
4.3. Annexin V-FITC/PI Double Staining Assay
4.4. Quantitative Real-Time PCR (qRT-PCR)
4.5. Protein Lysates Preparation, SDS-PAGE, and Western Blotting
4.6. MTT Cell Viability Assay
4.7. Lactate Dehydrogenase (LDH) Release Assay
4.8. Hoechst 33258/PI Fluorescence
4.9. Luciferase Reporter Assay
4.10. Immunofluorescence Staining
4.11. Polyploid Cells Assessment
4.12. Scanning Electron Microscopy (SEM)
4.13. Statistical Analysis
5. Conclusions
Supplementary Materials
Author Contributions
Funding
Institutional Review Board Statement
Informed Consent Statement
Data Availability Statement
Acknowledgments
Conflicts of Interest
References
- Louis, D.N.; Perry, A.; Wesseling, P.; Brat, D.J.; Cree, I.A.; Figarella-Branger, D.; Hawkins, C.; Ng, H.K.; Pfister, S.M.; Reifenberger, G.; et al. The 2021 WHO Classification of Tumors of the Central Nervous System: A summary. Neuro-Oncology 2021, 23, 1231–1251. [Google Scholar] [CrossRef] [PubMed]
- Czarnywojtek, A.; Borowska, M.; Dyrka, K.; Van Gool, S.; Sawicka-Gutaj, N.; Moskal, J.; Kościński, J.; Graczyk, P.; Hałas, T.; Lewandowska, A.M.; et al. Glioblastoma Multiforme: The Latest Diagnostics and Treatment Techniques. Pharmacology 2023, 108, 423–431. [Google Scholar] [CrossRef]
- Yang, K.; Wu, Z.; Zhang, H.; Zhang, N.; Wu, W.; Wang, Z.; Dai, Z.; Zhang, X.; Zhang, L.; Peng, Y.; et al. Glioma targeted therapy: Insight into future of molecular approaches. Mol. Cancer 2022, 21, 39. [Google Scholar] [CrossRef]
- Thakkar, J.P.; Dolecek, T.A.; Horbinski, C.; Ostrom, Q.T.; Lightner, D.D.; Barnholtz-Sloan, J.S.; Villano, J.L. Epidemiologic and molecular prognostic review of glioblastoma. Cancer Epidemiol. Biomarkers Prev. 2014, 23, 1985–1996. [Google Scholar] [CrossRef]
- Bedoui, S.; Herold, M.J.; Strasser, A. Emerging connectivity of programmed cell death pathways and its physiological implications. Nat. Rev. Mol. Cell Biol. 2020, 21, 678–695. [Google Scholar] [CrossRef]
- Ke, B.; Tian, M.; Li, J.; Liu, B.; He, G. Targeting Programmed Cell Death Using Small-Molecule Compounds to Improve Potential Cancer Therapy. Med. Res. Rev. 2016, 36, 983–1035. [Google Scholar] [CrossRef] [PubMed]
- Malireddi, R.K.S.; Kesavardhana, S.; Kanneganti, T.D. ZBP1 and TAK1: Master Regulators of NLRP3 Inflammasome/Pyroptosis, Apoptosis, and Necroptosis (PAN-optosis). Front. Cell. Infect. Microbiol. 2019, 9, 406. [Google Scholar] [CrossRef]
- Gao, L.; Shay, C.; Teng, Y. Cell death shapes cancer immunity: Spotlighting PANoptosis. J. Exp. Clin. Cancer Res. 2024, 43, 168. [Google Scholar] [CrossRef]
- Sun, X.; Yang, Y.; Meng, X.; Li, J.; Liu, X.; Liu, H. PANoptosis: Mechanisms, biology, and role in disease. Immunol. Rev. 2024, 321, 246–262. [Google Scholar] [CrossRef]
- Samir, P.; Malireddi, R.K.S.; Kanneganti, T.D. The PANoptosome: A Deadly Protein Complex Driving Pyroptosis, Apoptosis, and Necroptosis (PANoptosis). Front. Cell. Infect. Microbiol. 2020, 10, 238. [Google Scholar] [CrossRef] [PubMed]
- Issa, S.; Prandina, A.; Bedel, N.; Rongved, P.; Yous, S.; Le Borgne, M.; Bouaziz, Z. Carbazole scaffolds in cancer therapy: A review from 2012 to 2018. J. Enzym. Inhib. Med. Chem. 2019, 34, 1321–1346. [Google Scholar] [CrossRef] [PubMed]
- Palanisamy, S.K.; Rajendran, N.M.; Marino, A. Natural Products Diversity of Marine Ascidians (Tunicates; Ascidiacea) and Successful Drugs in Clinical Development. Nat. Prod. Bioprospect. 2017, 7, 1–111. [Google Scholar] [CrossRef] [PubMed]
- Levis, M. Midostaurin approved for FLT3-mutated AML. Blood 2017, 129, 3403–3406. [Google Scholar] [CrossRef] [PubMed]
- Kalitin, N.; Koroleva, N.; Lushnikova, A.; Babaeva, M.; Samoylenkova, N.; Savchenko, E.; Smirnova, G.; Borisova, Y.; Kostarev, A.; Karamysheva, A.; et al. N-Glycoside of Indolo[2,3-a]pyrrolo[3,4-c]carbazole LCS1269 Exerts Anti-Glioblastoma Effects by G2 Cell Cycle Arrest and CDK1 Activity Modulation: Molecular Docking Studies, Biological Investigations, and ADMET Prediction. Pharmaceuticals 2024, 17, 1642. [Google Scholar] [CrossRef]
- Wong, R.S. Apoptosis in cancer: From pathogenesis to treatment. J. Exp. Clin. Cancer Res. 2011, 30, 87. [Google Scholar] [CrossRef]
- Newton, K.; Strasser, A.; Kayagaki, N.; Dixit, V.M. Cell death. Cell 2024, 187, 235–256. [Google Scholar] [CrossRef]
- Tian, T. MCF-7 cells lack the expression of Caspase-3. Int. J. Biol. Macromol. 2023, 231, 123310. [Google Scholar] [CrossRef]
- Friedrich, K.; Wieder, T.; Von Haefen, C.; Radetzki, S.; Jänicke, R.; Schulze-Osthoff, K.; Dörken, B.; Daniel, P.T. Overexpression of caspase-3 restores sensitivity for drug-induced apoptosis in breast cancer cell lines with acquired drug resistance. Oncogene 2001, 20, 2749–2760. [Google Scholar] [CrossRef]
- Guo, J.; Peng, W.L.; Li, C.G.; Wang, Y.L. Commentary: Triclabendazole induces pyroptosis by activating caspase-3 to cleave GSDME in breast cancer cells. Front. Pharmacol. 2025, 16, 1583920. [Google Scholar] [CrossRef]
- Kalitin, N.; Savchenko, E.; Samoylenkova, N.; Koroleva, N.; Lushnikova, A.; Karamysheva, A.; Pavlova, G. Targeting Topoisomerase I and DNA with LCS1269 Drives Glioblastoma Cell Death Despite ATM/Chk1/BRCA1/RAD51 Signaling Pathway Activation. Int. J. Mol. Sci. 2025, 26, 6014. [Google Scholar] [CrossRef]
- Xue, W.; Li, W.; Yu, Y.; Zhang, B.; Wang, Y.; Zhou, L.; Chen, Z.; Wang, L.; Ge, H.; Xu, Q.; et al. Indolocarbazole alkaloid Loonamycin A inhibits triple-negative breast cancer cell stemness and Notch signalling. J. Pharm. Pharmacol. 2023, 75, 523–532. [Google Scholar] [CrossRef] [PubMed]
- Lopez-Millan, B.; Costales, P.; Gutiérrez-Agüera, F.; Díaz de la Guardia, R.; Roca-Ho, H.; Vinyoles, M.; Rubio-Gayarre, A.; Safi, R.; Castaño, J.; Romecín, P.A.; et al. The Multi-Kinase Inhibitor EC-70124 Is a Promising Candidate for the Treatment of FLT3-ITD-Positive Acute Myeloid Leukemia. Cancers 2022, 14, 1593. [Google Scholar] [CrossRef]
- Puente-Moncada, N.; Costales, P.; Antolín, I.; Núñez, L.E.; Oro, P.; Hermosilla, M.A.; Pérez-Escuredo, J.; Ríos-Lombardía, N.; Sanchez-Sanchez, A.M.; Luño, E.; et al. Inhibition of FLT3 and PIM Kinases by EC-70124 Exerts Potent Activity in Preclinical Models of Acute Myeloid Leukemia. Mol. Cancer Ther. 2018, 17, 614–624. [Google Scholar] [CrossRef]
- Eastman, A.; Kohn, E.A.; Brown, M.K.; Rathman, J.; Livingstone, M.; Blank, D.H.; Gribble, G.W. A novel indolocarbazole, ICP-1, abrogates DNA damage-induced cell cycle arrest and enhances cytotoxicity: Similarities and differences to the cell cycle checkpoint abrogator UCN-01. Mol. Cancer Ther. 2002, 1, 1067–1078. [Google Scholar]
- Marminon, C.; Anizon, F.; Moreau, P.; Pfeiffer, B.; Pierré, A.; Golsteyn, R.M.; Peixoto, P.; Hildebrand, M.P.; David-Cordonnier, M.H.; Lozach, O.; et al. Rebeccamycin derivatives as dual DNA-damaging agents and potent checkpoint kinase 1 inhibitors. Mol. Pharmacol. 2008, 74, 1620–1629. [Google Scholar] [CrossRef]
- Galluzzi, L.; Vitale, I.; Aaronson, S.A.; Abrams, J.M.; Adam, D.; Agostinis, P.; Alnemri, E.S.; Altucci, L.; Amelio, I.; Andrews, D.W.; et al. Molecular mechanisms of cell death: Recommendations of the Nomenclature Committee on Cell Death 2018. Cell Death Differ. 2018, 25, 486–541. [Google Scholar] [CrossRef] [PubMed]
- Carneiro, B.A.; El-Deiry, W.S. Targeting apoptosis in cancer therapy. Nat. Rev. Clin. Oncol. 2020, 17, 395–417. [Google Scholar] [CrossRef]
- Gao, J.; Xiong, A.; Liu, J.; Li, X.; Wang, J.; Zhang, L.; Liu, Y.; Xiong, Y.; Li, G.; He, X. PANoptosis: Bridging apoptosis, pyroptosis, and necroptosis in cancer progression and treatment. Cancer Gene Ther. 2024, 31, 970–983. [Google Scholar] [CrossRef]
- Han, M.; Li, S.; Fan, H.; An, J.; Peng, C.; Peng, F. Regulated cell death in glioma: Promising targets for natural small-molecule compounds. Front. Oncol. 2024, 14, 1273841. [Google Scholar] [CrossRef] [PubMed]
- Mishchenko, T.A.; Olajide, O.J.; Gorshkova, E.N.; Vedunova, M.V.; Krysko, D.V. Regulated cell death modalities: Breaking resistance of temozolomide glioblastoma therapy. Trends Cancer 2025, 11, 430–432. [Google Scholar] [CrossRef]
- Holler, N.; Zaru, R.; Micheau, O.; Thome, M.; Attinger, A.; Valitutti, S.; Bodmer, J.L.; Schneider, P.; Seed, B.; Tschopp, J. Fas triggers an alternative, caspase-8-independent cell death pathway using the kinase RIP as effector molecule. Nat. Immunol. 2000, 1, 489–495. [Google Scholar] [CrossRef]
- Hitomi, J.; Christofferson, D.E.; Ng, A.; Yao, J.; Degterev, A.; Xavier, R.J.; Yuan, J. Identification of a molecular signaling network that regulates a cellular necrotic cell death pathway. Cell 2008, 135, 1311–1323. [Google Scholar] [CrossRef]
- Liu, X.; Xie, X.; Ren, Y.; Shao, Z.; Zhang, N.; Li, L.; Ding, X.; Zhang, L. The role of necroptosis in disease and treatment. MedComm 2021, 2, 730–755. [Google Scholar] [CrossRef]
- Zhao, J.; Jitkaew, S.; Cai, Z.; Choksi, S.; Li, Q.; Luo, J.; Liu, Z.G. Mixed lineage kinase domain-like is a key receptor interacting protein 3 downstream component of TNF-induced necrosis. Proc. Natl. Acad. Sci. USA 2012, 109, 5322–5327. [Google Scholar] [CrossRef]
- Sun, L.; Wang, H.; Wang, Z.; He, S.; Chen, S.; Liao, D.; Wang, L.; Yan, J.; Liu, W.; Lei, X.; et al. Mixed lineage kinase domain-like protein mediates necrosis signaling downstream of RIP3 kinase. Cell 2012, 148, 213–227. [Google Scholar] [CrossRef]
- Wang, Y.; Gao, W.; Shi, X.; Ding, J.; Liu, W.; He, H.; Wang, K.; Shao, F. Chemotherapy drugs induce pyroptosis through caspase-3 cleavage of a gasdermin. Nature 2017, 547, 99–103. [Google Scholar] [CrossRef] [PubMed]
- Jiang, M.; Qi, L.; Li, L.; Li, Y. The caspase-3/GSDME signal pathway as a switch between apoptosis and pyroptosis in cancer. Cell Death Discov. 2020, 6, 112. [Google Scholar] [CrossRef] [PubMed]
- Bertheloot, D.; Latz, E.; Franklin, B.S. Necroptosis, pyroptosis and apoptosis: An intricate game of cell death. Cell. Mol. Immunol. 2021, 18, 1106–1121. [Google Scholar] [CrossRef] [PubMed]
- Wang, Y.; Kanneganti, T.D. From pyroptosis, apoptosis and necroptosis to PANoptosis: A mechanistic compendium of programmed cell death pathways. Comput. Struct. Biotechnol. J. 2021, 19, 4641–4657. [Google Scholar] [CrossRef]
- Gielecińska, A.; Kciuk, M.; Yahya, E.B.; Ainane, T.; Mujwar, S.; Kontek, R. Apoptosis, necroptosis, and pyroptosis as alternative cell death pathways induced by chemotherapeutic agents? Biochim. Biophys. Acta Rev. Cancer 2023, 1878, 189024. [Google Scholar] [CrossRef]
- Sarkar, R.; Choudhury, S.M.; Kanneganti, T.D. Classical apoptotic stimulus, staurosporine, induces lytic inflammatory cell death, PANoptosis. J. Biol. Chem. 2024, 300, 107676. [Google Scholar] [CrossRef] [PubMed]
- Galli, G.; Vacher, P.; Ryffel, B.; Blanco, P.; Legembre, P. Fas/CD95 Signaling Pathway in Damage-Associated Molecular Pattern (DAMP)-Sensing Receptors. Cells 2022, 11, 1438. [Google Scholar] [CrossRef]
- Li, W.; Yuan, J. Targeting RIPK1 kinase for modulating inflammation in human diseases. Front. Immunol. 2023, 14, 1159743. [Google Scholar] [CrossRef]
- Song, Q.; Qi, Z.; Wang, K.; Wang, N. Z-nucleic acid sensor ZBP1 in sterile inflammation. Clin. Immunol. 2024, 261, 109938. [Google Scholar] [CrossRef] [PubMed]
- Cui, J.; Chen, Y.; Wang, H.Y.; Wang, R.F. Mechanisms and pathways of innate immune activation and regulation in health and cancer. Hum. Vaccines Immunother. 2014, 10, 3270–3285. [Google Scholar] [CrossRef]
- Dubey, S.R.; Turnbull, C.; Pandey, A.; Zhao, A.; Kurera, M.; Al-Zidan, R.; Shen, C.; Gautam, M.; Mahajan, S.; Jadhav, P.S.; et al. Molecular mechanisms and regulation of inflammasome activation and signaling: Sensing of pathogens and damage molecular patterns. Cell. Mol. Immunol. 2025, 22, 1313–1344. [Google Scholar] [CrossRef]
- Chan, F.K.; Luz, N.F.; Moriwaki, K. Programmed necrosis in the cross talk of cell death and inflammation. Annu. Rev. Immunol. 2015, 33, 79–106. [Google Scholar] [CrossRef] [PubMed]
- Lee, S.; Karki, R.; Wang, Y.; Nguyen, L.N.; Kalathur, R.C.; Kanneganti, T.D. AIM2 forms a complex with pyrin and ZBP1 to drive PANoptosis and host defence. Nature 2021, 597, 415–419. [Google Scholar] [CrossRef]
- Hao, Y.; Yang, B.; Yang, J.; Shi, X.; Yang, X.; Zhang, D.; Zhao, D.; Yan, W.; Chen, L.; Zheng, H.; et al. ZBP1: A Powerful Innate Immune Sensor and Double-Edged Sword in Host Immunity. Int. J. Mol. Sci. 2022, 23, 10224. [Google Scholar] [CrossRef]
- Hatch, E.M.; Fischer, A.H.; Deerinck, T.J.; Hetzer, M.W. Catastrophic nuclear envelope collapse in cancer cell micronuclei. Cell 2013, 154, 47–60. [Google Scholar] [CrossRef]
- Krupina, K.; Goginashvili, A.; Cleveland, D.W. Causes and consequences of micronuclei. Curr. Opin. Cell Biol. 2021, 70, 91–99. [Google Scholar] [CrossRef]
- Vanpouille-Box, C.; Demaria, S.; Formenti, S.C.; Galluzzi, L. Cytosolic DNA Sensing in Organismal Tumor Control. Cancer Cell 2018, 34, 361–378. [Google Scholar] [CrossRef]
- Lambert, M.W. The functional importance of lamins, actin, myosin, spectrin and the LINC complex in DNA repair. Exp. Biol. Med. 2019, 244, 1382–1406. [Google Scholar] [CrossRef]
- Smith, E.R.; Leal, J.; Amaya, C.; Li, B.; Xu, X.X. Nuclear Lamin A/C Expression Is a Key Determinant of Paclitaxel Sensitivity. Mol. Cell. Biol. 2021, 41, e0064820. [Google Scholar] [CrossRef] [PubMed]
- Kalitin, N.N.; Ektova, L.V.; Kostritsa, N.S.; Sivirinova, A.S.; Kostarev, A.V.; Smirnova, G.B.; Borisova, Y.A.; Golubeva, I.S.; Ermolaeva, E.V.; Vergun, M.A.; et al. A novel glycosylated indolocarbazole derivative LCS1269 effectively inhibits growth of human cancer cells in vitro and in vivo through driving of both apoptosis and senescence by inducing of DNA damage and modulating of AKT/mTOR/S6K and ERK pathways. Chem. Biol. Interact. 2022, 364, 110056. [Google Scholar] [CrossRef]
- Livak, K.J.; Schmittgen, T.D. Analysis of relative gene expression data using real-time quantitative PCR and the 2−ΔΔCT Method. Methods 2001, 25, 402–408. [Google Scholar] [CrossRef] [PubMed]
- Gasparian, A.V.; Yao, Y.J.; Kowalczyk, D.; Lyakh, L.A.; Karseladze, A.; Slaga, T.J.; Budunova, I.V. The role of IKK in constitutive activation of NF-kappaB transcription factor in prostate carcinoma cells. J. Cell Sci. 2002, 115, 141–151. [Google Scholar] [CrossRef]
- Garanina, A.S.; Kisurina-Evgenieva, O.P.; Erokhina, M.V.; Smirnova, E.A.; Factor, V.M.; Onishchenko, G.E. Consecutive entosis stages in human substrate-dependent cultured cells. Sci. Rep. 2017, 7, 12555. [Google Scholar] [CrossRef] [PubMed]









Disclaimer/Publisher’s Note: The statements, opinions and data contained in all publications are solely those of the individual author(s) and contributor(s) and not of MDPI and/or the editor(s). MDPI and/or the editor(s) disclaim responsibility for any injury to people or property resulting from any ideas, methods, instructions or products referred to in the content. |
© 2026 by the authors. Licensee MDPI, Basel, Switzerland. This article is an open access article distributed under the terms and conditions of the Creative Commons Attribution (CC BY) license.
Share and Cite
Kalitin, N.; Masyutin, A.; Erokhina, M.; Savchenko, E.; Samoylenkova, N.; Karamysheva, A.; Pavlova, G. Killing Glioblastoma Cells with Glycosylated Indolocarbazole-Based Derivative LCS1269: A Potential Crosstalk Between Micronuclei Formation and the Concurrent Induction of Apoptosis, Necroptosis, and Pyroptosis. Pharmaceuticals 2026, 19, 535. https://doi.org/10.3390/ph19040535
Kalitin N, Masyutin A, Erokhina M, Savchenko E, Samoylenkova N, Karamysheva A, Pavlova G. Killing Glioblastoma Cells with Glycosylated Indolocarbazole-Based Derivative LCS1269: A Potential Crosstalk Between Micronuclei Formation and the Concurrent Induction of Apoptosis, Necroptosis, and Pyroptosis. Pharmaceuticals. 2026; 19(4):535. https://doi.org/10.3390/ph19040535
Chicago/Turabian StyleKalitin, Nikolay, Alexander Masyutin, Maria Erokhina, Ekaterina Savchenko, Nadezhda Samoylenkova, Aida Karamysheva, and Galina Pavlova. 2026. "Killing Glioblastoma Cells with Glycosylated Indolocarbazole-Based Derivative LCS1269: A Potential Crosstalk Between Micronuclei Formation and the Concurrent Induction of Apoptosis, Necroptosis, and Pyroptosis" Pharmaceuticals 19, no. 4: 535. https://doi.org/10.3390/ph19040535
APA StyleKalitin, N., Masyutin, A., Erokhina, M., Savchenko, E., Samoylenkova, N., Karamysheva, A., & Pavlova, G. (2026). Killing Glioblastoma Cells with Glycosylated Indolocarbazole-Based Derivative LCS1269: A Potential Crosstalk Between Micronuclei Formation and the Concurrent Induction of Apoptosis, Necroptosis, and Pyroptosis. Pharmaceuticals, 19(4), 535. https://doi.org/10.3390/ph19040535

