Potential Value of a Combination of Polypodium leucotomos and Aspalathus linearis Extracts in Protecting Vitamin D Receptor Levels During Skin Oxidative Stress
Abstract
1. Introduction
2. Results
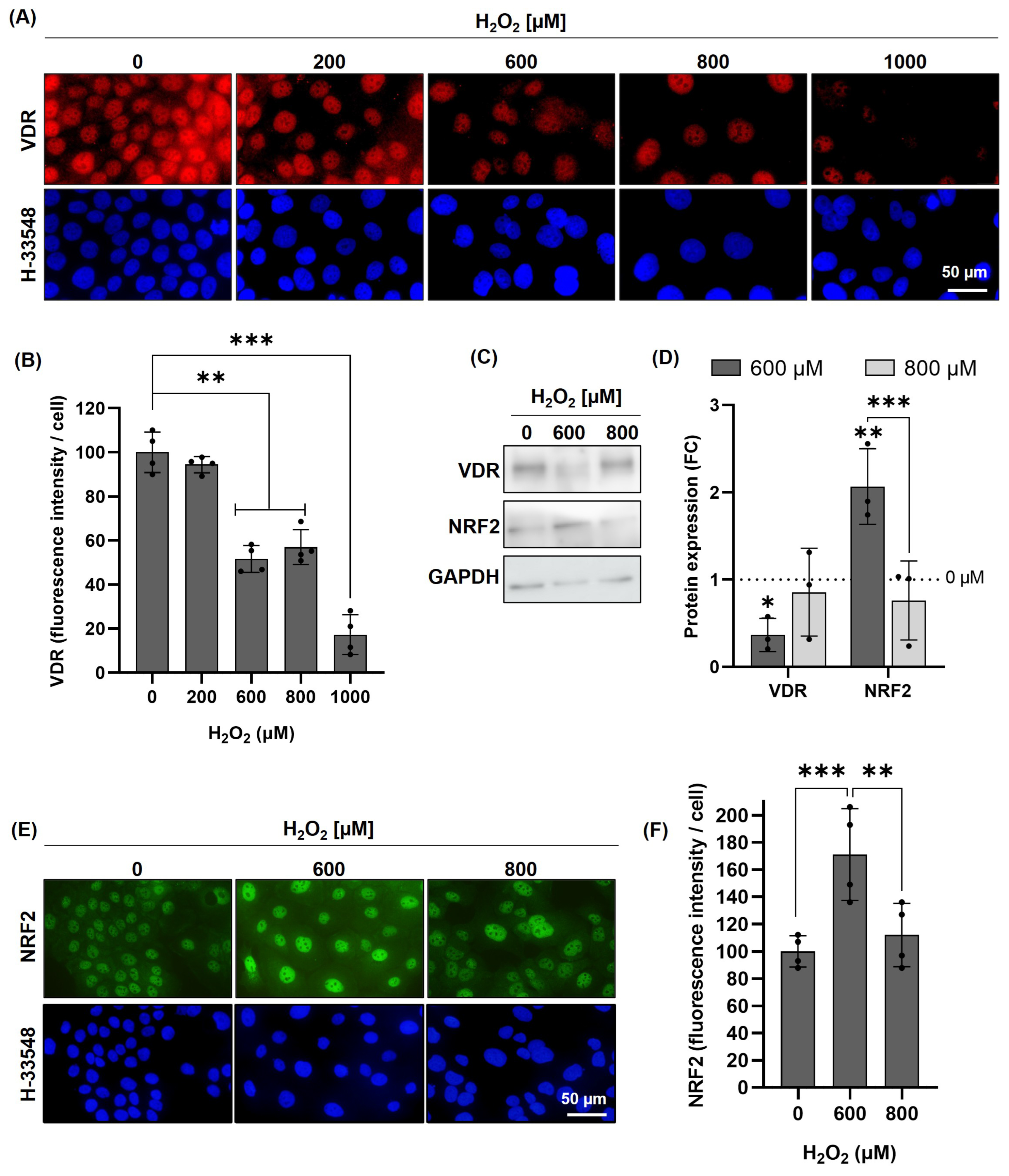
2.1. H2O2-Induced Oxidative Stress Reduces VDR in HaCaT Cells
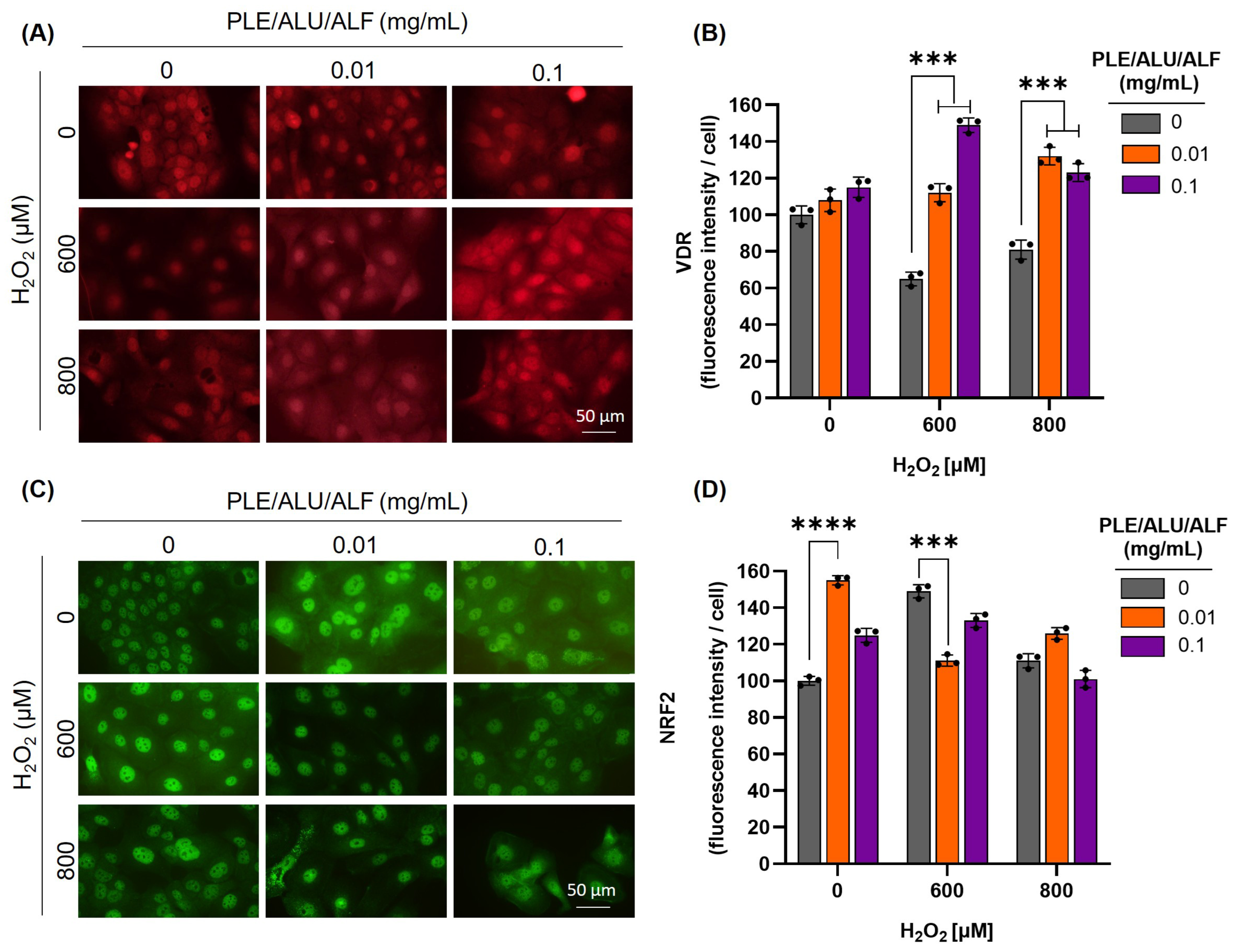
2.2. Treatments with PLE/ALU/ALF Prevent VDR Repression Induced by Oxidative Stress in HaCaT Cells
2.3. PLE/ALU/ALF Treatments Prevent VDR Repression Induced by Oxidative Stress in Ex Vivo Models
3. Discussion
4. Materials and Methods
4.1. Cell Types
4.2. Ex Vivo Skin Samples
4.3. Treatments
4.4. Cell Viability Assay
4.5. Immunostaining
4.6. Western Blots
4.7. Haematoxylin and Eosin Stain and Immunohistochemistry Analysis
4.8. Optical Microscopy
4.9. Statistical Analysis
5. Patents
Supplementary Materials
Author Contributions
Funding
Institutional Review Board Statement
Informed Consent Statement
Data Availability Statement
Conflicts of Interest
Abbreviations
| ALF | Aspalathus linearis fermented extract |
| ALU | Aspalathus linearis unfermented extract |
| BCC | Basal cell carcinoma |
| CPDs | Cyclobutane pyrimidine dimers |
| DAB | 3,3’-diaminobenzidine solution |
| DMEM | Dulbecco’s Modified Eagle’s Medium |
| DMSO | Dimethyl sulfoxide |
| PLE | Polypodium leucotomos extract |
| FBS | Fetal bovine serum |
| FFPE | Formalin-fixed, paraffin-embedded |
| GSH | Reduced glutathione |
| H2O2 | Hydrogen peroxide |
| IHC | Immunohistochemistry |
| MTT | 3-(4,5-dimethylthiazol-2-yl)-2,5-diphenyltetrazolium bromide |
| NER | Nucleotide excision repair |
| NMSC | Non-melanoma skin cancer |
| NRF2 | Nuclear Factor Erythroid 2-Related Factor 2 |
| OS | Oxidative stress |
| PBS | Phosphate-buffered saline |
| PVDF | Polyvinylidene difluoride |
| 6–4PPs | Pyrimidine(6,4)pyrimidone photoproducts |
| RIPA | Radioimmunoprecipitation assay buffer |
| ROS | Reactive oxygen species |
| SCC | Squamous cell carcinoma |
| SD | Standard deviation |
| SHH | Sonic the Hedgehog |
| UVB | Ultraviolet B |
| VD | Vitamin D |
| VDR | Vitamin D receptor |
References
- Rebelos, E.; Tentolouris, N.; Jude, E. The Role of Vitamin D in Health and Disease: A Narrative Review on the Mechanisms Linking Vitamin D with Disease and the Effects of Supplementation. Drugs 2023, 83, 665–685. [Google Scholar] [CrossRef]
- Ellison, D.L.; Moran, H.R. Vitamin D: Vitamin or Hormone? Nurs. Clin. N. Am. 2021, 56, 47–57. [Google Scholar] [CrossRef] [PubMed]
- Bikle, D.D. Vitamin D: An ancient hormone. Exp. Dermatol. 2011, 20, 7–13. [Google Scholar] [CrossRef] [PubMed]
- Young, A.R.; Morgan, K.A.; Harrison, G.I.; Lawrence, K.P.; Petersen, B.; Wulf, H.C.; Philipsen, P.A. A Revised Action Spectrum for Vitamin D Synthesis by Suberythemal UV Radiation Exposure in Humans in Vivo. Proc. Natl. Acad. Sci. USA 2021, 118, e2015867118. [Google Scholar] [CrossRef] [PubMed]
- Piotrowska, A.; Wierzbicka, J.; Żmijewski, M.A. Vitamin D in the Skin Physiology and Pathology. Acta Biochim. Pol. 2016, 63, 17–29. [Google Scholar] [CrossRef]
- Bikle, D.D. Vitamin D: Production, Metabolism and Mechanisms of Action. In Endotext; Feingold, K.R., Anawalt, B., Boyce, A., Chrousos, G., de Herder, W.W., Dhatariya, K., Dungan, K., Hershman, J.M., Hofland, J., Kalra, S., et al., Eds.; MDText.com, Inc.: South Dartmouth, MA, USA, 2000. [Google Scholar]
- DeLuca, H.F. Chapter One—Vitamin D: Historical Overview. In Vitamins & Hormones; Litwack, G., Ed.; Vitamin D Hormone; Academic Press: Cambridge, MA, USA, 2016; Volume 100, pp. 1–20. [Google Scholar]
- Ismailova, A.; White, J.H. Vitamin D, Infections and Immunity. Rev. Endocr. Metab. Disord. 2022, 23, 265–277. [Google Scholar] [CrossRef]
- Latic, N.; Erben, R.G. Vitamin D and Cardiovascular Disease, with Emphasis on Hypertension, Atherosclerosis, and Heart Failure. Int. J. Mol. Sci. 2020, 21, 6483. [Google Scholar] [CrossRef]
- Cui, X.; Gooch, H.; Petty, A.; McGrath, J.J.; Eyles, D. Vitamin D and the Brain: Genomic and Non-Genomic Actions. Mol. Cell. Endocrinol. 2017, 453, 131–143. [Google Scholar] [CrossRef]
- Seraphin, G.; Rieger, S.; Hewison, M.; Capobianco, E.; Lisse, T.S. The Impact of Vitamin D on Cancer: A Mini Review. J. Steroid Biochem. Mol. Biol. 2023, 231, 106308. [Google Scholar] [CrossRef]
- Wang, Y.; Zhu, J.; DeLuca, H.F. Where Is the Vitamin D Receptor? Arch. Biochem. Biophys. 2012, 523, 123–133. [Google Scholar] [CrossRef]
- Bikle, D.D. Vitamin D Metabolism and Function in the Skin. Mol. Cell Endocrinol. 2011, 347, 80–89. [Google Scholar] [CrossRef] [PubMed]
- Bikle, D.D.; Oda, Y.; Tu, C.-L.; Jiang, Y. Novel Mechanisms for the Vitamin D Receptor (VDR) in the Skin and in Skin Cancer. J. Steroid Biochem. Mol. Biol. 2015, 148, 47–51. [Google Scholar] [CrossRef]
- Mansilla-Polo, M.; Luque-Luna, M.; Morgado-Carrasco, D. Vitamin D and Skin Cancer: A Controversial Society. Literature Update and Review. Actas Dermo-Sifiliogr. 2024, 115, T679–T692. [Google Scholar] [CrossRef]
- Caini, S.; Boniol, M.; Tosti, G.; Magi, S.; Medri, M.; Stanganelli, I.; Palli, D.; Assedi, M.; Marmol, V.D.; Gandini, S. Vitamin D and Melanoma and Non-Melanoma Skin Cancer Risk and Prognosis: A Comprehensive Review and Meta-Analysis. Eur. J. Cancer 2014, 50, 2649–2658. [Google Scholar] [CrossRef] [PubMed]
- Seretis, K.; Bounas, N.; Sioka, C. The Association of Vitamin D with Non-Melanoma Skin Cancer Risk: An Umbrella Review of Systematic Reviews and Meta-Analyses. Medicina 2023, 59, 2130. [Google Scholar] [CrossRef]
- Morgado-Águila, C.; Gil-Fernández, G.; Dávila-Villalobos, O.R.; Pérez-Rey, J.; Rey-Sánchez, P.; Rodríguez-Velasco, F.J. Vitamin D Serum Levels and Non-Melanoma Skin Cancer Risk. PeerJ 2021, 9, e12234. [Google Scholar] [CrossRef] [PubMed]
- Bikle, D.D. Vitamin D Receptor, a Tumor Suppressor in Skin. Can. J. Physiol. Pharmacol. 2015, 93, 349–354. [Google Scholar] [CrossRef]
- Drané, P.; Compe, E.; Catez, P.; Chymkowitch, P.; Egly, J.-M. Selective Regulation of Vitamin D Receptor-Responsive Genes by TFIIH. Mol. Cell 2004, 16, 187–197. [Google Scholar] [CrossRef]
- Demetriou, S.K.; Ona-Vu, K.; Teichert, A.E.; Cleaver, J.E.; Bikle, D.D.; Oh, D.H. Vitamin D Receptor Mediates DNA Repair and Is UV Inducible in Intact Epidermis but Not in Cultured Keratinocytes. J. Investig. Dermatol. 2012, 132, 2097–2100. [Google Scholar] [CrossRef]
- Jiang, Y.J.; Bikle, D.D. LncRNA Profiling Reveals New Mechanism for VDR Protection against Skin Cancer Formation. J. Steroid Biochem. Mol. Biol. 2014, 144, 87–90. [Google Scholar] [CrossRef] [PubMed]
- Zinser, G.M.; Sundberg, J.P.; Welsh, J. Vitamin D 3 Receptor Ablation Sensitizes Skin to Chemically Induced Tumorigenesis. Carcinogenesis 2002, 23, 2103–2109. [Google Scholar] [CrossRef]
- Ellison, T.I.; Smith, M.K.; Gilliam, A.C.; MacDonald, P.N. Inactivation of the Vitamin D Receptor Enhances Susceptibility of Murine Skin to UV-Induced Tumorigenesis. J. Investig. Dermatol. 2008, 128, 2508–2517. [Google Scholar] [CrossRef]
- Teichert, A.E.; Elalieh, H.; Elias, P.M.; Welsh, J.; Bikle, D.D. Overexpression of Hedgehog Signaling Is Associated with Epidermal Tumor Formation in Vitamin D Receptor–Null Mice. J. Investig. Dermatol. 2011, 131, 2289–2297. [Google Scholar] [CrossRef]
- Bikle, D.D.; Jiang, Y.; Nguyen, T.; Oda, Y.; Tu, C. Disruption of Vitamin D and Calcium Signaling in Keratinocytes Predisposes to Skin Cancer. Front. Physiol. 2016, 7, 296. [Google Scholar] [CrossRef]
- Pálmer, H.G.; Anjos-Afonso, F.; Carmeliet, G.; Takeda, H.; Watt, F.M. The Vitamin D Receptor Is a Wnt Effector That Controls Hair Follicle Differentiation and Specifies Tumor Type in Adult Epidermis. PLoS ONE 2008, 3, e1483. [Google Scholar] [CrossRef]
- Denzer, N.; Vogt, T.; Reichrath, J. Vitamin D Receptor (VDR) Polymorphisms and Skin Cancer. Dermato-Endocrinology 2011, 3, 205–210. [Google Scholar] [CrossRef] [PubMed]
- Slominski, R.M.; Kim, T.-K.; Janjetovic, Z.; Brożyna, A.A.; Podgorska, E.; Dixon, K.M.; Mason, R.S.; Tuckey, R.C.; Sharma, R.; Crossman, D.K.; et al. Malignant Melanoma: An Overview, New Perspectives, and Vitamin D Signaling. Cancers 2024, 16, 2262. [Google Scholar] [CrossRef] [PubMed]
- Jain, S.K.; Justin Margret, J.; Abrams, S.A.; Levine, S.N.; Bhusal, K. The Impact of Vitamin D and L-Cysteine Co-Supplementation on Upregulating Glutathione and Vitamin D-Metabolizing Genes and in the Treatment of Circulating 25-Hydroxy Vitamin D Deficiency. Nutrients 2024, 16, 2004. [Google Scholar] [CrossRef] [PubMed]
- Wimalawansa, S.J. Vitamin D Deficiency: Effects on Oxidative Stress, Epigenetics, Gene Regulation, and Aging. Biology 2019, 8, 30. [Google Scholar] [CrossRef]
- Karampinis, E.; Aloizou, A.-M.; Zafiriou, E.; Bargiota, A.; Skaperda, Z.; Kouretas, D.; Roussaki-Schulze, A.-V. Non-Melanoma Skin Cancer and Vitamin D: The “Lost Sunlight” Paradox and the Oxidative Stress Explanation. Antioxidants 2023, 12, 1107. [Google Scholar] [CrossRef]
- Jain, S.K.; Parsanathan, R.; Achari, A.E.; Kanikarla-Marie, P.; Bocchini, J.A. Glutathione Stimulates Vitamin D Regulatory and Glucose-Metabolism Genes, Lowers Oxidative Stress and Inflammation, and Increases 25-Hydroxy-Vitamin D Levels in Blood: A Novel Approach to Treat 25-Hydroxyvitamin D Deficiency. Antioxid. Redox Signal. 2018, 29, 1792–1807. [Google Scholar] [CrossRef] [PubMed]
- Joubert, E.; Gelderblom, W.C.A.; Louw, A.; de Beer, D. South African Herbal Teas: Aspalathus linearis, Cyclopia spp. and Athrixia Phylicoides—A Review. J. Ethnopharmacol. 2008, 119, 376–412. [Google Scholar] [CrossRef] [PubMed]
- Abdul, N.S.; Marnewick, J.L. What Has Been the Focus of Rooibos Health Research? A Bibliometric Overview. J. Herb. Med. 2023, 37, 100615. [Google Scholar] [CrossRef]
- Keet, L.; Magcwebeba, T.; Abel, S.; Louw, A.; Gelderblom, W.; Lilly, M. Modulation of UVB-Induced Oxidative Stress and Inflammation in Skin Keratinocytes (HaCaT) Utilising Unfermented Rooibos and Honeybush Aqueous Extracts. J. Photochem. Photobiol. 2024, 22, 100242. [Google Scholar] [CrossRef]
- Akinfenwa, A.O.; Abdul, N.S.; Marnewick, J.L.; Hussein, A.A. Protective Effects of Linearthin and Other Chalcone Derivatives from Aspalathus linearis (Rooibos) against UVB Induced Oxidative Stress and Toxicity in Human Skin Cells. Plants 2021, 10, 1936. [Google Scholar] [CrossRef]
- Aguilera, J.; Sepúlveda, P.; López Sánchez, A.; Haya, L.; González, S.; de Gálvez, M.V. Properties of Aspalathus linearis Extracts as Sunscreen Agents in Combination with Standard UV Filters. Photochem. Photobiol. Sci. 2026, 25, 317–329. [Google Scholar] [CrossRef]
- Rodríguez-Luna, A.; Zamarrón, A.; Juarranz, Á.; González, S. Clinical Applications of Polypodium Leucotomos (Fernblock®): An Update. Life 2023, 13, 1513. [Google Scholar] [CrossRef]
- Cáceres Estévez, I.; Haya Rodriguez, L.; Haro Perdiguero, E.; Moreno Tovar, F.J.; Montalvo Lobo, D.; Botella, L.N.; González, S.; López Sánchez, A. Exploring the In Vitro Photoprotective Effect of a Combination of Aspalathus linearis Natural Extracts: First Steps in Developing New Technologies for Photoprotection Strategies. Int. J. Mol. Sci. 2025, 26, 2330. [Google Scholar] [CrossRef]
- Tuorkey, M.J. Solar Ultraviolet Radiation from Cancer Induction to Cancer Prevention: Solar Ultraviolet Radiation and Cell Biology. Eur. J. Cancer Prev. 2015, 24, 430. [Google Scholar] [CrossRef] [PubMed]
- He, F.; Ru, X.; Wen, T. NRF2, a Transcription Factor for Stress Response and Beyond. Int. J. Mol. Sci. 2020, 21, 4777. [Google Scholar] [CrossRef]
- Zella, L.A.; Kim, S.; Shevde, N.K.; Pike, J.W. Enhancers Located within Two Introns of the Vitamin D Receptor Gene Mediate Transcriptional Autoregulation by 1,25-Dihydroxyvitamin D3. Mol. Endocrinol. 2006, 20, 1231–1247. [Google Scholar] [CrossRef]
- Pike, J.W.; Meyer, M.B. The Vitamin D Receptor: New Paradigms for the Regulation of Gene Expression by 1,25-Dihydroxyvitamin D3. Endocrinol. Metab. Clin. N. Am. 2010, 39, 255–269. [Google Scholar] [CrossRef]
- Oda, Y.; Hu, L.; Nguyen, T.; Fong, C.; Zhang, J.; Guo, P.; Bikle, D.D. Vitamin D Receptor Is Required for Proliferation, Migration, and Differentiation of Epidermal Stem Cells and Progeny during Cutaneous Wound Repair. J. Investig. Dermatol. 2018, 138, 2423–2431. [Google Scholar] [CrossRef]
- Uçar, N.; Holick, M.F. Illuminating the Connection: Cutaneous Vitamin D3 Synthesis and Its Role in Skin Cancer Prevention. Nutrients 2025, 17, 386. [Google Scholar] [CrossRef]
- Jiang, Y.J.; Teichert, A.E.; Fong, F.; Oda, Y.; Bikle, D.D. 1α,25(OH)2-Dihydroxyvitamin D3/VDR Protects the Skin from UVB-Induced Tumor Formation by Interacting with the β-Catenin Pathway. J. Steroid Biochem. Mol. Biol. 2013, 136, 229–232. [Google Scholar] [CrossRef]
- Pfeifer, G.P. Mechanisms of UV-Induced Mutations and Skin Cancer. Genome Instab. Dis. 2020, 1, 99–113. [Google Scholar] [CrossRef]
- Parrado, C.; Mascaraque, M.; Gilaberte, Y.; Juarranz, A.; Gonzalez, S. Fernblock (Polypodium leucotomos Extract): Molecular Mechanisms and Pleiotropic Effects in Light-Related Skin Conditions, Photoaging and Skin Cancers, a Review. Int. J. Mol. Sci. 2016, 17, 1026. [Google Scholar] [CrossRef] [PubMed]
- Gonzalez, S.; Gilaberte, Y.; Philips, N.; Juarranz, A. Fernblock, a Nutriceutical with Photoprotective Properties and Potential Preventive Agent for Skin Photoaging and Photoinduced Skin Cancers. Int. J. Mol. Sci. 2011, 12, 8466–8475. [Google Scholar] [CrossRef] [PubMed]
- Hybertson, B.M.; Gao, B.; Bose, S.K.; McCord, J.M. Oxidative Stress in Health and Disease: The Therapeutic Potential of Nrf2 Activation. Mol. Asp. Med. 2011, 32, 234–246. [Google Scholar] [CrossRef] [PubMed]
- Vomund, S.; Schäfer, A.; Parnham, M.J.; Brüne, B.; Von Knethen, A. Nrf2, the Master Regulator of Anti-Oxidative Responses. Int. J. Mol. Sci. 2017, 18, 2772. [Google Scholar] [CrossRef]
- Schäfer, M.; Dütsch, S.; auf dem Keller, U.; Navid, F.; Schwarz, A.; Johnson, D.A.; Johnson, J.A.; Werner, S. Nrf2 Establishes a Glutathione-Mediated Gradient of UVB Cytoprotection in the Epidermis. Genes Dev. 2010, 24, 1045–1058. [Google Scholar] [CrossRef] [PubMed]
- Saw, C.L.; Huang, M.-T.; Liu, Y.; Khor, T.O.; Conney, A.H.; Kong, A.-N. Impact of Nrf2 on UVB-Induced Skin Inflammation/Photoprotection and Photoprotective Effect of Sulforaphane. Mol. Carcinog. 2011, 50, 479–486. [Google Scholar] [CrossRef]
- Tao, S.; Justiniano, R.; Zhang, D.D.; Wondrak, G.T. The Nrf2-Inducers Tanshinone I and Dihydrotanshinone Protect Human Skin Cells and Reconstructed Human Skin against Solar Simulated UV. Redox Biol. 2013, 1, 532–541. [Google Scholar] [CrossRef] [PubMed]
- Knatko, E.V.; Ibbotson, S.H.; Zhang, Y.; Higgins, M.; Fahey, J.W.; Talalay, P.; Dawe, R.S.; Ferguson, J.; Huang, J.T.-J.; Clarke, R.; et al. Nrf2 Activation Protects against Solar-Simulated Ultraviolet Radiation in Mice and Humans. Cancer Prev. Res. 2015, 8, 475–486. [Google Scholar] [CrossRef]
- Dludla, P.V.; Muller, C.J.F.; Joubert, E.; Louw, J.; Essop, M.F.; Gabuza, K.B.; Ghoor, S.; Huisamen, B.; Johnson, R. Aspalathin Protects the Heart against Hyperglycemia-Induced Oxidative Damage by Up-Regulating Nrf2 Expression. Molecules 2017, 22, 129. [Google Scholar] [CrossRef]
- Lawal, A.O.; Oluyede, D.M.; Adebimpe, M.O.; Olumegbon, L.T.; Awolaja, O.O.; Elekofehinti, O.O.; Crown, O.O. The Cardiovascular Protective Effects of Rooibos (Aspalathus linearis) Extract on Diesel Exhaust Particles Induced Inflammation and Oxidative Stress Involve NF-κB- and Nrf2-Dependent Pathways Modulation. Heliyon 2019, 5, e01426. [Google Scholar] [CrossRef]
- Gallego-Rentero, M.; López Sánchez, A.; Nicolás-Morala, J.; Alcaraz-Laso, P.; Zhang, N.; Juarranz, Á.; González, S.; Carrasco, E. The Effect of Fernblock® in Preventing Blue-Light-Induced Oxidative Stress and Cellular Damage in Retinal Pigment Epithelial Cells Is Associated with NRF2 Induction. Photochem. Photobiol. Sci. 2024, 23, 1471–1484. [Google Scholar] [CrossRef] [PubMed]
- Delgado-Wicke, P.; Rodríguez-Luna, A.; Ikeyama, Y.; Honma, Y.; Kume, T.; Gutierrez, M.; Lorrio, S.; Juarranz, Á.; González, S. Fernblock® Upregulates NRF2 Antioxidant Pathway and Protects Keratinocytes from PM2.5-Induced Xenotoxic Stress. Oxidative Med. Cell. Longev. 2020, 2020, e2908108. [Google Scholar] [CrossRef]
- Wang, H.; Yu, X.; Liu, D.; Qiao, Y.; Huo, J.; Pan, S.; Zhou, L.; Wang, R.; Feng, Q.; Liu, Z. VDR Activation Attenuates Renal Tubular Epithelial Cell Ferroptosis by Regulating Nrf2/HO-1 Signaling Pathway in Diabetic Nephropathy. Adv. Sci. 2023, 11, 2305563. [Google Scholar] [CrossRef]
- Li, J.; Cao, Y.; Xu, J.; Li, J.; Lv, C.; Gao, Q.; Zhang, C.; Jin, C.; Wang, R.; Jiao, R.; et al. Vitamin D Improves Cognitive Impairment and Alleviates Ferroptosis via the Nrf2 Signaling Pathway in Aging Mice. Int. J. Mol. Sci. 2023, 24, 15315. [Google Scholar] [CrossRef]
- Tavera-Mendoza, L.; Wang, T.; Lallemant, B.; Zhang, R.; Nagai, Y.; Bourdeau, V.; Ramirez-Calderon, M.; Desbarats, J.; Mader, S.; White, J.H. Convergence of Vitamin D and Retinoic Acid Signalling at a Common Hormone Response Element. eMBO Rep. 2006, 7, 180–185. [Google Scholar] [CrossRef] [PubMed]
- Jaganjac, M.; Milkovic, L.; Sunjic, S.B.; Zarkovic, N. The NRF2, Thioredoxin, and Glutathione System in Tumorigenesis and Anticancer Therapies. Antioxidants 2020, 9, 1151. [Google Scholar] [CrossRef] [PubMed]
- Harvey, C.J.; Thimmulappa, R.K.; Singh, A.; Blake, D.J.; Ling, G.; Wakabayashi, N.; Fujii, J.; Myers, A.; Biswal, S. Nrf2-Regulated Glutathione Recycling Independent of Biosynthesis Is Critical for Cell Survival during Oxidative Stress. Free Radic. Biol. Med. 2009, 46, 443–453. [Google Scholar] [CrossRef] [PubMed]
- El-hanbuli, H.M.; Dawoud, N.M.; Mahmoud, R.H. Narrow-Band UVB Effects on Cutaneous Vitamin D Receptor Expression and Serum 25-Hydroxyvitamin D in Generalized Vitiligo. Photodermatol. Photoimmunol. Photomed. 2018, 34, 175–183. [Google Scholar] [CrossRef]
- Moreno, R.; Nájera, L.; Mascaraque, M.; Juarranz, Á.; González, S.; Gilaberte, Y. Influence of Serum Vitamin D Level in the Response of Actinic Keratosis to Photodynamic Therapy with Methylaminolevulinate. J. Clin. Med. 2020, 9, 398. [Google Scholar] [CrossRef]




Disclaimer/Publisher’s Note: The statements, opinions and data contained in all publications are solely those of the individual author(s) and contributor(s) and not of MDPI and/or the editor(s). MDPI and/or the editor(s) disclaim responsibility for any injury to people or property resulting from any ideas, methods, instructions or products referred to in the content. |
© 2026 by the authors. Licensee MDPI, Basel, Switzerland. This article is an open access article distributed under the terms and conditions of the Creative Commons Attribution (CC BY) license.
Share and Cite
Mascaraque, M.; Gallego-Rentero, M.; Barahona-López, A.; Cano, P.; Juarranz, Á.; Sánchez, A.L.; González, S. Potential Value of a Combination of Polypodium leucotomos and Aspalathus linearis Extracts in Protecting Vitamin D Receptor Levels During Skin Oxidative Stress. Pharmaceuticals 2026, 19, 494. https://doi.org/10.3390/ph19030494
Mascaraque M, Gallego-Rentero M, Barahona-López A, Cano P, Juarranz Á, Sánchez AL, González S. Potential Value of a Combination of Polypodium leucotomos and Aspalathus linearis Extracts in Protecting Vitamin D Receptor Levels During Skin Oxidative Stress. Pharmaceuticals. 2026; 19(3):494. https://doi.org/10.3390/ph19030494
Chicago/Turabian StyleMascaraque, Marta, María Gallego-Rentero, Andrea Barahona-López, Paula Cano, Ángeles Juarranz, Ana López Sánchez, and Salvador González. 2026. "Potential Value of a Combination of Polypodium leucotomos and Aspalathus linearis Extracts in Protecting Vitamin D Receptor Levels During Skin Oxidative Stress" Pharmaceuticals 19, no. 3: 494. https://doi.org/10.3390/ph19030494
APA StyleMascaraque, M., Gallego-Rentero, M., Barahona-López, A., Cano, P., Juarranz, Á., Sánchez, A. L., & González, S. (2026). Potential Value of a Combination of Polypodium leucotomos and Aspalathus linearis Extracts in Protecting Vitamin D Receptor Levels During Skin Oxidative Stress. Pharmaceuticals, 19(3), 494. https://doi.org/10.3390/ph19030494

