Glabridin Inhibits Melanogenesis and Melanin Transfer via Wnt/β-Catenin Pathway and Rho Family GTPase-Mediated Dendritic Formation Suppression
Abstract
1. Introduction
2. Results
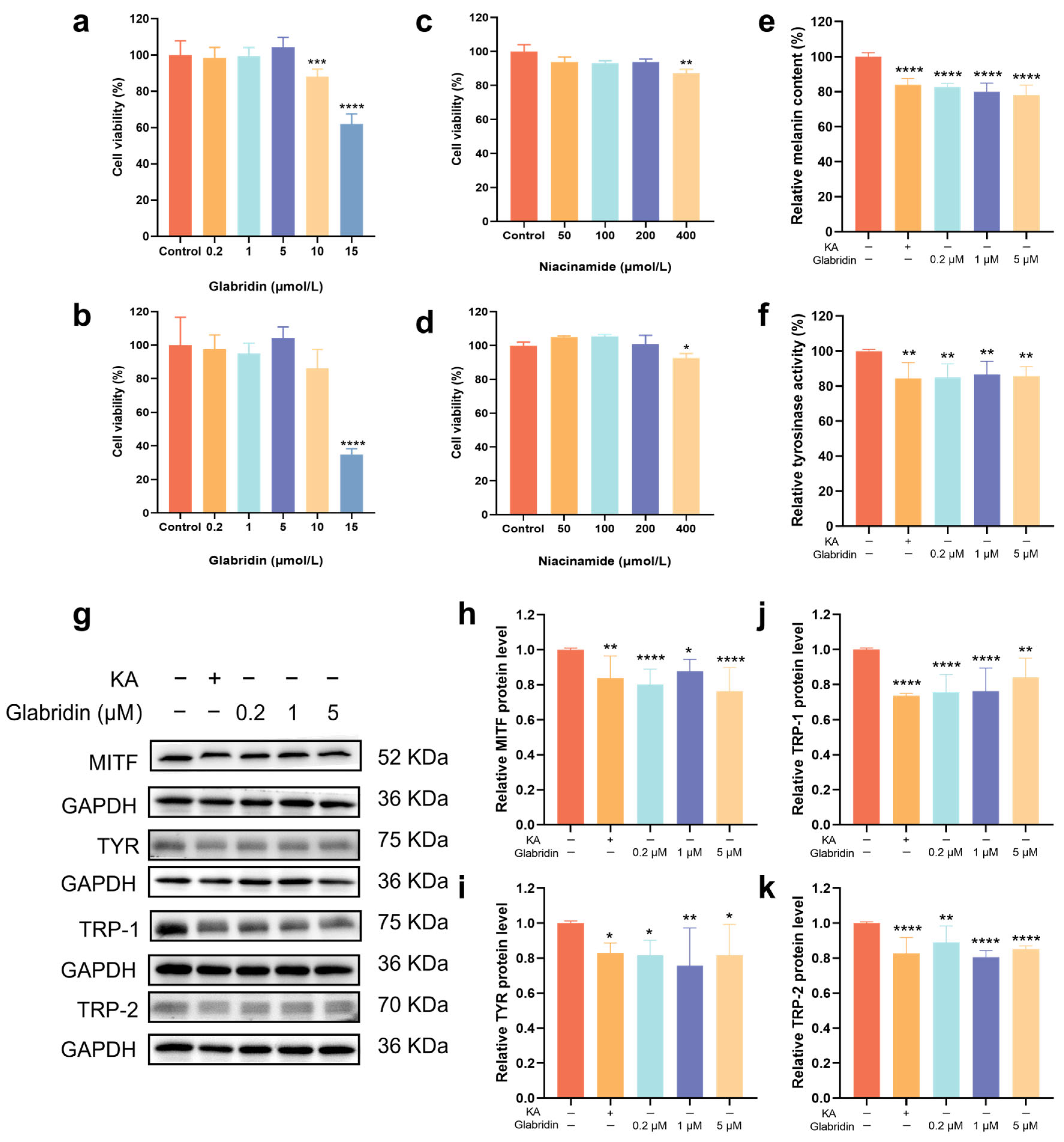
2.1. Effect of Glabridin on Anti-Melanogenesis
2.2. Glabridin Inhibits the Wnt/β-Catenin Pathway
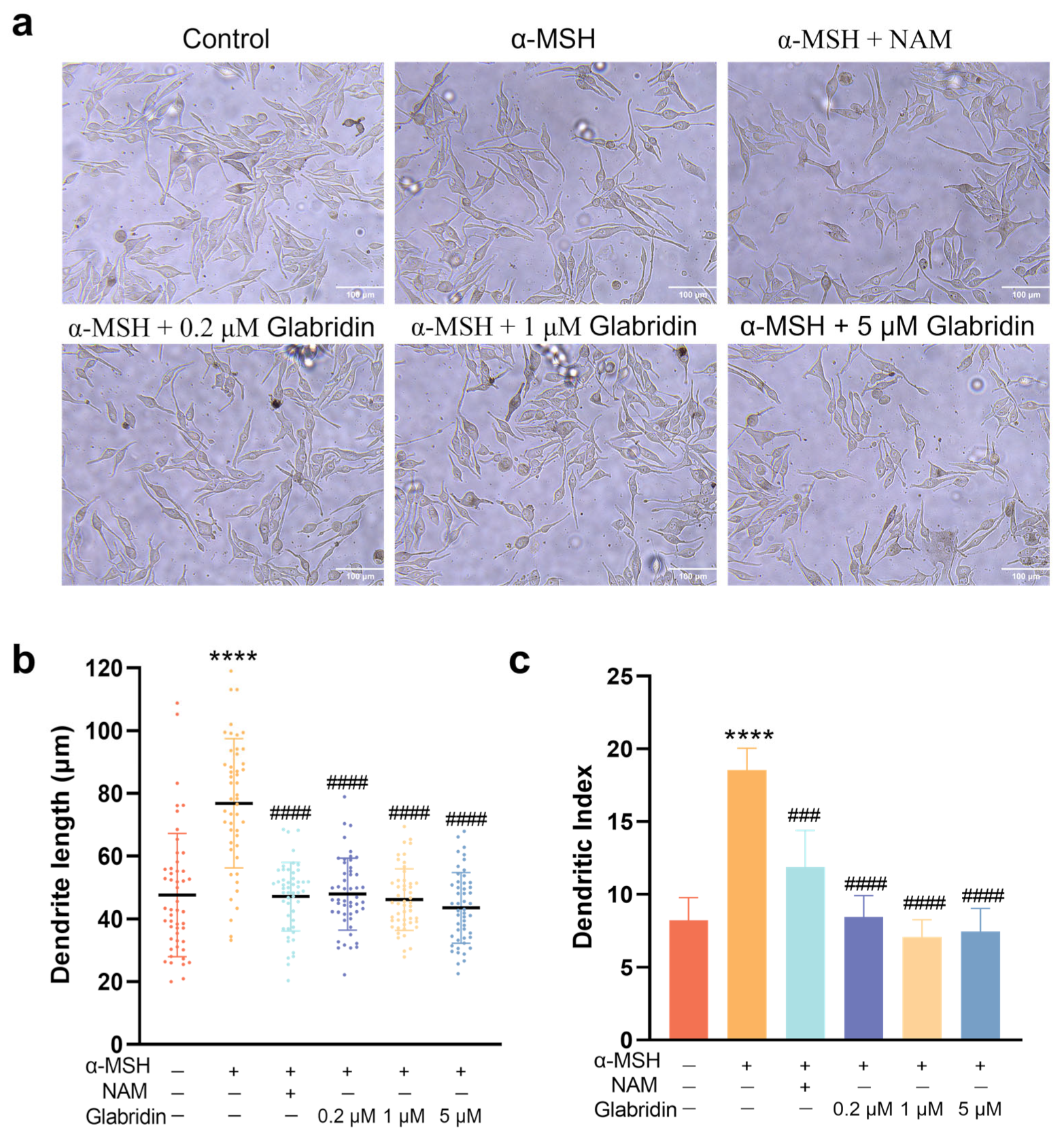
2.3. Effect of Glabridin on the Dendrites of MNT-1 Cells
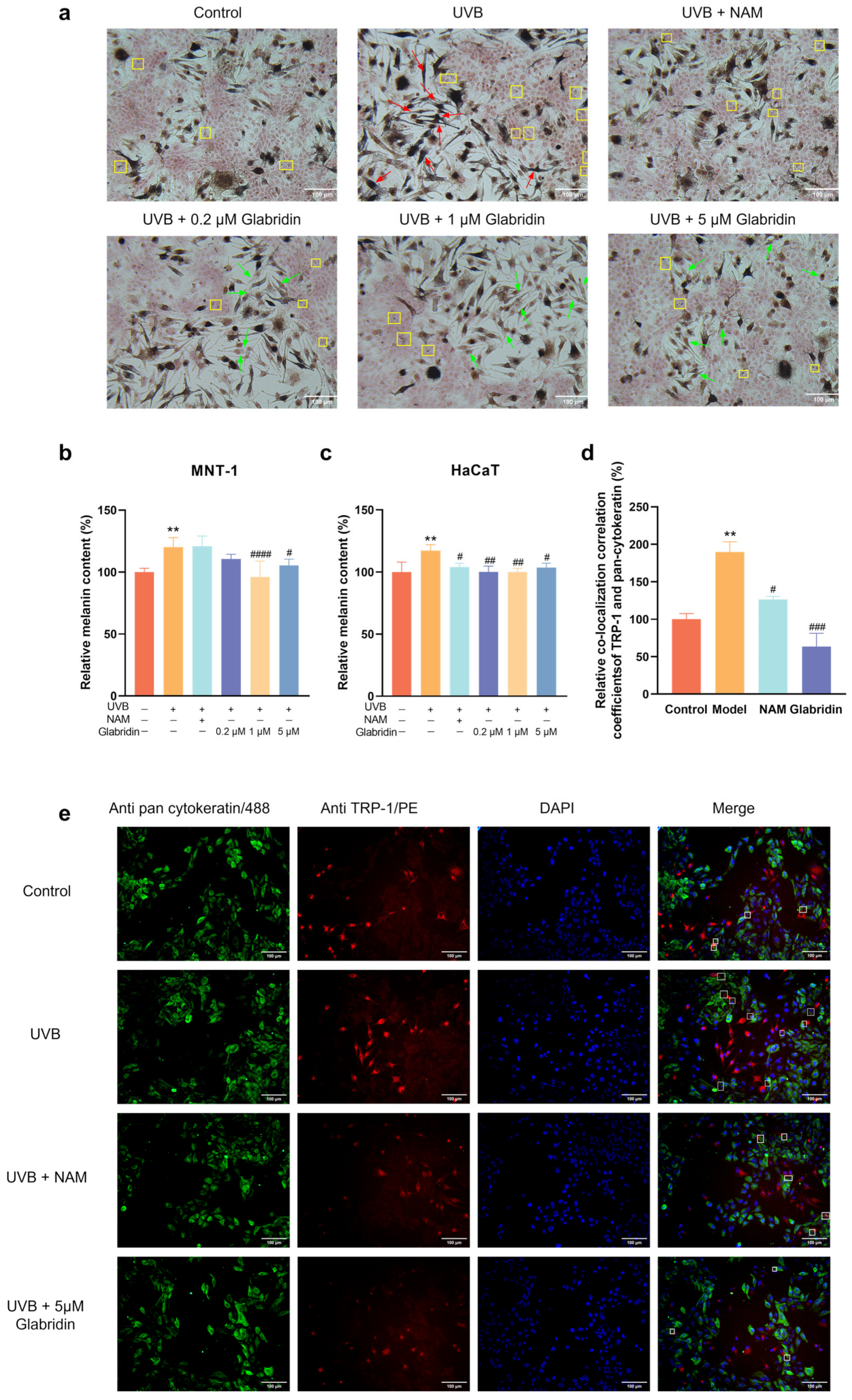
2.4. Effect of Glabridin on Melanin Transfer in the MNT-1 and HaCaT Co-Culture System
2.5. Effects of Glabridin on Rac1, RhoA and Cdc42 mRNA and Protein Expression in MNT-1 Cells
2.6. Effect of Glabridin on F-Actin in MNT-1 Cells
3. Discussion
4. Materials and Methods
4.1. Cell Culture
4.2. Cell Viability Test
4.3. Intracellular Tyrosinase Activity Assay
4.4. Measurement of Intracellular Melanin Content
4.5. Masson-Fontana Melanin Staining
4.6. Immunofluorescence Staining
4.7. Quantitative Real-Time PCR (RT-qPCR) Analysis
4.8. Western Blot Analysis
4.9. Phalloidin Staining
4.10. Statistical Analysis
5. Conclusions
Supplementary Materials
Author Contributions
Funding
Institutional Review Board Statement
Informed Consent Statement
Data Availability Statement
Acknowledgments
Conflicts of Interest
References
- Cichorek, M.; Wachulska, M.; Stasiewicz, A.; Tyminska, A. Skin melanocytes: Biology and development. Postep. Dermatol. Alergol. 2013, 30, 30–41. [Google Scholar] [CrossRef] [PubMed]
- Pillaiyar, T.; Manickam, M.; Jung, S.H. Inhibitors of melanogenesis: A patent review (2009–2014). Expert Opin. Ther. Pat. 2015, 25, 775–788. [Google Scholar] [CrossRef] [PubMed]
- Chang, T.-S. Natural Melanogenesis Inhibitors Acting Through the Down-Regulation of Tyrosinase Activity. Materials 2012, 5, 1661–1685. [Google Scholar] [CrossRef]
- Tian, X.; Cui, Z.; Liu, S.; Zhou, J.; Cui, R. Melanosome transport and regulation in development and disease. Pharmacol. Ther. 2021, 219, 107707. [Google Scholar] [CrossRef]
- Ohbayashi, N.; Fukuda, M. Role of Rab family GTPases and their effectors in melanosomal logistics. J. Biochem. 2012, 151, 343–351. [Google Scholar] [CrossRef]
- Fukuda, M. Rab GTPases: Key players in melanosome biogenesis, transport, and transfer. Pigment Cell Melanoma Res. 2021, 34, 222–235. [Google Scholar] [CrossRef]
- Luo, L. Rho GTPases in neuronal morphogenesis. Nat. Rev. Neurosci. 2000, 1, 173–180. [Google Scholar] [CrossRef]
- Ridley, A.J. Rho GTPases and actin dynamics in membrane protrusions and vesicle trafficking. Trends Cell Biol. 2006, 16, 522–529. [Google Scholar] [CrossRef]
- Nobes, C.D.; Hall, A. Rho, rac, and cdc42 GTPases regulate the assembly of multimolecular focal complexes associated with actin stress fibers, lamellipodia, and filopodia. Cell 1995, 81, 53–62. [Google Scholar] [CrossRef]
- Scott, G. Rac and rho: The story behind melanocyte dendrite formation. Pigment Cell Res. 2002, 15, 322–330. [Google Scholar] [CrossRef]
- Ito, Y.; Kanamaru, A.; Tada, A. Centaureidin promotes dendrite retraction of melanocytes by activating Rho. Biochim. Biophys. Acta 2006, 1760, 487–494. [Google Scholar] [CrossRef] [PubMed]
- Singh, S.K.; Kurfurst, R.; Nizard, C.; Schnebert, S.; Perrier, E.; Tobin, D.J. Melanin transfer in human skin cells is mediated by filopodia—A model for homotypic and heterotypic lysosome-related organelle transfer. FASEB J. 2010, 24, 3756–3769. [Google Scholar] [CrossRef] [PubMed]
- Guo, Z.; Bergeron, K.F.; Mounier, C. Oleate Promotes Triple-Negative Breast Cancer Cell Migration by Enhancing Filopodia Formation through a PLD/Cdc42-Dependent Pathway. Int. J. Mol. Sci. 2024, 25, 3956. [Google Scholar] [CrossRef] [PubMed]
- Gao, R.; Zhang, X.; Zou, K.; Meng, D.; Lv, J. Cryptochrome 1 activation inhibits melanogenesis and melanosome transport through negative regulation of cAMP/PKA/CREB signaling pathway. Front. Pharmacol. 2023, 14, 1081030. [Google Scholar] [CrossRef]
- Chen, J.; Yu, X.; Huang, Y. Inhibitory mechanisms of Glabridin on tyrosinase. Spectrochim. Acta Part A Mol. Biomol. Spectrosc. 2016, 168, 111–117. [Google Scholar] [CrossRef]
- Pan, C.; Liu, X.; Zheng, Y.; Zhang, Z.; Li, Y.; Che, B.; Liu, G.; Zhang, L.; Dong, C.; Aisa, H.A.; et al. The mechanisms of melanogenesis inhibition by Glabridin: Molecular docking, PKA/MITF and MAPK/MITF pathways. Food Sci. Hum. Wellness 2023, 12, 212–222. [Google Scholar] [CrossRef]
- Mu, J.; Zhu, D.; Shen, Z.; Ning, S.; Liu, Y.; Chen, J.; Li, Y.; Li, Z. The repressive effect of miR-148a on Wnt/β-catenin signaling involved in Glabridin-induced anti-angiogenesis in human breast cancer cells. BMC Cancer 2017, 17, 307. [Google Scholar] [CrossRef]
- Hakozaki, T.; Minwalla, L.; Zhuang, J.; Chhoa, M.; Matsubara, A.; Miyamoto, K.; Greatens, A.; Hillebrand, G.; Bissett, D.; Boissy, R. The effect of niacinamide on reducing cutaneous pigmentation and suppression of melanosome transfer. Br. J. Dermatol. 2002, 147, 20–31. [Google Scholar] [CrossRef]
- Greatens, A.; Hakozaki, T.; Koshoffer, A.; Epstein, H.; Schwemberger, S.; Babcock, G.; Bissett, D.; Takiwaki, H.; Arase, S.; Wickett, R.R.; et al. Effective inhibition of melanosome transfer to keratinocytes by lectins and niacinamide is reversible. Exp. Dermatol. 2005, 14, 498–508. [Google Scholar] [CrossRef]
- Gwak, J.; Hwang, S.G.; Park, H.S.; Choi, S.R.; Park, S.-H.; Kim, H.; Ha, N.-C.; Bae, S.J.; Han, J.-K.; Kim, D.-E.; et al. Small molecule-based disruption of the Axin/β-catenin protein complex regulates mesenchymal stem cell differentiation. Cell Res. 2012, 22, 237–247. [Google Scholar] [CrossRef]
- Chow, S.Y.A.; Nakayama, K.; Osaki, T.; Sugiyama, M.; Yamada, M.; Takeuchi, H.; Ikeuchi, Y. Human sensory neurons modulate melanocytes through secretion of RGMB. Cell Rep. 2022, 40, 111366. [Google Scholar] [CrossRef] [PubMed]
- Hong, C.; Yang, L.; Zhang, Y.; Li, Y.; Wu, H. Epimedium brevicornum Maxim. Extract exhibits pigmentation by melanin biosynthesis and melanosome biogenesis/transfer. Front. Pharmacol. 2022, 13, 963160. [Google Scholar] [CrossRef] [PubMed]
- Kang, M.C.; Lee, J.W.; Lee, T.H.; Subedi, L.; Wahedi, H.M.; Do, S.-G.; Shin, E.; Moon, E.-Y.; Kim, S.Y. UP256 Inhibits Hyperpigmentation by Tyrosinase Expression/Dendrite Formation via Rho-Dependent Signaling and by Primary Cilium Formation in Melanocytes. Int. J. Mol. Sci. 2020, 21, 5341. [Google Scholar] [CrossRef] [PubMed]
- Kim, H.J.; Kazi, J.U.; Lee, Y.R.; Nguyen, D.H.; Lee, H.B.; Shin, J.H.; Soh, J.W.; Kim, E.K. Visualization of the melanosome transfer-inhibition in a mouse epidermal cell co-culture model. Int. J. Mol. Med. 2010, 25, 249–253. [Google Scholar] [CrossRef] [PubMed]
- Gallo, G.; Letourneau, P.C. Regulation of growth cone actin filaments by guidance cues. J. Neurobiol. 2004, 58, 92–102. [Google Scholar] [CrossRef]
- Gallo, G. RhoA-kinase coordinates F-actin organization and myosin II activity during semaphorin-3A-induced axon retraction. J. Cell Sci. 2006, 119, 3413–3423. [Google Scholar] [CrossRef] [PubMed]
- Craig, Z.; Arnold, T.R.; Walworth, K.; Walkon, A.; Miller, A.L. Anillin tunes contractility and regulates barrier function during Rho flare-mediated tight junction remodeling. Mol. Biol. Cell 2025, 36, ar31. [Google Scholar] [CrossRef]
- Lin, J.Y.; Fisher, D.E. Melanocyte biology and skin pigmentation. Nature 2007, 445, 843–850. [Google Scholar] [CrossRef]
- Syed, D.N.; Afaq, F.; Maddodi, N.; Johnson, J.J.; Sarfaraz, S.; Ahmad, A.; Setaluri, V.; Mukhtar, H. Inhibition of human melanoma cell growth by the dietary flavonoid fisetin is associated with disruption of Wnt/β-catenin signaling and decreased Mitf levels. J. Investig. Dermatol. 2011, 131, 1291–1299. [Google Scholar] [CrossRef]
- Montagna, W.; Carlisle, K. The architecture of black and white facial skin. J. Am. Acad. Dermatol. 1991, 24, 929–937. [Google Scholar] [CrossRef]
- Kahn, V. Effect of kojic acid on the oxidation of DL-DOPA, norepinephrine, and dopamine by mushroom tyrosinase. Pigment Cell Res. 1995, 8, 234–240. [Google Scholar] [CrossRef]
- Park, H.J.; Kim, K.; Lee, E.Y.; Hillman, P.F.; Nam, S.J.; Lim, K.M. Methylanthranilate, a Food Fragrance Attenuates Skin Pigmentation through Downregulation of Melanogenic Enzymes by cAMP Suppression. Biomol. Ther. 2024, 32, 231–239. [Google Scholar] [CrossRef]
- Nueraihemaiti, M.; Deng, Z.; Kamoldinov, K.; Chao, N.; Habasi, M.; Aisa, H.A. The Anti-Vitiligo Effects of Feshurin In Vitro from Ferula samarcandica and the Mechanism of Action. Pharmaceuticals 2024, 17, 1252. [Google Scholar] [CrossRef]
- Yang, S.; Wang, Z.; Hu, Y.; Zong, K.; Zhang, X.; Ke, H.; Wang, P.; Go, Y.; Chan, X.H.F.; Wu, J.; et al. Hydrolyzed Conchiolin Protein (HCP) Extracted from Pearls Antagonizes both ET-1 and α-MSH for Skin Whitening. Int. J. Mol. Sci. 2023, 24, 7471. [Google Scholar] [CrossRef]
- Grether-Beck, S.; Marini, A.; Jaenicke, T.; Brenden, H.; Felsner, I.; Aue, N.; Brynjolfsdottir, A.; Krutmann, J. Blue Lagoon Algae Improve Uneven Skin Pigmentation: Results from in vitro Studies and from a Monocentric, Randomized, Double-Blind, Vehicle-Controlled, Split-Face Study. Ski. Pharmacol. Physiol. 2022, 35, 77–86. [Google Scholar] [CrossRef]






| Agent | Mechanism |
|---|---|
| Glabridin |
|
| Niacinamide | Inhibit melanin transfer [18] |
| Kojic acid | Inhibit melanogenesis by suppressing tyrosinase activity [31] |
| Gene | Sequence |
|---|---|
| GAPDH | Forward 5′-GCACCGTACCGGCTGAGAAC-3′ |
| Reverse 5′-ATGGTGGTGAAGACGCCAGT-3′ | |
| Rac1 | Forward 5′-AAGAGAAAATGCCTGCTGTTGTAA-3′ |
| Reverse 5′-GCGTACAAAGGTTCCAAGGG-3′ | |
| RhoA | Forward 5′-CATCCGGAAGAAACTGGT-3′ |
| Reverse 5′-TCCCACAAAGCCAACT-3′ | |
| Cdc42 | Forward 5′-GCTGTCAAGTATGTGGAGTGTT-3′ |
| Reverse 5′-GCGGCTCTTCTTCGGTTCT-3′ |
Disclaimer/Publisher’s Note: The statements, opinions and data contained in all publications are solely those of the individual author(s) and contributor(s) and not of MDPI and/or the editor(s). MDPI and/or the editor(s) disclaim responsibility for any injury to people or property resulting from any ideas, methods, instructions or products referred to in the content. |
© 2026 by the authors. Licensee MDPI, Basel, Switzerland. This article is an open access article distributed under the terms and conditions of the Creative Commons Attribution (CC BY) license.
Share and Cite
Li, L.; Zhang, X.; Tang, G.; Wu, J.; Huang, Q. Glabridin Inhibits Melanogenesis and Melanin Transfer via Wnt/β-Catenin Pathway and Rho Family GTPase-Mediated Dendritic Formation Suppression. Pharmaceuticals 2026, 19, 469. https://doi.org/10.3390/ph19030469
Li L, Zhang X, Tang G, Wu J, Huang Q. Glabridin Inhibits Melanogenesis and Melanin Transfer via Wnt/β-Catenin Pathway and Rho Family GTPase-Mediated Dendritic Formation Suppression. Pharmaceuticals. 2026; 19(3):469. https://doi.org/10.3390/ph19030469
Chicago/Turabian StyleLi, Lili, Xiaoya Zhang, Guangyuan Tang, Jianxin Wu, and Qing Huang. 2026. "Glabridin Inhibits Melanogenesis and Melanin Transfer via Wnt/β-Catenin Pathway and Rho Family GTPase-Mediated Dendritic Formation Suppression" Pharmaceuticals 19, no. 3: 469. https://doi.org/10.3390/ph19030469
APA StyleLi, L., Zhang, X., Tang, G., Wu, J., & Huang, Q. (2026). Glabridin Inhibits Melanogenesis and Melanin Transfer via Wnt/β-Catenin Pathway and Rho Family GTPase-Mediated Dendritic Formation Suppression. Pharmaceuticals, 19(3), 469. https://doi.org/10.3390/ph19030469

