Wanshi Shachong Xiaoji Pills Alleviate Functional Dyspepsia in Mice and Exhibit Lipid-Lowering Effects in a Hepatocyte Steatosis Model
Abstract
1. Introduction
2. Results
2.1. Safety Evaluation of Wanshi Shachong Xiaoji Pills (WSXPs)
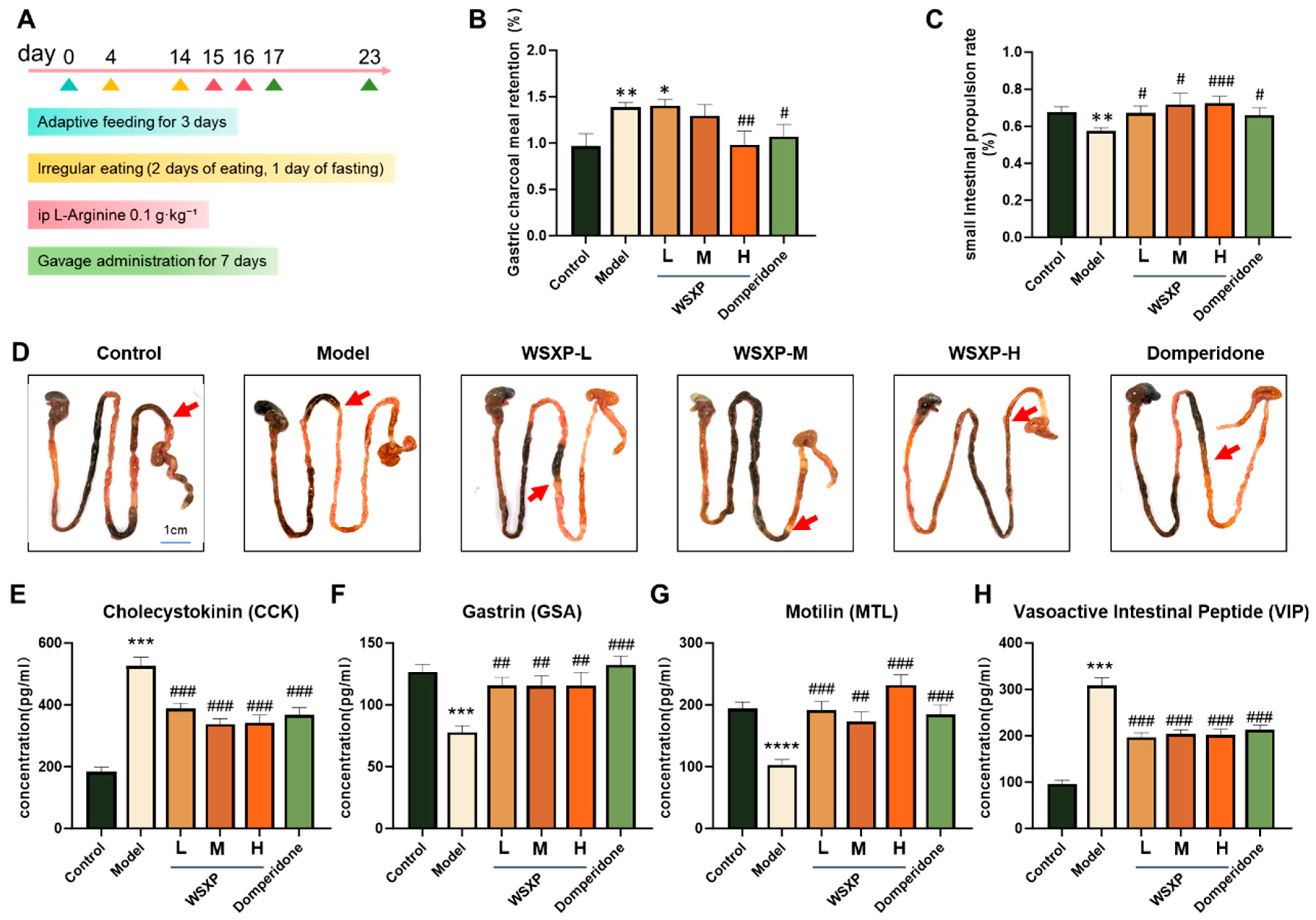
2.2. WSXP Ameliorates Gastrointestinal Dysfunction in an FD Mouse Model
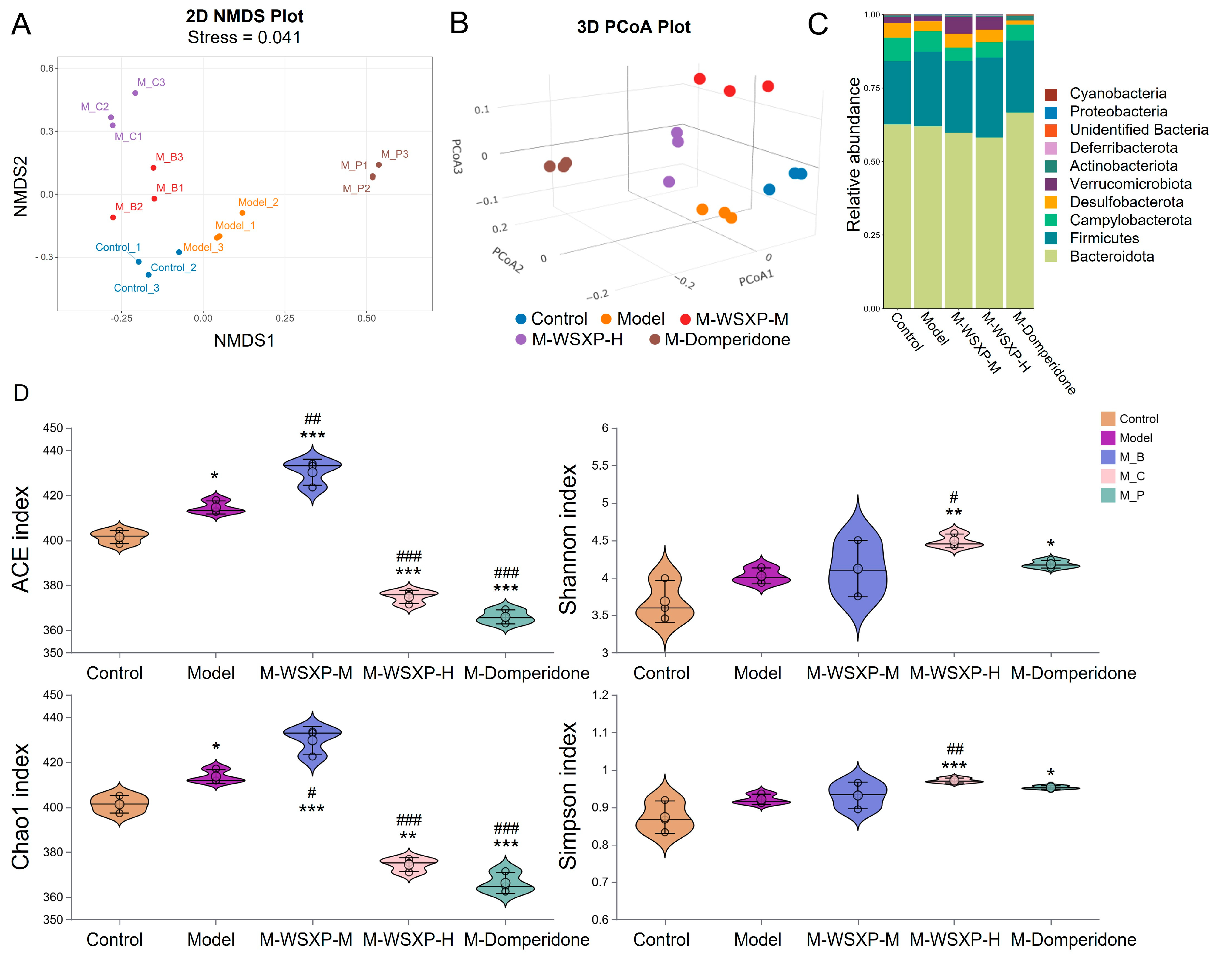
2.3. Effects of WSXPs on the Gut Microbiota in FD Mice
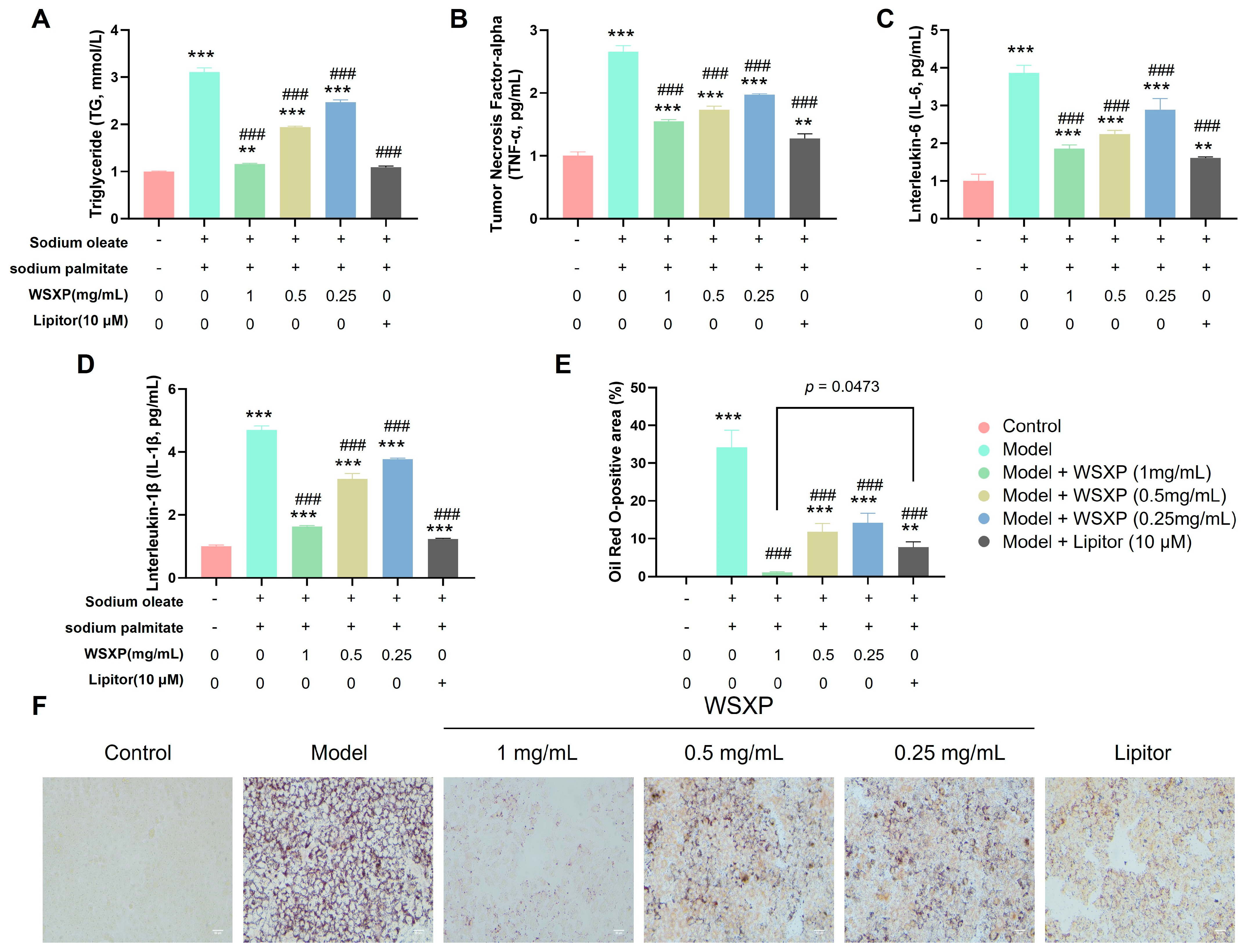
2.4. WSXP Attenuates Lipid Accumulation and Inflammation in a HepG2 Cell Model of Non-Alcoholic Fatty Liver (NAFLD)
2.5. Network Pharmacology Analysis Identifies the Potential Material Basis and Mechanism of Action for WSXPs
3. Discussion
4. Materials and Methods
4.1. Reagents and Drug
4.2. Grouping and Treatment of Animals
4.3. Detection of Gastric Emptying Rate and Small Intestinal Motility Rate in Mice
4.4. 16S rRNA Analysis of Mouse Cecal Contents
4.5. Serum Level of MTL, GAS, VIP, CCK
4.6. WSXP Safety Evaluation
4.7. Cell Culture and Treatment
4.7.1. Cell Culture
4.7.2. Establishment of the Nonalcoholic Fatty Liver Cell Model
4.7.3. Experimental Grouping and Drug Treatment
4.7.4. Measurement of Biochemical Markers by ELISA
4.7.5. Oil Red O Staining
4.8. Network Pharmacology Analysis
4.8.1. Identification of Common Targets and Network Construction
4.8.2. Enrichment Analysis and Visual Network Integration
4.9. Statistical Analysis
5. Conclusions
Supplementary Materials
Author Contributions
Funding
Institutional Review Board Statement
Informed Consent Statement
Data Availability Statement
Conflicts of Interest
References
- Kopelman, P.G. Obesity as a medical problem. Nature 2000, 404, 635–643. [Google Scholar] [CrossRef]
- Melchior, C.; Hreinsson, J.P.; Tack, J.; Keller, J.; Aziz, Q.; Palsson, O.S.; Bangdiwala, S.I.; Sperber, A.D.; Simrén, M.; Sabaté, J.M. Disorders of the gut-brain interaction among European people with obesity: Prevalence and burden of compatible symptoms. United Eur. Gastroenterol. J. 2025, 13, 917–928. [Google Scholar] [CrossRef] [PubMed]
- Milić, S.; Lulić, D.; Štimac, D. Non-alcoholic fatty liver disease and obesity: Biochemical, metabolic and clinical presentations. World J. Gastroenterol. 2014, 20, 9330–9337. [Google Scholar] [CrossRef] [PubMed]
- Volarić, M.; Šojat, D.; Majnarić, L.T.; Vučić, D. The Association between Functional Dyspepsia and Metabolic Syndrome-The State of the Art. Int. J. Environ. Res. Public Health 2024, 21, 237. [Google Scholar] [CrossRef] [PubMed]
- Juanola, O.; Martínez-López, S.; Francés, R.; Gómez-Hurtado, I. Non-Alcoholic Fatty Liver Disease: Metabolic, Genetic, Epigenetic and Environmental Risk Factors. Int. J. Environ. Res. Public Health 2021, 18, 5227. [Google Scholar] [CrossRef]
- Khodarahmi, M.; Azadbakht, L. Dietary fat intake and functional dyspepsia. Adv. Biomed. Res. 2016, 5, 76. [Google Scholar] [CrossRef]
- Feinle-Bisset, C.; Azpiroz, F. Dietary and lifestyle factors in functional dyspepsia. Nat. Rev. Gastroenterol. Hepatol. 2013, 10, 150–157. [Google Scholar] [CrossRef]
- Tanaka, S.; Nemoto, Y.; Takei, Y.; Morikawa, R.; Oshima, S.; Nagaishi, T.; Okamoto, R.; Tsuchiya, K.; Nakamura, T.; Stutte, S.; et al. High-fat diet-derived free fatty acids impair the intestinal immune system and increase sensitivity to intestinal epithelial damage. Biochem. Biophys. Res. Commun. 2020, 522, 971–977. [Google Scholar] [CrossRef]
- Hirata, Y.; Sezaki, T.; Tamura-Nakano, M.; Oyama, C.; Hagiwara, T.; Ishikawa, T.; Fukuda, S.; Yamada, K.; Higuchi, K.; Dohi, T.; et al. Fatty acids in a high-fat diet potentially induce gastric parietal-cell damage and metaplasia in mice. J. Gastroenterol. 2017, 52, 889–903. [Google Scholar] [CrossRef]
- Lian, C.; Zhai, Z.; Li, Z.; Wang, L. High fat diet-triggered non-alcoholic fatty liver disease: A review of proposed mechanisms. Chem.-Biol. Interact. 2020, 330, 109199. [Google Scholar] [CrossRef]
- Ding, J.; Jin, Z.; Yang, X.; Lou, J.; Shan, W.X.; Hu, Y.X.; Du, Q.; Liao, Q.S.; Xie, R.; Xu, J.Y. Role of gut microbiota via the gut-liver-brain axis in digestive diseases. World J. Gastroenterol. 2020, 26, 6141–6162. [Google Scholar] [CrossRef] [PubMed]
- Fu, M.; Hu, G.; Zhou, X.; He, B.X.; He, L.X.; Huang, B.L.; Gao, S.H. Impacts on the appetite regulating factors of infantile anorexia treated with acupuncture at Sifeng (EX-UE 10). Chin. Acupunct. Moxibustion 2013, 33, 117–120. [Google Scholar]
- Lozano, F. Basic Theories of Traditional Chinese Medicine; Springer: New York, NY, USA, 2014; pp. 13–43. [Google Scholar]
- Hao, L.; Yu, Z.; Sun, J.; Li, Z.; Li, J.; Deng, Y.; Huang, H.; Huo, H.; Li, H.; Huang, L. Supplementation of Crataegi fructus alleviates functional dyspepsia and restores gut microbiota in mice. Front. Nutr. 2024, 11, 1385159. [Google Scholar] [CrossRef] [PubMed]
- Lee, J.; Lee, H.; Oh, S. Antiobesity Effects of Sansa (Crataegi fructus) on 3T3-L1 Cells and on High-Fat-High-Cholesterol Diet-Induced Obese Rats. J. Med. Food 2017, 20, 19–29. [Google Scholar] [CrossRef]
- Mao, Y.; Song, Y.; Pan, S.; Li, N.; Wang, W.X.; Feng, B.B.; Zhang, J.H. Effect of Codonopsis Radix and Polygonati Rhizoma on the regulation of the IRS1/PI3K/AKT signaling pathway in type 2 diabetic mice. Front. Endocrinol. 2022, 13, 1068555. [Google Scholar] [CrossRef]
- Bai, J.; Xie, N.; Hou, Y.; Li, C.; Gao, P.; Qi, L.; Nie, X.; Yan, J.; Zeng, Y.; Zhang, Y. Codonopsis Radix: A comprehensive review for its ethnopharmacology, phytochemistry, pharmacodynamics, pharmacokinetics, toxicity and potential clinical applications. Phytomedicine Int. J. Phytother. Phytopharm. 2025, 149, 157540. [Google Scholar] [CrossRef]
- Suo, S.; Lai, Y.; Li, M.; Song, Q.; Cai, J.; Zhao, J.; Yang, Q.; Ung, C.O.L.; Hu, H. Phytochemicals, pharmacology, clinical application, patents, and products of Amomi fructus. Food Chem. Toxicol. Int. J. Publ. Br. Ind. Biol. Res. Assoc. 2018, 119, 31–36. [Google Scholar] [CrossRef]
- Wu, L.; Lai, Y.; Wang, Y.; Tan, L.; Wen, L.; Yang, H. Maillard Reaction Products of Stir Fried Hordei Fructus Germinatus Are Important for Its Efficacy in Treating Functional Dyspepsia. J. Med. Food 2020, 23, 420–431. [Google Scholar] [CrossRef]
- Niu, L.; Hou, Y.; Jiang, M.; Bai, G. The rich pharmacological activities of Magnolia officinalis and secondary effects based on significant intestinal contributions. J. Ethnopharmacol. 2021, 281, 114524. [Google Scholar] [CrossRef]
- Zhai, T.; Wang, J.; Chen, Y. Honokiol affects the composition of gut microbiota and the metabolism of lipid and bile acid in methionine-choline deficiency diet-induced NASH mice. Sci. Rep. 2023, 13, 15203. [Google Scholar] [CrossRef]
- Jeong, J.Y.; Sohn, J.H.; Baek, Y.H.; Cho, Y.K.; Kim, Y.; Kim, H. New botanical drug, HL tablet, reduces hepatic fat as measured by magnetic resonance spectroscopy in patients with nonalcoholic fatty liver disease: A placebo-controlled, randomized, phase II trial. World J. Gastroenterol. 2017, 23, 5977–5985. [Google Scholar] [CrossRef] [PubMed]
- Center for Drug Evaluation (CDE), National Medical Products Administration (NMPA), China. (13 May 2014). Technical Guidelines for Repeated Dose Toxicity Testing. Available online: https://www.cde.org.cn/zdyz/domesticinfopage?zdyzIdCODE=eb1121e208d156f8fb0384d1e77edb8f (accessed on 2 March 2025).
- Sun, H.; Zhao, S.; Ai, H. Role of nitric oxide in the control of the gastric motility within the nucleus ambiguus of rats. J. Physiol. Pharmacol. 2012, 63, 623–629. [Google Scholar] [PubMed]
- Szustak, M.; Pichlak, M.; Korkus, E.; Kamińska, D.; Koziołkiewicz, M.; Dąbrowski, G.; Czaplicki, S.; Konopka, I.; Gendaszewska-Darmach, E. Comparative study of palmitoleic acid, sea buckthorn oil, and lovastatin in hepatocellular steatosis model. Sci. Rep. 2026, 16, 6135. [Google Scholar] [CrossRef]
- Fujio-Vejar, S.; Vasquez, Y.; Morales, P.; Magne, F.; Vera-Wolf, P.; Ugalde, J.A.; Navarrete, P.; Gotteland, M. The Gut Microbiota of Healthy Chilean Subjects Reveals a High Abundance of the Phylum Verrucomicrobia. Front. Microbiol. 2017, 8, 1221. [Google Scholar] [CrossRef] [PubMed]
- Xia, J.; Lv, L.; Liu, B.; Wang, S.; Zhang, S.; Wu, Z.; Yang, L.; Bian, X.; Wang, Q.; Wang, K.; et al. Akkermansia muciniphila Ameliorates Acetaminophen-Induced Liver Injury by Regulating Gut Microbial Composition and Metabolism. Microbiol. Spectr. 2022, 10, e159621. [Google Scholar] [CrossRef]
- Liu, M.; Yang, J.; Yan, Z.; Hu, S.; Li, J.Q.; Xu, Z.X.; Jian, Y.P. Recent findings in Akkermansia muciniphila-regulated metabolism and its role in intestinal diseases. Clin. Nutr. 2022, 41, 2333–2344. [Google Scholar] [CrossRef]
- Jiao, A.; Yu, B.; He, J.; Yu, J.; Zheng, P.; Luo, Y.; Luo, J.; Yan, H.; Wang, Q.; Wang, H.; et al. Sodium acetate, propionate, and butyrate reduce fat accumulation in mice via modulating appetite and relevant genes. Nutrition 2021, 87–88, 111198. [Google Scholar] [CrossRef]
- Cunningham, A.L.; Stephens, J.W.; Harris, D.A. Gut microbiota influence in type 2 diabetes mellitus (T2DM). Gut Pathog. 2021, 13, 50. [Google Scholar] [CrossRef]
- Guo, H.; Liu, X.; Chen, T.; Wang, X.; Zhang, X. Akkermansia muciniphila Improves Depressive-Like Symptoms by Modulating the Level of 5-HT Neurotransmitters in the Gut and Brain of Mice. Mol. Neurobiol. 2024, 61, 821–834. [Google Scholar] [CrossRef]
- Kim, S.; Shin, Y.C.; Kim, T.Y.; Kim, Y.; Lee, Y.S.; Lee, S.H.; Kim, M.N.; O, E.; Kim, K.S.; Kweon, M.N. Mucin degrader Akkermansia muciniphila accelerates intestinal stem cell-mediated epithelial development. Gut Microbes 2021, 13, 1892441. [Google Scholar] [CrossRef]
- Savova, M.S.; Mihaylova, L.V.; Tews, D.; Wabitsch, M.; Georgiev, M.I. Targeting PI3K/AKT signaling pathway in obesity. Biomed. Pharmacother. 2023, 159, 114244. [Google Scholar] [CrossRef]
- Ezhilarasan, D. Deciphering the molecular pathways of saroglitazar: A dual PPAR α/γ agonist for managing metabolic NAFLD. Metabolism 2024, 155, 155912. [Google Scholar] [CrossRef]
- Xu, L.; Zhang, D.; Wang, R. Therapeutic effect of pachymic acid on Helicobacter pylori-associated gastritis in rats by regulating the PI3K/AKT/NF-κB signaling pathway. Basic Clin. Med. 2024, 44, 489–495. [Google Scholar]







Disclaimer/Publisher’s Note: The statements, opinions and data contained in all publications are solely those of the individual author(s) and contributor(s) and not of MDPI and/or the editor(s). MDPI and/or the editor(s) disclaim responsibility for any injury to people or property resulting from any ideas, methods, instructions or products referred to in the content. |
© 2026 by the authors. Licensee MDPI, Basel, Switzerland. This article is an open access article distributed under the terms and conditions of the Creative Commons Attribution (CC BY) license.
Share and Cite
Wang, X.; Ren, X.; Zhao, R.; Tu, J.; Wang, M.; Wang, F.; Duan, Y.; Tang, T.; Zhou, W.; Wang, Q.; et al. Wanshi Shachong Xiaoji Pills Alleviate Functional Dyspepsia in Mice and Exhibit Lipid-Lowering Effects in a Hepatocyte Steatosis Model. Pharmaceuticals 2026, 19, 448. https://doi.org/10.3390/ph19030448
Wang X, Ren X, Zhao R, Tu J, Wang M, Wang F, Duan Y, Tang T, Zhou W, Wang Q, et al. Wanshi Shachong Xiaoji Pills Alleviate Functional Dyspepsia in Mice and Exhibit Lipid-Lowering Effects in a Hepatocyte Steatosis Model. Pharmaceuticals. 2026; 19(3):448. https://doi.org/10.3390/ph19030448
Chicago/Turabian StyleWang, Xiaoyue, Xinrong Ren, Rui Zhao, Junming Tu, Minghui Wang, Fanfan Wang, Yuanyuan Duan, Tao Tang, Wuxian Zhou, Qingfang Wang, and et al. 2026. "Wanshi Shachong Xiaoji Pills Alleviate Functional Dyspepsia in Mice and Exhibit Lipid-Lowering Effects in a Hepatocyte Steatosis Model" Pharmaceuticals 19, no. 3: 448. https://doi.org/10.3390/ph19030448
APA StyleWang, X., Ren, X., Zhao, R., Tu, J., Wang, M., Wang, F., Duan, Y., Tang, T., Zhou, W., Wang, Q., & You, J. (2026). Wanshi Shachong Xiaoji Pills Alleviate Functional Dyspepsia in Mice and Exhibit Lipid-Lowering Effects in a Hepatocyte Steatosis Model. Pharmaceuticals, 19(3), 448. https://doi.org/10.3390/ph19030448

