Synergistic Enhancement of Peripheral Nerve Regeneration via Ibudilast-Primed Three-Dimensional Spheroid Culture of Human Adipose-Derived Stem Cells
Abstract
1. Introduction
2. Results
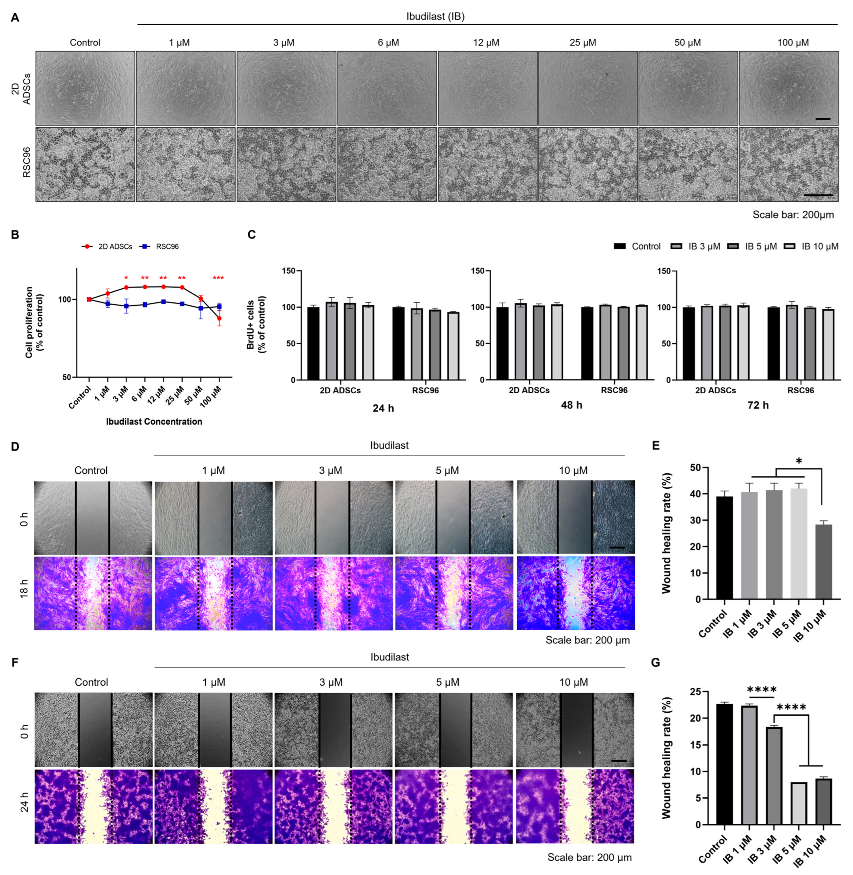
2.1. Screening for Optimal Ibudilast Concentration to Enhance Cell Dynamics
2.2. 3D Spheroid Environment Enhances Stemness and Antioxidant Resilience
2.3. Paracrine Modulation of Human Schwann Cell Recruitment
2.4. Robust Induction of Regenerative Machinery in 3D Spheroids
2.5. Promotion of Myelination Markers and Growth Factor Secretion
3. Discussion
4. Materials and Methods
4.1. Cell Culture and Reagents
4.2. Ibudilast Preparation and Treatment
4.3. ADSCs Spheroid Formation and Conditioned Medium (CM) Preparation
4.4. Cell Proliferation, Viability, and Morphology Analysis
4.5. In Vitro Migration Assay
4.6. Antioxidant Activity and Oxidative Stress Assay
4.7. Co-Culture of ADSC Spheroids and Human Schwann Cells (HSwCs)
4.8. Real Time-Quantitative PCR (RT-qPCR)
4.9. Secretome Analysis via Enzyme-Linked Immunosorbent Assay (ELISA)
4.10. Statistical Analysis
4.11. Declaration of Generative AI and AI-Assisted Technologies in the Writing Process
5. Conclusions
Supplementary Materials
Author Contributions
Funding
Institutional Review Board Statement
Informed Consent Statement
Data Availability Statement
Acknowledgments
Conflicts of Interest
Abbreviations
| ADSCs | Adipose-derived stem cells |
| BDNF | Brain-derived neurotrophic factor |
| BrdU | The 5-bromo-2′-deoxyuridine |
| cAMP | Cyclic Adenosine Monophosphate |
| CCK | Cell Counting Kit |
| CM | Conditioned medium |
| CREB | cAMP response element-binding protein |
| DMEM | Dulbecco’s modified Eagle’s medium |
| DMSO | Dimethyl sulfoxide |
| EGR2 | Early growth response 2 |
| ELISA | Enzyme-linked immunosorbent assay |
| HSwCs | Human Schwann Cells |
| IB | Ibudilast |
| IGF | Insulin-like growth factor |
| IL-6 | Interleukin-6 |
| IL-10 | Interleukin-10 |
| NGF | Nerve growth factor |
| OCT4 | Octamer-binding transcription factor 4 |
| PDE4 | Phosphodiesterase-4 |
| PKA | Protein Kinase A |
| PMP22 | Peripheral myelin protein 22 |
| RT-qPCR | Quantitative real-time polymerase chain reaction |
| SOX2 | SRY-box transcription factor 2 |
| TGF-β | Transforming growth factor-beta |
| TNF-α | Tumor necrosis factor-alpha |
| ULA | Ultra-low attachment |
| VEGF | Vascular endothelial growth factor |
| α-MEM | Alpha-minimum essential medium |
| 2D | Two dimensional |
| 3D | Three dimensional |
References
- Bateman, E.A.; Pripotnev, S.; Larocerie-Salgado, J.; Ross, D.C.; Miller, T.A. Assessment, management, and rehabilitation of traumatic peripheral nerve injuries for non-surgeons. Muscle Nerve 2025, 71, 696–714. [Google Scholar] [CrossRef]
- Wei, C.; Guo, Y.; Ci, Z.; Li, M.; Zhang, Y.; Zhou, Y. Advances of Schwann cells in peripheral nerve regeneration: From mechanism to cell therapy. Biomed. Pharmacother. 2024, 175, 116645. [Google Scholar] [CrossRef]
- Scheib, J.; Hoke, A. Advances in peripheral nerve regeneration. Nat. Rev. Neurol. 2013, 9, 668–676. [Google Scholar] [CrossRef]
- Bosch-Queralt, M.; Fledrich, R.; Stassart, R.M. Schwann cell functions in peripheral nerve development and repair. Neurobiol. Dis. 2023, 176, 105952. [Google Scholar] [CrossRef] [PubMed]
- Nocera, G.; Jacob, C. Mechanisms of Schwann cell plasticity involved in peripheral nerve repair after injury. Cell Mol. Life Sci. 2020, 77, 3977–3989. [Google Scholar] [CrossRef] [PubMed]
- Fornaro, M.; Marcus, D.; Rattin, J.; Goral, J. Dynamic Environmental Physical Cues Activate Mechanosensitive Responses in the Repair Schwann Cell Phenotype. Cells 2021, 10, 425. [Google Scholar] [CrossRef] [PubMed]
- Jessen, K.R.; Arthur-Farraj, P. Repair Schwann cell update: Adaptive reprogramming, EMT, and stemness in regenerating nerves. Glia 2019, 67, 421–437. [Google Scholar] [CrossRef]
- Jessen, K.R.; Mirsky, R. The repair Schwann cell and its function in regenerating nerves. J. Physiol. 2016, 594, 3521–3531. [Google Scholar] [CrossRef]
- Modrak, M.; Talukder, M.A.H.; Gurgenashvili, K.; Noble, M.; Elfar, J.C. Peripheral nerve injury and myelination: Potential therapeutic strategies. J. Neurosci. Res. 2020, 98, 780–795. [Google Scholar] [CrossRef]
- Kubiak, C.A.; Grochmal, J.; Kung, T.A.; Cederna, P.S.; Midha, R.; Kemp, S.W.P. Stem-cell-based therapies to enhance peripheral nerve regeneration. Muscle Nerve 2020, 61, 449–459. [Google Scholar] [CrossRef]
- Rhode, S.C.; Beier, J.P.; Ruhl, T. Adipose tissue stem cells in peripheral nerve regeneration-In vitro and in vivo. J. Neurosci. Res. 2021, 99, 545–560. [Google Scholar] [CrossRef]
- Galipeau, J.; Sensebe, L. Mesenchymal Stromal Cells: Clinical Challenges and Therapeutic Opportunities. Cell Stem Cell 2018, 22, 824–833. [Google Scholar] [CrossRef] [PubMed]
- Choudhery, M.S.; Badowski, M.; Muise, A.; Pierce, J.; Harris, D.T. Donor age negatively impacts adipose tissue-derived mesenchymal stem cell expansion and differentiation. J. Transl. Med. 2014, 12, 8. [Google Scholar] [CrossRef] [PubMed]
- De Cássia Noronha, N.; Mizukami, A.; Caliári-Oliveira, C.; Cominal, J.G.; Rocha, J.L.M.; Covas, D.T.; Swiech, K.; Malmegrim, K.C.R. Priming approaches to improve the efficacy of mesenchymal stromal cell-based therapies. Stem Cell Res. Ther. 2019, 10, 131. [Google Scholar] [CrossRef] [PubMed]
- Herberts, C.A.; Kwa, M.S.; Hermsen, H.P. Risk factors in the development of stem cell therapy. J. Transl. Med. 2011, 9, 29. [Google Scholar] [CrossRef]
- Lairson, L.L.; Lyssiotis, C.A.; Zhu, S.; Schultz, P.G. Small molecule-based approaches to adult stem cell therapies. Annu. Rev. harmacol. Toxicol. 2013, 53, 107–125. [Google Scholar] [CrossRef]
- Rolan, P.; Hutchinson, M.; Johnson, K. Ibudilast: A review of its pharmacology, efficacy and safety in respiratory and neurological disease. Expert Opin. Pharmacother. 2009, 10, 2897–2904. [Google Scholar] [CrossRef]
- Goodman, A.D.; Gyang, T.; Smith, A.D., 3rd. Ibudilast for the treatment of multiple sclerosiss. Expert Opin. Investig. Drugs 2016, 25, 1231–1237. [Google Scholar] [CrossRef]
- Bogers, S.H.; Barrett, J.G. Three-Dimensional Culture of Equine Bone Marrow-Derived Mesenchymal Stem Cells Enhances Anti-Inflammatory Properties in a Donor-Dependent Manner. Stem. Cells Dev. 2022, 31, 777–786. [Google Scholar] [CrossRef]
- Kamprom, W.; Tangporncharoen, R.; Vongthaiwan, N.; Tragoonlugkana, P.; Phetfong, J.; Pruksapong, C.; Supokawej, A. Enhanced potent immunosuppression of intracellular adipose tissue-derived stem cell extract by priming with three-dimensional spheroid formation. Sci. Rep. 2024, 14, 9084. [Google Scholar] [CrossRef]
- Lee, J.H.; Han, Y.S.; Lee, S.H. Long-Duration Three-Dimensional Spheroid Culture Promotes Angiogenic Activities of Adipose-Derived Mesenchymal Stem Cells. Biomol. Ther. 2016, 24, 260–267. [Google Scholar] [CrossRef]
- He, Y.; Zhang, Z.; Li, Z.; Lin, M.; Ding, S.; Wu, H.; Yang, F.; Cai, Z.; Li, T.; Wang, J.; et al. Three-dimensional spheroid formation of adipose-derived stem cells improves the survival of fat transplantation by enhance their therapeutic effect. Biotechnol. J. 2023, 18, e2300021. [Google Scholar] [CrossRef] [PubMed]
- Tahvilian, R.; Amini, K.; Zhaleh, H. Signal Transduction of Improving Effects of Ibudilast on Methamphetamine Induced Cell Death. Asian Pac. J. Cancer Prev. 2019, 20, 2763–2774. [Google Scholar] [CrossRef] [PubMed]
- Cueva Vargas, J.L.; Belforte, N.; Di Polo, A. The glial cell modulator ibudilast attenuates neuroinflammation and enhances retinal ganglion cell viability in glaucoma through protein kinase A signaling. Neurobiol. Dis. 2016, 93, 156–171. [Google Scholar] [CrossRef] [PubMed]
- Wang, Q.; Chen, F.-Y.; Ling, Z.-M.; Su, W.-F.; Zhao, Y.-Y.; Chen, G.; Wei, Z.-Y. The Effect of Schwann Cells/Schwann Cell-Like Cells on Cell Therapy for Peripheral Neuropathy. Front. Cell Neurosci. 2022, 16, 836931. [Google Scholar] [CrossRef]
- Oliveros, G.; Wallace, C.H.; Chaudry, O.; Liu, Q.; Qiu, Y.; Xie, L.; Rockwell, P.; Figueiredo-Pereira, M.E.; Serrano, P.A. Repurposing ibudilast to mitigate Alzheimer’s disease by targeting inflammation. Brain 2023, 146, 898–911. [Google Scholar] [CrossRef]
- Nguyen, L.D.; Fischer, T.T.; Abreu, D.; Arroyo, A.; Urano, F.; Ehrlich, B.E. Calpain inhibitor and ibudilast rescue beta cell functions in a cellular model of Wolfram syndrome. Proc. Natl. Acad. Sci. USA 2020, 117, 17389–17398. [Google Scholar] [CrossRef]
- Li, X.; Zou, Y.; Fu, Y.-Y.; Xing, J.; Wang, K.-Y.; Wan, P.-Z.; Wang, M.; Zhai, X.-Y. Ibudilast Attenuates Folic Acid-Induced Acute Kidney Injury by Blocking Pyroptosis Through TLR4-Mediated NF-kappaB and MAPK Signaling Pathways. Front. Pharmacol. 2021, 12, 650283. [Google Scholar]
- Shao, J.; Yu, W.; Wei, W.; Wang, S.; Zheng, Z.; Li, L.; Sun, Y.; Zhang, J.; Li, Z.; Ren, X.; et al. MAPK-ERK-CREB signaling pathway upregulates Nav1.6 in oxaliplatin-induced neuropathic pain in the rat. Toxicol. Lett. 2023, 384, 149–160. [Google Scholar] [CrossRef]
- Li, R.; Li, D.; Wu, C.; Ye, L.; Wu, Y.; Yuan, Y.; Yang, S.; Xie, L.; Mao, Y.; Jiang, T.; et al. Nerve growth factor activates autophagy in Schwann cells to enhance myelin debris clearance and to expedite nerve regeneration. Theranostics 2020, 10, 1649–1677. [Google Scholar] [CrossRef]
- Baldassarro, V.A.; Lorenzini, L.; Bighinati, A.; Giuliani, A.; Alastra, G.; Pannella, M.; Fernandez, M.; Giardino, L.; Calzà, L. NGF and Endogenous Regeneration: From Embryology Toward Therapies. Adv. Exp. Med. Biol. 2021, 1331, 51–63. [Google Scholar] [PubMed]
- Nikolaev, S.I.; Gallyamov, A.R.; Mamin, G.V.; Chelyshev, Y.A. Poly(epsilon-caprolactone) nerve conduit and local delivery of vegf and fgf2 genes stimulate neuroregeneration. Bull. Exp. Biol. Med. 2014, 157, 155–158. [Google Scholar] [CrossRef] [PubMed]
- Gorio, A.; Vergani, L.; Lesma, E.; Di Giulio, A.M. Neuroprotection, neuroregeneration, and interaction with insulin-like growth factor-I: Novel non-anticoagulant action of glycosaminoglycans. J. Neurosci. Res. 1998, 51, 559–562. [Google Scholar] [CrossRef]
- Dya, G.A.; Klychnikov, O.I.; Adasheva, D.A.; Vladychenskaya, E.A.; Katrukha, A.G.; Serebryanaya, D.V. IGF-Binding Proteins and Their Proteolysis as a Mechanism of Regulated IGF Release in the Nervous Tissue. Biochemistry 2023, 88, S105–S122. [Google Scholar] [CrossRef]
- Ji, Y.; Shen, M.; Wang, X.; Zhang, S.; Yu, S.; Chen, G.; Gu, X.; Ding, F. Comparative proteomic analysis of primary schwann cells and a spontaneously immortalized schwann cell line RSC 96: A comprehensive overview with a focus on cell adhesion and migration related proteins. J. Proteome Res. 2012, 11, 3186–3198. [Google Scholar] [CrossRef]
- Hai, M.; Muja, N.; DeVries, G.H.; Quarles, R.H.; Patel, P.I. Comparative analysis of Schwann cell lines as model systems for myelin gene transcription studies. J. Neurosci. Res. 2002, 69, 497–508. [Google Scholar] [CrossRef]
- Martinez Moreno, M.; Karambizi, D.; Hwang, H.; Fregoso, K.; Michles, M.J.; Fajardo, E.; Fiser, A.; Tapinos, N. Role of the Egr2 Promoter Antisense RNA in Modulating the Schwann Cell Chromatin Landscape. Biomedicines 2024, 12, 2594. [Google Scholar] [CrossRef]
- Stefanski, K.M.; Wilkinson, M.C.; Sanders, C.R. Roles for PMP22 in Schwann cell cholesterol homeostasis in health and disease. Biochem. Soc. Trans. 2024, 52, 1747–1756. [Google Scholar] [CrossRef]
- Prior, R.; Silva, A.; Vangansewinkel, T.; Idkowiak, J.; Tharkeshwar, A.K.; Hellings, T.P.; Michailidou, I.; Vreijling, J.; Loos, M.; Koopmans, B. PMP22 duplication dysregulates lipid homeostasis and plasma membrane organization in developing human Schwann cells. Brain 2024, 147, 3113–3130. [Google Scholar] [CrossRef]
- Angelopoulou, E.; Pyrgelis, E.S.; Piperi, C. Emerging Potential of the Phosphodiesterase (PDE) Inhibitor Ibudilast for Neurodegenerative Diseases: An Update on Preclinical and Clinical Evidence. Molecules 2022, 27, 8448. [Google Scholar] [CrossRef]
- Ledeboer, A.; Hutchinson, M.R.; Watkins, L.R.; Johnson, K.W. Ibudilast (AV-411). A new class therapeutic candidate for neuropathic pain and opioid withdrawal syndromes. Expert Opin. Investig. Drugs 2007, 16, 935–950. [Google Scholar] [CrossRef]




| Species | Gene | Forward Primer (5′ → 3′) | Reverse Primer (5′ → 3′) |
|---|---|---|---|
| Human | GAPDH | CCAGAACATCATCCCTGCCTCT | GACGCCTGCTTCACCACCTT |
| TNFA | CGTGGAGCTGGCCGAGGAG | AGGAAGGAGAAGAGGCTGAGGAAC | |
| IL6 | GGTGTTGCCTGCTGCCTTCC | GTTCTGAAGAGGTGAGTGGCTGTC | |
| IL10 | TCAAGGCGCATGTGAACTCC | GATGTCAAACTCACTCATGGCT | |
| BDNF | AGCTCCGGGTTGGTATACTGG | CCTGGTGGAACTTCTTTGCG | |
| NGF | CATGCTGGACCCAAGCTCA | GACATTACGCTATGCACCTCAGTG | |
| IGF | AAGGAGGCTGGAGATGTATTGC | CGGACAGAGCGAGCTGACTT | |
| TGF-β1 | ATGACAAGTTCAAGCAGAG | CACTTGCAGTGTGTTATCC | |
| EGR2 | AACGGAGTGGCCGGAGAT | ATGGGAGATCCAACGACCTCTT | |
| PMP22 | CTCCTCCTGTTGCTGAGTATC | GCTACAGTTCTGCCAGAGA | |
| SOX2 | TGCGAGCGCTGCACAT | TTCTTCATGAGCGTCTTGGTTTT | |
| NANOG | GAACTCTCCAACATCCTGAA | CCTTCTGCGTCACACCATTG | |
| OCT4 | AGCGAACCAGTATCGAGAAA | TTACAGAACCACACTGGAC | |
| Rat | Gapdh | GCAAGGATACTGAGAGCAAGAG | GGATGGAATTGTGAGGGAGATG |
| Tnfa | CCCAATCTGTGTCCTTCTAACT | CAGCGTCTCGTGTGTTTCT | |
| Il6 | AGGAAGGCAGTGTCACTCATTGT | CTTGGGTCCTCATCCTGGAA | |
| Il10 | AGTGGAGCAGGTGAAGAATG | GAGTGTCACGTAGGCTTCTATG | |
| Bdnf | GTGTGACAGTATTAGCGAGTGGG | ACGATTGGGTAGTTCGGCATT | |
| Ngf | CATCACTGTGGACCCCAAACTGT | GTCCGTGGCTGTGGTCTTATCTC | |
| IGF | GCTTTTACTTCAACAAGCCCACA | TCAGCGGAGCACAGTACATC | |
| TGF-β1 | CTGCTGACCCCCACTGATAC | AGCCCTGTATTCCGTCTCCT | |
| EGR2 | GTGGAGGGCAAAAGGAGATAC | ACTGGGATTTTGTCTACGGC | |
| PMP22 | CCTGTCCCTGTTCCTGTTC | CTGTGTCTCACTGTGTAGATGG |
Disclaimer/Publisher’s Note: The statements, opinions and data contained in all publications are solely those of the individual author(s) and contributor(s) and not of MDPI and/or the editor(s). MDPI and/or the editor(s) disclaim responsibility for any injury to people or property resulting from any ideas, methods, instructions or products referred to in the content. |
© 2026 by the authors. Licensee MDPI, Basel, Switzerland. This article is an open access article distributed under the terms and conditions of the Creative Commons Attribution (CC BY) license.
Share and Cite
Bang, J.Y.; Lim, N.-K. Synergistic Enhancement of Peripheral Nerve Regeneration via Ibudilast-Primed Three-Dimensional Spheroid Culture of Human Adipose-Derived Stem Cells. Pharmaceuticals 2026, 19, 335. https://doi.org/10.3390/ph19020335
Bang JY, Lim N-K. Synergistic Enhancement of Peripheral Nerve Regeneration via Ibudilast-Primed Three-Dimensional Spheroid Culture of Human Adipose-Derived Stem Cells. Pharmaceuticals. 2026; 19(2):335. https://doi.org/10.3390/ph19020335
Chicago/Turabian StyleBang, Ji Young, and Nam-Kyu Lim. 2026. "Synergistic Enhancement of Peripheral Nerve Regeneration via Ibudilast-Primed Three-Dimensional Spheroid Culture of Human Adipose-Derived Stem Cells" Pharmaceuticals 19, no. 2: 335. https://doi.org/10.3390/ph19020335
APA StyleBang, J. Y., & Lim, N.-K. (2026). Synergistic Enhancement of Peripheral Nerve Regeneration via Ibudilast-Primed Three-Dimensional Spheroid Culture of Human Adipose-Derived Stem Cells. Pharmaceuticals, 19(2), 335. https://doi.org/10.3390/ph19020335

