Phage Display-Derived Peptides Have Neutralizing Activities Against Biofilm Formation by Candida albicans, Candidozyma auris and Candida parapsilosis
Abstract
1. Introduction
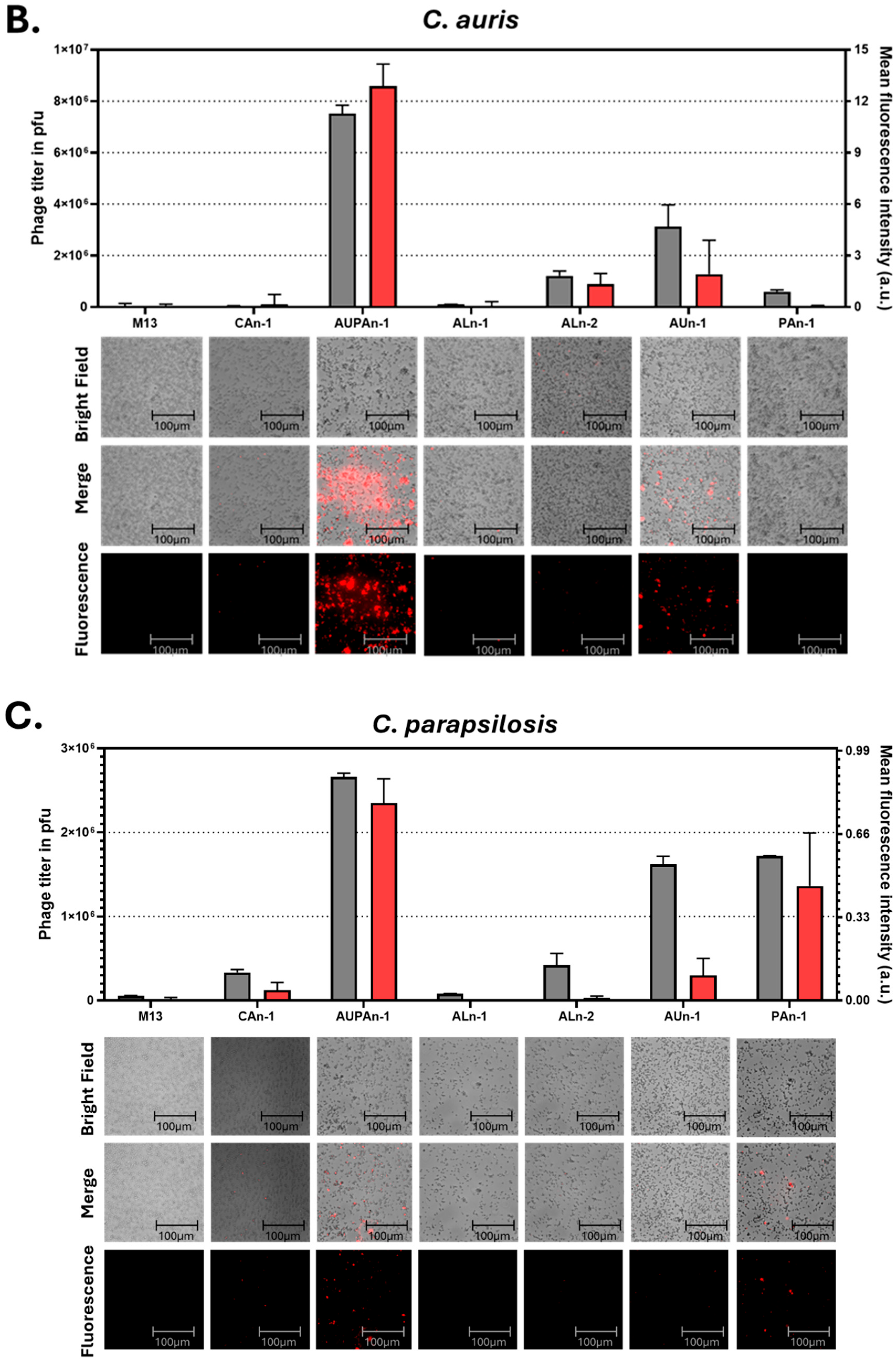
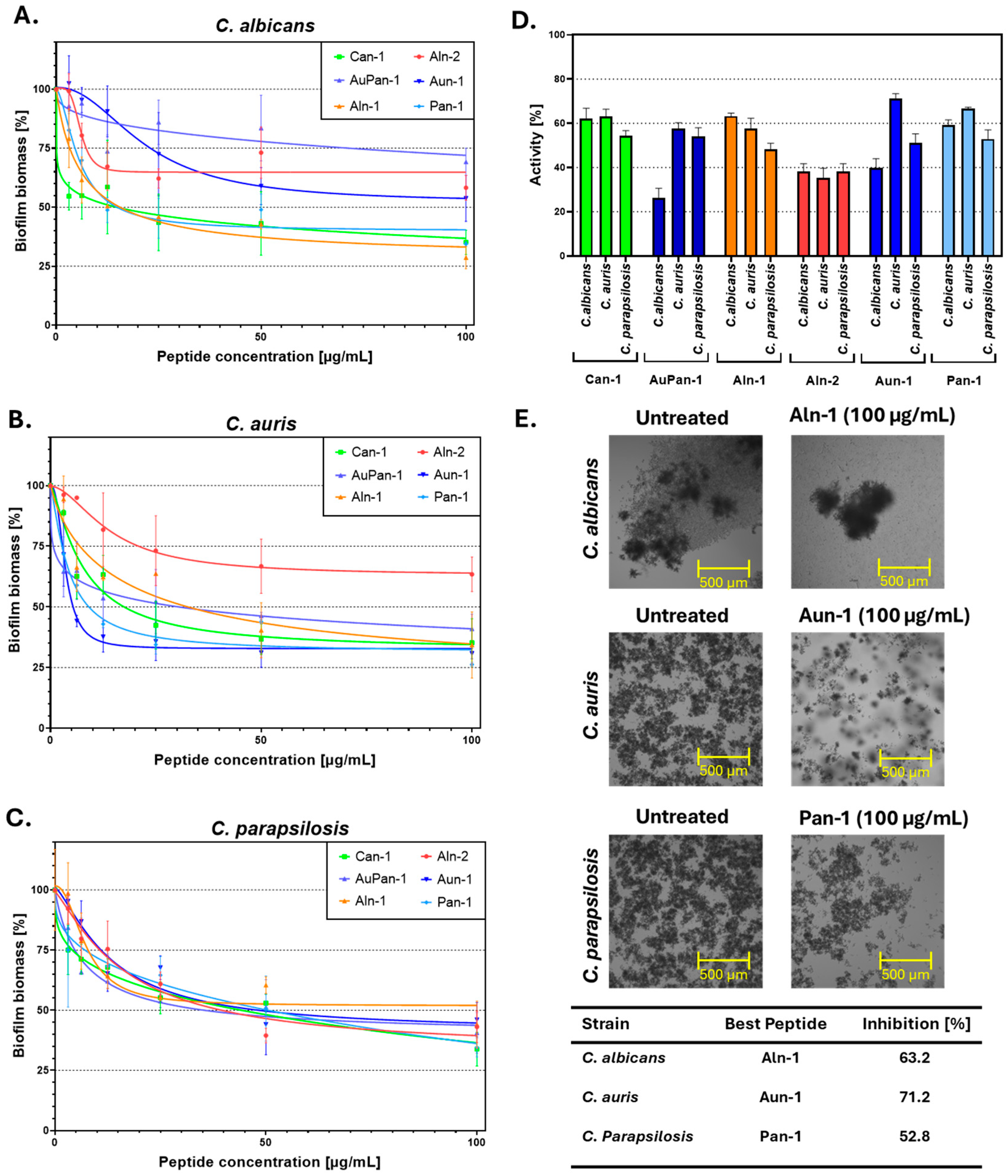
2. Results
3. Discussion
4. Materials and Methods
4.1. Materials
4.2. Strains and Growth Conditions
4.2.1. Microbial Strains
4.2.2. Cell Culture
4.3. Biopanning Against Yeasts
4.4. Fluorescent Labeling of Phage Coat Proteins
4.5. Fluorescence Microscopy
4.6. qPCR-Based Phage Quantification
4.7. Peptide Synthesis
4.8. Cell Viability Assay
4.9. Resazurin Reduction Viability Assay
4.10. Biofilm Formation and Crystal Violet Staining
4.11. Decay of Mature Biofilms
5. Conclusions
Author Contributions
Funding
Institutional Review Board Statement
Informed Consent Statement
Data Availability Statement
Conflicts of Interest
Appendix A
| Peptide | Name | C. alb. | C. au. | C. para. | Prop. | MW (Da) | H (%) | pI | Net Q (pH 7) | α-Helix (CF) [%] | β-Sheet (CF) [%] | Pred. Struct. |
|---|---|---|---|---|---|---|---|---|---|---|---|---|
| ACNNLAMSSCTM | 1 | 1 | 0 | 2 | 1245 | 41.67 | 2.84 | −0.1 | 0 | 12.66 | Coil | |
| ASVLTPMHFGAT | 0 | 0 | 1 | 1 | 1231 | 58.33 | 7.88 | 0.1 | 1.75 | 9.16 | Coil and Helix | |
| DENELRAMLTLN | 1 | 1 | 0 | 2 | 1418 | 41.67 | 3.69 | −2 | 15.33 | 4.25 | Helix | |
| DIISTVTGAIKF | 0 | 1 | 0 | 1 | 1264 | 50 | 6.66 | 0 | 0 | 15.83 | Helix | |
| DLHKFNLSATHN | 0 | 0 | 2 | 2 | 1396 | 33.33 | 7.98 | 0.2 | 2.33 | 0 | Helix | |
| DVFVLQRVKEIR | 0 | 1 | 0 | 1 | 1501 | 50 | 10.14 | 1 | 11.5 | 15.08 | Helix | |
| FFDYAWLVQESY | 0 | 1 | 0 | 1 | 1567 | 50 | 0.67 | −2 | 7.25 | 7.91 | Coil and Helix | |
| FSLSHNSQLNIS | Aln-1 | 2 | 0 | 0 | 2 | 1346 | 33.33 | 7.56 | 0.1 | 0 | 0 | Coil and Helix |
| FTLNDSIAHVLT | AUn-1 | 0 | 2 | 0 | 2 | 1330 | 50 | 4.87 | −0.9 | 4.16 | 11.75 | Helix |
| GAVGYGDVWARM | 1 | 0 | 0 | 1 | 1281 | 50 | 6.59 | 0 | 0 | 10.08 | Coil and Helix | |
| GFLKFPDELASL | 1 | 0 | 2 | 3 | 1336 | 58.33 | 3.93 | −1 | 11.41 | 0 | Coil | |
| GHGGMAIGPAQP | 0 | 1 | 0 | 1 | 1092 | 50 | 7.81 | 0.1 | 0 | 0 | Coil | |
| GMIDRNAINWNR | 1 | 0 | 3 | 4 | 1459 | 41.67 | 10.68 | 1 | 0 | 7.1 | Coil | |
| GVGPHRNLSGTG | 1 | 0 | 0 | 1 | 1151 | 25 | 10.84 | 1.1 | 0 | 0 | Coil | |
| HMPWETTNARRF | PAn-1 | 0 | 0 | 4 | 4 | 1545 | 41.67 | 10.44 | 1.1 | 2.33 | 0.41 | Helix |
| IPYSQITYNPIF | 0 | 0 | 1 | 1 | 1455 | 50 | 3.65 | 0 | 0 | 13.91 | Coil | |
| SDIPTSITIGPV | 0 | 1 | 0 | 1 | 1199 | 50 | 0.72 | −1 | 0 | 6.08 | Coil | |
| SDLTPIRFTGNL | 0 | 0 | 1 | 1 | 1333 | 41.67 | 6.38 | 0 | 0 | 0.83 | Coil | |
| SHFGSSHEIHGS | 3 | 0 | 5 | 8 | 1281 | 16.67 | 6.34 | −0.7 | 0 | 0 | Coil | |
| SIFDITREGGMH | 1 | 0 | 0 | 1 | 1362 | 33.33 | 5.17 | −0.9 | 0 | 2.32 | Helix | |
| SNSNQLIFNGNR | Aln-2 | 2 | 0 | 0 | 2 | 1363 | 25 | 10.57 | 1 | 0 | 0 | Helix |
| SNSNQLIFNWNR | AUPAn-1 | 0 | 15 | 5 | 20 | 1492 | 33.33 | 10.57 | 1 | 0 | 2.67 | Helix |
| SRLPYGLLNDYT | 1 | 1 | 0 | 2 | 1411 | 33.33 | 6.34 | 0 | 0 | 0 | Coil | |
| SSLPQKLKVMFG | 1 | 6 | 0 | 7 | 1334 | 50 | 10.69 | 2 | 0.41 | 3.42 | Helix | |
| SYSDSYVYPFDN | 0 | 0 | 1 | 1 | 1456 | 25 | 0.62 | −2 | 0 | 0 | Coil | |
| TGTLLVSNKLLT | Can-1 | 2 | 5 | 1 | 8 | 1259 | 41.67 | 9.82 | 1 | 0 | 10.67 | Helix |
| TTYVGWDRTIDI | 0 | 1 | 0 | 1 | 1439 | 33.33 | 3.71 | −1 | 0 | 14.5 | Beta sheet | |
| VEYHRSPLSLDS | 0 | 0 | 1 | 1 | 1402 | 33.33 | 5.17 | −0.9 | 0 | 0 | Coil and Helix | |
| VITHHDSVATEH | 0 | 0 | 1 | 1 | 1345 | 33.33 | 5.76 | −1.7 | 5 | 5.08 | Coil and Helix | |
| VSDPANWVTTRS | 0 | 0 | 1 | 1 | 1332 | 41.67 | 6.61 | 0 | 0 | 2.58 | Coil | |
| VTNLETVKNWSI | 0 | 1 | 0 | 1 | 1403 | 41.67 | 6.82 | 0 | 0.25 | 11.83 | Helix | |
| WEGGELGILLRH | 0 | 1 | 0 | 1 | 1379 | 41.67 | 5.26 | −0.9 | 7.92 | 0 | Coil and Helix | |
| YEDFSLSAMDPL | 0 | 1 | 0 | 1 | 1387 | 50 | 0.51 | −3 | 6.33 | 0 | Coil | |
| YEDFSLSPMDPL | 0 | 0 | 1 | 1 | 1413 | 50 | 0.51 | −3 | 0 | 0 | Coil | |
| YVTQITGKTRLG | 0 | 1 | 0 | 1 | 1336 | 25 | 10.41 | 2 | 0 | 14 | Beta sheet |
References
- Askitopoulou, H.; Nyktari, V.; Papaioannou, A.; Stefanakis, G.; Konsolaki, E. The Origins of Oral Medicine in the Hippocratic Collected Works. J. Oral Pathol. Med. 2017, 46, 689–694. [Google Scholar] [CrossRef]
- Sáez-Gómez, J.M.; Romero-Maroto, M. Scientific Ideas on Muguet (Thrush) in the XVIII Century. J. Dent. Res. 2010, 89, 571–574. [Google Scholar] [CrossRef] [PubMed]
- Obladen, M. Thrush—Nightmare of the Foundling Hospitals. Neonatology 2012, 101, 159–165. [Google Scholar] [CrossRef]
- Barnett, J.A. A History of Research on Yeasts 12: Medical Yeasts Part 1, Candida albicans. Yeast 2008, 25, 385–417. [Google Scholar] [CrossRef]
- Homei, A.; Worboys, M. Fungal Disease in Britain and the United States 1850–2000: Mycoses and Modernity; Palgrave Macmillan: Basingstoke, UK, 2013. [Google Scholar]
- Fisher-Hoch, S.P.; Hutwagner, L. Opportunistic Candidiasis: An Epidemic of the 1980s. Clin. Infect. Dis. 1995, 21, 897–904. [Google Scholar] [CrossRef]
- Vila, T.; Sultan, A.S.; Montelongo-Jauregui, D.; Jabra-Rizk, M.A. Oral Candidiasis: A Disease of Opportunity. J. Fungi 2020, 6, 15. [Google Scholar] [CrossRef]
- Chen, X.; Shen, M.; Feng, Q.; Yang, G.; Tian, R.; Yao, S.; Zha, H. Epidemiological Characteristics, Antifungal Susceptibility, and Mortality Factors of Candidemia in Adults at a Tertiary Teaching Hospital in Zunyi, China (2016–2023). BMC Infect. Dis. 2025, 25, 726. [Google Scholar] [CrossRef]
- Ahmad, S.; Alfouzan, W. Candida auris: Epidemiology, Diagnosis, Pathogenesis, Antifungal Susceptibility, and Infection Control Measures to Combat the Spread of Infections in Healthcare Facilities. Microorganisms 2021, 9, 807. [Google Scholar] [CrossRef]
- Pfaller, M.A.; Diekema, D.J. Epidemiology of Invasive Candidiasis: A Persistent Public Health Problem. Clin. Microbiol. Rev. 2007, 20, 133–163. [Google Scholar] [CrossRef] [PubMed]
- Yu, S.N.; Hong, S.I.; Park, J.W.; Jeon, M.H.; Cho, O.H. Epidemiology and Clinical Features of Candida Bloodstream Infections: A 10-Year Retrospective Study in a Korean Teaching Hospital. J. Fungi 2025, 11, 217. [Google Scholar] [CrossRef] [PubMed]
- Misseri, G.; Ippolito, M.; Cortegiani, A. Global Warming “Heating up” the ICU through Candida auris Infections: The Climate Changes Theory. Crit. Care 2019, 23, 416. [Google Scholar] [CrossRef]
- Casadevall, A.; Kontoyiannis, D.P.; Robert, V. Environmental Candida auris and the Global Warming Emergence Hypothesis. mBio 2021, 12, 10.1128. [Google Scholar] [CrossRef]
- Richardson, J.P. Candida albicans: A Major Fungal Pathogen of Humans. Pathogens 2022, 11, 459. [Google Scholar] [CrossRef] [PubMed]
- Di Cosola, M.; Cazzolla, A.P.; Charitos, I.A.; Ballini, A.; Inchingolo, F.; Santacroce, L. Candida albicans and Oral Carcinogenesis. A Brief Review. J. Fungi 2021, 7, 476. [Google Scholar] [CrossRef]
- Nobile, C.J.; Johnson, A.D. Candida albicans Biofilms and Human Disease. Annu. Rev. Microbiol. 2015, 69, 71–92. [Google Scholar] [CrossRef] [PubMed]
- Trofa, D.; Gácser, A.; Nosanchuk, J.D. Candida parapsilosis, an Emerging Fungal Pathogen. Clin. Microbiol. Rev. 2008, 21, 606–625. [Google Scholar] [CrossRef]
- Tóth, R.; Nosek, J.; Mora-Montes, H.M.; Gabaldon, T.; Bliss, J.M.; Nosanchuk, J.D.; Turner, S.A.; Butler, G.; Vágvölgyi, C.; Gácser, A. Candida parapsilosis: From Genes to the Bedside. Clin. Microbiol. Rev. 2019, 32, e00111-18. [Google Scholar] [CrossRef] [PubMed]
- Govrins, M.; Lass-Flörl, C. Candida parapsilosis Complex in the Clinical Setting. Nat. Rev. Microbiol. 2024, 22, 46–59. [Google Scholar] [CrossRef]
- Silva, S.; Negri, M.; Henriques, M.; Oliveira, R.; Williams, D.W.; Azeredo, J. Candida glabrata, Candida parapsilosis and Candida tropicalis: Biology, Epidemiology, Pathogenicity and Antifungal Resistance. FEMS Microbiol. Rev. 2012, 36, 288–305. [Google Scholar] [CrossRef]
- Rodrigues, C.F.; Silva, S.; Henriques, M. Candida Glabrata: A Review of Its Features and Resistance. Eur. J. Clin. Microbiol. Infect. Dis. 2014, 33, 673–688. [Google Scholar] [CrossRef]
- Katsipoulaki, M.; Stappers, M.H.T.; Malavia-Jones, D.; Brunke, S.; Hube, B.; Gow, N.A.R. Candida albicans and Candida glabrata: Global Priority Pathogens. Microbiol. Mol. Biol. Rev. 2024, 88, e0002123. [Google Scholar] [CrossRef]
- van Schalkwyk, E.; Mpembe, R.S.; Thomas, J.; Shuping, L.; Ismail, H.; Lowman, W.; Karstaedt, A.S.; Chibabhai, V.; Wadula, J.; Avenant, T.; et al. Epidemiologic Shift in Candidemia Driven by Candida auris, South Africa, 2016–20171. Emerg. Infect. Dis. 2019, 25, 1698–1707. [Google Scholar] [CrossRef]
- Kim, H.Y.; Nguyen, T.A.; Kidd, S.; Chambers, J.; Alastruey-Izquierdo, A.; Shin, J.-H.; Dao, A.; Forastiero, A.; Wahyuningsih, R.; Chakrabarti, A.; et al. Candida auris—A Systematic Review to Inform the World Health Organization Fungal Priority Pathogens List. Med. Mycol. 2024, 62, myae042. [Google Scholar] [CrossRef]
- Hrynzovska, A.; Bobyr, V. Formation of Resistance of Candida Fungi to Fungicidal Drugs. Ukr. Sci. Med. Youth J. 2024, 146, 60–67. [Google Scholar] [CrossRef]
- Li, Y.; Liu, Y.; Jiang, Y.; Yang, Y.; Ni, W.; Zhang, W.; Tan, L. New Antifungal Strategies and Drug Development against WHO Critical Priority Fungal Pathogens. Front. Cell. Infect. Microbiol. 2025, 15, 1662442. [Google Scholar] [CrossRef] [PubMed]
- Lee, Y.; Puumala, E.; Robbins, N.; Cowen, L.E. Antifungal Drug Resistance: Molecular Mechanisms in Candida albicans and Beyond. Chem. Rev. 2021, 121, 3390–3411. [Google Scholar] [CrossRef]
- Bohner, F.; Papp, C.; Gácser, A. The Effect of Antifungal Resistance Development on the Virulence of Candida Species. FEMS Yeast Res. 2022, 22, foac019. [Google Scholar] [CrossRef]
- Amann, V.; Kissmann, A.-K.; Firacative, C.; Rosenau, F. Biofilm-Associated Candidiasis: Pathogenesis, Prevalence, Challenges and Therapeutic Options. Pharmaceuticals 2025, 18, 460. [Google Scholar] [CrossRef] [PubMed]
- Zasloff, M. Antimicrobial Peptides of Multicellular Organisms. Nature 2002, 415, 389–395. [Google Scholar] [CrossRef]
- Yasir, M.; Willcox, M.D.P.; Dutta, D. Action of Antimicrobial Peptides against Bacterial Biofilms. Materials 2018, 11, 2468. [Google Scholar] [CrossRef]
- Mba, I.E.; Nweze, E.I. Antimicrobial Peptides Therapy: An Emerging Alternative for Treating Drug-Resistant Bacteria. Yale J. Biol. Med. 2022, 95, 445–463. [Google Scholar]
- Ageitos, J.M.; Sánchez-Pérez, A.; Calo-Mata, P.; Villa, T.G. Antimicrobial Peptides (AMPs): Ancient Compounds That Represent Novel Weapons in the Fight against Bacteria. Biochem. Pharmacol. 2017, 133, 117–138. [Google Scholar] [CrossRef]
- Huang, Y.-T.; Kumar, S.R.; Chan, H.-C.; Jhan, Z.-H.; Chen, D.W.; Lue, S.J. Efficacy of Antimicrobial Peptides (AMPs) against Escherichia Coli and Bacteria Morphology Change after AMP Exposure. J. Taiwan. Inst. Chem. Eng. 2021, 126, 307–312. [Google Scholar] [CrossRef]
- Malanovic, N.; Lohner, K. Antimicrobial Peptides Targeting Gram-Positive Bacteria. Pharmaceuticals 2016, 9, 59. [Google Scholar] [CrossRef]
- Moravej, H.; Moravej, Z.; Yazdanparast, M.; Heiat, M.; Mirhosseini, A.; Moosazadeh Moghaddam, M.; Mirnejad, R. Antimicrobial Peptides: Features, Action, and Their Resistance Mechanisms in Bacteria. Microb. Drug Resist. 2018, 24, 747–767. [Google Scholar] [CrossRef] [PubMed]
- Owliaee, I.; Khaledian, M.; Shojaeian, A.; Madanchi, H.; Yarani, R.; Boroujeni, A.K.; Shoushtari, M. Antimicrobial Peptides Against Arboviruses: Mechanisms, Challenges, and Future Directions. Probiotics Antimicrob. Proteins 2025, 17, 2058–2085. [Google Scholar] [CrossRef] [PubMed]
- Feng, M.; Fei, S.; Xia, J.; Labropoulou, V.; Swevers, L.; Sun, J. Antimicrobial Peptides as Potential Antiviral Factors in Insect Antiviral Immune Response. Front. Immunol. 2020, 11, 2030. [Google Scholar] [CrossRef]
- Hsieh, I.-N.; Hartshorn, K. The Role of Antimicrobial Peptides in Influenza Virus Infection and Their Potential as Antiviral and Immunomodulatory Therapy. Pharmaceuticals 2016, 9, 53. [Google Scholar] [CrossRef]
- Ahmed, A.; Siman-Tov, G.; Hall, G.; Bhalla, N.; Narayanan, A. Human Antimicrobial Peptides as Therapeutics for Viral Infections. Viruses 2019, 11, 704. [Google Scholar] [CrossRef] [PubMed]
- Chia, T.-J.; Wu, Y.-C.; Chen, J.-Y.; Chi, S.-C. Antimicrobial Peptides (AMP) with Antiviral Activity against Fish Nodavirus. Fish Shellfish Immunol. 2010, 28, 434–439. [Google Scholar] [CrossRef]
- Erdem Büyükkiraz, M.; Kesmen, Z. Antimicrobial Peptides (AMPs): A Promising Class of Antimicrobial Compounds. J. Appl. Microbiol. 2022, 132, 1573–1596. [Google Scholar] [CrossRef]
- Rodríguez-Castaño, G.P.; Rosenau, F.; Ständker, L.; Firacative, C. Antimicrobial Peptides: Avant-Garde Antifungal Agents to Fight against Medically Important Candida Species. Pharmaceutics 2023, 15, 789. [Google Scholar] [CrossRef] [PubMed]
- Nayab, S.; Aslam, M.A.; Rahman, S.u; Sindhu, Z.u.D.; Sajid, S.; Zafar, N.; Razaq, M.; Kanwar, R.; Amanullah. A Review of Antimicrobial Peptides: Its Function, Mode of Action and Therapeutic Potential. Int. J. Pept. Res. Ther. 2022, 28, 46. [Google Scholar] [CrossRef]
- Wang, G.; Mishra, B.; Lau, K.; Lushnikova, T.; Golla, R.; Wang, X. Antimicrobial Peptides in 2014. Pharmaceuticals 2015, 8, 123–150. [Google Scholar] [CrossRef] [PubMed]
- K R, G.; Balenahalli Narasingappa, R.; Vishnu Vyas, G. Unveiling Mechanisms of Antimicrobial Peptide: Actions beyond the Membranes Disruption. Heliyon 2024, 10, e38079. [Google Scholar] [CrossRef]
- Wang, N.; Gao, J.; Wang, Q.; Xiao, S.; Zhuang, G. Antimicrobial Peptide Antibiotics Inhibit Aerobic Denitrification via Affecting Electron Transportation and Remolding Carbon Metabolism. J. Hazard. Mater. 2022, 431, 128616. [Google Scholar] [CrossRef]
- Lohner, K.; Blondelle, S. Molecular Mechanisms of Membrane Perturbation by Antimicrobial Peptides and the Use of Biophysical Studies in the Design of Novel Peptide Antibiotics. Comb. Chem. High Throughput Screen. 2005, 8, 241–256. [Google Scholar] [CrossRef] [PubMed]
- Farkas, A.; Maróti, G.; Kereszt, A.; Kondorosi, É. Comparative Analysis of the Bacterial Membrane Disruption Effect of Two Natural Plant Antimicrobial Peptides. Front. Microbiol. 2017, 8, 51. [Google Scholar] [CrossRef]
- Sato, H.; Feix, J.B. Peptide–Membrane Interactions and Mechanisms of Membrane Destruction by Amphipathic α-Helical Antimicrobial Peptides. Biochim. Biophys. Acta (BBA) Biomembr. 2006, 1758, 1245–1256. [Google Scholar] [CrossRef]
- Benfield, A.H.; Henriques, S.T. Mode-of-Action of Antimicrobial Peptides: Membrane Disruption vs. Intracellular Mechanisms. Front. Med. Technol. 2020, 2, 610997. [Google Scholar] [CrossRef]
- Paredes-Gamero, E.J.; Martins, M.N.C.; Cappabianco, F.A.M.; Ide, J.S.; Miranda, A. Characterization of Dual Effects Induced by Antimicrobial Peptides: Regulated Cell Death or Membrane Disruption. Biochim. Biophys. Acta (BBA) General. Subj. 2012, 1820, 1062–1072. [Google Scholar] [CrossRef]
- Gonzalez-Garcia, M.; Bertrand, B.; Martell-Huguet, E.; Espinosa-Romero, J.; Vázquez, R.; Morales–Vicente, F.; Rosenau, F.; Standker, L.; Franco, O.; Otero-Gonzalez, A.; et al. Cm-P5, a Molluscan-Derived Antifungal Peptide Exerts Its Activity by a Membrane Surface Covering in a Non-Penetrating Mode. Peptides 2024, 182, 171313. [Google Scholar] [CrossRef]
- Amann, V.; Kissmann, A.-K.; Mildenberger, V.; Krebs, I.; Perez-Erviti, J.A.; Martell-Huguet, E.M.; Otero-Gonzalez, A.J.; Morales-Vicente, F.; Rodríguez-Castaño, G.P.; Firacative, C.; et al. Cm-P5 Peptide Dimers Inhibit Biofilms of Candida albicans Clinical Isolates, C. Parapsilosis and Fluconazole-Resistant Mutants of C. Auris. Int. J. Mol. Sci. 2023, 24, 9788. [Google Scholar] [CrossRef]
- González-García, M.; Morales-Vicente, F.; Pico, E.D.; Garay, H.; Rivera, D.G.; Grieshober, M.; Raluca Olari, L.; Groß, R.; Conzelmann, C.; Krüger, F.; et al. Antimicrobial Activity of Cyclic-Monomeric and Dimeric Derivatives of the Snail-Derived Peptide Cm-P5 against Viral and Multidrug-Resistant Bacterial Strains. Biomolecules 2021, 11, 745. [Google Scholar] [CrossRef]
- Rodriguez, A.; Martell-Huguet, E.M.; González-García, M.; Alpízar-Pedraza, D.; Alba, A.; Vazquez, A.A.; Grieshober, M.; Spellerberg, B.; Stenger, S.; Münch, J.; et al. Identification and Characterization of Three New Antimicrobial Peptides from the Marine Mollusk Nerita Versicolor (Gmelin, 1791). Int. J. Mol. Sci. 2023, 24, 3852. [Google Scholar] [CrossRef]
- Mildenberger, V.; Alpízar-Pedraza, D.; Martell-Huguet, E.M.; Krämer, M.; Bolotnikov, G.; Otero-Gonzalez, A.J.; Weil, T.; Rodriguez-Alfonso, A.; Preising, N.; Ständker, L.; et al. The Designed Pore-Forming Antimicrobial Peptide C14R Combines Excellent Activity against the Major Opportunistic Human Pathogen Pseudomonas Aeruginosa with Low Cytotoxicity. Pharmaceuticals 2024, 17, 83. [Google Scholar] [CrossRef]
- Vélez, N.; Argel, A.; Kissmann, A.-K.; Alpízar-Pedraza, D.; Escandón, P.; Rosenau, F.; Ständker, L.; Firacative, C. Pore-Forming Peptide C14R Exhibits Potent Antifungal Activity against Clinical Isolates of Candida albicans and Candida auris. Front. Cell. Infect. Microbiol. 2024, 14, 1389020. [Google Scholar] [CrossRef] [PubMed]
- Walter, J.-C.; Kissmann, A.-K.; Gruber, D.; Alpízar-Pedraza, D.; Martell-Huguet, E.M.; Preising, N.; Rodriguez-Alfonso, A.; Ständker, L.; Kleber, C.; Knoll, W.; et al. Antimicrobial Activity of the Peptide C14R Against Ab Initio Growing and Preformed Biofilms of Candida albicans, Candida parapsilosis and Candidozyma auris. Biomolecules 2025, 15, 322. [Google Scholar] [CrossRef]
- Häring, M.; Amann, V.; Kissmann, A.-K.; Herberger, T.; Synatschke, C.; Kirsch-Pietz, N.; Perez-Erviti, J.A.; Otero-Gonzalez, A.J.; Morales-Vicente, F.; Andersson, J.; et al. Combination of Six Individual Derivatives of the Pom-1 Antibiofilm Peptide Doubles Their Efficacy against Invasive and Multi-Resistant Clinical Isolates of the Pathogenic Yeast Candida albicans. Pharmaceutics 2022, 14, 1332. [Google Scholar] [CrossRef] [PubMed]
- Amann, V.; Kissmann, A.-K.; Krämer, M.; Krebs, I.; Perez-Erviti, J.A.; Otero-Gonzalez, A.J.; Morales-Vicente, F.; Rodríguez, A.; Ständker, L.; Weil, T.; et al. Increased Activities against Biofilms of the Pathogenic Yeast Candida albicans of Optimized Pom-1 Derivatives. Pharmaceutics 2022, 14, 318. [Google Scholar] [CrossRef] [PubMed]
- Raber, H.F.; Sejfijaj, J.; Kissmann, A.-K.; Wittgens, A.; Gonzalez-Garcia, M.; Alba, A.; Vázquez, A.A.; Morales Vicente, F.E.; Erviti, J.P.; Kubiczek, D.; et al. Antimicrobial Peptides Pom-1 and Pom-2 from Pomacea poeyana Are Active against Candidaauris, C. parapsilosis and C. albicans Biofilms. Pathogens 2021, 10, 496. [Google Scholar] [CrossRef]
- González García, M.; Rodríguez, A.; Alba, A.; Vázquez, A.A.; Morales Vicente, F.E.; Pérez-Erviti, J.; Spellerberg, B.; Stenger, S.; Grieshober, M.; Conzelmann, C.; et al. New Antibacterial Peptides from the Freshwater Mollusk Pomacea poeyana (Pilsbry, 1927). Biomolecules 2020, 10, 1473. [Google Scholar] [CrossRef] [PubMed]
- Kissmann, A.-K.; Mildenberger, V.; Krämer, M.; Alpízar-Pedraza, D.; Martell-Huguet, E.M.; Perez-Erviti, J.A.; Cetinkaya, A.; Pietrasik, J.; Otero-Gonzalez, A.J.; Firacative, C.; et al. Anti-Biofilm Peptides Can Rescue Fluconazole and Amphotericin B Efficacies against Candida albicans. Sci. Rep. 2025, 15, 24593. [Google Scholar] [CrossRef] [PubMed]
- Plückthun, A. Ribosome Display: A Perspective. Methods Mol. Biol. 2012, 805, 3–28. [Google Scholar] [PubMed]
- Gai, S.A.; Wittrup, K.D. Yeast Surface Display for Protein Engineering and Characterization. Curr. Opin. Struct. Biol. 2007, 17, 467–473. [Google Scholar] [CrossRef]
- Fujii, S.; Matsuura, T.; Sunami, T.; Nishikawa, T.; Kazuta, Y.; Yomo, T. Liposome Display for in Vitro Selection and Evolution of Membrane Proteins. Nat. Protoc. 2014, 9, 1578–1591. [Google Scholar] [CrossRef]
- Kenrick, S.A.; Daugherty, P.S. Bacterial Display Enables Efficient and Quantitative Peptide Affinity Maturation. Protein Eng. Des. Sel. 2010, 23, 9–17. [Google Scholar] [CrossRef]
- Smith, G.P. Filamentous Fusion Phage: Novel Expression Vectors That Display Cloned Antigens on the Virion Surface. Science 1985, 228, 1315–1317. [Google Scholar] [CrossRef]
- Parmley, S.F.; Smith, G.P. Antibody-Selectable Filamentous Fd Phage Vectors: Affinity Purification of Target Genes. Gene 1988, 73, 305–318. [Google Scholar] [CrossRef]
- McCafferty, J.; Griffiths, A.D.; Winter, G.; Chiswell, D.J. Phage Antibodies: Filamentous Phage Displaying Antibody Variable Domains. Nature 1990, 348, 552–554. [Google Scholar] [CrossRef]
- Bain, B.; Brazil, M. Adalimumab. Nat. Rev. Drug Discov. 2003, 2, 693–694. [Google Scholar] [CrossRef]
- Barderas, R.; Benito-Peña, E. The 2018 Nobel Prize in Chemistry: Phage Display of Peptides and Antibodies. Anal. Bioanal. Chem. 2019, 411, 2475–2479. [Google Scholar] [CrossRef] [PubMed]
- Smith, G.P.; Petrenko, V.A. Phage Display. Chem. Rev. 1997, 97, 391–410. [Google Scholar] [CrossRef]
- Willats, W.G.T. Phage Display: Practicalities and Prospects. Plant Mol. Biol. 2002, 50, 837–854. [Google Scholar] [CrossRef]
- Ledsgaard, L.; Kilstrup, M.; Karatt-Vellatt, A.; McCafferty, J.; Laustsen, A.H. Basics of Antibody Phage Display Technology. Toxins 2018, 10, 236. [Google Scholar] [CrossRef]
- Jaroszewicz, W.; Morcinek-Orłowska, J.; Pierzynowska, K.; Gaffke, L.; Węgrzyn, G. Phage Display and Other Peptide Display Technologies. FEMS Microbiol. Rev. 2022, 46, fuab052. [Google Scholar] [CrossRef] [PubMed]
- Pande, J.; Szewczyk, M.M.; Grover, A.K. Phage Display: Concept, Innovations, Applications and Future. Biotechnol. Adv. 2010, 28, 849–858. [Google Scholar] [CrossRef] [PubMed]
- Anandakumar, S.; Boosi, K.N.; Bugatha, H.; Padmanabhan, B.; Sadhale, P.P. Phage Displayed Short Peptides against Cells of Candida albicans Demonstrate Presence of Species, Morphology and Region Specific Carbohydrate Epitopes. PLoS ONE 2011, 6, e16868. [Google Scholar] [CrossRef][Green Version]
- Tanaka, T.; Kokuryu, Y.; Matsunaga, T. Novel Method for Selection of Antimicrobial Peptides from a Phage Display Library by Use of Bacterial Magnetic Particles. Appl. Environ. Microbiol. 2008, 74, 7600–7606. [Google Scholar] [CrossRef]
- Dong, S.; Shi, H.; Cao, D.; Wang, Y.; Zhang, X.; Li, Y.; Gao, X.; Wang, L. Novel Nanoscale Bacteriophage-Based Single-Domain Antibodies for the Therapy of Systemic Infection Caused by Candida albicans. Sci. Rep. 2016, 6, 32256. [Google Scholar] [CrossRef]
- Wang, G.; Sun, M.; Fang, J.; Yang, Q.; Tong, H.; Wang, L. Protective Immune Responses against Systemic Candidiasis Mediated by Phage-Displayed Specific Epitope of Candida albicans Heat Shock Protein 90 in C57BL/6J Mice. Vaccine 2006, 24, 6065–6073. [Google Scholar] [CrossRef]
- Rodríguez, A.A.; Otero-González, A.; Ghattas, M.; Ständker, L. Discovery, Optimization, and Clinical Application of Natural Antimicrobial Peptides. Biomedicines 2021, 9, 1381. [Google Scholar] [CrossRef]
- Ramage, G.; Martínez, J.P.; López-Ribot, J.L. Candida Biofilms on Implanted Biomaterials: A Clinically Significant Problem. FEMS Yeast Res. 2006, 6, 979–986. [Google Scholar] [CrossRef]
- ISO 10993-5:2009; Biological Evaluation of Medical Devices Part 5: Tests for In Vitro Cytotoxicity. International Organization for Standardization: London, UK, 2009. Available online: https://Nhiso.com/wp-content/uploads/2018/05/ISO-10993-5-2009.pdf (accessed on 10 December 2025).
- Münch, J.; Ständker, L.; Adermann, K.; Schulz, A.; Schindler, M.; Chinnadurai, R.; Pöhlmann, S.; Chaipan, C.; Biet, T.; Peters, T.; et al. Discovery and Optimization of a Natural HIV-1 Entry Inhibitor Targeting the Gp41 Fusion Peptide. Cell 2007, 129, 263–275. [Google Scholar] [CrossRef] [PubMed]
- Bugli, F.; Cacaci, M.; Martini, C.; Torelli, R.; Posteraro, B.; Sanguinetti, M.; Paroni Sterbini, F. Human Monoclonal Antibody-Based Therapy in the Treatment of Invasive Candidiasis. Clin. Dev. Immunol. 2013, 2013, 403121. [Google Scholar] [CrossRef]
- Matthews, R.C.; Rigg, G.; Hodgetts, S.; Carter, T.; Chapman, C.; Gregory, C.; Illidge, C.; Burnie, J. Preclinical Assessment of the Efficacy of Mycograb, a Human Recombinant Antibody against Fungal HSP90. Antimicrob. Agents Chemother. 2003, 47, 2208–2216. [Google Scholar] [CrossRef] [PubMed]
- Rabin, N.; Zheng, Y.; Opoku-Temeng, C.; Du, Y.; Bonsu, E.; Sintim, H.O. Biofilm Formation Mechanisms and Targets for Developing Antibiofilm Agents. Future Med. Chem. 2015, 7, 493–512. [Google Scholar] [CrossRef] [PubMed]
- Finkel, J.S.; Mitchell, A.P. Genetic Control of Candida albicans Biofilm Development. Nat. Rev. Microbiol. 2011, 9, 109–118. [Google Scholar] [CrossRef]
- Pierce, C.; Vila, T.; Romo, J.; Montelongo-Jauregui, D.; Wall, G.; Ramasubramanian, A.; Lopez-Ribot, J. The Candida albicans Biofilm Matrix: Composition, Structure and Function. J. Fungi 2017, 3, 14. [Google Scholar] [CrossRef]
- Zarnowski, R.; Westler, W.M.; Lacmbouh, G.A.; Marita, J.M.; Bothe, J.R.; Bernhardt, J.; Lounes-Hadj Sahraoui, A.; Fontaine, J.; Sanchez, H.; Hatfield, R.D.; et al. Novel Entries in a Fungal Biofilm Matrix Encyclopedia. mBio 2014, 5, e01333-14. [Google Scholar] [CrossRef]
- Ramage, G.; Rajendran, R.; Sherry, L.; Williams, C. Fungal Biofilm Resistance. Int. J. Microbiol. 2012, 2012, 528521. [Google Scholar] [CrossRef]
- Klis, F.M.; Sosinska, G.J.; de Groot, P.W.J.; Brul, S. Covalently Linked Cell Wall Proteins of Candida albicans and Their Role in Fitness and Virulence. FEMS Yeast Res. 2009, 9, 1013–1028. [Google Scholar] [CrossRef]
- Pérez, A.; Pedrós, B.; Murgui, A.; Casanova, M.; López-Ribot, J.L.; Martínez, J.P. Biofilm Formation by Candida albicans Mutants for Genes Coding Fungal Proteins Exhibiting the Eight-Cysteine-Containing CFEM Domain. FEMS Yeast Res. 2006, 6, 1074–1084. [Google Scholar] [CrossRef] [PubMed]
- Nobile, C.J.; Schneider, H.A.; Nett, J.E.; Sheppard, D.C.; Filler, S.G.; Andes, D.R.; Mitchell, A.P. Complementary Adhesin Function in C. Albicans Biofilm Formation. Curr. Biol. 2008, 18, 1017–1024. [Google Scholar] [CrossRef] [PubMed]
- Li, F.; Svarovsky, M.J.; Karlsson, A.J.; Wagner, J.P.; Marchillo, K.; Oshel, P.; Andes, D.; Palecek, S.P. Eap1p, an Adhesin That Mediates Candida albicans Biofilm Formation In Vitro and In Vivo. Eukaryot. Cell 2007, 6, 931–939. [Google Scholar] [CrossRef]
- Li, F.; Palecek, S.P. EAP1, a Candida albicans Gene Involved in Binding Human Epithelial Cells. Eukaryot. Cell 2003, 2, 1266–1273. [Google Scholar] [CrossRef] [PubMed]
- Ansari, J.M.; Abraham, N.M.; Massaro, J.; Murphy, K.; Smith-Carpenter, J.; Fikrig, E. Anti-Biofilm Activity of a Self-Aggregating Peptide against Streptococcus Mutans. Front. Microbiol. 2017, 8, 488. [Google Scholar] [CrossRef]
- Segev-Zarko, L.; Saar-Dover, R.; Brumfeld, V.; Mangoni, M.L.; Shai, Y. Mechanisms of Biofilm Inhibition and Degradation by Antimicrobial Peptides. Biochem. J. 2015, 468, 259–270. [Google Scholar] [CrossRef]
- Lamarre, C.; Deslauriers, N.; Bourbonnais, Y. Expression Cloning of the Candida albicans CSA1 Gene Encoding a Mycelial Surface Antigen by Sorting of Saccharomyces Cerevisiae Transformants with Monoclonal Antibody-coated Magnetic Beads. Mol. Microbiol. 2000, 35, 444–453. [Google Scholar] [CrossRef]
- Okita, K.; Matsumura, Y.; Sato, Y.; Okada, A.; Morizane, A.; Okamoto, S.; Hong, H.; Nakagawa, M.; Tanabe, K.; Tezuka, K.; et al. A More Efficient Method to Generate Integration-Free Human IPS Cells. Nat. Methods 2011, 8, 409–412. [Google Scholar] [CrossRef]
- New England Biolabs. Ph.D.-12TM Phage Display Peptide Library Kit; New England Biolabs: Ipswich, MA, USA; Available online: https://www.neb.cn/zh-cn/products/e8210-phd-12-phage-display-peptide-library-kit-v2#Product-Information (accessed on 5 June 2025).
- Fai, P.B.; Grant, A. A Rapid Resazurin Bioassay for Assessing the Toxicity of Fungicides. Chemosphere 2009, 74, 1165–1170. [Google Scholar] [CrossRef] [PubMed]
- O’Toole, G.A. Microtiter Dish Biofilm Formation Assay. J. Vis. Exp. 2011, 30, 2437. [Google Scholar] [CrossRef]
- Negri, M.; Gonçalves, V.; Silva, S.; Henriques, M.; Azeredo, J.; Oliveira, R. Crystal Violet Staining to Quantify Candida Adhesion to Epithelial Cells. Br. J. Biomed. Sci. 2010, 67, 120–125. [Google Scholar] [CrossRef] [PubMed]











| Name | Sequence | MW (Da) | H (%) | Reason for Selection |
|---|---|---|---|---|
| Can-1 | TGTLLVSNKLLTGGGC | 1533.789 | 42 | Found independently in all three Candida pannings |
| AuPan-1 | SNSNQLIFNWNRGGGC | 1766.893 | 33 | Highest enrichment overall and in C. auris and C. parapsilosis pannings |
| Aln-1 | FSLSHNSQLNISGGGC | 1620.742 | 33 | Highest enrichment in C. albicans panning |
| Aln-2 | SNSNQLIFNGNRGGGC | 1637.732 | 25 | Highest enrichment in C. albicans panning |
| Aun-1 | FTLNDSIAHVLTGGGC | 1604.783 | 50 | Highest enrichment in C. auris panning |
| Pan-1 | HMPWETTNARRFGGGC | 1820.021 | 42 | Highest enrichment in C. parapsilosis panning |
Disclaimer/Publisher’s Note: The statements, opinions and data contained in all publications are solely those of the individual author(s) and contributor(s) and not of MDPI and/or the editor(s). MDPI and/or the editor(s) disclaim responsibility for any injury to people or property resulting from any ideas, methods, instructions or products referred to in the content. |
© 2026 by the authors. Licensee MDPI, Basel, Switzerland. This article is an open access article distributed under the terms and conditions of the Creative Commons Attribution (CC BY) license.
Share and Cite
Bolotnikov, G.; Gruber, D.; Walter, J.-C.; Kühnel, K.; Kemal, T.; Rodriguez, A.; Preising, N.; Ständker, L.; Firacative, C.; Spellerberg, B.; et al. Phage Display-Derived Peptides Have Neutralizing Activities Against Biofilm Formation by Candida albicans, Candidozyma auris and Candida parapsilosis. Pharmaceuticals 2026, 19, 286. https://doi.org/10.3390/ph19020286
Bolotnikov G, Gruber D, Walter J-C, Kühnel K, Kemal T, Rodriguez A, Preising N, Ständker L, Firacative C, Spellerberg B, et al. Phage Display-Derived Peptides Have Neutralizing Activities Against Biofilm Formation by Candida albicans, Candidozyma auris and Candida parapsilosis. Pharmaceuticals. 2026; 19(2):286. https://doi.org/10.3390/ph19020286
Chicago/Turabian StyleBolotnikov, Grigory, Daniel Gruber, Jan-Christoph Walter, Kim Kühnel, Turgay Kemal, Armando Rodriguez, Nico Preising, Ludger Ständker, Carolina Firacative, Barbara Spellerberg, and et al. 2026. "Phage Display-Derived Peptides Have Neutralizing Activities Against Biofilm Formation by Candida albicans, Candidozyma auris and Candida parapsilosis" Pharmaceuticals 19, no. 2: 286. https://doi.org/10.3390/ph19020286
APA StyleBolotnikov, G., Gruber, D., Walter, J.-C., Kühnel, K., Kemal, T., Rodriguez, A., Preising, N., Ständker, L., Firacative, C., Spellerberg, B., Stenger, S., Rosenau, F., & Kissmann, A.-K. (2026). Phage Display-Derived Peptides Have Neutralizing Activities Against Biofilm Formation by Candida albicans, Candidozyma auris and Candida parapsilosis. Pharmaceuticals, 19(2), 286. https://doi.org/10.3390/ph19020286

