Leveraging Acquired EGFR-TKI-Resistant Models to Identify MUC16 as a Therapeutic Vulnerability in Lung Adenocarcinoma
Abstract
1. Introduction
2. Results
2.1. Validation of Baseline EGFR-TKI Sensitivity
2.1.1. In Vitro EGFR-TKI Sensitivity
2.1.2. In Vivo EGFR-TKI Sensitivity

2.2. Generation of Stable EGFR-TKI-Resistant Models
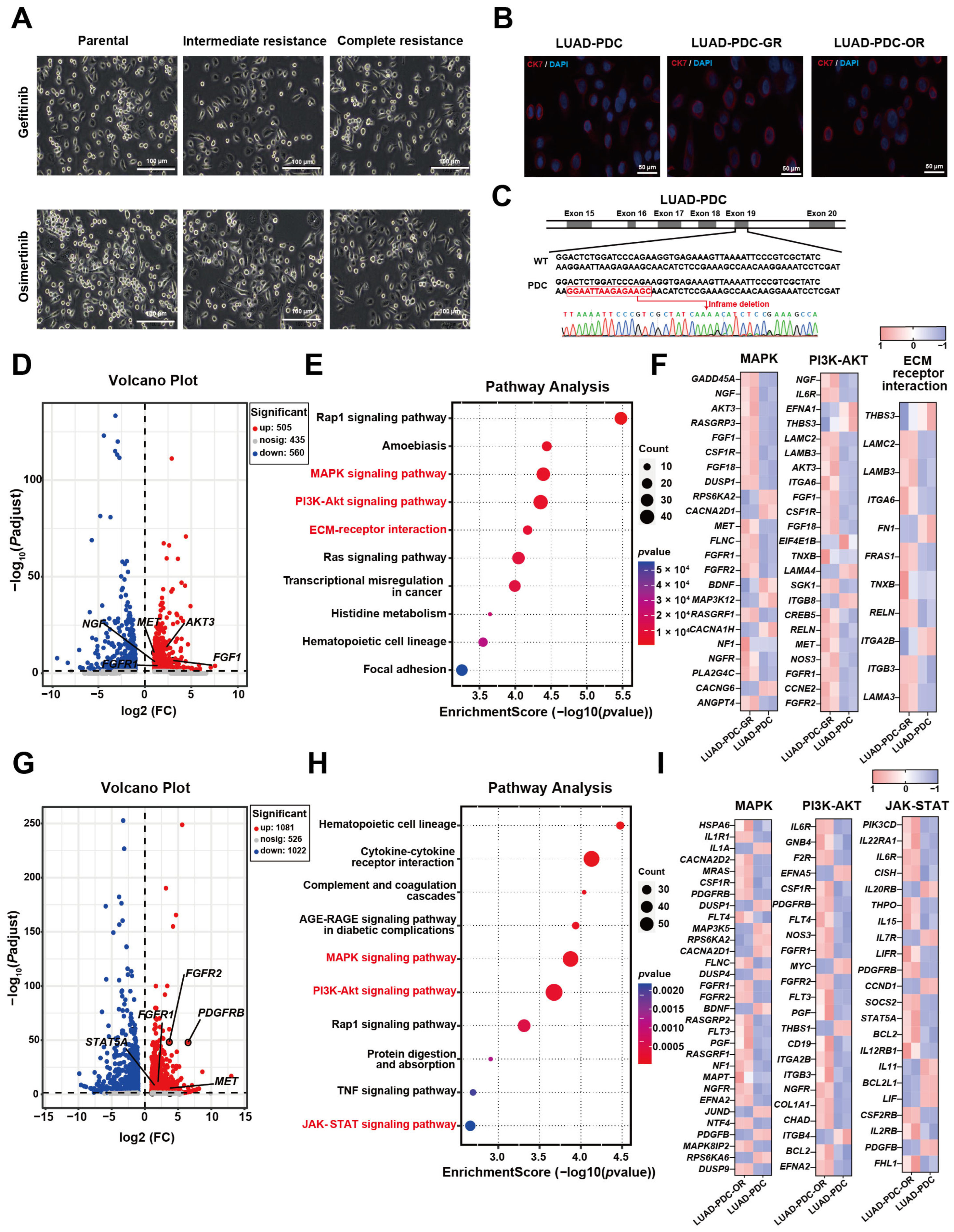
2.3. Phenotypic and Molecular Characterization of EGFR-TKI-Resistant LUAD-PDC Models
2.3.1. Resistant Models Maintain Morphological Integrity and Lineage Markers


| Sample | Sample | EV Score | Degree of Match |
|---|---|---|---|
| LUAD-PDC | LUAD-PDC-GR | 1.00 | 100% |
| LUAD-PDC | LUAD-PDC-OR | 1.00 | 100% |
| Cellular STR Loci and Genotyping Results | ||||
|---|---|---|---|---|
| Loci | STR Information of Cells | STR Information of Cells | ||
| Sample: LUAD-PDC | Sample: LUAD-PDC-GR | |||
| Allele1 | Allele2 | Allele1 | Allele2 | |
| D5S818 | 11 | 11 | ||
| D13S317 | 8 | 8 | ||
| D7S820 | 10 | 11 | 10 | 11 |
| D16S539 | 9 | 9 | ||
| VWA | 17 | 17 | ||
| TH01 | 7 | 7 | ||
| AMEL | X | X | ||
| TPOX | 11 | 11 | ||
| CSF1PO | 11 | 11 | ||
| D12S391 | 18 | 18 | ||
| FGA | 23 | 25 | 23 | 25 |
| D2S1338 | 19 | 20 | 19 | 20 |
| D21S11 | 29 | 30 | 29 | 30 |
| D18S51 | 15 | 15 | ||
| D8S1179 | 11 | 15 | 11 | 15 |
| D3S1358 | 16 | 16 | ||
| D6S1043 | 13 | 13 | ||
| PENTAE | 11 | 15 | 11 | 15 |
| D19S433 | 13 | 15.2 | 13 | 15.2 |
| PENTAD | 9 | 13 | 9 | 13 |
| Cellular STR Loci and Genotyping Results | ||||
|---|---|---|---|---|
| Loci | STR Information of Cells | STR Information of Cells | ||
| Sample: LUAD-PDC | Sample: LUAD-PDC-OR | |||
| Allele1 | Allele2 | Allele1 | Allele2 | |
| D5S818 | 11 | 11 | ||
| D13S317 | 8 | 8 | ||
| D7S820 | 10 | 11 | 10 | 11 |
| D16S539 | 9 | 9 | ||
| VWA | 17 | 17 | ||
| TH01 | 7 | 7 | ||
| AMEL | X | X | ||
| TPOX | 11 | 11 | ||
| CSF1PO | 11 | 11 | ||
| D12S391 | 18 | 18 | ||
| FGA | 23 | 25 | 23 | 25 |
| D2S1338 | 19 | 20 | 19 | 20 |
| D21S11 | 29 | 30 | 29 | 30 |
| D18S51 | 15 | 15 | ||
| D8S1179 | 11 | 15 | 11 | 15 |
| D3S1358 | 16 | 16 | ||
| D6S1043 | 13 | 13 | ||
| PENTAE | 11 | 15 | 11 | 15 |
| D19S433 | 13 | 15.2 | 13 | 15.2 |
| PENTAD | 9 | 13 | 9 | 13 |
2.3.2. Transcriptomic Profiling Uncovers Canonical Resistance Pathways in Patient-Derived Models
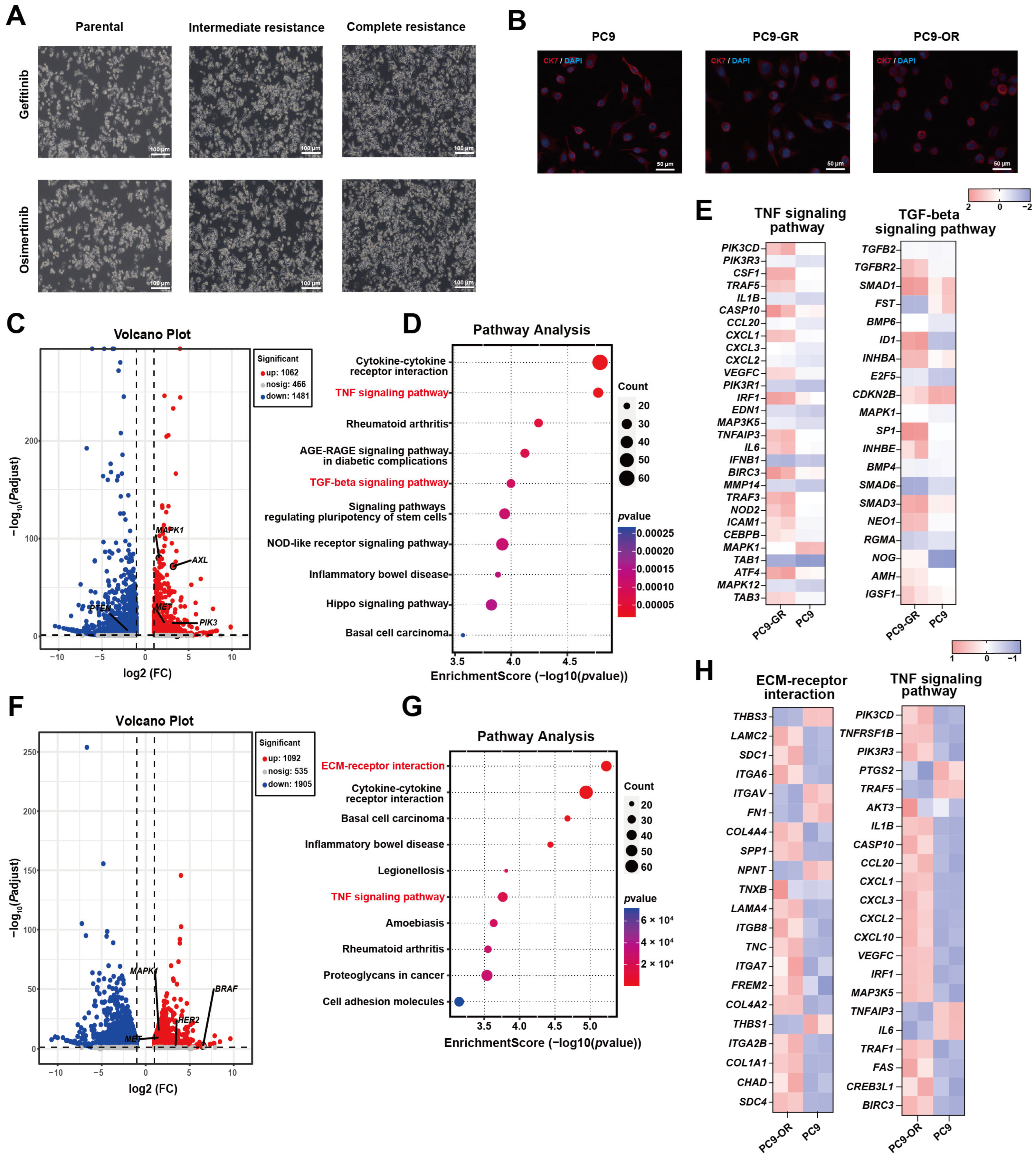
2.4. Phenotypic and Molecular Characterization of EGFR-TKI-Resistant PC9 Models
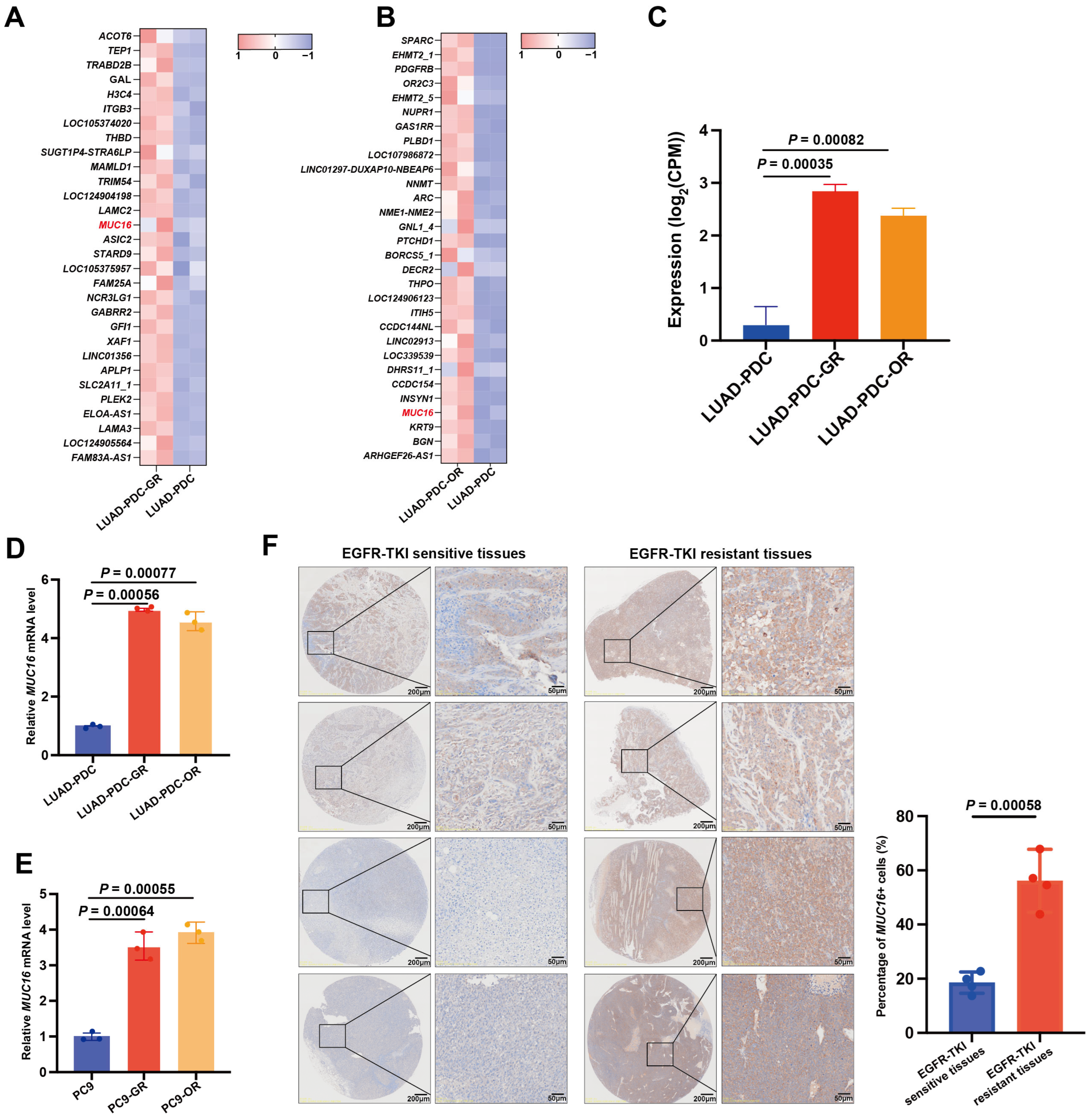
2.5. Multi-Level Validation of MUC16 as a Potential EGFR-TKI Resistance Target


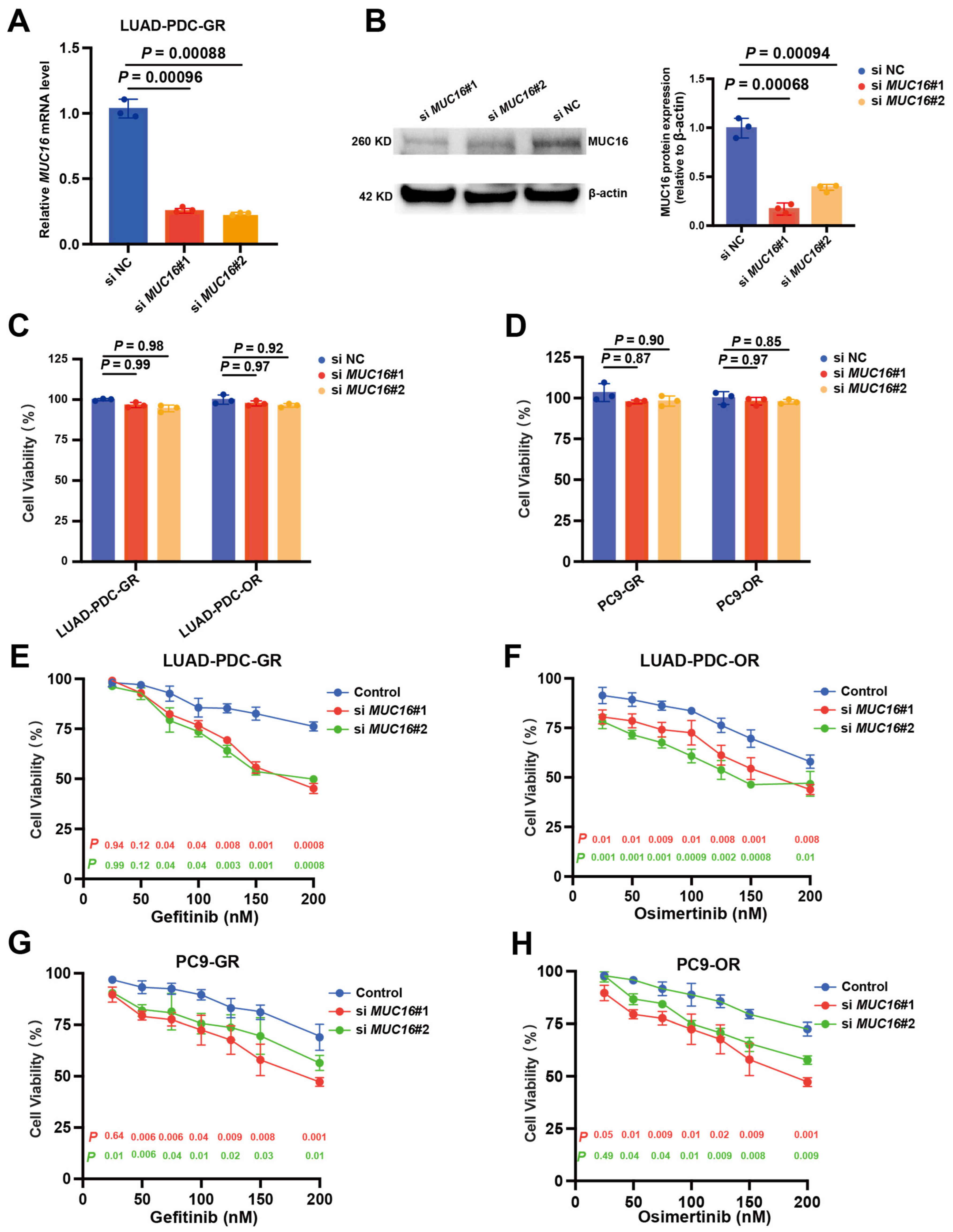
2.6. MUC16 Knockdown Reverses EGFR-TKI Resistance

2.7. MUC16 Is Overexpressed in LUAD and Associated with Poor Patient Prognosis

3. Discussion
4. Materials and Methods
4.1. Cell Culture and Reagents
4.2. Isolation and Culture of Lung Adenocarcinoma Patient-Derived Cells
4.3. Establishment of EGFR-TKI-Resistant Models
4.4. Cell Viability Assays
4.5. RNA-Seq
4.6. Quantitative PCR
- Forward: CCAGTCCTACATCTTCGGTTGT
- Reverse: AGGGTAGTTCCTAGAGGGAGTT
4.7. siRNA Transfection
4.8. Animal Studies
4.9. Western Blot Analysis
4.10. Sanger Sequencing
4.11. Immunohistochemistry
4.12. Immunofluorescence
4.13. STR Profiling
4.14. Statistical Analysis
Author Contributions
Funding
Institutional Review Board Statement
Informed Consent Statement
Data Availability Statement
Conflicts of Interest
Abbreviations
| EGFR | Epidermal Growth Factor Receptor |
| TKI | Tyrosine Kinase Inhibitor |
| LUAD | Lung Adenocarcinoma |
| PDC | Patient-Derived Cell |
| EMT | Epithelial-to-Mesenchymal Transition |
References
- Siegel, R.L.; Giaquinto, A.N.; Jemal, A. Cancer statistics, 2024. CA Cancer J. Clin. 2024, 74, 12–49. [Google Scholar] [CrossRef]
- Hirsch, F.R.; Scagliotti, G.V.; Mulshine, J.L.; Kwon, R.; Curran, W.J., Jr.; Wu, Y.L.; Paz-Ares, L. Lung cancer: Current therapies and new targeted treatments. Lancet 2017, 389, 299–311. [Google Scholar] [CrossRef]
- Luo, Y.H.; Chiu, C.H.; Kuo, C.H.S.; Chou, T.Y.; Yeh, Y.C.; Hsu, H.S.; Yen, S.H.; Wu, Y.H.; Yang, J.C.; Liao, B.C.; et al. Lung Cancer in Republic of China. J. Thorac. Oncol. 2021, 16, 519–527. [Google Scholar] [CrossRef]
- Hu, H.Y.; Tan, S.T.; Xie, M.; Guo, P.; Yu, Q.; Xiao, J.; Zhao, K.R.; Liao, Q.; Wang, Y. Concomitant EGFR mutation and ALK rearrangement in non-small cell lung cancer. Front. Pharmacol. 2023, 14, 1167959. [Google Scholar] [CrossRef]
- Zhou, F.; Guo, H.; Xia, Y.; Le, X.; Tan, D.S.W.; Ramalingam, S.S.; Zhou, C. The changing treatment landscape of EGFR-mutant non-small-cell lung cancer. Nat. Rev. Clin. Oncol. 2025, 22, 95–116. [Google Scholar] [CrossRef] [PubMed]
- Passaro, A.; Jänne, P.A.; Mok, T.; Peters, S. Overcoming therapy resistance in EGFR-mutant lung cancer. Nat. Cancer 2021, 2, 377–391. [Google Scholar] [CrossRef] [PubMed]
- Lv, X.; Song, Y.; Liu, T.; Zhang, D.; Ye, X.; Wang, Q.; Li, R.; Chen, J.; Zhang, S.; Yu, X.; et al. Ginsenoside Rg3 Adjunctively Increases the Efficacy of Gefitinib Against NSCLC by Regulating EGFR Copy Number. Pharmaceuticals 2025, 18, 1077. [Google Scholar] [CrossRef] [PubMed]
- Ogino, A.; Kitao, H.; Hirano, S.; Uchida, A.; Ishiai, M.; Kozuki, T.; Takigawa, N.; Takata, M.; Kiura, K.; Tanimoto, M. Emergence of epidermal growth factor receptor T790M mutation during chronic exposure to gefitinib in a non small cell lung cancer cell line. Cancer Res. 2007, 67, 7807–7814. [Google Scholar] [CrossRef]
- Rho, J.K.; Choi, Y.J.; Lee, J.K.; Ryoo, B.Y.; Yang, S.H.; Kim, C.H.; Lee, J.C. Epithelial to mesenchymal transition derived from repeated exposure to gefitinib determines the sensitivity to EGFR inhibitors in A549, a non-small cell lung cancer cell line. Lung Cancer 2009, 63, 219–226. [Google Scholar] [CrossRef]
- Koizumi, F.; Shimoyama, T.; Taguchi, F.; Saijo, N.; Nishio, K. Establishment of a human non-small cell lung cancer cell line resistant to gefitinib. Int. J. Cancer 2005, 116, 36–44. [Google Scholar] [CrossRef]
- Westover, D.; Zugazagoitia, J.; Cho, B.C.; Lovly, C.M.; Paz-Ares, L. Mechanisms of acquired resistance to first- and second-generation EGFR tyrosine kinase inhibitors. Ann. Oncol. 2018, 29, i10–i19. [Google Scholar] [CrossRef]
- Unnisa, A.; Chettupalli, A.K.; Hussain, T.; Kamal, M.A. Recent Advances in Epidermal Growth Factor Receptor Inhibitors (EGFRIs) and their Role in the Treatment of Cancer: A Review. Anticancer Agents Med. Chem. 2022, 22, 3370–3381. [Google Scholar] [CrossRef]
- Fu, K.; Xie, F.; Wang, F.; Fu, L. Therapeutic strategies for EGFR-mutated non-small cell lung cancer patients with osimertinib resistance. J. Hematol. Oncol. 2022, 15, 173. [Google Scholar] [CrossRef] [PubMed]
- Liu, Q.; Yu, S.; Zhao, W.; Qin, S.; Chu, Q.; Wu, K. EGFR-TKIs resistance via EGFR-independent signaling pathways. Mol. Cancer 2018, 17, 53. [Google Scholar] [CrossRef] [PubMed]
- Pan, Q.Q.; Lu, Y.; Xie, L.; Wu, D.; Liu, R.; Gao, W.X.; Luo, K.; He, B.; Pu, Y.J. Recent Advances in Boosting EGFR Tyrosine Kinase Inhibitors-Based Cancer Therapy. Mol. Pharm. 2023, 20, 829–852. [Google Scholar] [CrossRef] [PubMed]
- La Monica, S.; Minari, R.; Cretella, D.; Bonelli, M.; Fumarola, C.; Cavazzoni, A.; Galetti, M.; Digiacomo, G.; Riccardi, F.; Petronini, P.G.; et al. Acquired BRAF G469A Mutation as a Resistance Mechanism to First-Line Osimertinib Treatment in NSCLC Cell Lines Harboring an EGFR Exon 19 Deletion. Target. Oncol. 2019, 14, 619–626. [Google Scholar] [CrossRef]
- Mohiuddin, M.; Kasahara, K. Cisplatin Activates the Growth Inhibitory Signaling Pathways by Enhancing the Production of Reactive Oxygen Species in Non-small Cell Lung Cancer Carrying an EGFR Exon 19 Deletion. Cancer Genom. Proteom. 2021, 18, 471–486. [Google Scholar] [CrossRef]
- Gurda, G.T.; Zhang, L.; Wang, Y.; Chen, L.; Geddes, S.; Cho, W.C.; Askin, F.; Gabrielson, E.; Li, Q.K. Utility of five commonly used immunohistochemical markers TTF-1, Napsin A, CK7, CK5/6 and P63 in primary and metastatic adenocarcinoma and squamous cell carcinoma of the lung: A retrospective study of 246 fine needle aspiration cases. Clin. Transl. Med. 2015, 4, 16. [Google Scholar] [CrossRef]
- Moores, S.L.; Chiu, M.L.; Bushey, B.S.; Chevalier, K.; Luistro, L.; Dorn, K.; Brezski, R.J.; Haytko, P.; Kelly, T.; Wu, S.J.; et al. A Novel Bispecific Antibody Targeting EGFR and cMet Is Effective against EGFR Inhibitor-Resistant Lung Tumors. Cancer Res. 2016, 76, 3942–3953. [Google Scholar] [CrossRef]
- Huang, W.C.; Yadav, V.K.; Cheng, W.H.; Wang, C.H.; Hsieh, M.S.; Huang, T.Y.; Lin, S.F.; Yeh, C.T.; Kuo, K.T. The MEK/ERK/miR-21 Signaling Is Critical in Osimertinib Resistance in EGFR-Mutant Non-Small Cell Lung Cancer Cells. Cancers 2021, 13, 6005. [Google Scholar] [CrossRef]
- Zhang, X.; Maity, T.; Kashyap, M.K.; Bansal, M.; Venugopalan, A.; Singh, S.; Awasthi, S.; Marimuthu, A.; Jacob, H.K.C.; Belkina, N.; et al. Quantitative Tyrosine Phosphoproteomics of Epidermal Growth Factor Receptor (EGFR) Tyrosine Kinase Inhibitor-treated Lung Adenocarcinoma Cells Reveals Potential Novel Biomarkers of Therapeutic Response. Mol. Cell. Proteom. 2017, 16, 891–910. [Google Scholar] [CrossRef]
- Yang, F.; Zhang, S.; Meng, Q.; Zhou, F.; Pan, B.; Liu, F.; Yu, Y. CXCR1 correlates to poor outcomes of EGFR-TKI against advanced non-small cell lung cancer by activating chemokine and JAK/STAT pathway. Pulm. Pharmacol. Ther. 2021, 67, 102001. [Google Scholar] [CrossRef] [PubMed]
- Gao, R.; Lou, N.; Yang, S.; Yang, M.; Fan, G.; Dai, L.; Tang, L.; Yao, J.; Han, X.; Shi, Y. Multi-Omics and Single-Cell Insights Reveal a Lysophosphatidic Acid (LPA)-Mediated Resistant Mechanism to Third Generation EGFR-TKI in Non-Small Cell Lung Cancer. Clin. Cancer Res. 2025, 31, 4814–4831. [Google Scholar] [CrossRef]
- Song, X.; Tang, W.; Peng, H.; Qi, X.; Li, J. FGFR leads to sustained activation of STAT3 to mediate resistance to EGFR-TKIs treatment. Investig. New Drugs 2021, 39, 1201–1212. [Google Scholar] [CrossRef]
- Wu, S.G.; Chang, Y.L.; Yu, C.J.; Yang, P.C.; Shih, J.Y. The Role of PIK3CA Mutations among Lung Adenocarcinoma Patients with Primary and Acquired Resistance to EGFR Tyrosine Kinase Inhibition. Sci. Rep. 2016, 6, 35249. [Google Scholar] [CrossRef]
- Dai, C.; Ma, Z.; Si, J.; An, G.; Zhang, W.; Li, S.; Ma, Y. Hsa_circ_0007312 Promotes Third-Generation Epidermal Growth Factor Receptor-Tyrosine Kinase Inhibitor Resistance through Pyroptosis and Apoptosis via the MiR-764/MAPK1 Axis in Lung Adenocarcinoma Cells. J. Cancer 2022, 13, 2798–2809. [Google Scholar] [CrossRef]
- Kashima, Y.; Shibahara, D.; Suzuki, A.; Muto, K.; Kobayashi, I.S.; Plotnick, D.; Udagawa, H.; Izumi, H.; Shibata, Y.; Tanaka, K.; et al. Single-Cell Analyses Reveal Diverse Mechanisms of Resistance to EGFR Tyrosine Kinase Inhibitors in Lung Cancer. Cancer Res. 2021, 81, 4835–4848. [Google Scholar] [CrossRef]
- Kim, D.; Bach, D.H.; Fan, Y.H.; Luu, T.T.; Hong, J.Y.; Park, H.J.; Lee, S.K. AXL degradation in combination with EGFR-TKI can delay and overcome acquired resistance in human non-small cell lung cancer cells. Cell Death Dis. 2019, 10, 361. [Google Scholar] [CrossRef] [PubMed]
- Haikala, H.M.; Lopez, T.; Köhler, J.; Eser, P.O.; Xu, M.; Zeng, Q.; Teceno, T.J.; Ngo, K.; Zhao, Y.; Ivanova, E.V.; et al. EGFR Inhibition Enhances the Cellular Uptake and Antitumor-Activity of the HER3 Antibody-Drug Conjugate HER3-DXd. Cancer Res. 2022, 82, 130–141. [Google Scholar] [CrossRef]
- Li, Y.; Zeng, H.; Qi, C.; Tan, S.; Huang, Q.; Pu, X.; Li, W.; Planchard, D.; Tian, P. Features and efficacy of triple-targeted therapy for patients with EGFR-mutant non-small-cell lung cancer with acquired BRAF alterations who are resistant to epidermal growth factor receptor tyrosine kinase inhibitors. ESMO Open 2024, 9, 103935. [Google Scholar] [CrossRef] [PubMed]
- Ibusuki, R.; Iwama, E.; Shimauchi, A.; Tsutsumi, H.; Yoneshima, Y.; Tanaka, K.; Okamoto, I. TP53 gain-of-function mutations promote osimertinib resistance via TNF-α-NF-κB signaling in EGFR-mutated lung cancer. NPJ Precis. Oncol. 2024, 8, 60. [Google Scholar] [CrossRef]
- Fan, W.; Xing, Y.; Yan, S.; Liu, W.; Ning, J.; Tian, F.; Wang, X.; Zhan, Y.; Luo, L.; Cao, M.; et al. DUSP5 regulated by YTHDF1-mediated m6A modification promotes epithelial-mesenchymal transition and EGFR-TKI resistance via the TGF-β/Smad signaling pathway in lung adenocarcinoma. Cancer Cell Int. 2024, 24, 208. [Google Scholar] [CrossRef]
- Wang, Y.; Zhang, T.; Guo, L.; Ren, T.; Yang, Y. Stromal extracellular matrix is a microenvironmental cue promoting resistance to EGFR tyrosine kinase inhibitors in lung cancer cells. Int. J. Biochem. Cell Biol. 2019, 106, 96–106. [Google Scholar] [CrossRef]
- Lakshmanan, I.; Salfity, S.; Seshacharyulu, P.; Rachagani, S.; Thomas, A.; Das, S.; Majhi, P.D.; Nimmakayala, R.K.; Vengoji, R.; Lele, S.M.; et al. MUC16 Regulates TSPYL5 for Lung Cancer Cell Growth and Chemoresistance by Suppressing p53. Clin. Cancer Res. 2017, 23, 3906–3917. [Google Scholar] [CrossRef]
- Kanwal, M.; Ding, X.J.; Song, X.; Zhou, G.B.; Cao, Y. MUC16 overexpression induced by gene mutations promotes lung cancer cell growth and invasion. Oncotarget 2018, 9, 12226–12239. [Google Scholar] [CrossRef]
- Gubbels, J.A.; Felder, M.; Horibata, S.; Belisle, J.A.; Kapur, A.; Holden, H.; Petrie, S.; Migneault, M.; Rancourt, C.; Connor, J.P.; et al. MUC16 provides immune protection by inhibiting synapse formation between NK and ovarian tumor cells. Mol. Cancer 2010, 9, 11. [Google Scholar] [CrossRef] [PubMed]
- Saad, H.M.; Tourky, G.F.; Al-Kuraishy, H.M.; Al-Gareeb, A.I.; Khattab, A.M.; Elmasry, S.A.; Alsayegh, A.A.; Hakami, Z.H.; Alsulimani, A.; Sabatier, J.M.; et al. The Potential Role of MUC16 (CA125) Biomarker in Lung Cancer: A Magic Biomarker but with Adversity. Diagnostics 2022, 12, 2985. [Google Scholar] [CrossRef]
- Yang, H.; Song, H.; Yip, E.; Gilpatrick, T.; Chang, K.; Allegakoen, P.; Lu, K.L.; Hui, K.; Pham, J.H.; Kasap, C.; et al. Bladder cancer variants share aggressive features including a CA125+ cell state and targetable TM4SF1 expression. Nat. Commun. 2025, 16, 5312. [Google Scholar] [CrossRef] [PubMed]
- Felder, M.; Kapur, A.; Gonzalez-Bosquet, J.; Horibata, S.; Heintz, J.; Albrecht, R.; Fass, L.; Kaur, J.; Hu, K.; Shojaei, H.; et al. MUC16 (CA125): Tumor biomarker to cancer therapy, a work in progress. Mol. Cancer 2014, 13, 129. [Google Scholar] [CrossRef]
- Li, X.; Pasche, B.; Zhang, W.; Chen, K. Association of MUC16 Mutation with Tumor Mutation Load and Outcomes in Patients with Gastric Cancer. JAMA Oncol. 2018, 4, 1691–1698. [Google Scholar] [CrossRef] [PubMed]
- Ko, Y.K.; Liu, Y.T.; Tai, C.Y.; Hsu, P.H.; Kuo, W.K. Beyond Carcinoembryonic Antigens: The Role of CA-125 and CA-199 in Predicting Prognosis of Lung Adenocarcinoma. Cancers 2025, 17, 1517. [Google Scholar] [CrossRef] [PubMed]
- Liu, J.F.; Moore, K.N.; Birrer, M.J.; Berlin, S.; Matulonis, U.A.; Infante, J.R.; Wolpin, B.; Poon, K.A.; Firestein, R.; Xu, J.; et al. Phase I study of safety and pharmacokinetics of the anti-MUC16 antibody-drug conjugate DMUC5754A in patients with platinum-resistant ovarian cancer or unresectable pancreatic cancer. Ann. Oncol. 2016, 27, 2124–2130. [Google Scholar] [CrossRef]
- Crawford, A.; Haber, L.; Kelly, M.P.; Vazzana, K.; Canova, L.; Ram, P.; Pawashe, A.; Finney, J.; Jalal, S.; Chiu, D.; et al. A Mucin 16 bispecific T cell-engaging antibody for the treatment of ovarian cancer. Sci. Transl. Med. 2019, 11, eaau7534. [Google Scholar] [CrossRef]
- Sharma, S.K.; Mack, K.N.; Piersigilli, A.; Pourat, J.; Edwards, K.J.; Keinänen, O.; Jiao, M.S.; Zhao, H.; White, B.; Brooks, C.L.; et al. ImmunoPET of Ovarian and Pancreatic Cancer with AR9.6, a Novel MUC16-Targeted Therapeutic Antibody. Clin. Cancer Res. 2022, 28, 948–959. [Google Scholar] [CrossRef] [PubMed]
- Guida, F.; Sun, N.; Bantis, L.E.; Muller, D.C.; Li, P.; Taguchi, A.; Dhillon, D.; Kundnani, D.L.; Patel, N.J.; Yan, Q.; et al. Assessment of Lung Cancer Risk on the Basis of a Biomarker Panel of Circulating Proteins. JAMA Oncol. 2018, 4, e182078. [Google Scholar] [CrossRef] [PubMed]
Disclaimer/Publisher’s Note: The statements, opinions and data contained in all publications are solely those of the individual author(s) and contributor(s) and not of MDPI and/or the editor(s). MDPI and/or the editor(s) disclaim responsibility for any injury to people or property resulting from any ideas, methods, instructions or products referred to in the content. |
© 2025 by the authors. Licensee MDPI, Basel, Switzerland. This article is an open access article distributed under the terms and conditions of the Creative Commons Attribution (CC BY) license.
Share and Cite
Tan, Y.; Xiao, C.; Wang, Z.; Kong, Y.; Huang, Y.; Liu, Z.; Wu, Q.; Wu, C.; Zhao, M.; Chen, J.; et al. Leveraging Acquired EGFR-TKI-Resistant Models to Identify MUC16 as a Therapeutic Vulnerability in Lung Adenocarcinoma. Pharmaceuticals 2026, 19, 47. https://doi.org/10.3390/ph19010047
Tan Y, Xiao C, Wang Z, Kong Y, Huang Y, Liu Z, Wu Q, Wu C, Zhao M, Chen J, et al. Leveraging Acquired EGFR-TKI-Resistant Models to Identify MUC16 as a Therapeutic Vulnerability in Lung Adenocarcinoma. Pharmaceuticals. 2026; 19(1):47. https://doi.org/10.3390/ph19010047
Chicago/Turabian StyleTan, Yinhua, Chunxiu Xiao, Zhifan Wang, Yuhang Kong, Yamei Huang, Zhichang Liu, Qiang Wu, Chenyu Wu, Manyu Zhao, Jingyao Chen, and et al. 2026. "Leveraging Acquired EGFR-TKI-Resistant Models to Identify MUC16 as a Therapeutic Vulnerability in Lung Adenocarcinoma" Pharmaceuticals 19, no. 1: 47. https://doi.org/10.3390/ph19010047
APA StyleTan, Y., Xiao, C., Wang, Z., Kong, Y., Huang, Y., Liu, Z., Wu, Q., Wu, C., Zhao, M., Chen, J., & Xiao, K. (2026). Leveraging Acquired EGFR-TKI-Resistant Models to Identify MUC16 as a Therapeutic Vulnerability in Lung Adenocarcinoma. Pharmaceuticals, 19(1), 47. https://doi.org/10.3390/ph19010047

