Investigating the Protective Mechanisms of Ginseng-Natto Composite Fermentation Products in Alzheimer’s Disease: A Gut Microbiota and Metabolomic Approach
Abstract
1. Introduction
2. Results
2.1. Contents of Major Bioactive Constituents in GN
2.2. Effects of GN on Learning and Memory Impairment of AD Mice
2.3. Effects of GN on Cholinergic Function, Oxidative Stress, and Inflammation in AD Mice
2.4. Effects of GN on the Brain Tissues Morphology in AD Mice
2.5. Effects of GN on the Gut Microbiota in AD Mice
2.5.1. Effects of GN on Species Diversity
2.5.2. Effects of GN on Species Composition
2.5.3. Linear Discriminant Analysis Effect Size (LEfSe) Analysis Results
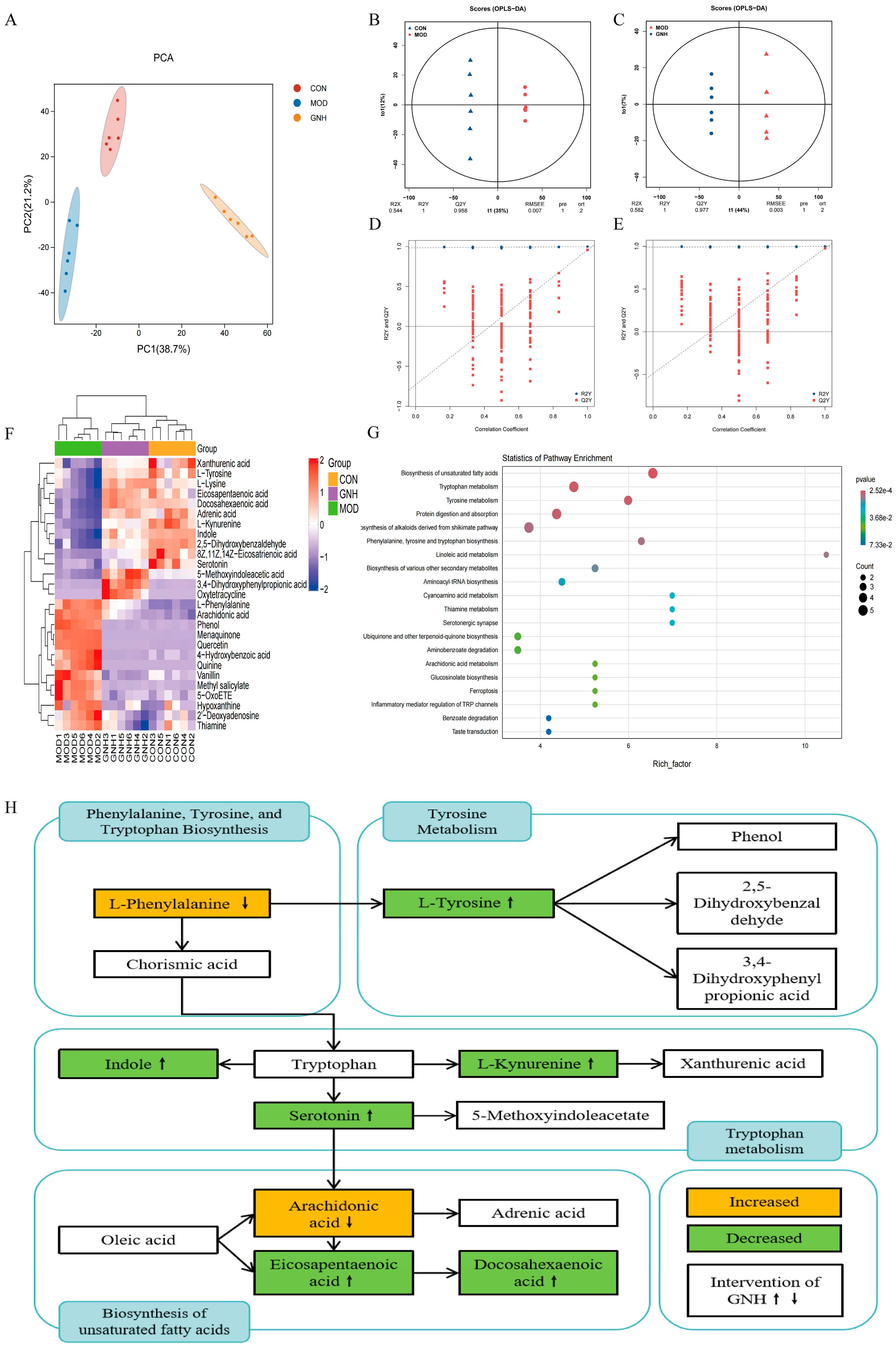
2.6. Effects of GN on Serum Metabolomics in AD Mice
2.6.1. Multivariate Data Analysis
2.6.2. Differential Metabolite Screening and Metabolic Pathway Analysis
2.7. Gut Microbiota–Metabolite Correlation Analysis
2.8. Effects of GN on Hippocampal ZO-1, Occludin, and Claudin-1 Protein Expression
3. Discussion
4. Materials and Methods
4.1. Chemicals and Reagents
4.2. Preparation of GN and Determination of Its Main Component Content
4.2.1. Preparation of GN
4.2.2. Quantification of Major Bioactive Constituents in GN
Nattokinase Activity Assay
HPLC Analysis of Soy Isoflavones and Ginsenosides
4.3. Animals and Experimental Design
4.4. MWM Test
4.5. ELISA Analysis
4.6. H&E Staining
4.7. 16S rRNA Gene Sequencing Analysis
4.8. Serum Metabolomics Analysis
4.9. Gut Microbiota–Metabolite Correlation Analysis
4.10. Western Blot Analysis
4.11. Statistical Analysis
5. Conclusions
Author Contributions
Funding
Institutional Review Board Statement
Informed Consent Statement
Data Availability Statement
Conflicts of Interest
Abbreviations
| ACh | Acetylcholine |
| AChE | Acetylcholinesterase |
| AD | Alzheimer’s disease |
| ANOVA | One-way analysis of variance |
| BBB | Blood–brain barrier |
| BChE | Butyrylcholinesterase |
| ELISA | Enzyme-linked immunosorbent assay |
| ESI | Electrospray ionization |
| FC | Fold change |
| GN | Ginseng-Natto composite fermentation products |
| GSH-Px | Glutathione peroxidase |
| H&E | Hematoxylin and Eosin |
| HMDB | Human Metabolome Database |
| HPLC | High-performance liquid chromatography |
| IL-6 | Interleukin-6 |
| KEGG | Kyoto Encyclopedia of Genes and Genomes |
| LC-MS/MS | Liquid chromatography-tandem mass spectrometry |
| LEfSe | Linear discriminant analysis Effect Size |
| MDA | Malondialdehyde |
| MWM | Morris Water Maze |
| NF-κB | Nuclear factor-κB |
| OPLS-DA | Orthogonal partial least squares discriminant analysis |
| PCA | Principal Component Analysis |
| PCoA | Principal Coordinates Analysis |
| ROS | Reactive oxygen species |
| SCFAs | Short-chain fatty acids |
| SOD | Superoxide dismutase |
| SPF | Specific pathogen-free |
References
- Huang, L.K.; Chao, S.P.; Hu, C.J. Clinical trials of new drugs for Alzheimer disease. J. Biomed. Sci. 2020, 27, 18. [Google Scholar] [CrossRef] [PubMed]
- Soni, U.; Singh, K.; Jain, D.; Pujari, R. Exploring Alzheimer’s disease treatment: Established therapies and novel strategies for future care. Eur. J. Pharmacol. 2025, 998, 177520. [Google Scholar] [CrossRef] [PubMed]
- Zhang, J.; Kong, G.; Yang, J.; Pang, L.; Li, X. Pathological mechanisms and treatment progression of Alzheimer’s disease. Eur. J. Med. Res. 2025, 30, 625. [Google Scholar] [CrossRef] [PubMed]
- Dang, M.; Li, Y.; Zhao, L.; Li, T.; Lu, Z.; Lu, J.; Feng, Y.; Yang, Y.; Li, F.; Tang, F.; et al. Causal association between particulate matter 2.5 and Alzheimer’s disease: A Mendelian randomization study. Front. Public Health 2024, 12, 1343915. [Google Scholar] [CrossRef]
- Mortazavizadeh, Z.; Maercker, A.; Roth, T.; Savaskan, E.; Forstmeier, S. Quality of the caregiving relationship and quality of life in mild Alzheimer’s dementia. Psychogeriatrics 2020, 20, 568–577. [Google Scholar] [CrossRef]
- Safiri, S.; Ghaffari Jolfayi, A.; Fazlollahi, A.; Morsali, S.; Sarkesh, A.; Daei Sorkhabi, A.; Golabi, B.; Aletaha, R.; Motlagh Asghari, K.; Hamidi, S.; et al. Alzheimer’s disease: A comprehensive review of epidemiology, risk factors, symptoms diagnosis, management, caregiving, advanced treatments and associated challenges. Front. Med. 2024, 11, 1474043. [Google Scholar] [CrossRef]
- Qiao, Y.; Zhang, K.; Zhang, Z.; Zhang, C.; Sun, Y.; Feng, Z. Fermented soybean foods: A review of their functional components, mechanism of action and factors influencing their health benefits. Food Res. Int. 2022, 158, 111575. [Google Scholar] [CrossRef]
- Ma, M.; Li, Y.; He, Y.; Li, D.; Niu, H.; Sun, M.; Miao, X.; Su, Y.; Zhang, H.; Hua, M.; et al. The Combination of Bacillus natto JLCC513 and Ginseng Soluble Dietary Fiber Attenuates Ulcerative Colitis by Modulating the LPS/TLR4/NF-kappaB Pathway and Gut Microbiota. J. Microbiol. Biotechnol. 2024, 34, 1287–1298. [Google Scholar] [CrossRef]
- He, S.; Shi, J.; Ma, L.; Pei, H.; Zhang, P.; Shi, D.; Li, H. Total ginsenosides decrease Abeta production through activating PPARgamma. Biomed. Pharmacother. 2024, 174, 116577. [Google Scholar] [CrossRef]
- Tanikawa, T.; Yu, J.; Hsu, K.; Chen, S.; Ishii, A.; Kitamura, M. Effect of Nattokinase in D-galactose- and Aluminum Chloride-induced Alzheimer’s Disease Model of Rat. In Vivo 2024, 38, 2672–2679. [Google Scholar] [CrossRef]
- Essawy, A.E.; Abdou, H.M.; Ibrahim, H.M.; Bouthahab, N.M. Soybean isoflavone ameliorates cognitive impairment, neuroinflammation, and amyloid beta accumulation in a rat model of Alzheimer’s disease. Environ. Sci. Pollut. Res. Int. 2019, 26, 26060–26070. [Google Scholar] [CrossRef]
- Zheng, Q.; Wang, X. Alzheimer’s disease: Insights into pathology, molecular mechanisms, and therapy. Protein Cell 2025, 16, 83–120. [Google Scholar] [CrossRef]
- Krishnamurthy, H.K.; Jayaraman, V.; Krishna, K.; Wang, T.; Bei, K.; Changalath, C.; Rajasekaran, J.J. An overview of the genes and biomarkers in Alzheimer’s disease. Ageing Res. Rev. 2025, 104, 102599. [Google Scholar] [CrossRef]
- Kapoor, B.; Biswas, P.; Gulati, M.; Rani, P.; Gupta, R. Gut microbiome and Alzheimer’s disease: What we know and what remains to be explored. Ageing Res. Rev. 2024, 102, 102570. [Google Scholar] [CrossRef] [PubMed]
- Lei, W.; Cheng, Y.; Liu, X.; Gao, J.; Zhu, Z.; Ding, W.; Xu, X.; Li, Y.; Ling, Z.; Jiang, R.; et al. Gut microbiota-driven neuroinflammation in Alzheimer’s disease: From mechanisms to therapeutic opportunities. Front. Immunol. 2025, 16, 1582119. [Google Scholar] [CrossRef] [PubMed]
- Seo, D.O.; Holtzman, D.M. Current understanding of the Alzheimer’s disease-associated microbiome and therapeutic strategies. Exp. Mol. Med. 2024, 56, 86–94. [Google Scholar] [CrossRef] [PubMed]
- Ling, Z.; Zhu, M.; Yan, X.; Cheng, Y.; Shao, L.; Liu, X.; Jiang, R.; Wu, S. Structural and Functional Dysbiosis of Fecal Microbiota in Chinese Patients With Alzheimer’s Disease. Front. Cell Dev. Biol. 2020, 8, 634069. [Google Scholar] [CrossRef]
- Medina-Vera, D.; Zambrana-Infantes, E.N.; Lopez-Gambero, A.J.; Verheul-Campos, J.; Santin, L.J.; Baixeras, E.; Suarez, J.; Pavon, F.J.; Rosell-Valle, C.; de Fonseca, F.R. Transcending the amyloid-beta dominance paradigm in Alzheimer’s disease: An exploration of behavioural, metabolic, and gut microbiota phenotypes in 5xFAD mice. Neurobiol. Dis. 2023, 187, 106295. [Google Scholar] [CrossRef]
- Si, Z.Z.; Zou, C.J.; Mei, X.; Li, X.F.; Luo, H.; Shen, Y.; Hu, J.; Li, X.X.; Wu, L.; Liu, Y. Targeting neuroinflammation in Alzheimer’s disease: From mechanisms to clinical applications. Neural Regen. Res. 2023, 18, 708–715. [Google Scholar] [CrossRef]
- Cassidy, L.; Fernandez, F.; Johnson, J.B.; Naiker, M.; Owoola, A.G.; Broszczak, D.A. Oxidative stress in alzheimer’s disease: A review on emergent natural polyphenolic therapeutics. Complement. Ther. Med. 2020, 49, 102294. [Google Scholar] [CrossRef]
- Wu, J.J.; Yang, Y.; Wan, Y.; Xia, J.; Xu, J.F.; Zhang, L.; Liu, D.; Chen, L.; Tang, F.; Ao, H.; et al. New insights into the role and mechanisms of ginsenoside Rg1 in the management of Alzheimer’s disease. Biomed. Pharmacother. 2022, 152, 113207. [Google Scholar] [CrossRef]
- Jiang, M.; Chi, J.; Qiao, Y.; Wang, J.; Zhang, Z.; Liu, J.; Sheng, X.; Yuan, L. Ginsenosides Rg1, Rb1 and rare ginsenosides: Promising candidate agents for Parkinson’s disease and Alzheimer’s disease and network pharmacology analysis. Pharmacol. Res. 2025, 212, 107578. [Google Scholar] [CrossRef]
- Choi, R.J.; Roy, A.; Jung, H.J.; Ali, M.Y.; Min, B.S.; Park, C.H.; Yokozawa, T.; Fan, T.P.; Choi, J.S.; Jung, H.A. BACE1 molecular docking and anti-Alzheimer’s disease activities of ginsenosides. J. Ethnopharmacol. 2016, 190, 219–230. [Google Scholar] [CrossRef]
- Mahakalakar, N.; Mohariya, G.; Taksande, B.; Kotagale, N.; Umekar, M.; Vinchurney, M. Nattokinase as a potential therapeutic agent for preventing blood-brain barrier dysfunction in neurodegenerative disorders. Brain Res. 2025, 1849, 149352. [Google Scholar] [CrossRef]
- Lu, Y.; An, Y.; Lv, C.; Ma, W.; Xi, Y.; Xiao, R. Dietary soybean isoflavones in Alzheimer’s disease prevention. Asia Pac. J. Clin. Nutr. 2018, 27, 946–954. [Google Scholar] [CrossRef]
- Dhapola, R.; Beura, S.K.; Sharma, P.; Singh, S.K.; HariKrishnaReddy, D. Oxidative stress in Alzheimer’s disease: Current knowledge of signaling pathways and therapeutics. Mol. Biol. Rep. 2024, 51, 48. [Google Scholar] [CrossRef] [PubMed]
- Gonzalez-Reyes, R.E.; Nava-Mesa, M.O.; Vargas-Sanchez, K.; Ariza-Salamanca, D.; Mora-Munoz, L. Involvement of Astrocytes in Alzheimer’s Disease from a Neuroinflammatory and Oxidative Stress Perspective. Front. Mol. Neurosci. 2017, 10, 427. [Google Scholar] [CrossRef] [PubMed]
- Zhang, W.; Zhang, X.; Zhang, Y.; Wu, H.; Liu, Q.; Zhou, X.; Meng, Y. Analysis of Changes of Intestinal Flora in Elderly Patients with Alzheimer’s Disease and Liver Cancer and Its Correlation with Abnormal Gastrointestinal Motility. J. Oncol. 2021, 2021, 7517379. [Google Scholar] [CrossRef]
- Wang, X.; Sun, G.; Feng, T.; Zhang, J.; Huang, X.; Wang, T.; Xie, Z.; Chu, X.; Yang, J.; Wang, H.; et al. Sodium oligomannate therapeutically remodels gut microbiota and suppresses gut bacterial amino acids-shaped neuroinflammation to inhibit Alzheimer’s disease progression. Cell Res. 2019, 29, 787–803. [Google Scholar] [CrossRef] [PubMed]
- Vogt, N.M.; Kerby, R.L.; Dill-McFarland, K.A.; Harding, S.J.; Merluzzi, A.P.; Johnson, S.C.; Carlsson, C.M.; Asthana, S.; Zetterberg, H.; Blennow, K.; et al. Gut microbiome alterations in Alzheimer’s disease. Sci. Rep. 2017, 7, 13537. [Google Scholar] [CrossRef]
- Qu, C.; Li, Q.P.; Su, Z.R.; Ip, S.P.; Yuan, Q.J.; Xie, Y.L.; Xu, Q.Q.; Yang, W.; Huang, Y.F.; Xian, Y.F.; et al. Nano-Honokiol ameliorates the cognitive deficits in TgCRND8 mice of Alzheimer’s disease via inhibiting neuropathology and modulating gut microbiota. J. Adv. Res. 2022, 35, 231–243. [Google Scholar] [CrossRef]
- Koszewicz, M.; Jaroch, J.; Brzecka, A.; Ejma, M.; Budrewicz, S.; Mikhaleva, L.M.; Muresanu, C.; Schield, P.; Somasundaram, S.G.; Kirkland, C.E.; et al. Dysbiosis is one of the risk factor for stroke and cognitive impairment and potential target for treatment. Pharmacol. Res. 2021, 164, 105277. [Google Scholar] [CrossRef]
- Shen, W.; Wu, J.; Shi, L.; Feng, H.; Yang, X.; Zhang, Y. Explore the mechanisms of triterpenoids from Ganoderma lucidum in the protection against Alzheimer’s disease via microbiota-gut-brain axis with the aid of network pharmacology. Fitoterapia 2024, 178, 106150. [Google Scholar] [CrossRef]
- Czapski, G.A.; Strosznajder, J.B. Glutamate and GABA in Microglia-Neuron Cross-Talk in Alzheimer’s Disease. Int. J. Mol. Sci. 2021, 22, 11677. [Google Scholar] [CrossRef]
- Cheng, W.T.; Kantilal, H.K.; Davamani, F. The Mechanism of Bacteroides fragilis Toxin Contributes to Colon Cancer Formation. Malays. J. Med. Sci. 2020, 27, 9–21. [Google Scholar] [CrossRef] [PubMed]
- Suzuki, S.; Yokota, K.; Igimi, S.; Kajikawa, A. Negative chemotaxis of Ligilactobacillus agilis BKN88 against gut-derived substances. Sci. Rep. 2023, 13, 15632. [Google Scholar] [CrossRef]
- He, J.; Jin, Y.; He, C.; Li, Z.; Yu, W.; Zhou, J.; Luo, R.; Chen, Q.; Wu, Y.; Wang, S.; et al. Danggui Shaoyao San: Comprehensive modulation of the microbiota-gut-brain axis for attenuating Alzheimer’s disease-related pathology. Front. Pharmacol. 2023, 14, 1338804. [Google Scholar] [CrossRef] [PubMed]
- Liu, Y.; Li, H.; Wang, X.; Huang, J.; Zhao, D.; Tan, Y.; Zhang, Z.; Zhang, Z.; Zhu, L.; Wu, B.; et al. Anti-Alzheimers molecular mechanism of icariin: Insights from gut microbiota, metabolomics, and network pharmacology. J. Transl. Med. 2023, 21, 277. [Google Scholar] [CrossRef]
- Fu, J.; Li, J.; Sun, Y.; Liu, S.; Song, F.; Liu, Z. In-depth investigation of the mechanisms of Schisandra chinensis polysaccharide mitigating Alzheimer’s disease rat via gut microbiota and feces metabolomics. Int. J. Biol. Macromol. 2023, 232, 123488. [Google Scholar] [CrossRef] [PubMed]
- Tamana, S.K.; Tun, H.M.; Konya, T.; Chari, R.S.; Field, C.J.; Guttman, D.S.; Becker, A.B.; Moraes, T.J.; Turvey, S.E.; Subbarao, P.; et al. Bacteroides-dominant gut microbiome of late infancy is associated with enhanced neurodevelopment. Gut Microbes 2021, 13, 1930875. [Google Scholar] [CrossRef]
- Ashraf, H.; Cossu, D.; Ruberto, S.; Noli, M.; Jasemi, S.; Simula, E.R.; Sechi, L.A. Latent Potential of Multifunctional Selenium Nanoparticles in Neurological Diseases and Altered Gut Microbiota. Materials 2023, 16, 699. [Google Scholar] [CrossRef]
- Eicher, T.P.; Mohajeri, M.H. Overlapping Mechanisms of Action of Brain-Active Bacteria and Bacterial Metabolites in the Pathogenesis of Common Brain Diseases. Nutrients 2022, 14, 2661. [Google Scholar] [CrossRef]
- Platten, M.; Nollen, E.A.A.; Rohrig, U.F.; Fallarino, F.; Opitz, C.A. Tryptophan metabolism as a common therapeutic target in cancer, neurodegeneration and beyond. Nat. Rev. Drug Discov. 2019, 18, 379–401. [Google Scholar] [CrossRef]
- Collins, S.M.; Surette, M.; Bercik, P. The interplay between the intestinal microbiota and the brain. Nat. Rev. Microbiol. 2012, 10, 735–742. [Google Scholar] [CrossRef] [PubMed]
- Hernandez, P.; Rackles, E.; Alboniga, O.E.; Martinez-Lage, P.; Camacho, E.N.; Onaindia, A.; Fernandez, M.; Talamillo, A.; Falcon-Perez, J.M. Metabolic Profiling of Brain Tissue and Brain-Derived Extracellular Vesicles in Alzheimer’s Disease. J. Extracell. Vesicles 2025, 14, e70043. [Google Scholar] [CrossRef] [PubMed]
- Wen, J.; Satyanarayanan, S.K.; Li, A.; Yan, L.; Zhao, Z.; Yuan, Q.; Su, K.P.; Su, H. Unraveling the impact of Omega-3 polyunsaturated fatty acids on blood-brain barrier (BBB) integrity and glymphatic function. Brain Behav. Immun. 2024, 115, 335–355. [Google Scholar] [CrossRef] [PubMed]
- Tyagi, A.; Kamal, M.A.; Poddar, N.K. Integrated Pathways of COX-2 and mTOR: Roles in Cell Sensing and Alzheimer’s Disease. Front. Neurosci. 2020, 14, 693. [Google Scholar] [CrossRef]
- Zhang, Y.; Liu, Y.; Sun, J.; Zhang, W.; Guo, Z.; Ma, Q. Arachidonic acid metabolism in health and disease. MedComm 2023, 4, e363. [Google Scholar] [CrossRef]
- Aaldijk, E.; Vermeiren, Y. The role of serotonin within the microbiota-gut-brain axis in the development of Alzheimer’s disease: A narrative review. Ageing Res. Rev. 2022, 75, 101556. [Google Scholar] [CrossRef]
- Wang, Z.; Wang, C.; Yuan, B.; Liu, L.; Zhang, H.; Zhu, M.; Chai, H.; Peng, J.; Huang, Y.; Zhou, S.; et al. Akkermansia muciniphila and its metabolite propionic acid maintains neuronal mitochondrial division and autophagy homeostasis during Alzheimer’s disease pathologic process via GPR41 and GPR43. Microbiome 2025, 13, 16. [Google Scholar] [CrossRef]
- Li, L.; Xu, Z.; Ni, H.; Meng, Y.; Xu, Y.; Xu, H.; Zheng, Y.; Zhang, Y.; Xue, G.; Shang, Y. Hydrogen-rich water alleviates asthma airway inflammation by modulating tryptophan metabolism and activating aryl hydrocarbon receptor via gut microbiota regulation. Free Radic. Biol. Med. 2024, 224, 50–61. [Google Scholar] [CrossRef] [PubMed]
- Li, Q.; Tan, D.; Xiong, S.; Yu, K.; Su, Y.; Zhu, W. Time-restricted feeding promotes glucagon-like peptide-1 secretion and regulates appetite via tryptophan metabolism of gut Lactobacillus in pigs. Gut Microbes 2025, 17, 2467185. [Google Scholar] [CrossRef] [PubMed]
- Zou, B.; Li, J.; Ma, R.X.; Cheng, X.Y.; Ma, R.Y.; Zhou, T.Y.; Wu, Z.Q.; Yao, Y.; Li, J. Gut Microbiota is an Impact Factor based on the Brain-Gut Axis to Alzheimer’s Disease: A Systematic Review. Aging Dis. 2023, 14, 964–1678. [Google Scholar] [CrossRef]
- Castillo-Rodriguez, E.; Fernandez-Prado, R.; Esteras, R.; Perez-Gomez, M.V.; Gracia-Iguacel, C.; Fernandez-Fernandez, B.; Kanbay, M.; Tejedor, A.; Lazaro, A.; Ruiz-Ortega, M.; et al. Impact of Altered Intestinal Microbiota on Chronic Kidney Disease Progression. Toxins 2018, 10, 300. [Google Scholar] [CrossRef]
- Parker, B.J.; Wearsch, P.A.; Veloo, A.C.M.; Rodriguez-Palacios, A. The Genus Alistipes: Gut Bacteria With Emerging Implications to Inflammation, Cancer, and Mental Health. Front. Immunol. 2020, 11, 906. [Google Scholar] [CrossRef]
- Dithmer, S.; Blasig, I.E.; Fraser, P.A.; Qin, Z.; Haseloff, R.F. The Basic Requirement of Tight Junction Proteins in Blood-Brain Barrier Function and Their Role in Pathologies. Int. J. Mol. Sci. 2024, 25, 5601. [Google Scholar] [CrossRef]
- Kadry, H.; Noorani, B.; Cucullo, L. A blood-brain barrier overview on structure, function, impairment, and biomarkers of integrity. Fluids Barriers CNS 2020, 17, 69. [Google Scholar] [CrossRef] [PubMed]
- Yu, K.; Chen, L.; Tang, Y.; Ma, A.; Zhu, W.; Wang, H.; Tang, X.; Li, Y.; Li, J. Enhanced thermostability of nattokinase by rational design of disulfide bond. Microb. Cell Fact. 2025, 24, 51. [Google Scholar] [CrossRef]
- Shi, Z.; Zhu, L.; Li, T.; Tang, X.; Xiang, Y.; Han, X.; Xia, L.; Zeng, L.; Nie, J.; Huang, Y.; et al. Neuroprotective Mechanisms of Lycium barbarum Polysaccharides Against Ischemic Insults by Regulating NR2B and NR2A Containing NMDA Receptor Signaling Pathways. Front. Cell. Neurosci. 2017, 11, 288. [Google Scholar] [CrossRef]









| Index Component | Standard Curve | R2 | Content |
|---|---|---|---|
| Nattokinase | Y = 0.1688 X + 225.38 | 0.9961 | 6645.3673 ± 109.6755 IU/g |
| Daidzin | Y = 15,120,363 X + 837109 | 0.9995 | 0.9571 ± 0.0070 mg/g |
| Glycitin | Y = 16,289,055 X − 53428 | 0.9996 | 0.1160 ± 0.0055 mg/g |
| Genistin | Y = 21,451,262 X − 548713 | 0.9996 | 0.9716 ± 0.0166 mg/g |
| Daidzein | Y = 30,171,512 X − 31744 | 0.9995 | 0.0332 ± 0.0015 mg/g |
| Genistein | Y = 31,608,972 X − 92168 | 0.9997 | 0.0433 ± 0.0019 mg/g |
| Ginsenoside Rg1 | Y = 1,729,219 X − 38244 | 0.9996 | 0.3261 ± 0.0077 mg/g |
| Ginsenoside Rb1 | Y = 1,080,774 X − 11421 | 0.9997 | 0.2729 ± 0.0044 mg/g |
| Ginsenoside Rc | Y = 1,318,088 X − 10598 | 0.9995 | 0.0942 ± 0.0022 mg/g |
| Score | Degree of Injury | Morphological Characteristics |
|---|---|---|
| 0 | Normal | The neurons displayed intact morphology and orderly arrangement, with clearly visible nuclei and distinct nucleoli. |
| 1 | Mild | A small number of neurons were damaged (<25%), characterized by slight nuclear pyknosis, with the cells arranged in a basically orderly manner. |
| 2 | Moderate | A portion of neurons were damaged (25–50%), characterized by partial nuclear pyknosis and karyolysis, with disordered cell arrangement. |
| 3 | Severe | A large number of neurons were damaged (>50%), characterized by widespread nuclear pyknosis and nuclear fragmentation, indistinct cell outlines, and marked cellular edema and vacuolization. |
Disclaimer/Publisher’s Note: The statements, opinions and data contained in all publications are solely those of the individual author(s) and contributor(s) and not of MDPI and/or the editor(s). MDPI and/or the editor(s) disclaim responsibility for any injury to people or property resulting from any ideas, methods, instructions or products referred to in the content. |
© 2026 by the authors. Licensee MDPI, Basel, Switzerland. This article is an open access article distributed under the terms and conditions of the Creative Commons Attribution (CC BY) license.
Share and Cite
Li, Z.; Wang, H.; Yuan, H.; Zhang, Y.; Yang, B.; Ji, G.; Yao, Z.; Kuang, M.; Wu, X.; Wang, S.; et al. Investigating the Protective Mechanisms of Ginseng-Natto Composite Fermentation Products in Alzheimer’s Disease: A Gut Microbiota and Metabolomic Approach. Pharmaceuticals 2026, 19, 123. https://doi.org/10.3390/ph19010123
Li Z, Wang H, Yuan H, Zhang Y, Yang B, Ji G, Yao Z, Kuang M, Wu X, Wang S, et al. Investigating the Protective Mechanisms of Ginseng-Natto Composite Fermentation Products in Alzheimer’s Disease: A Gut Microbiota and Metabolomic Approach. Pharmaceuticals. 2026; 19(1):123. https://doi.org/10.3390/ph19010123
Chicago/Turabian StyleLi, Zhimeng, He Wang, Huiyang Yuan, Yue Zhang, Bo Yang, Guoxin Ji, Zhuangzhuang Yao, Mingfang Kuang, Xian Wu, Shumin Wang, and et al. 2026. "Investigating the Protective Mechanisms of Ginseng-Natto Composite Fermentation Products in Alzheimer’s Disease: A Gut Microbiota and Metabolomic Approach" Pharmaceuticals 19, no. 1: 123. https://doi.org/10.3390/ph19010123
APA StyleLi, Z., Wang, H., Yuan, H., Zhang, Y., Yang, B., Ji, G., Yao, Z., Kuang, M., Wu, X., Wang, S., & Wang, H. (2026). Investigating the Protective Mechanisms of Ginseng-Natto Composite Fermentation Products in Alzheimer’s Disease: A Gut Microbiota and Metabolomic Approach. Pharmaceuticals, 19(1), 123. https://doi.org/10.3390/ph19010123

