Scutellarein from Erigeron breviscapus Inhibits Apoptosis-Mediated Epithelial Barrier Disruption and Alleviates Cigarette Smoke-Induced Lung Injury
Abstract
1. Introduction
2. Results
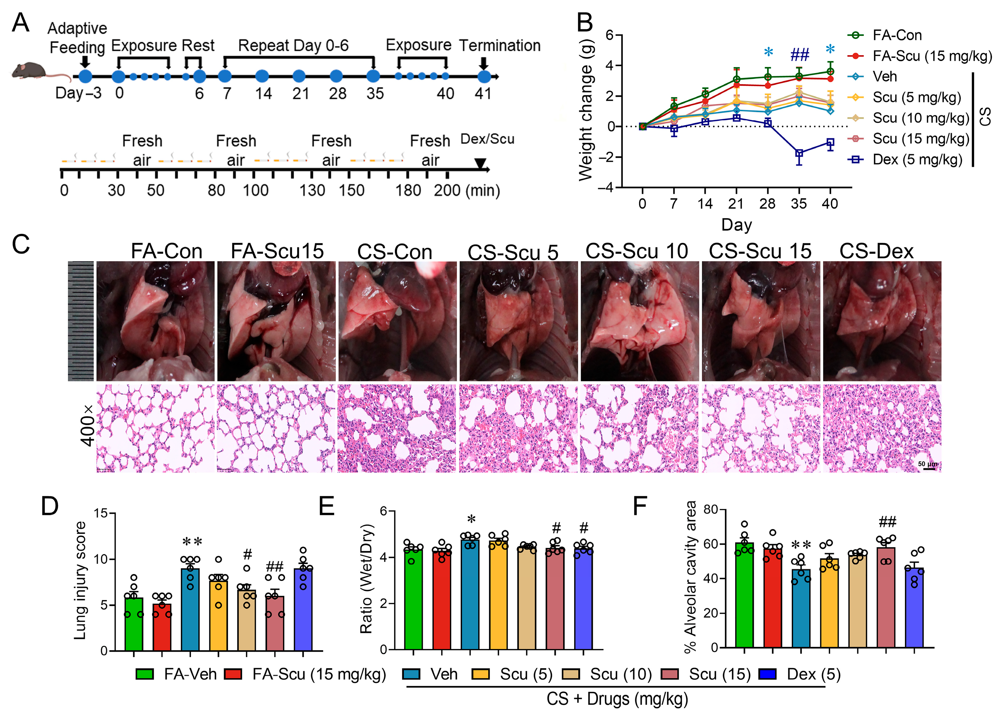
2.1. Scu Alleviates Lung Injury in CS-Exposed Mice
2.2. Scu Mitigates CS-Induced Inflammation
2.3. Scu Suppresses Proinflammation Response and Ameliorates CS Condensate (CSC)-Disrupted Epithelial Barrier in Respiratory Epithelial Cells
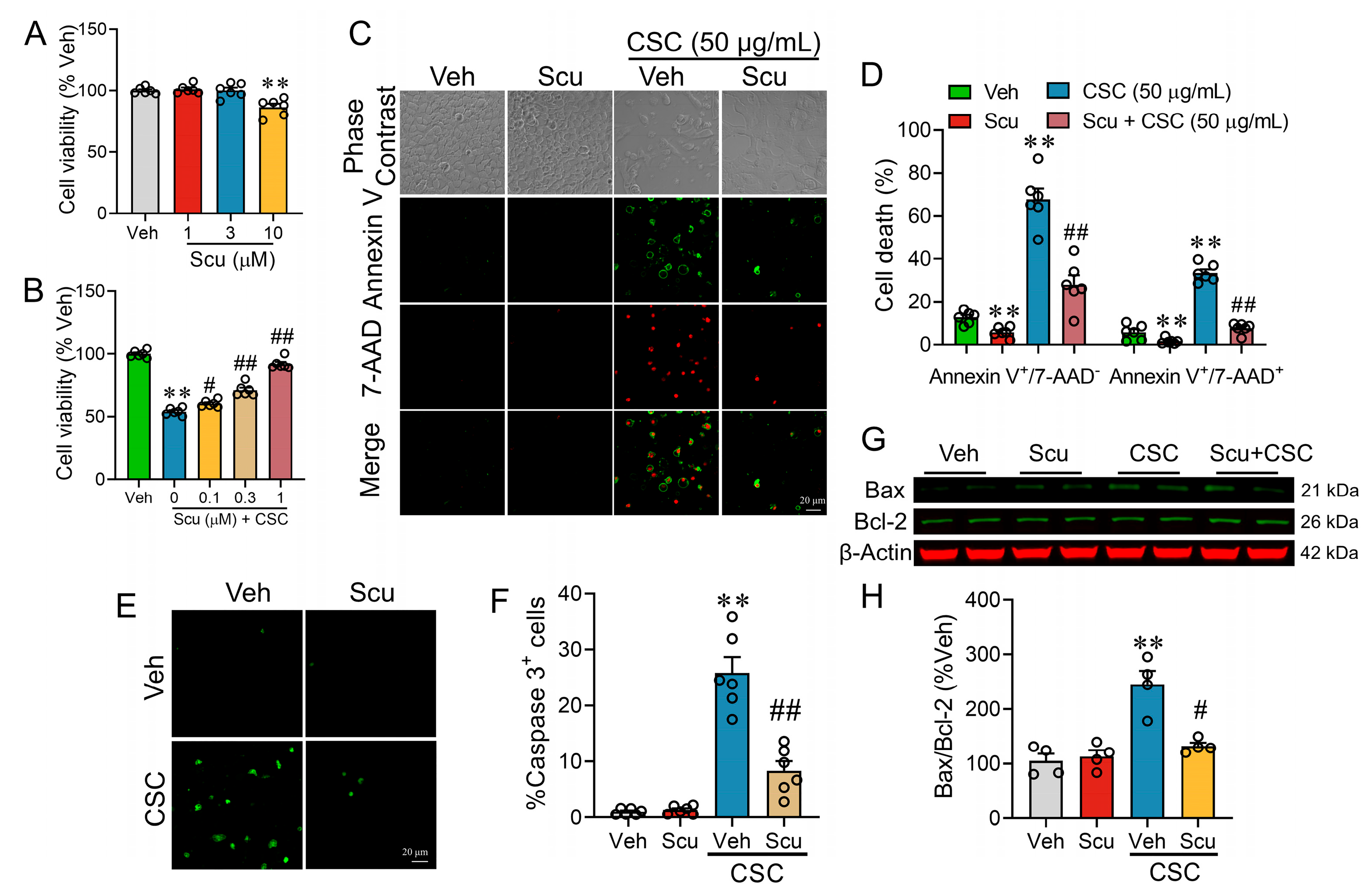
2.4. Scu Alleviates Apoptotic Cell Death in Respiratory Epithelial Cells Induced by CSC
2.5. Scu Alleviates CSC-Induced Oxidative Stress
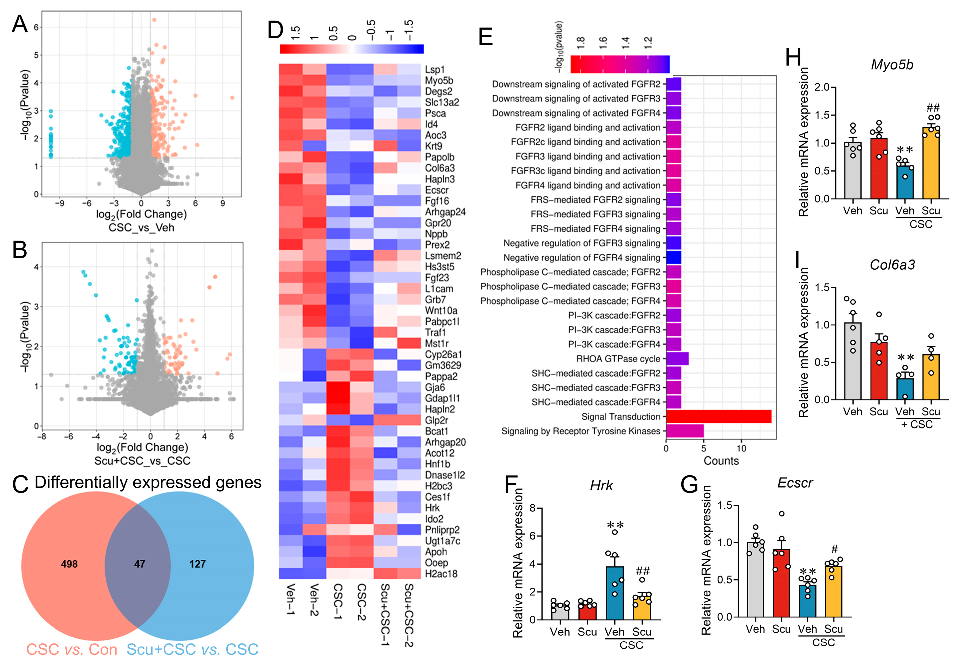
2.6. Scu Suppresses CSC-Induced Apoptosis via Inflammation- and Apoptosis-Related Genes, Restores PI3K/AKT/mTOR Pathway
3. Discussion
4. Materials and Methods
4.1. Materials
4.2. Establishment of CS-Induced Lung Injury Model in Mice
4.3. Measurement of Pulmonary Wet–Dry Weight Ratio
4.4. Hematoxylin and Eosin (H&E) Staining
4.5. Collection of Mouse BALF and Inflammatory Cell Counting
4.6. Enzyme-Linked Immunosorbent Assay (ELISA)
4.7. RNA Extraction and Real-Time Quantitative PCR
4.8. Cell Culture
4.9. Preparation of Cigarette Smoke Condensate (CSC)
4.10. Cell Viability Assay
4.11. Determination of ROS Levels
4.12. Caspase-3 Activity Assessment
4.13. Western Blot Analysis
4.14. Apoptosis Detection
4.15. Immunofluorescence Labeling
4.16. Transepithelial Electrical Resistance Measurement
4.17. Dextran Permeability Assay
4.18. RNA-Sequencing and Data Analysis
4.18.1. RNA-Seq Library Construction and Sequencing
4.18.2. Statistics and Functional Annotation of the Differentially Expressed Genes (DEGs)
4.19. Data Analysis
5. Conclusions
Supplementary Materials
Author Contributions
Funding
Institutional Review Board Statement
Informed Consent Statement
Data Availability Statement
Conflicts of Interest
Abbreviations
| AECs | Alveolar epithelial cells |
| AKT | Protein kinase B (PKB) |
| ALI | Acute lung injury |
| Arhgap24 | Rho GTPase activating protein 24 |
| BALF | Bronchoalveolar lavage fluid |
| CCL2 | C-C motif chemokine ligand 2 |
| CMC-Na | Carboxymethylcellulose sodium |
| Col6a3 | Collagen, type VI, alpha 3 |
| COPD | Chronic obstructive pulmonary disease |
| CS | Cigarette smoke |
| CSC | Cigarette smoke condensate |
| CXCL1 | C-X-C motif chemokine ligand 1 |
| CXCL8 | C-X-C motif chemokine ligand 8 |
| DEGs | Differentially expressed genes |
| Dex | Dexamethasone |
| D/F12 | DMEM/F12 |
| DMSO | Dimethyl sulfoxide |
| ELISA | Enzyme-linked immunosorbent assay |
| Ecscr | Endothelial cell surface expressed chemotaxis and apoptosis regulator |
| FBS | Fetal bovine serum |
| Glp2r | Glucagon-like peptide 2 receptor |
| Grb7 | Growth factor receptor bound protein 7 |
| H2DCFDA | 2′,7′-dichlorofluorescein diacetate |
| Hrk | Harakiri, BCL2 interacting protein (contains only BH3 domain) |
| H&E | Hematoxylin and eosin |
| Id4 | Inhibitor of DNA binding 4 |
| IL-1β | Interleukin-1β |
| IL-6 | Interleukin-6 |
| ITS | Insulin–transferrin–selenium |
| LPS | Lipopolysaccharide |
| MCP-1 | Monocyte chemoattractant protein-1 |
| MLE-12 | Murine lung epithelial-12 |
| MPO | Myeloperoxidase |
| Mst1r | Macrophage stimulating 1 receptor (c-met-related tyrosine kinase) |
| mTOR | Mechanistic target of rapamycin |
| MTT | Methylthiazolyldiphenyl-tetrazolium |
| Myo5b | Myosin VB |
| PBS | Phosphate-buffered saline |
| Pd | Permeability coefficient |
| PI3K | Phosphatidylinositol 3-kinase |
| PLC | phospholipase C |
| P/S | Penicillin/streptomycin |
| PS | Phospholipid |
| Psca | Prostate stem cell antigen |
| qPCR | Quantitative real-time PCR |
| ROS | Reactive oxygen species |
| Scu | Scutellarein |
| TCM | Traditional Chinese medicine |
| TEER | Trans epithelial electric resistance |
| TNF-α | Tumor necrosis factor-α |
| Traf1 | TNF receptor-associated factor 1 |
| WBCs | White blood cells |
| ZO-1 | Zonula occludens-1 |
References
- Ma, C.; Heiland, E.G.; Li, Z.; Zhao, M.; Liang, Y.; Xi, B. Global trends in the prevalence of secondhand smoke exposure among adolescents aged 12-16 years from 1999 to 2018: An analysis of repeated cross-sectional surveys. Lancet Glob. Health 2021, 9, e1667–e1678. [Google Scholar] [CrossRef] [PubMed]
- IARC Working Group on the Evaluation of Carcinogenic Risks to Humans. Personal Habits and Indoor Combustions; International Agency for Research on Cancer: Lyon, France, 2012. [Google Scholar]
- Guo, J.H.; Thuong, L.H.H.; Jiang, Y.J.; Huang, C.L.; Huang, Y.W.; Cheng, F.J.; Liu, P.I.; Liu, C.L.; Huang, W.C.; Tang, C.H. Cigarette smoke promotes IL-6-dependent lung cancer migration and osteolytic bone metastasis. Int. J. Biol. Sci. 2024, 20, 3257–3268. [Google Scholar] [CrossRef]
- Vij, N.; Chandramani-Shivalingappa, P.; Van Westphal, C.; Hole, R.; Bodas, M. Cigarette smoke-induced autophagy impairment accelerates lung aging, COPD-emphysema exacerbations and pathogenesis. Am. J. Physiol. Cell Physiol. 2018, 314, C73–C87. [Google Scholar] [CrossRef]
- Aghapour, M.; Raee, P.; Moghaddam, S.J.; Hiemstra, P.S.; Heijink, I.H. Airway Epithelial Barrier Dysfunction in Chronic Obstructive Pulmonary Disease: Role of Cigarette Smoke Exposure. Am. J. Respir. Cell Mol. Biol. 2018, 58, 157–169. [Google Scholar] [CrossRef]
- Katzen, J.; Beers, M.F. Contributions of alveolar epithelial cell quality control to pulmonary fibrosis. J. Clin. Investig. 2020, 130, 5088–5099. [Google Scholar] [CrossRef]
- Xiang, L.; Gao, Y.; Chen, S.; Sun, J.; Wu, J.; Meng, X. Therapeutic potential of Scutellaria baicalensis Georgi in lung cancer therapy. Phytomedicine 2022, 95, 153727. [Google Scholar] [CrossRef] [PubMed]
- Li, C.; Liu, J.; Zhang, C.; Li, F.; Duan, N.; Zhang, Z. Oroxin B prevented sepsis-evoked acute lung injury by promoting M2 macrophage polarization through the TLR4/NF-kappaB axis. Histol. Histopathol. 2025, 40, 18916. [Google Scholar] [CrossRef]
- Yu, G.; Shi, Y.; Cong, S.; Wu, C.; Liu, J.; Zhang, Y.; Liu, H.; Liu, X.; Deng, H.; Tan, Z.; et al. Synthesis and evaluation of butylphthalide-scutellarein hybrids as multifunctional agents for the treatment of Alzheimer’s disease. Eur. J. Med. Chem. 2024, 265, 116099. [Google Scholar] [CrossRef]
- Li, X.; Zhang, X.; Kang, Y.; Cai, M.; Yan, J.; Zang, C.; Gao, Y.; Qi, Y. Scutellarein Suppresses the Production of ROS and Inflammatory Mediators of LPS-Activated Bronchial Epithelial Cells and Attenuates Acute Lung Injury in Mice. Antioxidants 2024, 13, 710. [Google Scholar] [CrossRef] [PubMed]
- Park, M.Y.; Ha, S.E.; Kim, H.H.; Bhosale, P.B.; Abusaliya, A.; Jeong, S.H.; Park, J.S.; Heo, J.D.; Kim, G.S. Scutellarein Inhibits LPS-Induced Inflammation through NF-kappaB/MAPKs Signaling Pathway in RAW264.7 Cells. Molecules 2022, 27, 3782. [Google Scholar] [CrossRef]
- Miao, K.; Pan, T.; Mou, Y.; Zhang, L.; Xiong, W.; Xu, Y.; Yu, J.; Wang, Y. Scutellarein inhibits BLM-mediated pulmonary fibrosis by affecting fibroblast differentiation, proliferation, and apoptosis. Ther. Adv. Chronic Dis. 2020, 11, 2040622320940185. [Google Scholar] [CrossRef]
- Liao, H.; Ye, J.; Gao, L.; Liu, Y. The main bioactive compounds of Scutellaria baicalensis Georgi. for alleviation of inflammatory cytokines: A comprehensive review. Biomed. Pharmacother. 2021, 133, 110917. [Google Scholar] [CrossRef]
- Tang, Q.; Jia, H.; Qin, X.; Lu, Z.; Huang, W.; Wang, Y.; Cao, Z. Scutellarein ameliorates dextran sulfate sodium-induced ulcerative colitis by inhibiting colonic epithelial cell proinflammation and barrier disruption. Front. Pharmacol. 2024, 15, 1479441. [Google Scholar] [CrossRef]
- Wang, Y.; Tan, L.; Jiao, K.; Xue, C.; Tang, Q.; Jiang, S.; Ren, Y.; Chen, H.; El-Aziz, T.M.A.; Abdelazeem, K.N.M.; et al. Scutellarein attenuates atopic dermatitis by selectively inhibiting transient receptor potential vanilloid 3 channels. Br. J. Pharmacol. 2022, 179, 4792–4808. [Google Scholar] [CrossRef]
- Aoshiba, K.; Nagai, A. Oxidative stress, cell death, and other damage to alveolar epithelial cells induced by cigarette smoke. Tob. Induc. Dis. 2003, 1, 219–226. [Google Scholar] [CrossRef]
- Shi, J.; Barakat, M.; Chen, D.; Chen, L. Bicellular Tight Junctions and Wound Healing. Int. J. Mol. Sci. 2018, 19, 3862. [Google Scholar] [CrossRef] [PubMed]
- Demedts, I.K.; Demoor, T.; Bracke, K.R.; Joos, G.F.; Brusselle, G.G. Role of apoptosis in the pathogenesis of COPD and pulmonary emphysema. Respir. Res. 2006, 7, 53. [Google Scholar] [CrossRef] [PubMed]
- Abbady, A.Q.; Twair, A.; Ali, B.; Murad, H. Characterization of Annexin V Fusion with the Superfolder GFP in Liposomes Binding and Apoptosis Detection. Front. Physiol. 2017, 8, 317. [Google Scholar] [CrossRef] [PubMed]
- Crowley, L.C.; Marfell, B.J.; Scott, A.P.; Waterhouse, N.J. Quantitation of Apoptosis and Necrosis by Annexin V Binding, Propidium Iodide Uptake, and Flow Cytometry. Cold Spring Harb. Protoc. 2016, 2016, pdb-prot087288. [Google Scholar] [CrossRef]
- Zembruski, N.C.; Stache, V.; Haefeli, W.E.; Weiss, J. 7-Aminoactinomycin D for apoptosis staining in flow cytometry. Anal. Biochem. 2012, 429, 79–81. [Google Scholar] [CrossRef]
- Jiang, L.; Tixeira, R.; Caruso, S.; Atkin-Smith, G.K.; Baxter, A.A.; Paone, S.; Hulett, M.D.; Poon, I.K. Monitoring the progression of cell death and the disassembly of dying cells by flow cytometry. Nat. Protoc. 2016, 11, 655–663. [Google Scholar] [CrossRef] [PubMed]
- Glaviano, A.; Foo, A.S.C.; Lam, H.Y.; Yap, K.C.H.; Jacot, W.; Jones, R.H.; Eng, H.; Nair, M.G.; Makvandi, P.; Geoerger, B.; et al. PI3K/AKT/mTOR signaling transduction pathway and targeted therapies in cancer. Mol. Cancer 2023, 22, 138. [Google Scholar] [CrossRef]
- Schultze, S.M.; Hemmings, B.A.; Niessen, M.; Tschopp, O. PI3K/AKT, MAPK and AMPK signalling: Protein kinases in glucose homeostasis. Expert Rev. Mol. Med. 2012, 14, e1. [Google Scholar] [CrossRef] [PubMed]
- Toledo, A.C.; Magalhaes, R.M.; Hizume, D.C.; Vieira, R.P.; Biselli, P.J.; Moriya, H.T.; Mauad, T.; Lopes, F.D.; Martins, M.A. Aerobic exercise attenuates pulmonary injury induced by exposure to cigarette smoke. Eur. Respir. J. 2012, 39, 254–264. [Google Scholar] [CrossRef]
- Hartmann, C.; Hafner, S.; Scheuerle, A.; Moller, P.; Huber-Lang, M.; Jung, B.; Nubaum, B.; McCook, O.; Groger, M.; Wagner, F.; et al. The Role of Cystathionine-gamma-Lyase In Blunt Chest Trauma in Cigarette Smoke Exposed Mice. Shock 2017, 47, 491–499. [Google Scholar] [CrossRef]
- Ypsilantis, P.; Politou, M.; Anagnostopoulos, C.; Tsigalou, C.; Kambouromiti, G.; Kortsaris, A.; Simopoulos, C. Effects of cigarette smoke exposure and its cessation on body weight, food intake and circulating leptin, and ghrelin levels in the rat. Nicotine Tob. Res. 2013, 15, 206–212. [Google Scholar] [CrossRef][Green Version]
- Liu, P.; Chen, C.; Lin, Y.; Lin, C.; Tsai, W.; Tsai, Y.; Lin, G.; Chen, Y.; Wang, S.; Sun, R.; et al. RNF128 regulates neutrophil infiltration and myeloperoxidase functions to prevent acute lung injury. Cell Death Dis. 2023, 14, 369. [Google Scholar] [CrossRef] [PubMed]
- Kosmider, B.; Messier, E.M.; Chu, H.W.; Mason, R.J. Human alveolar epithelial cell injury induced by cigarette smoke. PLoS ONE 2011, 6, e26059. [Google Scholar] [CrossRef]
- Herrero, R.; Sanchez, G.; Lorente, J.A. New insights into the mechanisms of pulmonary edema in acute lung injury. Ann. Transl. Med. 2018, 6, 32. [Google Scholar] [CrossRef]
- Li, J.; Qi, Z.; Li, D.; Huang, X.; Qi, B.; Feng, J.; Qu, J.; Wang, X. Alveolar epithelial glycocalyx shedding aggravates the epithelial barrier and disrupts epithelial tight junctions in acute respiratory distress syndrome. Biomed. Pharmacother. 2021, 133, 111026. [Google Scholar] [CrossRef]
- Tao, Z.; Jie, Y.; Mingru, Z.; Changping, G.; Fan, Y.; Haifeng, W.; Yuelan, W. The Elk1/MMP-9 axis regulates E-cadherin and occludin in ventilator-induced lung injury. Respir. Res. 2021, 22, 233. [Google Scholar] [CrossRef]
- Lock, J.G.; Stow, J.L. Rab11 in recycling endosomes regulates the sorting and basolateral transport of E-cadherin. Mol. Biol. Cell 2005, 16, 1744–1755. [Google Scholar] [CrossRef]
- Murakami, T.; Felinski, E.A.; Antonetti, D.A. Occludin phosphorylation and ubiquitination regulate tight junction trafficking and vascular endothelial growth factor-induced permeability. J. Biol. Chem. 2009, 284, 21036–21046. [Google Scholar] [CrossRef]
- Li, Y.; Hecht, S.S. Carcinogenic components of tobacco and tobacco smoke: A 2022 update. Food Chem. Toxicol. 2022, 165, 113179. [Google Scholar] [CrossRef] [PubMed]
- Smith, L.A.; Paszkiewicz, G.M.; Hutson, A.D.; Pauly, J.L. Inflammatory response of lung macrophages and epithelial cells to tobacco smoke: A literature review of ex vivo investigations. Immunol. Res. 2010, 46, 94–126. [Google Scholar] [CrossRef] [PubMed]
- Chang, T.S.; Lin, J.J.; Cheng, K.C.; Su, J.H.; She, Y.Y.; Wu, Y.J. 11-epi-Sinulariolide Acetate-induced Apoptosis in Oral Cancer Cells Is Regulated by FOXO Through Inhibition of PI3K/AKT Pathway. Anticancer. Res. 2023, 43, 2625–2634. [Google Scholar] [CrossRef] [PubMed]
- Xing, H.; Bai, X.; Pei, X.; Zhang, Y.; Zhang, X.; Chen, S.; Li, D.; Lv, B.; Wang, X.; Wu, X. Synergistic anti-oxidative/anti-inflammatory treatment for acute lung injury with selenium based chlorogenic acid nanoparticles through modulating Mapk8ip1/MAPK and Itga2b/PI3k-AKT axis. J. Nanobiotechnol. 2025, 23, 37. [Google Scholar] [CrossRef]
- Song, Q.X.; Sun, Y.; Deng, K.; Mei, J.Y.; Chermansky, C.J.; Damaser, M.S. Potential role of oxidative stress in the pathogenesis of diabetic bladder dysfunction. Nat. Rev. Urol. 2022, 19, 581–596. [Google Scholar] [CrossRef]
- Wang, H.; Chen, Y.; Yuan, Q.; Chen, L.; Dai, P.; Li, X. HRK inhibits colorectal cancer cells proliferation by suppressing the PI3K/AKT/mTOR pathway. Front. Oncol. 2022, 12, 1053510. [Google Scholar] [CrossRef]
- Gupta, A.; Yadav, S.; Pt, A.; Mishra, J.; Samaiya, A.; Panday, R.K.; Shukla, S. The HNRNPA2B1-MST1R-Akt axis contributes to epithelial-to-mesenchymal transition in head and neck cancer. Lab. Investig. 2020, 100, 1589–1601. [Google Scholar] [CrossRef]
- Akakabe, Y.; Koide, M.; Kitamura, Y.; Matsuo, K.; Ueyama, T.; Matoba, S.; Yamada, H.; Miyata, K.; Oike, Y.; Ikeda, K. Ecscr regulates insulin sensitivity and predisposition to obesity by modulating endothelial cell functions. Nat. Commun. 2013, 4, 2389. [Google Scholar] [CrossRef]
- Feng, G.; Qin, L.; Liao, Z.; Xiao, X.; Li, B.; Cui, W.; Liang, L.; Mo, Y.; Huang, G.; Li, P.; et al. Knockdown Rab11-FIP2 inhibits migration and invasion of nasopharyngeal carcinoma via suppressing Rho GTPase signaling. J. Cell Biochem. 2020, 121, 1072–1086. [Google Scholar] [CrossRef] [PubMed]
- National Institutes of Health. Guide for the Care and Use of Laboratory Animals. 1978. Available online: https://grants.nih.gov/grants/olaw/guide-for-the-care-and-use-of-laboratory-animals.pdf (accessed on 12 December 2025).
- Percie du Sert, N.; Hurst, V.; Ahluwalia, A.; Alam, S.; Avey, M.T.; Baker, M.; Browne, W.J.; Clark, A.; Cuthill, I.C.; Dirnagl, U.; et al. The ARRIVE guidelines 2.0: Updated guidelines for reporting animal research. Br. J. Pharmacol. 2020, 177, 3617–3624. [Google Scholar] [CrossRef] [PubMed]
- Zhang, X.; Hartmann, P. How to calculate sample size in animal and human studies. Front. Med. 2023, 10, 1215927. [Google Scholar] [CrossRef]
- Shu, J.; Li, D.; Ouyang, H.; Huang, J.; Long, Z.; Liang, Z.; Chen, Y.; Chen, Y.; Zheng, Q.; Kuang, M.; et al. Comparison and evaluation of two different methods to establish the cigarette smoke exposure mouse model of COPD. Sci. Rep. 2017, 7, 15454. [Google Scholar] [CrossRef]
- Zuo, J.; Hu, Z.; Liu, T.; Chen, C.; Tao, Z.; Chen, S.; Li, F. Calpeptin attenuates cigarette smoke-induced pulmonary inflammation via suppressing calpain/IkappaBalpha signaling in mice and BEAS-2B cells. Pathol. Res. Pract. 2018, 214, 1199–1209. [Google Scholar] [CrossRef]
- Jiang, S.; Wang, Y.; Ren, Y.; Tang, Q.; Xue, C.; Wang, Z.; Zhang, Q.; Hu, Y.; Wang, H.; Zhao, F.; et al. TRPC6 suppresses liver fibrosis by inhibiting hepatic stellate cell activation via CaMK4-CREB pathway. Br. J. Pharmacol. 2025, 182, 5004–5022. [Google Scholar] [CrossRef]
- Gibson-Corley, K.N.; Olivier, A.K.; Meyerholz, D.K. Principles for valid histopathologic scoring in research. Vet. Pathol. 2013, 50, 1007–1015. [Google Scholar] [CrossRef]
- Van Hoecke, L.; Job, E.R.; Saelens, X.; Roose, K. Bronchoalveolar Lavage of Murine Lungs to Analyze Inflammatory Cell Infiltration. J. Vis. Exp. 2017, 123, 55398. [Google Scholar] [CrossRef]
- Lewczuk, A.; Boratynska-Jasinska, A.; Charzewski, L.; Beresewicz-Haller, M.; Zablocka, B. Integrated computational and experimental approach to identify Nrf2-regulated molecular targets in cerebral ischemia. Pharmacol. Rep. 2025, 77, 1639–1656. [Google Scholar] [CrossRef]
- Zhang, J.; Bai, R.; Li, M.; Ye, H.; Wu, C.; Wang, C.; Li, S.; Tan, L.; Mai, D.; Li, G.; et al. Excessive miR-25-3p maturation via N(6)-methyladenosine stimulated by cigarette smoke promotes pancreatic cancer progression. Nat. Commun. 2019, 10, 1858. [Google Scholar] [CrossRef]
- Gao, S.; Chen, K.; Zhao, Y.; Rich, C.B.; Chen, L.; Li, S.J.; Toselli, P.; Stone, P.; Li, W. Transcriptional and posttranscriptional inhibition of lysyl oxidase expression by cigarette smoke condensate in cultured rat fetal lung fibroblasts. Toxicol. Sci. 2005, 87, 197–203. [Google Scholar] [CrossRef]
- Messner, B.; Frotschnig, S.; Steinacher-Nigisch, A.; Winter, B.; Eichmair, E.; Gebetsberger, J.; Schwaiger, S.; Ploner, C.; Laufer, G.; Bernhard, D. Apoptosis and necrosis: Two different outcomes of cigarette smoke condensate-induced endothelial cell death. Cell Death Dis. 2012, 3, e424. [Google Scholar] [CrossRef] [PubMed]
- Jiang, T.; Peng, L.; Wang, Q.; Huang, B.; Peng, D.; Men, L.; Jiang, Y.; Zhu, M.; Wang, M.; Lin, L.; et al. Cirsiliol regulates mitophagy in colon cancer cells via STAT3 signaling. Cancer Cell Int. 2022, 22, 304. [Google Scholar] [CrossRef]
- Li, S.; Zhao, F.; Tang, Q.; Xi, C.; He, J.; Wang, Y.; Zhu, M.X.; Cao, Z. Sarco/endoplasmic reticulum Ca2+ -ATPase (SERCA2b) mediates oxidation-induced endoplasmic reticulum stress to regulate neuropathic pain. Br. J. Pharmacol. 2022, 179, 2016–2036. [Google Scholar] [CrossRef] [PubMed]
- Srinivasan, B.; Kolli, A.R.; Esch, M.B.; Abaci, H.E.; Shuler, M.L.; Hickman, J.J. TEER measurement techniques for in vitro barrier model systems. J. Lab. Autom. 2015, 20, 107–126. [Google Scholar] [CrossRef] [PubMed]
- Yang, Y.J.; Kim, M.J.; Lee, H.J.; Lee, W.Y.; Yang, J.H.; Kim, H.H.; Shim, M.S.; Heo, J.W.; Son, J.D.; Kim, W.H.; et al. Ziziphus jujuba Miller Ethanol Extract Restores Disrupted Intestinal Barrier Function via Tight Junction Recovery and Reduces Inflammation. Antioxidants 2024, 13, 575. [Google Scholar] [CrossRef]
- Ren, K.; Niu, B.; Liang, H.; Xi, C.; Song, M.; Chen, J.; Zhao, F.; Cao, Z. Zhichuanling injection improves bronchial asthma by attenuation airway inflammation and epithelia-mesenchymal transition. J. Ethnopharmacol. 2025, 344, 119540. [Google Scholar] [CrossRef]
- Yang, H.X.; Liu, Q.P.; Zhou, Y.X.; Chen, Y.Y.; An, P.; Xing, Y.Z.; Zhang, L.; Jia, M.; Zhang, H. Forsythiasides: A review of the pharmacological effects. Front. Cardiovasc. Med. 2022, 9, 971491. [Google Scholar] [CrossRef]








| Genes | Sense (5′−3′) | Anti-Sense (5′−3′) | Accession Number |
|---|---|---|---|
| mGapdh | CATCTTCCAGGAGCGAGACC | GAAGGGGCGGAGATGATGAC | NM_001411840.1 |
| mIl1b | GAAATGCCACCTTTTGACAGTG | TGGATGCTCTCATCAGGACAG | NM_008361.4 |
| mCxcl1 | CTGGGATTCACCTCAAGAACATC | CAGGGTCAAGGCAAGCCTC | NM_008176.3 |
| mTnf | CCCTCACACTCAGATCATCTTCT | GCTACGACGTGGGCTACAG | NM_013693.3 |
| mMcp1 | TTAAAAACCTGGATCGGAACCAA | GCATTAGCTTCAGATTTACGGGT | NM_011333.3 |
| mMmp9 | GCAGAGGCATACTTGTACCG | TGATGTTATGATGGTCCCACTTG | NM_013599.5 |
| mHrk | CGGAGTGTAAAGACCCACCC | ATAGCATTGGGGTGGCTAGC | [52] |
| mMst1r | CAAGTCTCTGAGTCGCATTA | CAGGATGTTTGGGTGATGTA | NM_001287261.2 |
| mGlp2r | TTGGAGTGTTGGAGGGATGTG | CTGAGCCAAGCAGTGTCTGT | NM_175681.3 |
| mId4 | AGGGTGACAGCATTCTCTGC | CGGGTGGCTTGTTC TCTTA | NM_031166.3 |
| mTraf1 | AGATCACCAATGTCACCAAGC | CATCCCCGTTCAGGTACAAG | NM_009421.4 |
| mEcscr | GCATCTGAGGCTGCATACCA | GGTGTCACAGGCTGATTGGA | NM_001033141.2 |
| mCol6a3 | CCTCTTGGAGTGCTGGGAAG | GGCTCTTTCATCTGCACCCT | NM_001243008.1 |
| mGrb7 | ACAAACAGGCATATCCCATGAAG | TAGAGGCCAGATCGACGCA | NM_010346.2 |
| mMyo5b | CTCTACACCCGGTACACAAGG | CAGTGAGGTCGTTTTCTCCTAC | NM_201600.2 |
| mArhgap24 | AGTTTCCAGCCTGAAGCAGGAG | GTTCGTCATGGAGGCTCAGCAT | NM_001286468.1 |
| mPsca | CCTGCATCCAGGTGCT | GATAACTGTCACGAGTCCAA | NM_028216.2 |
Disclaimer/Publisher’s Note: The statements, opinions and data contained in all publications are solely those of the individual author(s) and contributor(s) and not of MDPI and/or the editor(s). MDPI and/or the editor(s) disclaim responsibility for any injury to people or property resulting from any ideas, methods, instructions or products referred to in the content. |
© 2026 by the authors. Licensee MDPI, Basel, Switzerland. This article is an open access article distributed under the terms and conditions of the Creative Commons Attribution (CC BY) license.
Share and Cite
Xi, C.; Fu, H.; Qin, X.; Wang, Y.; Ren, K.; Song, M.; Liang, H.; Zhao, F.; Cao, Z. Scutellarein from Erigeron breviscapus Inhibits Apoptosis-Mediated Epithelial Barrier Disruption and Alleviates Cigarette Smoke-Induced Lung Injury. Pharmaceuticals 2026, 19, 113. https://doi.org/10.3390/ph19010113
Xi C, Fu H, Qin X, Wang Y, Ren K, Song M, Liang H, Zhao F, Cao Z. Scutellarein from Erigeron breviscapus Inhibits Apoptosis-Mediated Epithelial Barrier Disruption and Alleviates Cigarette Smoke-Induced Lung Injury. Pharmaceuticals. 2026; 19(1):113. https://doi.org/10.3390/ph19010113
Chicago/Turabian StyleXi, Chuchu, Hongrong Fu, Xu Qin, Yujing Wang, Kerui Ren, Mengmeng Song, Huaduan Liang, Fang Zhao, and Zhengyu Cao. 2026. "Scutellarein from Erigeron breviscapus Inhibits Apoptosis-Mediated Epithelial Barrier Disruption and Alleviates Cigarette Smoke-Induced Lung Injury" Pharmaceuticals 19, no. 1: 113. https://doi.org/10.3390/ph19010113
APA StyleXi, C., Fu, H., Qin, X., Wang, Y., Ren, K., Song, M., Liang, H., Zhao, F., & Cao, Z. (2026). Scutellarein from Erigeron breviscapus Inhibits Apoptosis-Mediated Epithelial Barrier Disruption and Alleviates Cigarette Smoke-Induced Lung Injury. Pharmaceuticals, 19(1), 113. https://doi.org/10.3390/ph19010113

