Metabolites from the Dendrobium Endophyte Pseudomonas protegens CM-YJ44 Alleviate Insulin Resistance in HepG2 Cells via the IRS1/PI3K/Akt/GSK3β/GLUT4 Pathway
Abstract
1. Introduction
2. Results
2.1. Establishment of the IR Model
2.2. Glucose Consumption of CM-YJ44 Fermentation Broth on the IR HepG2 Cell
2.3. Effects of CM-YJ44-3 on Blood Glucose, Glycogen, HK, and PK in IR Cells
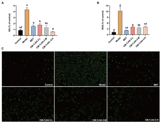
2.4. Effects of CM-YJ44-3 on Generation of ROS and NO
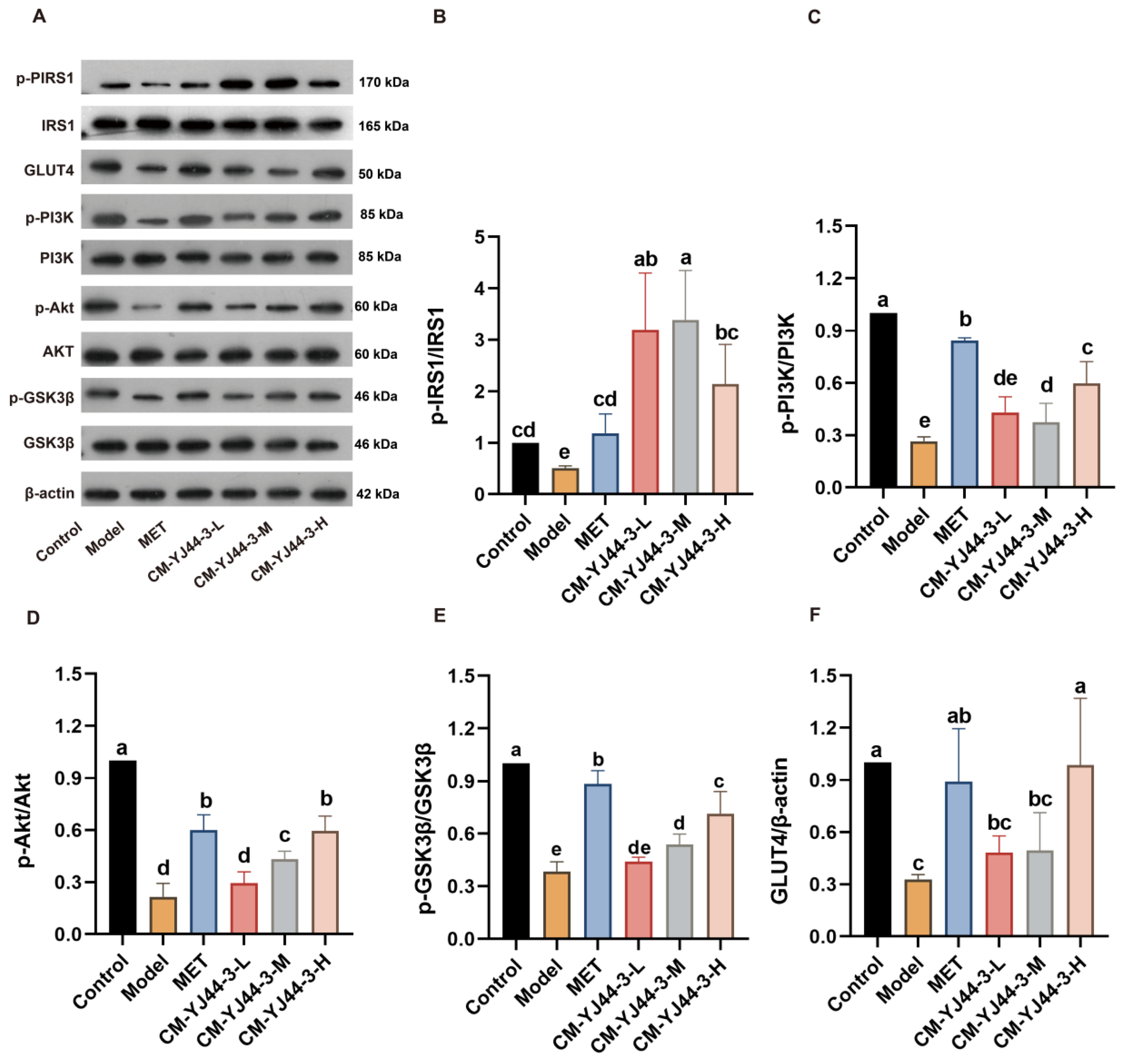
2.5. Effect of CM-YJ44-3 on PI3K/Akt Signaling Pathway
2.6. Effect of CM-YJ44-3 on the Levels of Inflammatory Factors
2.7. Analysis of the Metabolites from CM-YJ44-3
2.8. Molecular Docking
3. Discussion
4. Materials and Methods
4.1. Materials and Reagents
4.2. Preparation of CM-YJ44 Fermentation Broth
4.3. Cell Culture
4.4. Cell Viability
4.5. Establishment of the IR Model and Glucose Consumption of Samples on the IR HepG2 Cell
4.6. Determination of Intracellular Glycogen, HK, and PK
4.7. Determination of Intracellular ROS Levels
4.8. Levels of Determination of Intracellular NO
4.9. Metabolites Identification of CM-YJ44-3
4.9.1. Qualitative Analysis of CM-YJ44-3 Using the QE
4.9.2. Quantitative Analysis of CM-YJ44-3 Using UPLC-MS/MS
4.10. Western Blot Assay
4.11. RNA Isolation and RT-PCR
4.12. Molecular Docking
4.13. Statistical Analysis
5. Conclusions
Supplementary Materials
Author Contributions
Funding
Institutional Review Board Statement
Informed Consent Statement
Data Availability Statement
Acknowledgments
Conflicts of Interest
References
- Wang, J.; Wu, T.; Fang, L.; Liu, C.; Liu, X.; Li, H.; Shi, J.; Li, M.; Min, W. Peptides from walnut (Juglans mandshurica Maxim.) protect hepatic HepG2 cells from high glucose-induced insulin resistance and oxidative stress. Food Funct. 2020, 11, 8112–8121. [Google Scholar] [CrossRef] [PubMed]
- Ren, Q.; Sun, S.; Li, M.; Gao, B.; Zhang, L. Structural characterization and tartary buckwheat polysaccharides alleviate insulin resistance by suppressing SOCS3-induced IRS1 protein degradation. J. Funct. Foods 2022, 89, 104961. [Google Scholar] [CrossRef]
- Zhang, X.G.; Liu, A.X.; Zhang, Y.X.; Zhou, M.Y.; Li, X.Y.; Fu, M.H.; Pan, Y.P.; Xu, J.; Zhang, J.Q. A diarylheptanoid compound from Alpinia officinarum Hance ameliorates high glucose-induced insulin resistance by regulating PI3K/AKT-Nrf2-GSK3β signaling pathways in HepG2 cells. J. Ethnopharmacol. 2022, 295, 115397. [Google Scholar] [CrossRef] [PubMed]
- Han, H.S.; Kang, G.; Kim, J.S.; Choi, B.H.; Koo, S.H. Regulation of glucose metabolism from a liver-centric perspective. Exp. Mol. Med. 2016, 48, e218. [Google Scholar] [CrossRef]
- Stöckli, J.; Fazakerley, D.J.; James, D.E. GLUT4 exocytosis. J. Cell Sci. 2011, 124 Pt 24, 4147–4159. [Google Scholar] [CrossRef]
- Chen, L.; Teng, H.; Cao, H. Chlorogenic acid and caffeic acid from Sonchus oleraceus Linn synergistically attenuate insulin resistance and modulate glucose uptake in HepG2 cells. Food Chem. Toxicol. 2019, 127, 182–187. [Google Scholar] [CrossRef]
- Dagenais, G.R.; Gerstein, H.C.; Holman, R.; Budaj, A.; Escalante, A.; Hedner, T.; Keltai, M.; Lonn, E.; McFarlane, S.; McQueen, M.; et al. Effects of ramipril and rosiglitazone on cardiovascular and renal outcomes in people with impaired glucose tolerance or impaired fasting glucose: Results of the Diabetes REduction Assessment with ramipril and rosiglitazone Medication (DREAM) trial. Diabetes Care 2008, 31, 1007–1014. [Google Scholar]
- Gerstein, H.C.; Yusuf, S.; Bosch, J.; Pogue, J.; Sheridan, P.; Dinccag, N.; Hanefeld, M.; Hoogwerf, B.; Laakso, M.; Mohan, V.; et al. Effect of rosiglitazone on the frequency of diabetes in patients with impaired glucose tolerance or impaired fasting glucose: A randomised controlled trial. Lancet 2006, 368, 1096–1105. [Google Scholar]
- Chiasson, J.L.; Josse, R.G.; Gomis, R.; Hanefeld, M.; Karasik, A.; Laakso, M. Acarbose for prevention of type 2 diabetes mellitus: The STOP-NIDDM randomised trial. Lancet 2002, 359, 2072–2077. [Google Scholar] [CrossRef]
- Donado-Pestana, C.M.; Pessoa, É.V.M.; Rodrigues, L.; Rossi, R.; Moura, M.H.C.; Dos Santos-Donado, P.R.; Castro, É.; Festuccia, W.T.; Genovese, M.I. Polyphenols of cambuci (Campomanesia phaea (O. Berg.)) fruit ameliorate insulin resistance and hepatic steatosis in obese mice. Food Chem. 2021, 340, 128169. [Google Scholar] [CrossRef]
- Xu, Y.; Wang, M.; Luo, Y.; Liu, H.; Ling, H.; He, Y.; Lu, Y. PPARα is one of the key targets for dendrobine to improve hepatic steatosis in NAFLD. J. Ethnopharmacol. 2024, 323, 117684. [Google Scholar] [CrossRef] [PubMed]
- Yang, J.; Chen, H.; Nie, Q.; Huang, X.; Nie, S. Dendrobium officinale polysaccharide ameliorates the liver metabolism disorders of type II diabetic rats. Int. J. Biol. Macromol. 2020, 164, 1939–1948. [Google Scholar] [CrossRef] [PubMed]
- Wang, P.; Cai, M.; Yang, K.; Sun, P.; Xu, J.; Li, Z.; Tian, B. Phenolics from Dendrobium officinale Leaf Ameliorate Dextran Sulfate Sodium-Induced Chronic Colitis by Regulating Gut Microbiota and Intestinal Barrier. J. Agric. Food Chem. 2023, 71, 16630–16646. [Google Scholar] [CrossRef]
- Tian, W.; Dai, L.; Lu, S.; Luo, Z.; Qiu, Z.; Li, J.; Li, P.; Du, B. Effect of Bacillus sp. DU-106 fermentation on Dendrobium officinale polysaccharide: Structure and immunoregulatory activities. Int. J. Biol. Macromol. 2019, 135, 1034–1042. [Google Scholar] [CrossRef]
- Zhao, J.; Ma, D.; Luo, M.; Wang, W.; Zhao, C.; Zu, Y.; Fu, Y.; Wink, M. In vitro antioxidant activities and antioxidant enzyme activities in HepG2 cells and main active compounds of endophytic fungus from pigeon pea [Cajanus cajan (L.) Millsp.]. Food Res. Int. 2014, 56, 243–251. [Google Scholar] [CrossRef]
- Mahapatra, S.; Banerjee, D. Structural elucidation and bioactivity of a novel exopolysaccharide from endophytic Fusarium solani SD5. Carbohydr. Polym. 2012, 90, 683–689. [Google Scholar] [CrossRef]
- Wang, S.S.; Liu, J.M.; Sun, J.; Huang, Y.T.; Jin, N.; Li, M.M.; Liang, Y.T.; Fan, B.; Wang, F.Z. Analysis of Endophytic Bacterial Diversity From Different Dendrobium Stems and Discovery of an Endophyte Produced Dendrobine-Type Sesquiterpenoid Alkaloids. Front. Microbiol. 2021, 12, 775665. [Google Scholar] [CrossRef]
- Rajan, P.; Natraj, P.; Ranaweera, S.S.; Dayarathne, L.A.; Lee, Y.J.; Han, C.H. Anti-diabetic effect of hesperidin on palmitate (PA)-treated HepG2 cells and high fat diet-induced obese mice. Food Res. Int. 2022, 162 Pt B, 112059. [Google Scholar] [CrossRef]
- Yang, Z.; Huang, W.; Zhang, J.; Xie, M.; Wang, X. Baicalein improves glucose metabolism in insulin resistant HepG2 cells. Eur. J. Pharmacol. 2019, 854, 187–193. [Google Scholar] [CrossRef]
- Jian, T.; Wu, Y.; Ding, X.; Lv, H.; Ma, L.; Zuo, Y.; Ren, B.; Zhao, L.; Tong, B.; Chen, J.; et al. A novel sesquiterpene glycoside from Loquat leaf alleviates oleic acid-induced steatosis and oxidative stress in HepG2 cells. Biomed. Pharmacother. 2018, 97, 1125–1130. [Google Scholar] [CrossRef]
- Zhang, P.; Zhang, X.; Zhu, X.; Hua, Y. Chemical Constituents, Bioactivities, and Pharmacological Mechanisms of Dendrobium officinale: A Review of the Past Decade. J. Agric. Food Chem. 2023, 71, 14870–14889. [Google Scholar] [CrossRef] [PubMed]
- Meshram, V.; Gupta, M. Endophytic Fungi: A Quintessential Source of Potential Bioactive Compounds. Endophytes A Grow. World 2019, 277, 277–309. [Google Scholar]
- Sushanto, G.; Gitishree, D.; Sen, S.K.; Han-Seung, S.; Kumar, P.J. Endophytes: A Treasure House of Bioactive Compounds of Medicinal Importance. Front. Microbiol. 2016, 7, 1538. [Google Scholar]
- Rashmi, M.; Sarma, V.V. Secondary Metabolite Production by Endophytic Fungi: The Gene Clusters, Nature, and Expression. Endophytes Second. Metab. 2018, 475–490. [Google Scholar] [CrossRef]
- Kamath, A.J.; Chandy, A.S.; Joseph, A.A.; Gorantla, J.N.; Donadkar, A.D.; Nath, L.R.; Sharifi-Rad, J.; Calina, D. Embelin: A multifaceted anticancer agent with translational potential in targeting tumor progression and metastasis. Excli J. 2023, 22, 1311–1329. [Google Scholar]
- Huang, W.; Kong, L.; Cao, Y.; Yan, L. Identification and Quantification, Metabolism and Pharmacokinetics, Pharmacological Activities, and Botanical Preparations of Protopine: A Review. Molecules 2021, 27, 215. [Google Scholar] [CrossRef]
- Zhao, Y.; Ji, X.; Liu, X.; Qin, L.; Tan, D.; Wu, D.; Bai, C.; Yang, J.; Xie, J.; He, Y. Age-dependent dendrobine biosynthesis in Dendrobium nobile: Insights into endophytic fungal interactions. Front. Microbiol. 2023, 14, 1294402. [Google Scholar] [CrossRef]
- Zhang, M.S.; Linghu, L.; Wang, G.; He, Y.Q.; Sun, C.X.; Xiao, S.J. Dendrobine-type alkaloids from Dendrobium nobile. Nat. Prod. Res. 2022, 36, 5393–5399. [Google Scholar] [CrossRef]
- Cruz, L.F.; Figueiredo, G.F.d.; Pedro, L.P.; Amorin, Y.M.; Andrade, J.T.; Passos, T.F.; Rodrigues, F.F.; Souza, I.L.A.; Gonçalves, T.P.R.; dos Santos Lima, L.A.R.; et al. Umbelliferone (7-hydroxycoumarin): A non-toxic antidiarrheal and antiulcerogenic coumarin. Biomed. Pharmacother. 2020, 129, 110432. [Google Scholar] [CrossRef]
- Vicente de Andrade Silva, G.; Demaman Arend, G.; Antonio Ferreira Zielinski, A.; Di Luccio, M.; Ambrosi, A. Xanthohumol properties and strategies for extraction from hops and brewery residues: A review. Food Chem. 2023, 404 Pt B, 134629. [Google Scholar] [CrossRef]
- Gautam, V.S.; Kumari, P.; Jaiswara, P.K.; Kumar, A.; Kharwar, R.N. Antioxidant and cytotoxic activity of Rutin isolated from Nigrospora sphaerica, an Euphorbia hirta based endophytic fungus. Process Biochem. 2024, 142, 184–193. [Google Scholar] [CrossRef]
- Chua, L.S. A review on plant-based rutin extraction methods and its pharmacological activities. J. Ethnopharmacol. 2013, 150, 805–817. [Google Scholar] [CrossRef] [PubMed]
- Chang, A.; He, Q.; Li, L.; Yu, X.; Sun, S.; Zhu, H. Exploring the quorum sensing inhibition of isolated chrysin from Penicillium chrysogenum DXY-1. Bioorg. Chem. 2021, 111, 104894. [Google Scholar] [CrossRef] [PubMed]
- Naz, S.; Imran, M.; Rauf, A.; Orhan, I.E.; Shariati, M.A.; Shahbaz, M.; Qaisrani, T.B.; Shah, Z.A.; Plygun, S.; Heydari, M.; et al. Chrysin: Pharmacological and therapeutic properties. Life Sci. 2019, 235, 116797. [Google Scholar] [CrossRef]
- Yan, J.; Xing, Z.; Lei, P.; Sikandar, A.; Yang, R.; Wang, Y.; Zhu, X.; Liu, X.; Fan, H.; Xuan, Y.; et al. Evaluation of Scopoletin from Penicillium janthinellum Snef1650 for the Control of Heterodera glycines in Soybean. Life 2021, 11, 1143. [Google Scholar] [CrossRef]
- Lee, S.H.; Ding, Y.; Yan, X.T.; Kim, Y.H.; Jang, H.D. Scopoletin and scopolin isolated from Artemisia iwayomogi suppress differentiation of osteoclastic macrophage RAW 264.7 cells by scavenging reactive oxygen species. J. Nat. Prod. 2013, 76, 615–620. [Google Scholar] [CrossRef]
- Chen, S.; Xin, Y.; Tang, K.; Wu, Y.; Guo, Y. Nardosinone and aurantio-obtusin, two medicine food homology natural compounds, are anti-influenza agents as indicated by transcriptome signature reversion. Phytomedicine 2023, 108, 154515. [Google Scholar] [CrossRef]
- Ismail, M.; Hassan, M.H.A.; Mohamed, E.I.A.; Azmy, A.F.; Moawad, A.; Mohammed, R.; Zaki, M.A. New insights into the anti-inflammatory and anti-melanoma mechanisms of action of azelaic acid and other Fusarium solani metabolites via in vitro and in silico studies. Sci. Rep. 2024, 14, 14370. [Google Scholar] [CrossRef]
- Zhang, Q.; Feng, T.; Chang, Q.; Yang, D.; Li, Y.; Shang, Y.; Gao, W.; Zhao, J.; Li, X.; Ma, L.; et al. Exploring the potential active components and mechanisms of Tetrastigma hemsleyanum against ulcerative colitis based on network pharmacology in LPS-induced RAW264.7 cells. J. Ethnopharmacol. 2025, 342, 119384. [Google Scholar] [CrossRef]
- Raguvaran, K.; Kalpana, M.; Manimegalai, T.; Kalaivani, S.; Devapriya, P.; Siddharthan, N.; Balakrishnan, R.; Silambarasan, T.S.; Maheswaran, R. Larvicidal, antioxidant and biotoxicity assessment of (2-(((2-ethyl-2 methylhexyl)oxy)carbonyl)benzoic acid isolated from Bacillus pumilus against Aedes aegypti, Anopheles stephensi and Culex quinquefasciatus. Arch. Microbiol. 2022, 204, 650. [Google Scholar] [CrossRef]
- Kakumu, Y.; Nguyen, T.M.T.; Yamauchi, K.; Mitsunaga, T. New benzoic acid and caffeoyl derivatives with anti-inflammatory activities isolated from leaves of Ilex kaushue. Nat. Prod. Res. 2022, 36, 3013–3021. [Google Scholar] [CrossRef] [PubMed]
- Berner, M.; Krug, D.; Bihlmaier, C.; Vente, A.; Müller, R.; Bechthold, A. Genes and enzymes involved in caffeic acid biosynthesis in the actinomycete Saccharothrix espanaensis. J. Bacteriol. 2006, 188, 2666–2673. [Google Scholar] [CrossRef] [PubMed]
- Choi, H.G.; Tran, P.T.; Lee, J.H.; Min, B.S.; Kim, J.A. Anti-inflammatory activity of caffeic acid derivatives isolated from the roots of Salvia miltiorrhiza Bunge. Arch. Pharm. Res. 2018, 41, 64–70. [Google Scholar] [CrossRef]
- Xing, C.Z.X.; Huang, Z.; Chen, C.; Liu, W. A Yeast Strain and a Method for Producing Natural Cinnamic Acid via Fermentation Using the Strain. CN201510411874.0, 14 July 2015. [Google Scholar]
- Freitas, M.; Ribeiro, D.; Janela, J.S.; Varela, C.L.; Costa, S.C.; da Silva, E.T.; Fernandes, E.; Roleira, F.M.F. Plant-derived and dietary phenolic cinnamic acid derivatives: Anti-inflammatory properties. Food Chem. 2024, 459, 140080. [Google Scholar] [CrossRef]
- Jin, Z.; Gao, L.; Zhang, L.; Liu, T.; Yu, F.; Zhang, Z.; Guo, Q.; Wang, B. Antimicrobial activity of saponins produced by two novel endophytic fungi from Panax notoginseng. Nat. Prod. Res. 2017, 31, 2700–2703. [Google Scholar] [CrossRef]
- Li, J.; Zhao, J.; Wang, X.; Lin, Z.; Lin, H.; Lin, Z. Ginsenoside—A promising natural active ingredient with steroidal hormone activity. Food Funct. 2024, 15, 1825–1839. [Google Scholar] [CrossRef]
- Wu, H.; Yang, H.; You, X.; Li, Y. Isolation and characterization of saponin-producing fungal endophytes from Aralia elata in Northeast China. Int. J. Mol. Sci. 2012, 13, 16255–16266. [Google Scholar] [CrossRef]
- Chen, P.C.F.; Yuan, J.; Yang, H.; Wang, Z.; Hao, A.; Dai, C. Co-inoculation of Endophytic Fungi Enhances Growth and Sesquiterpene Accumulation in Atractylodes lancea. Chin. J. Ecol. 2020, 39, 9. [Google Scholar]
- Mahavorasirikul, W.; Viyanant, V.; Chaijaroenkul, W.; Itharat, A.; Na-Bangchang, K. Cytotoxic activity of Thai medicinal plants against human cholangiocarcinoma, laryngeal and hepatocarcinoma cells in vitro. BMC Complement. Altern. Med. 2010, 10, 55. [Google Scholar] [CrossRef]
- Liang, Y.T.; Liu, J.M.; Qin, L.Q.; Lu, C.; Sun, J.; Wang, Q.; Yang, Y.; Fan, B.; Wang, F.Z. Neuroprotective effects of dendrobium endophytes metabolites in SH-SY5Y cells via the Nrf2/Keap1 pathway. Heliyon 2024, 10, e28222. [Google Scholar] [CrossRef]
- de Lima, R.M.T.; Dos Reis, A.C.; de Menezes, A.P.M.; Santos, J.V.O.; Filho, J.; Ferreira, J.R.O.; de Alencar, M.; da Mata, A.; Khan, I.N.; Islam, A.; et al. Protective and therapeutic potential of ginger (Zingiber officinale) extract and [6]-gingerol in cancer: A comprehensive review. Phytother. Res. 2018, 32, 1885–1907. [Google Scholar] [CrossRef] [PubMed]
- Gao, T.; Yu, C.; Shi, X.; Hu, Y.; Chang, Y.; Zhang, J.; Wang, Y.; Zhai, Z.; Jia, X.; Mao, Y. Artemisinic acid attenuates osteoclast formation and titanium particle-induced osteolysis via inhibition of RANKL-induced ROS accumulation and MAPK and NF-κB signaling pathways. Front. Pharmacol. 2024, 15, 1345380. [Google Scholar] [CrossRef]
- Li, Q.; Zhang, Y.; Shi, J.L.; Wang, Y.L.; Zhao, H.B.; Shao, D.Y.; Huang, Q.S.; Yang, H.; Jin, M.L. Mechanism and Anticancer Activity of the Metabolites of an Endophytic Fungi from Eucommia ulmoides Oliv. Anticancer Agents Med. Chem. 2017, 17, 982–989. [Google Scholar] [CrossRef]
- Zhang, Y.; Shi, J.; Gao, Z.; Yangwu, R.; Jiang, H.; Che, J.; Liu, Y. Production of pinoresinol diglucoside, pinoresinol monoglucoside, and pinoresinol by Phomopsis sp. XP-8 using mung bean and its major components. Appl. Microbiol. Biotechnol. 2015, 99, 4629–4643. [Google Scholar] [CrossRef]
- Anjos De Stefano Escaliante, G.; Luiza Cunha, C.; Rodrigues Nascimento, I. Secondary metabolite profiling of Aristolochia gigantea seeds extract by GC-EI/MS and NMR analysis. Nat. Prod. Res. 2025, 1–6. [Google Scholar] [CrossRef]
- Pansanit, A.; Pripdeevech, P. Antibacterial secondary metabolites from an endophytic fungus, Arthrinium sp. MFLUCC16-1053 isolated from Zingiber cassumunar. Mycology 2018, 9, 264–272. [Google Scholar] [CrossRef]
- Saleh, E.I.M.M.; Van Staden, J. Ethnobotany, phytochemistry and pharmacology of Arctotis arctotoides (L.f.) O. Hoffm.: A review. J. Ethnopharmacol. 2018, 220, 294–320. [Google Scholar] [CrossRef]
- Fan, X.; Jiao, G.; Pang, T.; Wen, T.; He, Z.; Han, J.; Zhang, F.; Chen, W. Ameliorative effects of mangiferin derivative TPX on insulin resistance via PI3K/AKT and AMPK signaling pathways in human HepG2 and HL-7702 hepatocytes. Phytomedicine 2023, 114, 154740. [Google Scholar] [CrossRef]
- Xu, L.; Shi, M.; Qin, G.; Lin, X.; Huang, B. Environmental pollutant Di-(2-ethylhexyl) phthalate induces asthenozoospermia: New insights from network toxicology. Mol. Divers. 2024, 29, 2179–2192. [Google Scholar] [CrossRef]
- Huang, L.; Yan, B.; Hou, M.; Sun, M.; He, K.; Guan, Y.; Yao, L.; Zhou, M. Network pharmacology-based investigation of the material basis and underlying mechanisms of Erzhi Pill in the prevention and treatment of Alzheimer’s disease. China J. Chin. Mater. Medica 2017, 42, 7. [Google Scholar]
- Gao, Y.; Zhang, M.; Zhang, R.; You, L.; Li, T.; Liu, R.H. Whole Grain Brown Rice Extrudate Ameliorates the Symptoms of Diabetes by Activating the IRS1/PI3K/AKT Insulin Pathway in db/db Mice. J. Agric. Food Chem. 2019, 67, 11657–11664. [Google Scholar] [CrossRef] [PubMed]
- Li, Y.; Sair, A.T.; Zhao, W.; Li, T.; Liu, R.H. Ferulic Acid Mediates Metabolic Syndrome via the Regulation of Hepatic Glucose and Lipid Metabolisms and the Insulin/IGF-1 Receptor/PI3K/AKT Pathway in Palmitate-Treated HepG2 Cells. J. Agric. Food Chem. 2022, 70, 14706–14717. [Google Scholar] [CrossRef]
- Ramette, A.; Frapolli, M.; Fischer-Le Saux, M.; Gruffaz, C.; Meyer, J.M.; Défago, G.; Sutra, L.; Moënne-Loccoz, Y. Pseudomonas protegens sp. nov., widespread plant-protecting bacteria producing the biocontrol compounds 2,4-diacetylphloroglucinol and pyoluteorin. Syst. Appl. Microbiol. 2011, 34, 180–188. [Google Scholar] [CrossRef] [PubMed]
- Jung, E.H.; Kim, S.R.; Hwang, I.K.; Ha, T.Y. Hypoglycemic effects of a phenolic acid fraction of rice bran and ferulic acid in C57BL/KsJ-db/db mice. J. Agric. Food Chem. 2007, 55, 9800–9804. [Google Scholar] [CrossRef]
- Cao, M.; Wang, J.; Jiang, X.; Sun, Z.; Zhao, L.; Chen, G. Phenolic Constituents from Black Quinoa Alleviate Insulin Resistance in HepG2 Cells via Regulating IRS1/PI3K/Akt/GLUTs Signaling Pathways. J. Agric. Food Chem. 2023, 71, 18780–18791. [Google Scholar] [CrossRef]
- Huang, X.; Liu, G.; Guo, J.; Su, Z. The PI3K/AKT pathway in obesity and type 2 diabetes. Int. J. Biol. Sci. 2018, 14, 1483–1496. [Google Scholar] [CrossRef]
- Liu, X.; Zhang, J.; Li, Y.; Sun, L.; Xiao, Y.; Gao, W.; Zhang, Z. Mogroside derivatives exert hypoglycemics effects by decreasing blood glucose level in HepG2 cells and alleviates insulin resistance in T2DM rats. J. Funct. Foods 2019, 63, 103566. [Google Scholar] [CrossRef]
- Peng, D.; Tian, W.; An, M.; Chen, Y.; Zeng, W.; Zhu, S.; Li, P.; Du, B. Characterization of antidiabetic effects of Dendrobium officinale derivatives in a mouse model of type 2 diabetes mellitus. Food Chem. 2023, 399, 133974. [Google Scholar] [CrossRef]
- Stierle, A.; Strobel, G.; Stierle, D. Taxol and taxane production by Taxomyces andreanae, an endophytic fungus of Pacific yew. Science 1993, 260, 214–216. [Google Scholar] [CrossRef]
- Wang, S.S.; Liu, J.M.; Sun, J.; Sun, Y.F.; Liu, J.N.; Jia, N.; Fan, B.; Dai, X.F. Diversity of culture-independent bacteria and antimicrobial activity of culturable endophytic bacteria isolated from different Dendrobium stems. Sci. Rep. 2019, 9, 10389. [Google Scholar] [CrossRef]
- Mukherjee, S.; Balius, T.E.; Rizzo, R.C. Docking validation resources: Protein family and ligand flexibility experiments. J. Chem. Inf. Model. 2010, 50, 1986–2000. [Google Scholar] [CrossRef]








| Components | Molecular Formula | Molecular Weight | [M+H]+ | [M−H]− | Retention Time (S) | Classification | Known Sources |
|---|---|---|---|---|---|---|---|
| Embelin * | C17H26O4 | 294.18311 | 295.19039 | 293.17583 | 10.19 | Benzoquinone derivative | Plant [25] |
| Protopine * | C20H19NO5 | 353.12632 | 354.1336 | 352.11905 | 12.25 | Alkaloids | Plant [26] |
| Dendrobine | C16H25NO2 | 263.27234 | 264.19581 | 262.18125 | 4.72 | Alkaloids | Fungi [27], Plant [28] |
| 7-Hydroxycoumarin * | C9H6O3 | 162.03169 | 163.03897 | 161.02442 | 20.05 | Coumarins | Plant [29] |
| Xanthohumol * | C21H22O5 | 354.42452 | 355.154 | 353.13945 | 8.91 | Coumarins | Plant [30] |
| Rutin | C27H30O16 | 610.51842 | 611.16066 | 609.14611 | 12.7 | Flavonoids | Fungi [31], Plant [32] |
| Chrysin | C15H10O4 | 254.24234 | 255.06519 | 253.05063 | 6.72 | Flavonoids | Fungi [33], Plant [34] |
| Scopoletin | C10H8O4 | 192.17255 | 193.04954 | 191.03498 | 8.35 | Flavonoids | Fungi [35], Plant [36] |
| Nardosinone * | C15H22O3 | 250.15689 | 249.14962 | 251.16417 | 11.73 | Miscellaneous Compounds | Plant [37] |
| Azelaic acid | C9H16O4 | 188.10486 | 189.11214 | 187.09758 | 5.9 | Organic Acids | Fungi [38], Plant [39] |
| Benzoic acid | C7H6O2 | 122.03678 | 123.04406 | 121.0295 | 13.46 | Organic Acids | Bacteria [40], Plant [41] |
| Caffeic acid | C9H8O4 | 180.04226 | 181.04954 | 179.03498 | 5.65 | Phenolic Compounds | Bacteria [42], Plant [43] |
| Cinnamic acid | C9H8O2 | 148.05243 | 137.05971 | 135.04515 | 18.84 | Phenolic Compounds | Fungi [44], Plant [45] |
| 20 (R)-Ginsenoside Rh1 | C36H62O9 | 638.43938 | 639.44666 | 637.43211 | 5.5 | Saponins | Fungi [46], Plant [47] |
| Ginsenoside F1 | C36H62O9 | 638.43938 | 639.44666 | 637.43211 | 5.68 | Saponins | Fungi [46], Plant [47] |
| Ginsenoside F2 | C42H72O13 | 784.49729 | 785.50457 | 783.49002 | 12.87 | Saponins | Fungi [48], Plant [47] |
| Ginsenoside Rg2 | C42H72O13 | 784.49729 | 785.50457 | 783.49002 | 10.54 | Saponins | Fungi [48], Plant [47] |
| Atractylodin | C13H10O | 182.07316 | 183.08044 | 181.06589 | 11.06 | Terpenes | Fungi [49], Plant [50] |
| Gingerol | C17H26O4 | 294.18311 | 295.19039 | 293.17583 | 10.19 | Terpenes | Fungi [51], Plant [52] |
| Artemisinic acid * | C15H22O2 | 234.16198 | 235.16926 | 233.1547 | 13.08 | Terpenes | Plant [53] |
| Pinoresinol | C20H26O6 | 354.17801 | 355.19039 | 353.17583 | 9.96 | Terpenes | Fungi [54], Plant [55] |
| Eudesmin * | C22H26O6 | 386.17294 | 387.18022 | 385.16566 | 7.92 | Terpenes | Plant [56] |
| Curcumene | C15H22O2 | 234.16198 | 235.16926 | 233.1547 | 13.08 | Terpenes | Fungi [57], Plant [58] |
| Benzyl glycolate * | C9H10O3 | 166.06299 | 167.07027 | 165.05572 | 5.11 | Miscellaneous Compounds | Synthetic compound |
| Constituents | Stand Cure Equation | R2 | Concentration Range (ng/mL) | Content (ng/mL) |
|---|---|---|---|---|
| Dendrobine | y = 6553.47949x − 268.84194 | 0.9980 | 0.5–200 | 78.63 ± 4.29 |
| Protein | PDB ID | Center (X, Y, Z) | Size (X × Y × Z) |
|---|---|---|---|
| AKT1 | 3CQU | 6, 0, 19 | 26 × 26 × 24 |
| GLUT4 | 7WSM | 101, 103, 108 | 37 × 29 × 29 |
| GSK3B | 6Y9R | −14, −14, −5 | 22 × 22 × 20 |
| IRS1 | 1QQG | 8, 48, 36 | 44 × 58 × 66 |
| PI3K | 4JPS | −11, −4, 16 | 33 × 20 × 27 |
Disclaimer/Publisher’s Note: The statements, opinions and data contained in all publications are solely those of the individual author(s) and contributor(s) and not of MDPI and/or the editor(s). MDPI and/or the editor(s) disclaim responsibility for any injury to people or property resulting from any ideas, methods, instructions or products referred to in the content. |
© 2025 by the authors. Licensee MDPI, Basel, Switzerland. This article is an open access article distributed under the terms and conditions of the Creative Commons Attribution (CC BY) license (https://creativecommons.org/licenses/by/4.0/).
Share and Cite
Qin, L.; Zhou, Y.; Fan, B.; Zheng, J.; Diao, R.; Liu, J.; Wang, F. Metabolites from the Dendrobium Endophyte Pseudomonas protegens CM-YJ44 Alleviate Insulin Resistance in HepG2 Cells via the IRS1/PI3K/Akt/GSK3β/GLUT4 Pathway. Pharmaceuticals 2025, 18, 817. https://doi.org/10.3390/ph18060817
Qin L, Zhou Y, Fan B, Zheng J, Diao R, Liu J, Wang F. Metabolites from the Dendrobium Endophyte Pseudomonas protegens CM-YJ44 Alleviate Insulin Resistance in HepG2 Cells via the IRS1/PI3K/Akt/GSK3β/GLUT4 Pathway. Pharmaceuticals. 2025; 18(6):817. https://doi.org/10.3390/ph18060817
Chicago/Turabian StyleQin, Luqi, Yixia Zhou, Bei Fan, Jiahuan Zheng, Rao Diao, Jiameng Liu, and Fengzhong Wang. 2025. "Metabolites from the Dendrobium Endophyte Pseudomonas protegens CM-YJ44 Alleviate Insulin Resistance in HepG2 Cells via the IRS1/PI3K/Akt/GSK3β/GLUT4 Pathway" Pharmaceuticals 18, no. 6: 817. https://doi.org/10.3390/ph18060817
APA StyleQin, L., Zhou, Y., Fan, B., Zheng, J., Diao, R., Liu, J., & Wang, F. (2025). Metabolites from the Dendrobium Endophyte Pseudomonas protegens CM-YJ44 Alleviate Insulin Resistance in HepG2 Cells via the IRS1/PI3K/Akt/GSK3β/GLUT4 Pathway. Pharmaceuticals, 18(6), 817. https://doi.org/10.3390/ph18060817
